还剩11页未读,
继续阅读
所属成套资源:全套人教版高中生物必修一作业含答案
成套系列资料,整套一键下载
人教版高中生物必修一降低化学反应活化能的酶作业含答案
展开
这是一份人教版高中生物必修一降低化学反应活化能的酶作业含答案,共14页。
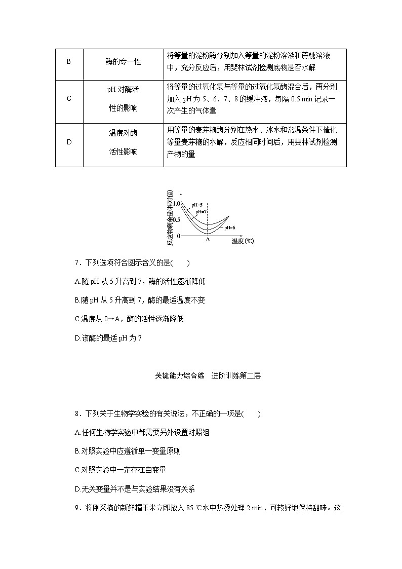
第1节 降低化学反应活化能的酶必备知识基础练 进阶训练第一层知识点1 酶的本质和作用1.将盛有过氧化氢溶液的试管进行加热和加入酶或无机催化剂Fe3+处理,都能够促进过氧化氢的分解,下列叙述正确的是( )A.加热的原理与酶、Fe3+的作用原理是相同的B.加热可以提高过氧化氢分子的能量,而加酶或Fe3+不影响过氧化氢分子的能量C.加热与加酶或Fe3+都可以降低该反应所需的活化能D.酶的量在反应过程中逐渐被消耗2.下列有关酶的发现过程的叙述,错误的是( )A.巴斯德提出酿酒中的发酵是由于酵母细胞的存在B.巴斯德和李比希关于“糖类是怎么变成酒精的”的观点都有局限性C.毕希纳将从酵母菌细胞中提取到的、能将糖液转变成酒的物质称为酿酶D.萨姆纳从刀豆种子中提取出了纯酶,并进一步证明了少数酶不是蛋白质3. 酶对细胞代谢起着非常重要的作用,可以降低化学反应的活化能。下列关于酶的作用特点及本质的叙述,正确的是( )A.酶不能脱离生物体起作用B.有些酶可以从食物中获取C.所有的酶其化学本质都是蛋白质D.酶是具有催化作用的有机物知识点2 酶的作用机理4.如图为反应物A生成产物P的化学反应在无催化(无催化剂)和有酶催化条件下的能量变化过程,假设酶所处的环境条件最适,对于图中曲线分析不正确的是( ) A.图中ac和bc段分别表示无催化剂催化和酶催化时该反应进行所需要的活化能B.许多加热反应,加热不能降低活化能但会为底物提供能量C.若把酶改成无机催化剂,则图中b点位置会下移D.若改变反应条件,则ab段会缩短知识点3 酶的特性5.如图为温度对酶催化活性影响的曲线,图中A、B两点的催化效率是相同的。在下面的有关叙述中,不正确的是( )A.处于t1温度时酶的寿命比处于t2温度时的长B.处于t1温度时酶的寿命比处于t2温度时的短C.处于t2温度时的酶有可能开始发生蛋白质的变性D.处于t1温度时的酶分子结构比处于t2温度时稳定6.下列关于酶的探究实验中,实验方案叙述合理的是( )7.下列选项符合图示含义的是( )A.随pH从5升高到7,酶的活性逐渐降低B.随pH从5升高到7,酶的最适温度不变C.温度从0→A,酶的活性逐渐降低D.该酶的最适pH为7关键能力综合练 进阶训练第二层8.下列关于生物学实验的有关说法,不正确的一项是( )A.任何生物学实验中都需要另外设置对照组B.对照实验中应遵循单一变量原则C.对照实验中一定存在自变量D.无关变量并不是与实验结果没有关系9.将刚采摘的新鲜糯玉米立即放入85 ℃水中热烫处理2 min,可较好地保持甜味。这是因为加热会( )A.提高淀粉酶的活性B.破坏将可溶性糖转化为淀粉的酶的活性C.破坏淀粉酶的活性D.改变可溶性糖分子的结构10.[2022·全国乙卷]某种酶P由RNA和蛋白质组成,可催化底物转化为相应的产物。为探究该酶不同组分催化反应所需的条件,某同学进行了下列5组实验(表中“+”表示有,“-”表示无)。根据实验结果可以得出的结论是 ( )A.酶P必须在高浓度Mg2+条件下才具有催化活性B.蛋白质组分的催化活性随Mg2+浓度升高而升高C.在高浓度Mg2+条件下RNA组分具有催化活性D.在高浓度Mg2+条件下蛋白质组分具有催化活性11.图中甲曲线表示在最适温度下,某种酶促反应速率与反应物浓度之间的关系,乙、丙曲线表示该酶促反应速率随 pH 或温度的变化趋势,下列相关分析错误的是 ( )A.图中E点和H点对应横坐标分别代表该酶的最适温度和最适pHB.在B点适当增加酶的浓度,反应速率可能增大C.若研究过氧化氢酶促进过氧化氢分解的反应,亦可得到上图对应曲线D.短期保存该酶,适宜条件应为图中的D、H 两点对应条件12.如图所示在不同温度下的酶促反应速率变化曲线,据图分析下列叙述错误的是( )A.影响AB段反应速率的主要因素是底物浓度B.影响BC段反应速率的主要限制因素可能是酶量C.温度导致曲线Ⅰ和Ⅱ的反应速率不同D.曲线Ⅰ显示,该酶促反应的最适温度为37 ℃13.图甲是H2O2酶活性受pH影响的曲线,图乙表示在最适温度下,pH=b时H2O2分解产生的O2量随时间的变化。下列关于该酶促反应的叙述,正确的是( )A.温度降低时,e点不移,d点右移B.H2O2量增加时,e点不移,d点左移C.pH=c时,e点为0D.pH=a时,e点下移,d点左移14.如图甲表示麦芽糖酶催化麦芽糖水解的模型,图乙表示在最适温度下,麦芽糖酶催化麦芽糖水解的反应速率与麦芽糖量的关系。下列叙述正确的是( )A.图甲表明酶具有专一性,且该专一性与酶及底物的结构有关B.图甲中的c、d分别表示葡萄糖和果糖,且都属于还原糖C.若在图乙的e点、f点增加麦芽糖量,均会使反应速率提高D.若在图乙的f点增加温度,会使反应速率加快15.如图曲线b是某种酶在最适条件下,催化反应速率随反应物浓度变化的曲线。下列说法错误的是( )A.若B点增加酶的浓度,可使曲线由b变成cB.限制A点反应速率增加的因素是反应物浓度C.在反应物浓度为乙时,酶的活性达到最大D.若降低反应的温度,曲线可能由b变成a16.[2022·广东卷]某同学对蛋白酶TSS的最适催化条件开展初步研究,结果见下表。下列分析错误的是( )注:+/-分别表示有/无添加,反应物为Ⅰ型胶原蛋白A.该酶的催化活性依赖于CaCl2B.结合①、②组的相关变量分析,自变量为温度C.该酶催化反应的最适温度70℃,最适pH9D.尚需补充实验才能确定该酶是否能水解其他反应物17.用某种酶进行有关实验的结果如下图所示,下列有关说法错误的是( )A.由图1可知该酶的最适催化温度为30℃B.图2和图4能说明该酶一定不是胃蛋白酶C.由图4实验结果可知酶具有专一性D.由图3可知Cl-和Cu2+对该酶的影响不同18.如图中的新鲜土豆片与H2O2接触后,产生的现象及推测错误的是( )A.若有气体大量产生,可推测新鲜土豆片中含有过氧化氢酶B.为保证实验的严谨性,需要控制温度等无关变量C.一段时间后气体量不再增加是因为土豆片的数量有限D.若增加新鲜土豆片的数量,量筒中产生气体的速率加快19.酶的发现经历了长期的探索历程,阅读有关酶探索历程的材料,回答下列问题:材料一 1810年,Jaseph Gay lussac发现酵母能将糖转化为酒精;1857年,巴斯德提出酒精发酵是酵母菌细胞活动的结果,即酒精发酵离不开活细胞的作用,而李比希反对这种观点,认为引起发酵的是酵母细胞中的某种物质。材料二 1926年,萨姆纳从刀豆种子中提取出脲酶的蛋白质结晶,并证实了脲酶是蛋白质,随后科学家提取出多种酶的蛋白质结晶,直到20世纪80年代,美国科学家发现少数RNA也具有生物催化功能。(1)结合材料一和材料二,请给酶下一个定义:________________________________________________________________________________________________________________________________________________。同无机催化剂相比,酶具有高效性的原因是____________________________________。(2)根据上述材料可知,酶的单体是____________________。(3)巴斯德提出酒精发酵是酵母菌细胞活动的结果,即酒精发酵离不开活细胞,而李比希认为引起发酵的是酵母细胞中的某种物质。请你设计实验探究李比希的观点是否正确,写出实验设计思路:___________________________________________________________。20.比较过氧化氢在不同条件下的分解实验(1)实验原理2H2O2 eq \o(――――――――――――――→,\s\up7(水浴加热),\s\do5(或FeCl3溶液或过氧化氢酶)) 2H2O+O2(2)实验过程和现象(3)实验结论:酶具有________作用,同无机催化剂相比,酶的催化效率______。(4)实验中变量的控制①自变量:人为控制的对实验对象进行处理的因素。如本实验3和4中的加________和加________。②因变量:因________改变而变化的量。如本实验中__________。③无关变量:除自变量外,实验过程中还存在的一些对实验结果造成影响的____________,如肝脏的新鲜程度等。(5)对照实验①除作为________的因素外,其余因素(无关变量)都__________________,并将________进行比较的实验。②对照实验一般要设置对照组和__________组。21.酶是活细胞产生的一类具有催化能力的有机物。请据图回答:(1)酶的作用机理是_________________________________________________。图甲为酶催化反应过程模式图,图中代表酶分子的是________(填标号)。假如在②充足且一定的情况下,适当提高①的浓度,________(填“能”或“不能”)提高最终产物量。酶有一些重要特性,图甲能体现的酶特性是__________。(2)理论上,若分别在pH为6、7、8时测定酶的最适温度,得到的结果______(填“相同”或“不同”)。据图乙分析,与b点相比,限制d点反应速率的因素是____________,限制c点反应速率的因素是______________________。22.下面的三个图是某研究小组围绕探究H2O2分解条件而获得的实验结果(图一、图二均在最适条件下进行,图三其他条件适宜)。请回答下列有关问题。(1)图一、二、三所代表的实验中,实验自变量依次为____________、____________和__________。(2)根据你的理解,图三曲线纵坐标y最可能代表________________________。(3)图一的实验中若温度升高10℃,加过氧化氢酶的催化反应曲线斜率将________(填“增大”或“减小”)。(4)能降低酶的催化效率的物质称为酶抑制剂。不同抑制剂降低酶活性的原理不同,如图表示两种抑制剂降低酶活性的原理。在反应体系中加入某抑制剂,同时不断提高底物浓度,如果酶促反应速率______(填“增大”“减小”或“不变”),则该抑制剂的作用原理属于模型A;如果酶促反应速率________(填“增大”“减小”或“不变”),则该抑制剂的作用原理属于模型B。第1节 降低化学反应活化能的酶1.B 加热可以为反应提供能量,加入催化剂(酶或Fe3+)可以降低反应所需的活化能,其原理是不一样的,A错误;加热使过氧化氢分子的能量提高,而加催化剂(酶或Fe3+)可以降低反应所需的活化能,但不影响过氧化氢分子的能量,B正确;加热可以为反应提供能量,但不能降低反应所需的活化能,加酶或Fe3+可以降低反应所需的活化能,C错误;酶属于催化剂,催化剂的量在化学反应前后不变,D错误。2.D 法国微生物学家巴斯德通过显微镜观察提出酿酒中的发酵是由于存在酵母细胞,没有活细胞的参与糖类是不可能变成酒精的,A正确;巴斯德认为只有活细胞才能参与发酵过程,德国化学家李比希认为参与发酵的是酵母细胞中的某些物质在起作用,但这些物质只有在酵母细胞死亡并裂解后才能发挥作用,显然二者的观点具有局限性,B正确;德国化学家毕希纳证明活细胞中的某些物质也可引起发酵,并把能将糖液转变成酒的物质称为酿酶,C正确;美国科学家切赫和奥尔特曼发现少数RNA也具有催化功能,D错误。3.D 酶在生物体外,环境适宜也可以起作用,A错误; 酶是由活细胞产生的,不能来源于食物,B错误;绝大部分酶其化学本质都是蛋白质,少部分酶是RNA,C错误;酶是具有催化作用的有机物,D正确。4.C 图中ac和bc段分别表示无催化剂催化和酶催化时该反应进行所需要的活化能,A正确;许多加热反应中,加热不能降低活化能但会为底物提供能量,使底物分子从常态转变为容易发生化学反应的活跃状态,B正确;因为酶比无机催化剂降低化学反应的活化能更显著,所以若将酶催化改为无机催化剂催化该反应,则b在纵轴上将向上移动,C错误;由于酶所处的环境条件最适,若改变反应条件,b点将向上移动,则ab段会缩短,D正确。5.B 酶适宜保存在低温环境中,图中t2温度较高,可能会使酶的空间结构发生改变,而t1温度小于最适温度,酶活性较低,但没有改变酶的空间结构,因此酶处于t1温度时的寿命比处于t2温度时的长,A正确、B错误;t2是高于最适温度的高温,高温可能使酶的空间结构发生改变,即导致蛋白质发生热变性,C正确;t1温度较低,t2温度过高,高温有可能使蛋白质分子结构发生改变,而低温不会,因此处于t1温度时的酶分子结构比处于t2温度时的稳定,D正确。6.B 酶能加快化学反应的速率,但不改变生成物的总量,故不应该待过氧化氢分解完后,检测产生的气体总量,应该在反应过程中,检测O2产生速率,A错误;淀粉和蔗糖均为非还原性糖,其分解产物均能与斐林试剂发生颜色反应,淀粉酶能将淀粉水解产生还原糖,与斐林试剂发生颜色反应,淀粉酶不能将蔗糖水解,B正确;探究pH对酶活性的影响时,应该先用不同的pH缓冲液处理酶一段时间后,再加入过氧化氢,C错误;探究温度对酶活性影响时,不能用斐林试剂检测产物,因为斐林试剂使用时要水浴加热,会改变原有温度条件,影响实验结果,D错误。7.B 随pH从5升高到7,酶的活性先升高后降低,A错误;随pH从5升高到7,酶的最适温度始终为A,B正确;温度从0→A变化过程中,酶的活性逐渐升高,C错误;pH值为6时反应物剩余量最少,说明酶活性大于pH为7时,D错误。8.A 不是任何生物学实验中都需要另外设置对照组,比如可以前后对照,A错误;对照实验的实验组和对照组除了实验变量(自变量)不同以外,其他条件都是相同且适宜的,遵循了单一变量原则,B正确;对照实验中,实验组和对照组除了实验变量(自变量)不同以外,其他条件都是相同且适宜的,对照实验中一定存在自变量,C正确;无关变量会对实验结果造成影响,但是,不是实验者所要研究的量,D正确。9.B 可溶性糖一般有甜味,而淀粉不甜。将刚采摘的玉米立即放入85 ℃水中热烫处理2 min,将可溶性糖转化为淀粉的酶的空间结构会被高温破坏而失活,从而较好地保持甜味。即B正确,A、C、D错误。10.C 实验①结果表明在低浓度Mg2+条件下,酶P具有催化活性,A错误;实验③⑤的结果表明,不论在低浓度Mg2+还是在高浓度Mg2+条件下,蛋白质组分都无催化活性,B错误;实验④⑤的结果表明,在高浓度Mg2+条件下,酶P中的RNA组分具有催化活性,而蛋白质组分没有催化活性,C正确,D错误。11.C 分析曲线乙和丙,低温条件下酶的活性受到抑制,但并不失活,pH值过低酶失活,据此判断:乙曲线代表温度对酶促反应的影响,丙曲线代表pH对酶促反应的影响,因此图中E点代表该酶的最适温度,H点代表该酶的最适pH,A正确;甲曲线表示在最适温度下,某种酶促反应速率与反应物浓度之间的关系,B点限制反应速率的因素是酶浓度,因此在B点适当增加酶的浓度,反应速率将增大,B正确;由于过氧化氢在高温下易分解,因此曲线乙将改变,C错误;酶的保存应该在最适pH、低温下保存,故若短期保存该酶,适宜条件应为图中的D、H 两点对应条件,D正确。12.D 曲线Ⅰ、Ⅱ、Ⅲ分别是在不同温度下反应速率随底物浓度变化的曲线,由图可知在相同底物浓度时因温度不同三者反应速率也不同,而曲线Ⅰ中的AB段随着底物浓度的增大,反应速率逐渐增强,说明影响AB段的主要因素是底物浓度,A正确;曲线Ⅰ中的BC段随着底物浓度的增大,反应速率不变,说明影响BC段反应速率的因素不是底物浓度,影响该BC段反应速率的主要限制因素可能是酶量,B正确;曲线Ⅰ和曲线Ⅱ中的自变量均是温度,温度不同,二者的反应速率也不同,说明曲线Ⅰ和Ⅱ的反应速率不同主要是因为温度的影响,C正确;测定最适温度还需要在37 ℃左右设置一系列温度梯度来进行检测,最适温度不一定是37 ℃,D错误。13.A 图乙是在最适温度下,pH=b时,H2O2分解产生的O2量随时间的变化,若温度降低,则酶活性降低,化学反应速率减慢,到达化学反应平衡所需的时间延长,但温度降低不会改变化学反应的平衡点,所以d点右移,e点不移,A正确;H2O2量增加时,达到化学反应平衡所需时间延长,且化学反应的平衡点升高,即e点上移,d点右移,B错误;pH=c时,酶变性失活,但H2O2在常温下也能缓慢分解,所以e点不变,d点右移,C错误;乙图表示pH=b时,H2O2分解产生的O2量随时间的变化。pH=a时,酶的活性减弱,酶促反应速减慢,但化学反应的平衡点不变,所以e点不变,d点右移,D错误。14.A 图甲表明酶具有专一性,且该专一性与酶及底物的结构有关,A正确;图甲中的c、d均表示葡萄糖,属于还原糖,B错误;在图乙的e点增加麦芽糖量,会使反应速率提高,f点制约反应速率的因素是酶的浓度,故此时增加麦芽糖量,不会使反应速率提高,C错误;图乙实验是在最适温度下进行的,若再增加温度会使酶的活性降低,反应速率减慢,D错误。15.C 当曲线由b变成c,反应速率增加,其他条件都适合,改变的条件是增加了酶的浓度,A正确;曲线b的AB段,随反应物浓度增加,酶促反应速率增大,因此限制A点反应速率增加的因素是反应物浓度,B正确;外界条件最适,酶都处在最大活性,在反应物浓度为乙时,酶达到饱和,C错误;因b曲线是在最适条件下的变化曲线,若降低反应的温度,反应速率会下降,曲线可能由b变成a,D正确。16.C 分析②③组可知,没有添加CaCl2,降解率为0,说明该酶的催化活性依赖于CaCl2,A正确;分析①②变量可知,pH均为9,都添加了CaCl2,温度分别为90℃、70℃,故自变量为温度,B正确;②组酶的活性最高,此时pH为9,温度为70℃,但由于温度梯度、pH梯度较大,不能说明最适温度为70℃,最适pH为9,C错误;该实验的反应物为Ⅰ型胶原蛋白,要确定该酶能否水解其他反应物还需补充实验,D正确。17.A 分析题图1,说明在这三个温度中,30 ℃比较适宜,但不能说明该酶的最适催化温度为30 ℃,A错误;分析题图2曲线可知,酶的最适pH为7,而胃蛋白酶的最适宜pH是2左右,由图4可知,该酶能分解麦芽糖,应该是麦芽糖酶,所以该酶一定不是胃蛋白酶,B正确;由图4知,该酶能分解麦芽糖,不能分解蔗糖,说明酶具有专一性,C正确; 由图3实验结果可知Cl-可提高酶的催化效率,而Cu2+可抑制酶的催化效率,D正确。18.C 若有气体大量产生,说明化学反应速率快,由此可推测新鲜土豆片中含有催化过氧化氢分解的过氧化氢酶,A正确; 为保证实验的严谨性,需要控制温度等无关变量,B正确; 一段时间后气体量不再增加是因为底物已经消耗完,C错误; 新鲜土豆片中含过氧化氢酶,增加新鲜土豆片的数量即增加酶的数目,这样会加快化学反应速率,使量筒中产生的气体速率加快,D正确。19.答案:(1)酶是活细胞产生的具有催化作用的有机物,绝大多数酶是蛋白质,少数是RNA 酶降低活化能的作用更显著(2)氨基酸或核糖核苷酸(3)将酵母菌研磨后获得不含酵母细胞的提取液,再将提取液加到葡萄糖溶液中,在适宜条件下密闭发酵,观察是否会产生酒精20.答案:(2)较少 较多 大量(3)催化 更高 (4)①FeCl3溶液 肝脏研磨液②自变量 H2O2分解速率 ③可变因素(5)①自变量 相同且适宜 结果 ②实验21.答案:(1)降低化学反应活化能 ① 不能 专一性(2)相同 pH 温度和pH22.答案:(1)催化剂的种类和时间 H2O2浓度 温度(2)溶液中H2O2的剩余量(3)减小(4)增大 不变选项探究内容实验方案A酶的高效性用氯化铁和过氧化氢酶分别催化等量过氧化氢分解,待过氧化氢分解完后,检测产生的气体总量B酶的专一性将等量的淀粉酶分别加入等量的淀粉溶液和蔗糖溶液中,充分反应后,用斐林试剂检测底物是否水解CpH对酶活性的影响将等量的过氧化氢与等量的过氧化氢酶混合后,再分别加入pH为5、6、7、8的缓冲液,每隔0.5 min记录一次产生的气体量D温度对酶活性影响用等量的麦芽糖酶分别在热水、冰水和常温条件下催化等量麦芽糖的水解,反应相同时间后,用斐林试剂检测产物的量实验组①②③④⑤底物+++++RNA组分++-+-蛋白质组分+-+-+低浓度Mg2++++--高浓度Mg2+---++产物+--+-组别pHCaCl2温度(℃)降解率(%)①9+9038②9+7088③9-700④7+7058⑤5+4030试管编号试剂处理现象12 mL H2O2溶液常温几乎无气泡产生22 mL H2O2溶液90 ℃左右的水浴加热有________气泡产生32 mL H2O2溶液FeCl3溶液2滴有________气泡产生42 mL H2O2溶液新鲜肝脏研磨液2滴有________气泡产生
第1节 降低化学反应活化能的酶必备知识基础练 进阶训练第一层知识点1 酶的本质和作用1.将盛有过氧化氢溶液的试管进行加热和加入酶或无机催化剂Fe3+处理,都能够促进过氧化氢的分解,下列叙述正确的是( )A.加热的原理与酶、Fe3+的作用原理是相同的B.加热可以提高过氧化氢分子的能量,而加酶或Fe3+不影响过氧化氢分子的能量C.加热与加酶或Fe3+都可以降低该反应所需的活化能D.酶的量在反应过程中逐渐被消耗2.下列有关酶的发现过程的叙述,错误的是( )A.巴斯德提出酿酒中的发酵是由于酵母细胞的存在B.巴斯德和李比希关于“糖类是怎么变成酒精的”的观点都有局限性C.毕希纳将从酵母菌细胞中提取到的、能将糖液转变成酒的物质称为酿酶D.萨姆纳从刀豆种子中提取出了纯酶,并进一步证明了少数酶不是蛋白质3. 酶对细胞代谢起着非常重要的作用,可以降低化学反应的活化能。下列关于酶的作用特点及本质的叙述,正确的是( )A.酶不能脱离生物体起作用B.有些酶可以从食物中获取C.所有的酶其化学本质都是蛋白质D.酶是具有催化作用的有机物知识点2 酶的作用机理4.如图为反应物A生成产物P的化学反应在无催化(无催化剂)和有酶催化条件下的能量变化过程,假设酶所处的环境条件最适,对于图中曲线分析不正确的是( ) A.图中ac和bc段分别表示无催化剂催化和酶催化时该反应进行所需要的活化能B.许多加热反应,加热不能降低活化能但会为底物提供能量C.若把酶改成无机催化剂,则图中b点位置会下移D.若改变反应条件,则ab段会缩短知识点3 酶的特性5.如图为温度对酶催化活性影响的曲线,图中A、B两点的催化效率是相同的。在下面的有关叙述中,不正确的是( )A.处于t1温度时酶的寿命比处于t2温度时的长B.处于t1温度时酶的寿命比处于t2温度时的短C.处于t2温度时的酶有可能开始发生蛋白质的变性D.处于t1温度时的酶分子结构比处于t2温度时稳定6.下列关于酶的探究实验中,实验方案叙述合理的是( )7.下列选项符合图示含义的是( )A.随pH从5升高到7,酶的活性逐渐降低B.随pH从5升高到7,酶的最适温度不变C.温度从0→A,酶的活性逐渐降低D.该酶的最适pH为7关键能力综合练 进阶训练第二层8.下列关于生物学实验的有关说法,不正确的一项是( )A.任何生物学实验中都需要另外设置对照组B.对照实验中应遵循单一变量原则C.对照实验中一定存在自变量D.无关变量并不是与实验结果没有关系9.将刚采摘的新鲜糯玉米立即放入85 ℃水中热烫处理2 min,可较好地保持甜味。这是因为加热会( )A.提高淀粉酶的活性B.破坏将可溶性糖转化为淀粉的酶的活性C.破坏淀粉酶的活性D.改变可溶性糖分子的结构10.[2022·全国乙卷]某种酶P由RNA和蛋白质组成,可催化底物转化为相应的产物。为探究该酶不同组分催化反应所需的条件,某同学进行了下列5组实验(表中“+”表示有,“-”表示无)。根据实验结果可以得出的结论是 ( )A.酶P必须在高浓度Mg2+条件下才具有催化活性B.蛋白质组分的催化活性随Mg2+浓度升高而升高C.在高浓度Mg2+条件下RNA组分具有催化活性D.在高浓度Mg2+条件下蛋白质组分具有催化活性11.图中甲曲线表示在最适温度下,某种酶促反应速率与反应物浓度之间的关系,乙、丙曲线表示该酶促反应速率随 pH 或温度的变化趋势,下列相关分析错误的是 ( )A.图中E点和H点对应横坐标分别代表该酶的最适温度和最适pHB.在B点适当增加酶的浓度,反应速率可能增大C.若研究过氧化氢酶促进过氧化氢分解的反应,亦可得到上图对应曲线D.短期保存该酶,适宜条件应为图中的D、H 两点对应条件12.如图所示在不同温度下的酶促反应速率变化曲线,据图分析下列叙述错误的是( )A.影响AB段反应速率的主要因素是底物浓度B.影响BC段反应速率的主要限制因素可能是酶量C.温度导致曲线Ⅰ和Ⅱ的反应速率不同D.曲线Ⅰ显示,该酶促反应的最适温度为37 ℃13.图甲是H2O2酶活性受pH影响的曲线,图乙表示在最适温度下,pH=b时H2O2分解产生的O2量随时间的变化。下列关于该酶促反应的叙述,正确的是( )A.温度降低时,e点不移,d点右移B.H2O2量增加时,e点不移,d点左移C.pH=c时,e点为0D.pH=a时,e点下移,d点左移14.如图甲表示麦芽糖酶催化麦芽糖水解的模型,图乙表示在最适温度下,麦芽糖酶催化麦芽糖水解的反应速率与麦芽糖量的关系。下列叙述正确的是( )A.图甲表明酶具有专一性,且该专一性与酶及底物的结构有关B.图甲中的c、d分别表示葡萄糖和果糖,且都属于还原糖C.若在图乙的e点、f点增加麦芽糖量,均会使反应速率提高D.若在图乙的f点增加温度,会使反应速率加快15.如图曲线b是某种酶在最适条件下,催化反应速率随反应物浓度变化的曲线。下列说法错误的是( )A.若B点增加酶的浓度,可使曲线由b变成cB.限制A点反应速率增加的因素是反应物浓度C.在反应物浓度为乙时,酶的活性达到最大D.若降低反应的温度,曲线可能由b变成a16.[2022·广东卷]某同学对蛋白酶TSS的最适催化条件开展初步研究,结果见下表。下列分析错误的是( )注:+/-分别表示有/无添加,反应物为Ⅰ型胶原蛋白A.该酶的催化活性依赖于CaCl2B.结合①、②组的相关变量分析,自变量为温度C.该酶催化反应的最适温度70℃,最适pH9D.尚需补充实验才能确定该酶是否能水解其他反应物17.用某种酶进行有关实验的结果如下图所示,下列有关说法错误的是( )A.由图1可知该酶的最适催化温度为30℃B.图2和图4能说明该酶一定不是胃蛋白酶C.由图4实验结果可知酶具有专一性D.由图3可知Cl-和Cu2+对该酶的影响不同18.如图中的新鲜土豆片与H2O2接触后,产生的现象及推测错误的是( )A.若有气体大量产生,可推测新鲜土豆片中含有过氧化氢酶B.为保证实验的严谨性,需要控制温度等无关变量C.一段时间后气体量不再增加是因为土豆片的数量有限D.若增加新鲜土豆片的数量,量筒中产生气体的速率加快19.酶的发现经历了长期的探索历程,阅读有关酶探索历程的材料,回答下列问题:材料一 1810年,Jaseph Gay lussac发现酵母能将糖转化为酒精;1857年,巴斯德提出酒精发酵是酵母菌细胞活动的结果,即酒精发酵离不开活细胞的作用,而李比希反对这种观点,认为引起发酵的是酵母细胞中的某种物质。材料二 1926年,萨姆纳从刀豆种子中提取出脲酶的蛋白质结晶,并证实了脲酶是蛋白质,随后科学家提取出多种酶的蛋白质结晶,直到20世纪80年代,美国科学家发现少数RNA也具有生物催化功能。(1)结合材料一和材料二,请给酶下一个定义:________________________________________________________________________________________________________________________________________________。同无机催化剂相比,酶具有高效性的原因是____________________________________。(2)根据上述材料可知,酶的单体是____________________。(3)巴斯德提出酒精发酵是酵母菌细胞活动的结果,即酒精发酵离不开活细胞,而李比希认为引起发酵的是酵母细胞中的某种物质。请你设计实验探究李比希的观点是否正确,写出实验设计思路:___________________________________________________________。20.比较过氧化氢在不同条件下的分解实验(1)实验原理2H2O2 eq \o(――――――――――――――→,\s\up7(水浴加热),\s\do5(或FeCl3溶液或过氧化氢酶)) 2H2O+O2(2)实验过程和现象(3)实验结论:酶具有________作用,同无机催化剂相比,酶的催化效率______。(4)实验中变量的控制①自变量:人为控制的对实验对象进行处理的因素。如本实验3和4中的加________和加________。②因变量:因________改变而变化的量。如本实验中__________。③无关变量:除自变量外,实验过程中还存在的一些对实验结果造成影响的____________,如肝脏的新鲜程度等。(5)对照实验①除作为________的因素外,其余因素(无关变量)都__________________,并将________进行比较的实验。②对照实验一般要设置对照组和__________组。21.酶是活细胞产生的一类具有催化能力的有机物。请据图回答:(1)酶的作用机理是_________________________________________________。图甲为酶催化反应过程模式图,图中代表酶分子的是________(填标号)。假如在②充足且一定的情况下,适当提高①的浓度,________(填“能”或“不能”)提高最终产物量。酶有一些重要特性,图甲能体现的酶特性是__________。(2)理论上,若分别在pH为6、7、8时测定酶的最适温度,得到的结果______(填“相同”或“不同”)。据图乙分析,与b点相比,限制d点反应速率的因素是____________,限制c点反应速率的因素是______________________。22.下面的三个图是某研究小组围绕探究H2O2分解条件而获得的实验结果(图一、图二均在最适条件下进行,图三其他条件适宜)。请回答下列有关问题。(1)图一、二、三所代表的实验中,实验自变量依次为____________、____________和__________。(2)根据你的理解,图三曲线纵坐标y最可能代表________________________。(3)图一的实验中若温度升高10℃,加过氧化氢酶的催化反应曲线斜率将________(填“增大”或“减小”)。(4)能降低酶的催化效率的物质称为酶抑制剂。不同抑制剂降低酶活性的原理不同,如图表示两种抑制剂降低酶活性的原理。在反应体系中加入某抑制剂,同时不断提高底物浓度,如果酶促反应速率______(填“增大”“减小”或“不变”),则该抑制剂的作用原理属于模型A;如果酶促反应速率________(填“增大”“减小”或“不变”),则该抑制剂的作用原理属于模型B。第1节 降低化学反应活化能的酶1.B 加热可以为反应提供能量,加入催化剂(酶或Fe3+)可以降低反应所需的活化能,其原理是不一样的,A错误;加热使过氧化氢分子的能量提高,而加催化剂(酶或Fe3+)可以降低反应所需的活化能,但不影响过氧化氢分子的能量,B正确;加热可以为反应提供能量,但不能降低反应所需的活化能,加酶或Fe3+可以降低反应所需的活化能,C错误;酶属于催化剂,催化剂的量在化学反应前后不变,D错误。2.D 法国微生物学家巴斯德通过显微镜观察提出酿酒中的发酵是由于存在酵母细胞,没有活细胞的参与糖类是不可能变成酒精的,A正确;巴斯德认为只有活细胞才能参与发酵过程,德国化学家李比希认为参与发酵的是酵母细胞中的某些物质在起作用,但这些物质只有在酵母细胞死亡并裂解后才能发挥作用,显然二者的观点具有局限性,B正确;德国化学家毕希纳证明活细胞中的某些物质也可引起发酵,并把能将糖液转变成酒的物质称为酿酶,C正确;美国科学家切赫和奥尔特曼发现少数RNA也具有催化功能,D错误。3.D 酶在生物体外,环境适宜也可以起作用,A错误; 酶是由活细胞产生的,不能来源于食物,B错误;绝大部分酶其化学本质都是蛋白质,少部分酶是RNA,C错误;酶是具有催化作用的有机物,D正确。4.C 图中ac和bc段分别表示无催化剂催化和酶催化时该反应进行所需要的活化能,A正确;许多加热反应中,加热不能降低活化能但会为底物提供能量,使底物分子从常态转变为容易发生化学反应的活跃状态,B正确;因为酶比无机催化剂降低化学反应的活化能更显著,所以若将酶催化改为无机催化剂催化该反应,则b在纵轴上将向上移动,C错误;由于酶所处的环境条件最适,若改变反应条件,b点将向上移动,则ab段会缩短,D正确。5.B 酶适宜保存在低温环境中,图中t2温度较高,可能会使酶的空间结构发生改变,而t1温度小于最适温度,酶活性较低,但没有改变酶的空间结构,因此酶处于t1温度时的寿命比处于t2温度时的长,A正确、B错误;t2是高于最适温度的高温,高温可能使酶的空间结构发生改变,即导致蛋白质发生热变性,C正确;t1温度较低,t2温度过高,高温有可能使蛋白质分子结构发生改变,而低温不会,因此处于t1温度时的酶分子结构比处于t2温度时的稳定,D正确。6.B 酶能加快化学反应的速率,但不改变生成物的总量,故不应该待过氧化氢分解完后,检测产生的气体总量,应该在反应过程中,检测O2产生速率,A错误;淀粉和蔗糖均为非还原性糖,其分解产物均能与斐林试剂发生颜色反应,淀粉酶能将淀粉水解产生还原糖,与斐林试剂发生颜色反应,淀粉酶不能将蔗糖水解,B正确;探究pH对酶活性的影响时,应该先用不同的pH缓冲液处理酶一段时间后,再加入过氧化氢,C错误;探究温度对酶活性影响时,不能用斐林试剂检测产物,因为斐林试剂使用时要水浴加热,会改变原有温度条件,影响实验结果,D错误。7.B 随pH从5升高到7,酶的活性先升高后降低,A错误;随pH从5升高到7,酶的最适温度始终为A,B正确;温度从0→A变化过程中,酶的活性逐渐升高,C错误;pH值为6时反应物剩余量最少,说明酶活性大于pH为7时,D错误。8.A 不是任何生物学实验中都需要另外设置对照组,比如可以前后对照,A错误;对照实验的实验组和对照组除了实验变量(自变量)不同以外,其他条件都是相同且适宜的,遵循了单一变量原则,B正确;对照实验中,实验组和对照组除了实验变量(自变量)不同以外,其他条件都是相同且适宜的,对照实验中一定存在自变量,C正确;无关变量会对实验结果造成影响,但是,不是实验者所要研究的量,D正确。9.B 可溶性糖一般有甜味,而淀粉不甜。将刚采摘的玉米立即放入85 ℃水中热烫处理2 min,将可溶性糖转化为淀粉的酶的空间结构会被高温破坏而失活,从而较好地保持甜味。即B正确,A、C、D错误。10.C 实验①结果表明在低浓度Mg2+条件下,酶P具有催化活性,A错误;实验③⑤的结果表明,不论在低浓度Mg2+还是在高浓度Mg2+条件下,蛋白质组分都无催化活性,B错误;实验④⑤的结果表明,在高浓度Mg2+条件下,酶P中的RNA组分具有催化活性,而蛋白质组分没有催化活性,C正确,D错误。11.C 分析曲线乙和丙,低温条件下酶的活性受到抑制,但并不失活,pH值过低酶失活,据此判断:乙曲线代表温度对酶促反应的影响,丙曲线代表pH对酶促反应的影响,因此图中E点代表该酶的最适温度,H点代表该酶的最适pH,A正确;甲曲线表示在最适温度下,某种酶促反应速率与反应物浓度之间的关系,B点限制反应速率的因素是酶浓度,因此在B点适当增加酶的浓度,反应速率将增大,B正确;由于过氧化氢在高温下易分解,因此曲线乙将改变,C错误;酶的保存应该在最适pH、低温下保存,故若短期保存该酶,适宜条件应为图中的D、H 两点对应条件,D正确。12.D 曲线Ⅰ、Ⅱ、Ⅲ分别是在不同温度下反应速率随底物浓度变化的曲线,由图可知在相同底物浓度时因温度不同三者反应速率也不同,而曲线Ⅰ中的AB段随着底物浓度的增大,反应速率逐渐增强,说明影响AB段的主要因素是底物浓度,A正确;曲线Ⅰ中的BC段随着底物浓度的增大,反应速率不变,说明影响BC段反应速率的因素不是底物浓度,影响该BC段反应速率的主要限制因素可能是酶量,B正确;曲线Ⅰ和曲线Ⅱ中的自变量均是温度,温度不同,二者的反应速率也不同,说明曲线Ⅰ和Ⅱ的反应速率不同主要是因为温度的影响,C正确;测定最适温度还需要在37 ℃左右设置一系列温度梯度来进行检测,最适温度不一定是37 ℃,D错误。13.A 图乙是在最适温度下,pH=b时,H2O2分解产生的O2量随时间的变化,若温度降低,则酶活性降低,化学反应速率减慢,到达化学反应平衡所需的时间延长,但温度降低不会改变化学反应的平衡点,所以d点右移,e点不移,A正确;H2O2量增加时,达到化学反应平衡所需时间延长,且化学反应的平衡点升高,即e点上移,d点右移,B错误;pH=c时,酶变性失活,但H2O2在常温下也能缓慢分解,所以e点不变,d点右移,C错误;乙图表示pH=b时,H2O2分解产生的O2量随时间的变化。pH=a时,酶的活性减弱,酶促反应速减慢,但化学反应的平衡点不变,所以e点不变,d点右移,D错误。14.A 图甲表明酶具有专一性,且该专一性与酶及底物的结构有关,A正确;图甲中的c、d均表示葡萄糖,属于还原糖,B错误;在图乙的e点增加麦芽糖量,会使反应速率提高,f点制约反应速率的因素是酶的浓度,故此时增加麦芽糖量,不会使反应速率提高,C错误;图乙实验是在最适温度下进行的,若再增加温度会使酶的活性降低,反应速率减慢,D错误。15.C 当曲线由b变成c,反应速率增加,其他条件都适合,改变的条件是增加了酶的浓度,A正确;曲线b的AB段,随反应物浓度增加,酶促反应速率增大,因此限制A点反应速率增加的因素是反应物浓度,B正确;外界条件最适,酶都处在最大活性,在反应物浓度为乙时,酶达到饱和,C错误;因b曲线是在最适条件下的变化曲线,若降低反应的温度,反应速率会下降,曲线可能由b变成a,D正确。16.C 分析②③组可知,没有添加CaCl2,降解率为0,说明该酶的催化活性依赖于CaCl2,A正确;分析①②变量可知,pH均为9,都添加了CaCl2,温度分别为90℃、70℃,故自变量为温度,B正确;②组酶的活性最高,此时pH为9,温度为70℃,但由于温度梯度、pH梯度较大,不能说明最适温度为70℃,最适pH为9,C错误;该实验的反应物为Ⅰ型胶原蛋白,要确定该酶能否水解其他反应物还需补充实验,D正确。17.A 分析题图1,说明在这三个温度中,30 ℃比较适宜,但不能说明该酶的最适催化温度为30 ℃,A错误;分析题图2曲线可知,酶的最适pH为7,而胃蛋白酶的最适宜pH是2左右,由图4可知,该酶能分解麦芽糖,应该是麦芽糖酶,所以该酶一定不是胃蛋白酶,B正确;由图4知,该酶能分解麦芽糖,不能分解蔗糖,说明酶具有专一性,C正确; 由图3实验结果可知Cl-可提高酶的催化效率,而Cu2+可抑制酶的催化效率,D正确。18.C 若有气体大量产生,说明化学反应速率快,由此可推测新鲜土豆片中含有催化过氧化氢分解的过氧化氢酶,A正确; 为保证实验的严谨性,需要控制温度等无关变量,B正确; 一段时间后气体量不再增加是因为底物已经消耗完,C错误; 新鲜土豆片中含过氧化氢酶,增加新鲜土豆片的数量即增加酶的数目,这样会加快化学反应速率,使量筒中产生的气体速率加快,D正确。19.答案:(1)酶是活细胞产生的具有催化作用的有机物,绝大多数酶是蛋白质,少数是RNA 酶降低活化能的作用更显著(2)氨基酸或核糖核苷酸(3)将酵母菌研磨后获得不含酵母细胞的提取液,再将提取液加到葡萄糖溶液中,在适宜条件下密闭发酵,观察是否会产生酒精20.答案:(2)较少 较多 大量(3)催化 更高 (4)①FeCl3溶液 肝脏研磨液②自变量 H2O2分解速率 ③可变因素(5)①自变量 相同且适宜 结果 ②实验21.答案:(1)降低化学反应活化能 ① 不能 专一性(2)相同 pH 温度和pH22.答案:(1)催化剂的种类和时间 H2O2浓度 温度(2)溶液中H2O2的剩余量(3)减小(4)增大 不变选项探究内容实验方案A酶的高效性用氯化铁和过氧化氢酶分别催化等量过氧化氢分解,待过氧化氢分解完后,检测产生的气体总量B酶的专一性将等量的淀粉酶分别加入等量的淀粉溶液和蔗糖溶液中,充分反应后,用斐林试剂检测底物是否水解CpH对酶活性的影响将等量的过氧化氢与等量的过氧化氢酶混合后,再分别加入pH为5、6、7、8的缓冲液,每隔0.5 min记录一次产生的气体量D温度对酶活性影响用等量的麦芽糖酶分别在热水、冰水和常温条件下催化等量麦芽糖的水解,反应相同时间后,用斐林试剂检测产物的量实验组①②③④⑤底物+++++RNA组分++-+-蛋白质组分+-+-+低浓度Mg2++++--高浓度Mg2+---++产物+--+-组别pHCaCl2温度(℃)降解率(%)①9+9038②9+7088③9-700④7+7058⑤5+4030试管编号试剂处理现象12 mL H2O2溶液常温几乎无气泡产生22 mL H2O2溶液90 ℃左右的水浴加热有________气泡产生32 mL H2O2溶液FeCl3溶液2滴有________气泡产生42 mL H2O2溶液新鲜肝脏研磨液2滴有________气泡产生
相关资料
更多

