浙江省七彩阳光浙南名校联盟2022-2023学年高三下学期开学联考地理试题
展开
这是一份浙江省七彩阳光浙南名校联盟2022-2023学年高三下学期开学联考地理试题,共11页。试卷主要包含了考试结束后, 只需上交答题卷,造成金昌市经济下滑的主要原因有,徽派建筑文化景观主要体现了,该地发生的地质作用顺序是等内容,欢迎下载使用。
高三地理学科 试题
考生须知:
1.本试题卷分选择题和非选择题两部分, 共 6 页, 满分 100 分,考试时间90 分钟。 2.答题前, 在答题卷指定区域填写班级、姓名、考场号、座位号及准考证号。 3.所有答案必须写在答题卷上, 写在试卷上无效。
4.考试结束后, 只需上交答题卷。
选择题部分
一、选择题Ⅰ(本大题共 20 小题,每小题 2 分,共 40 分。每小题列出的四个备选项中只有一 个是符合题目要求的,不选、多选、错选均不得分)
团雾是受局部地区微气候环境影响所形成的小范围浓雾。研究发现, 高速公路上的团雾是造 成交通事故的重要原因之一。 完成 1、2 题。
1. 团雾多发的时间是
A.春季的傍晚 B.夏季的中午 C.深秋的夜晚 D.冬季的上午
2.高速公路上团雾多发, 主要原因是
A.温度高,植被蒸腾水分多 B.车辆多,凝结核排放多
C. 比热小,路面昼夜温差大 D.车速快,空气流动性强
甘肃省金昌市缘矿兴企、因企设市,因盛产镍被誉为“祖国的镍都”。为解决目前面临的经 济效益下滑等问题, 金昌市不断寻找新的经济增长点。 完成 3、4 题。 3.造成金昌市经济下滑的主要原因有
①市场需求减少 ②资源储量不足
③基础设施落后 ④环境污染严重
A.①② B.①③ C.②③ D.②④
4. 目前,有利于金昌市可持续发展的途径有
①加大对资源密集型产业的投资 ②加大产品深加工, 延长产业链
③加大环境治理,发展旅游产业 ④加快产业转移,寻找新的资源
A.①② B.②③ C.③④ D.①④
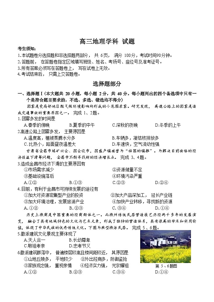
历史上徽商是中国重要的经商群体之一。而徽州传统民居营造技艺历经两千多年的发展演 变, 融合了具有地域特色的文化与艺术元素,形成了独特的营造体系,具有很高的学术和实用价 值,体现了中华民族的优秀传统文化。下图为典型徽派民居。 完成 5 、6 题。 5.徽派建筑文化景观主要体现了
A.天人合一 B.长幼尊卑
C.敬祖孝亲 D.忠孝节义
6.徽派建筑群落中, 普遍楼层较高且楼间距较近, 其原因是
①山地丘陵多, 平地较少 ②外出经商多,防御盗抢
③家族观念强, 重视亲情 ④经济实力强, 光宗耀祖 第 5 、6 题图
A.①② B.②③ C.③④ D.①④
下图是“世界某区域农业地带分布图”。完成 7 、8 题。
第 7 、8 题图
7.对该区域农业地带形成最主要的影响因素是
A.热量 B.水分
C.地形 D.人口密度
8.下列植被特征,符合图示主要林区的是
①乔木高大、种类单一 ②根系发达、老茎生花
③高低不齐、色彩纷呈 ④结构复杂、多板状根
A.①② B.②③ C.③④ D.①④
下图为某地地层以沉积岩为主的地质图。 完成 9 、10 题。
9.M 、N 两地的地质构造和地形分别是
A.M 处为向斜成山
B.M 处为背斜成山
C.N 处为向斜成谷
D.N 处为背斜成谷
10.该地发生的地质作用顺序是
A.水平挤压—侵蚀作用—沉积作用
B.侵蚀作用—水平挤压—沉积作用
第 9 、10 题图
C.沉积作用—水平挤压—侵蚀作用
D.水平挤压—沉积作用—侵蚀作用
城市辐射功能,是指城市各项功能对其所在区域的综合影响力和发展带动力。下图为武汉都 市圈简图。 完成 11、12 题。
11.交通运输的发展在武汉都市圈形成中的重要作用是
①扩大都市圈的范围 ②满足都市圈人流物流需要
③减轻都市环境污染 ④推动各地区的城市化进程
A.①② B.③④
C.①③ D.②④
12.武汉市对外辐射的增强,将会
A.促进区域内产业优化
B.减少其他城市的土地资源
C.增加武汉市人口容量
第 11 、 12 题图
D.推动都市圈人口大量外迁
下图为 1984 年和 2018 年巴西亚马孙平原某区域景观的变化。完成 13、14 题。 13.获取该景观变化, 最佳的地理信息技术是
A.全球定位系统 B.野外观察拍照
C.遥感系统 D.地理信息系统
14.该景观变化, 对当地地理环境的影响表现在
A.土地盐碱化加剧
B.环境承载力提高
C.水土流失严重
D.年降水量减少
下图为世界某海域洋流和等温线示意图。完成 15、16 题。
15. 图示甲、乙两海域盐度对比及成因正确的是
A. 甲高于乙 暖流影响
B. 乙高于甲 寒流影响 23.5º
C. 甲高于乙 蒸发旺盛
D. 乙高于甲 径流汇入
16.该洋流对地理环境的影响是
28℃
乙
24℃
甲
机身、机翼、尾翼、 起落架、内饰、短舱
设 计
铝合金
钛合金
钢材
复合材料
机 体
发动机
机电系统
航电系统
零部件
总装集成
元器件 仪器 仪表
零组件
销售服务
显示件、导航件
1984
2018
第 13 、14 题图
图 例
洋流 沙漠
24℃
表层海水 等温线
0º
A.对沿岸地区气温升高 B.在流经海域形成渔场 C.使流经海域盐度升高 D.使沿岸地区降水增加
第 15 、16 题图
2022 年底,我国商用飞机 C919 正式进入航运系统。下图为C919 产业链示意图。
完成 17、
18 题。
制 造
环控件、液压件 刹车件、燃油件
维护、维修 运 行
第 17 、18 题图
17.我国商用飞机 C919 选择在上海生产制造, 主要原因是上海
A.通江达海, 交通便利 B.经济发达, 市场广阔
C.科研先进, 人才济济 D.设施完善, 协作方便
18.商用飞机 C919 配件来自国内和外国多家公司, 主要目的是
A.扩大市场范围 B.提高产品质量
C.优化公司协作 D.加快生产速度
下图为某地(40°N ,94.7°E) 连续 5 天日出日落时间(北京时间,精确到分) ,完成 19、 20 题全科试题免费下载公众号《高中僧课堂》。
第一天
第二天
第三天
第四天
第五天
日出时间
6 :12
6 :12
6 :12
6 :13
6 :13
日落时间
21 :12
21 :13
21 :13
21 :13
21 :13
第 19 、20 题图
甲 乙 丙
·戊
19.该时间段, 杭州(30°N ,120°E)的正午太阳高度变化为
A.逐渐增大 B.逐渐减小 C.先增大后减小 D.先减小后增大
20.该地与北京在同一纬度,但昼长比北京长, 其原因可能是该地
A. 日出早 B. 日落晚 C.阴天多 D.海拔高
二、选择题Ⅱ(本大题共 5 小题, 每小题 3 分, 共 15 分。每小题列出的四个备选项中只有一个 是符合题目要求的, 不选、多选、错选均不得分)
为了更好开发和保护土地资源,《安徽省主体功能区规划》将全
省划分为农产品主产区、城市化地区和重点生态功能区。 右图为安
徽省主体功能区示意图。完成 21 题。
21.从区域划分可以判断的是
A. 甲区域土地生产力水平最高
B. 乙区域生物资源种类最丰富
C.丙区域人类对环境改造最明显
D.三大区域中人口密度差异较小 第 21 题图
2012 年国家发改委正式批准设立“晋陕豫黄河金三角承接产业转移示范区”。完成 22、23 题。
22.“晋陕豫黄河金三角”最宜承接转移的产业类型是
A.对水电需求大的有色冶金
B.对水质要求高的饮料生产
C.对技术要求高的精密电子
D.对劳力需求多的鞋帽纺织
23.工业生产转移到某地,若干时间后由于生产环境变化,又转
移到了其他地区,叫做“工业再转移”。近年来,“黄河金三
角”内部也出现了一些工业的“再转移”,其主要原因是
①高素质人才流失 ②资源枯竭,产业结构的调整
③环保要求的提高 ④迁往沿海,提高产品附加值 第 22 、23 题图 A.①② B.②③
C.③④ D.①④
下图为某日某时世界某地区海平面气压形势图。完成 24、25 题。
24.下列四地,最可能发生的天气状况是 110º 120º 130º
A. 甲地: 雪花飞舞
B. 乙地: 阴雨连绵
50º
C.丙地: 大风降温
D.丁地: 艳阳高照
25.若图中天气系统以 20km/h 的速度向东移动,15 小时内 40º
渤海(戊地)天气的变化最可能是
A.东南风转西南风,风力加大
B.东北风转西南风, 风力减小 30º
第 24 、25 题图
C.东北风转西北风, 风力加大
D.西南风转西北风,风力减小
非选择题部分
三、非选择题(本大题共 3 小题,共 45 分)
26.阅读材料, 完成下列问题。(13分)
石漠化,是指因水土流失而导致地表土壤流失,基岩裸露,土地生产力水平下降和生态环境 退化的现象。乌江为贵州省第一大河,流域内石灰岩岩层广布,是我国主要的石漠化发生区。下 图为乌江流域地形坡度与土壤厚度(mm)关系图, 下表为流域内不同地形年平均土壤侵蚀强度 (吨/km2 ) .
地形坡度
土层厚度
第 26 题图
年平均侵蚀量(吨/km2 )
山地
643.4
盆地
190.6
谷地
16.3
第 26 题表
(1) 简析乌江流域地形坡度与土层厚度的对应关系。(3 分)
(2) 从自然灾害角度, 分析土地石漠化的危害。(4 分)
(3) 针对不同地形,分别提出发展农业生产、保护耕地资源的具体措施。(6 分) 27. 阅读材料,完成下列问题。(12 分)
材料一 西班牙兰萨罗德岛曾发生多次火山喷发,形成了大面积火山地貌。图 1 为兰萨罗德 岛最近一次火山喷发岩浆流动路径图。图 2 为兰萨罗德岛气候图。
材料二 兰萨罗德岛是西班牙著名的葡萄酒产区。这里的葡萄种植用一种特殊的种植技术: 单株葡萄种植在单个坑里,坑边用石块垒成半圆形 1.5 米高的石墙。图 3 为葡萄园景观图。
13º30′ 13º27′
第 27 题图 1
气温/℃
降水量/mm
降水量 气温
30
25 20 15 10 5 0
29º12′
20
10
月份
0
29º09′
1 2 3 4 5 6 7 8 9 10 11 12
第 27 题图 2
第 27 题图 3
(1) 简述兰萨罗德岛图中火山地貌的特征。(3 分)
(2) 分析兰萨罗德岛的降水特征。(4 分)
(3) 从水分条件的角度,说明该岛的种植技术对葡萄生长的有利影响。(5 分)
28. 阅读材料,完成下列问题。(20 分)
材料一 青稞是一年生草本植物,耐寒性强, 生长期短, 高产早熟, 适应性强, 适宜生长在 高原清凉气候,是西藏居民主要食粮、燃料和牲畜饲料,而且也是啤酒、医药和保健品生产的原 料。但西藏粮食自给率仅有 73%。下图为西藏自治区部分地理事物分布图。
西藏自治区部分地理事物分布图
第 28 题图
材料二 截止 2020 年 11 月末,西藏全区电力装机容量为 401.85 万千瓦,其中 89.09%来自 水、风、地热、阳光发电,但每年冬季有一段时间缺电严重,因此开发雅鲁藏布江水能呼声较高。 下表为长江与雅鲁藏布江数据。
河流名称
长度/km
年径流量/109m3
水能蕴藏量/105kw
干流已开发水能/105kw
长 江
6300
9795
268000
7169.5
雅鲁藏布江
2057
1395
110000
0
(1) 从气候角度, 简析西藏青稞的分布特征。(4 分)
(2) 指出提高西藏粮食自给率的有效措施。(6 分)
(3) 分析西藏自治区冬季缺电严重的原因。(5 分)
(4) 简述雅鲁藏布江干流水能没有得到开发的主要原因。(5 分)
浙 南 名 校
2022 学年第二学期浙江七彩阳光联盟返校联考 高三地理 答案及解析
一、选择题
【答案】1.C 2.C
【解析】1.雾是空气降温,水汽凝结,空气流动缓慢而形成,局部快速降温是形成团雾的重要条件。 从四个选项中,夏季的中午气温高,不可能形成团雾,排除 B,春季的傍晚虽然也降温快,但相对 于深秋的夜晚而言, 温度较高, 且此时空气中水汽的含量较少,形成团雾的可能性小, A 错误;冬 季的早上温度低,但空气中水汽含量也较少。综合以上考虑, 深秋的夜晚团雾最多发, C 正确。 2.高速公路上团雾多发, 也应该从上面因素考虑。高速路上温度高,但植被少,水汽不会多,A 错 误;凝结核是团雾形成的因素, 但不是重要因素,B 错误;相对于两边土壤,高速公路路面的比热 更小, 升温快、降温也快,昼夜温差大,形成团雾的可能性大, C 正确;车速快, 空气流动性强, 倒不容易形成雾,D 错误。
【答案】3.D 4.B
【解析】 3.甘肃金昌是典型的资源型城市,其发展动力主要是资源丰富,开发资源满足国家发展的 需要,随着我国经济的发展,其市场需求量量不断增加,①错误;随着资源的开发,基础设施会不 断完善,③错误;资源储量不足是导致其经济效益下滑的重要原因。②正确;资源开发也会导致大 气污染、固体废弃物污染、水污染等环境问题,也是制约经济发展的重要因素。答案选 D。
【答案】5.A 6.A
【解析】5. “天人合一”是中国古代哲学中关于天人关系的一种学说。指天与人的关系紧密相联, 不可分割。强调天道与人道、自然与人为的相通和统一, 徽派文化景观的白墙黛瓦反映了人与自然 的协调, A 正确; 长幼尊卑指辈分大小, 地位高低,徽派建筑没有体现辈分的排列,B 错误; 敬祖 体现了自然人家族循环的观念,表达的是对已逝先祖的怀念、敬仰,是重亲情、显孝道的行为,照片 显示的不是这个,C 错误;忠孝节义是指对国家尽忠,对父母尽孝,对夫妻尽节,对朋友尽义,照片也 不是反映这个, D 错误。 6.楼层高且楼间距近,反映了耕地紧张,建筑能尽可能少占耕地,①正确; 历史上徽商是中国重要 的经商群体之一,经商就需要经常外出,因此楼间距近,可以相互关照,防御盗抢,②正确;楼间 距近但也是不相通,不是亲情的表现,③错误;如果经济实力强,楼间距可以更大一点,④错。答 案选 A。
【答案】7.B 8.C
【解析】 7.从图上信息看,该区域农业地带大致呈现东西延伸、南北更替的状况,且热带雨林带为 林区、降水较丰富的沿海及草原带为种植业为主, 降水较少的为畜牧业,更少的为游牧业,撒哈拉 沙漠地区为荒漠,因此, 造成农业地带差异的主要因素是水分条件,B 正确。 8.该地区的主要林区为热带雨林。乔木高大,种类多,①错误;由于降水丰富,热带雨林乔木根系 不发达,为支撑,多生长板状根,②错误;热带雨林植被层次丰富,色彩多样,结构复杂,③④正 确,答案选 C。
【答案】9.A 10.C
【解析】9.从图示信息看,该地为南北纵列的地形区,河道所在地区为谷地,M 为分水岭,应为山 地,; 根据岩层的新老关系,M 为中间新、两翼老,为斜构造,A 正确; N 一侧老,一侧新,无法判 断是背斜、向斜,从地形上来看,N 为山、谷之间的地形。
10.该地以沉积岩为主,因此首先发生的地质作用为沉积作用,背斜、向斜的形成是水平挤压,背斜 谷是背斜顶部受张力融遭受侵蚀,而向斜山是向斜底部受挤压不易被侵蚀, C 正确。
【答案】11.D 12.A
【解析】11.武汉城市圈是以武汉为中心形成的一个经济协作区域,交通是满足区域内外人流物流的 主要因素,但城市圈范围是划定的,不会扩大,①错误;交通运输对城市圈内部人流物流提供保障, ②正确;交通不会减轻城市污染,③错误;交通运输发展可以促进城市圈经济发展,提高城市化水 平,④正确;答案选 D。
12.武汉对外辐射强度增加,使得区域内城市之间的联系、协作更加紧密, 呈现出典型的产业分工和 优化、组合,减少恶性竞争,从而提高经济发展速度, A 正确; 武汉市对外辐射强度, 对其他城市 的土地资源没有直接影响,B 错误; 人口容量是在特定时空条件下, 资源、生态、环境在保障人类 基本生理需求的前提下, 所能够供养的最大人口数,武汉市对外辐射能力的变化,无法改变武汉市 的人口容量, C 错误;随着武汉市对外辐射强度的提高, 武汉城市圈经济发展速度会加快,经济发 展水平会提高, 因此会吸引更多人口迁入,D 错误。
【答案】13.C 14.C
【解析】13.从景观图的获取是卫星拍照, 属于遥感技术, C 正确。
14.从图示信息看出, 景观的变化是沿着道路向两侧延伸, 呈现典型的鱼骨状。由于是在亚马逊平原 地区,应该是人为砍伐森林造成的。热带雨林被砍伐,造成的影响是水土流失严重。该地是酸性土 壤,不会有土地盐碱化,A 错误;环境承载力应该是降低,B 错误; 年降水量是变率增大, 而不是 减少, D 错误。
【答案】15.C 16.B
【解析】15.从海陆轮廓及等温线可以判断,甲海域是红海,乙海域是阿拉伯海。
甲海域由于闭塞、周围是热带沙漠气候,降水量少,蒸发量大,径流汇入少,所以相对于乙海域, 盐度更高, 答案选 C.红海海域不考虑暖流影响,A 错误, 乙海域不可能高于甲, B 、D 错误。答案 选 C.
16.从图是信息看出,索马里洋流的水温较低, 那么对对沿岸地区的影响是降温减湿,A 、D 错误, 由于是从赤道流出,使得流经海域盐度降低,C 错误;索马里寒流为上升流,带来海底营养物质, 有利于浮游生物生长,形成渔场。B 正确全科试题免费下载公众号《高中僧课堂》。
【答案】17.C 18.B
【解析】17.C919 大飞机属于高技术、高投入的产业,上海科技力量雄厚是商用飞机制造选址的重 要原因,C 正确。
18.商用飞机的配件来自很多公司,第一是充分利用各公司的技术优势, 提高产品质量, 第二是降低 生产成本, 但飞机制造最重要的还是提高产量质量,B 正确。
【答案】19.C 20.D
【解析】 19.连续五天的日出、日落时间,是精确到分而不是秒。第一天,昼长为: 15h,第二天: 15h1′,第三天, 15h1′,第四天、第五天又是 15h,可以判断昼长是先变长后变短,应该是夏至 日前后日出、日落的状况。杭州的正午太阳高度的变化应该是先增大后减小,答案选 C. 20.同一纬度两地, 由于经度不同,日出、日落时间也不同,但正常情况下昼长一样,现在是该地昼 长更长,不是日出、日落的问题,答案 A 、B 错误;阴天与昼长长短无关, C 错误;海拔高,日出 更早、日落更晚,昼长更长, D 正确。
【答案】21.A
【解析】21.从图上信息看,甲位于长江沿岸, 生产力水平最高,A 正确; 丙位于山地, 垂直地带性
明显, 生物种类更丰富, B 错误; 平原地区人类活动对环境改造最明显,C 错误; 且甲乙丙三区域 面积不同、位置不同、自然条件差异较大,人口密度差异明显,D 错误。
【答案】22.D 23.B
【解析】22.从图上看出,黄河金三角地处我国中部地区,虽然有黄河流经,但水能不丰富,A 错误; 黄河水量较小,含沙量大,且季节变化大, 所以水资源供应不稳定, 水质也较差, B 错误; 黄河金 三角地区经济发展落后,技术实力弱, C 错误;该地区劳动力丰富且廉价,适合承接劳动力密集型 产业。 D 正确。
23.黄河金三角如果吸引了高素质人才,随着区域经济的发展,人才也不会流失; ①错误;本地区承 接的产业转移有可能是资源密集型的,且本地区资源有可能出现“枯竭”现象导致产业结构的调整, ②正确;随着经济发展, 社会对环保要求提高,会导致一些企业生产成本上升,从而继续转移到环 保要求较低的地区, ③正确; 该地承接了产业转移,不可能再转移回沿海地区, ④正确。答案选 B.
【答案】24.A 25.D
【解析】24.从图上信息看出, 甲乙丙丁区域位于一气旋周围,且甲乙和丁分别位于冷锋、暖锋附近。 甲位于冷锋附近,可能发生雨雪天气,A 正确; 乙地位于锋前、单一暖气团控制, 不会是阴雨连绵, B 错误; 丙也是位于暖气团控制区, 盛行是西南风,不会大风降温,C 错误;丁地为暖锋控制, 应 该是阴雨天气, D 错误,
25.20 小时,该天气系统移动距离大致是 300 千米,根据经线,可以大致判断出渤海所处等压线的 变化。根据等压线的走向判断, 目前渤海盛行西南风, 15 小时后, 等压线走向发生了变化, 风向变 为西北风, 且等压线更稀疏,风力变小, D 正确。
二、非选择题
【答案】26. (13 分)
(1) 坡度越大,土层越薄。(1 分) 因为坡度大, 地表径流速度越快,(1 分) 流水侵蚀作用越强, (1 分)所以土层越薄。
(2) 石漠化地区易诱发滑坡、泥石流等地质灾害的发生,(2 分) 石漠化山地岩石裸露, 涵养水源 能力下降, 水旱灾害多发。(2 分)
(3) 谷地地区:发展耕作业;(2 分)盆地地区, 修水平梯田, 减轻水土流失;(2 分)山地: 退耕 还林或封山育林,保护植被。(2 分)
【解析】该题以自然灾害、环境保护为背景,考查学生的信息获取能力、逻辑思维能力和观点的阐 释能力。
(1) 从图上信息看,坡度越大土壤厚度越大, 究其原因, 主要是地形坡度大,地表径流流速越快, 流水侵蚀搬运能力越强, 土壤厚度越小。
(2) 土地石漠化是指土壤表层土壤流失、植被消失的现象。造成的自然灾害从流水侵蚀诱发地质灾 害、以及涵养水源能力下降形成的水旱灾害角度思考、回答。
(3) 从表格信息看,不同地形区土壤侵蚀量不同。山地地区土壤侵蚀量最大,应该以恢复植被,发 展林业,保持水土为主; 盆地地区水土流失较少, 可以考虑修筑梯田,发展耕作业;谷地地区水土 流失较少, 可以发展耕作业。
【答案】27. (12 分)
(1) 地势大致是西高东低,(1分) 地形坡度较缓,(1 分),由坚硬、多孔的喷出岩和松散的火山灰 组成。( 1 分)
(2)地处副热带地区,副热带高压控制时间长,且有寒流经过,降水总量少,(2 分)冬季受西风 带影响,降水稍多。(2 分)
(3) 石墙形成的阴影,可以减少地表水分的蒸发(1 分) 石墙和浅坑可以拦截地表径流,(1 分) 增 加地表水的下渗(1 分) 石块的比热小, 夜间降温快,(1 分)水汽更容易形成凝结为露水, 补充土 壤水分。(1 分)
【解析】本题以兰萨罗德岛为背景,考查学生对自然特征描述以及对农业生产条件影响知识的掌握 情况。
(1) 地貌特征描述包括地形特征、组成物质等角度。从岩浆流动方向看,火山区大致是西高东低, 由于是岩浆流动中逐渐冷凝,地形坡度较小,火山爆发形成的火山物质包括火山灰和喷出岩,而喷 出岩往往多气孔构造。
(2) 从图 2 信息看出, 兰萨罗德岛降水总量较小,且主要集中在冬季。兰萨罗德岛位于 30°N 附 近,降受副热带高压控制,且附近有加纳利寒流流经,降水总量少。冬季气压带风带南移,岛屿能 受到盛行西风的影响,降水稍多。
(3) 该地水分条件不足,该种植方式从截留地表径流、减少蒸发角度考虑。 【答案】28. (20 分)
(1) 集中分布在南部和东南的河谷地带。(2 分) 海拔相对低, 纬度较低,热量条件好;(1分) 受 西南季风影响, 降水丰富。(1 分)
(2) 培育耐寒粮食品种,扩大种植面积,(2 分) 发展农业科技,提高单位面积产量(2 分);减少 粮食的其他用途,建立粮食储备。(2 分)
(3) 冬季寒冷,取暖耗能大。(1 分)冬季太阳高度角小, 太阳能发电不足;(2 分) 枯水季降水较 少,(1 分)冬季寒冷结冰,冰雪融化少, 河流流量小;(1 分)
(4)河流落差大,建设工程量大,( 1 分)生态环境脆弱,(1 分) 地质灾害多发,(1分)开发可能 会引起国际争端,(1 分) 市场距离远,输电难度大。(1 分)
【解析】本题以西藏为为背景,考查了当地的农作物分布、粮食安全、水能开发和能源利用方面知 识,对学生获取信息,分析问题的能力。
(1) 根据图上信息可以看出青稞的分布区域,不仅仅有方位,而且要考虑地形因素,也为后面分析 其气候条件奠定了基础。
(2) 提高粮食自给率,一是要多生产,从扩大种植面积、提高单产角度思考,还要考虑减少粮食作 物作为其他原料的应用, 保证青稞作为食粮应用。
(3) 西藏的水能、地热、太阳能、风能等清洁能源占比较高,可以从降水、冰雪融水水量的季节变 化考虑;太阳能从太阳高度角的变化考虑。地热能、风能季节变化较小。同时题目指出是冬季能源 紧张, 还要考虑冬季用电问题。
(4) 西藏电力不足,但雅鲁藏布江干流水能开发少,根据与长江数据的对比,可以看出雅鲁藏布江 落差比较大,且干流主要位于板块交界处,地质灾害多,加上海拔高,生态环境脆弱,这都导致开 发难度大;同时雅鲁藏布江为国际性河流,水能开发会引发国际争端。同时要考虑雅鲁藏布江干流 如果开发水能, 还要考虑与主要市场的距离, 考虑输电问题
相关试卷
这是一份2024浙江省七彩阳光高考联盟高三上学期返校联考地理试题含解析,文件包含浙江省七彩阳光新高考研究联盟2023-2024学年高三上学期返校联考地理试题原卷版docx、浙江省七彩阳光新高考研究联盟2023-2024学年高三上学期返校联考地理试题含解析docx等2份试卷配套教学资源,其中试卷共31页, 欢迎下载使用。
这是一份2022-2023学年浙江省浙南名校联盟、“七彩阳光”新高考研究联盟高三(下)联考地理试卷(含解析),共21页。试卷主要包含了单选题,综合题等内容,欢迎下载使用。
这是一份浙江省七彩阳光联盟、金华十二校2022-2023学年高三下学期3月联考地理试题,共14页。试卷主要包含了考试结束后,只需上交答题卷, 格尔木河流域植被呈现等内容,欢迎下载使用。

