所属成套资源:全套人教版高中生物必修2课时作业含答案
高中生物人教版 (2019)必修2《遗传与进化》第1节 基因突变和基因重组课堂检测
展开
这是一份高中生物人教版 (2019)必修2《遗传与进化》第1节 基因突变和基因重组课堂检测,共10页。试卷主要包含了对丙型肝炎病毒,控制小鼠毛色的基因有A+等内容,欢迎下载使用。
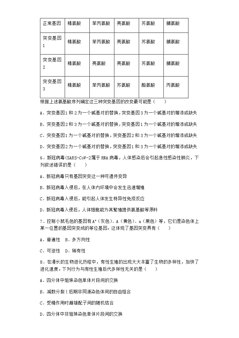
【优质】第1节 基因突变和基因重组-2课时练习一.单项选择1.下列关于基因突变的叙述,不正确的是( )A.基因突变一定改变基因结构但不一定改变蛋白质结构B.转录和翻译出现差错不属于基因突变C.基因突变可发生在任一DNA分子以及生物的任何生长发育期体现了普遍性和随机性的特点D.白眼果蝇的产生以及青霉素高产菌培育.太空椒的培育原理均为基因突变2.对丙型肝炎病毒(丙肝病毒为单股正链RNA病毒)研究有突出贡献的科学家获得了2020年诺贝尔生理学或医学奖。下列叙述正确的是( )A.在RNA聚合酶的催化下,病毒直接复制其RNAB.在琼脂糖固体培养基上进行病毒培养,用于研究C.RNA病毒容易发生突变,疫苗的研发较困难D.RNA病毒寄生在活细胞内,离开细胞就死亡3.以下基因突变和染色体变异有关叙述正确的是( )A.基因突变和染色体变异都是不利变异B.基因突变和染色体变异都可发生于原核生物C.基因突变会产生新的基因,染色体变异不会D.基因突变和染色体变异均可在光学显微镜下观察到4.下列关于基因突变的叙述,正确的是( )A.基因突变可通过光学显微镜进行观察B.亲代发生基因突变一定可以遗传给后代C.突变基因所编码的蛋白质可能不发生改变D.基因突变可能不会导致遗传信息的改变5.自然界中,一种生物体中某一基因及其三种突变基因决定的蛋白质的部分氨基酸序列如下:正常基因精氨酸苯丙氨酸亮氨酸苏氨酸脯氨酸突变基因1精氨酸苯丙氨酸亮氨酸苏氨酸脯氨酸突变基因2精氨酸亮氨酸亮氨酸苏氨酸脯氨酸突变基因3精氨酸苯丙氨酸苏氨酸酪氨酸丙氨酸根据上述氨基酸序列确定这三种突变基因的改变最可能是( )A.突变基因1和2为一个碱基对的替换,突变基因3为一个碱基对的增添或缺失B.突变基因2和3为一个碱基对的替换,突变基因1为一个碱基对的增添或缺失C.突变基因1为一个碱基对的替换,突变基因2和3为一个碱基对的增添或缺失D.突变基因2为一个碱基对的替换,突变基因1和3为一个碱基对的增添或缺失6.新冠病毒(SARS-CoV-2)属于RNA病毒,人体感染后会引起急性感染性肺炎,下列叙述错误的是( )A.新冠病毒只有基因突变这一种可遗传变异B.新冠病毒入侵后,在人体内环境中会发生迅速增殖C.新冠病毒入侵后,能引起人体发生特异性免疫反应D.新冠病毒入侵后,人体细胞能为其繁殖提供氨基酸等原料7.控制小鼠毛色的基因有A+(灰色).A(黄色).a(黑色)等,它们是染色体上某一位置的基因突变成的等位基因。这体现了基因突变具有( )A.普遍性 B.多方向性C.可逆性 D.稀有性8.在漫长的生物进化历程中,有性生殖的出现大大丰富了生物的多样性,加快了进化速度。下列行为与有性生殖后代多样性无关的是( )A.四分体中姐妹染色单体片段间的交换B.减数分裂Ⅰ后期非同源染色体间的自由组合C.受精作用时雌雄配子间的随机结合D.四分体中非姐妹染色单体片段间的交换9.减数分裂过程中,配对的同源染色体并不是简单地平行靠拢,而是在非姐妹染色单体间的某些部位因交换形成清晰可见的交叉,下图为某细胞中交换模式图。下列叙述错误的是( )A.此种变异属于基因重组,在减数分裂I前期能观察到B.一般情况下,染色体越长可形成的交叉数目越多C.该细胞经减数分裂可产生AB.Ab.aB.ab四种配子D.交换是基因重组的一种常见类型,为进化提供原材料10.肉瘤病毒属于RNA病毒,在体内引起非上皮性实体肿瘤,肉瘤病毒能够将自身携带的癌基因整合到人的基因组中,进而诱发细胞癌变。下列关于细胞癌变的叙述不正确的是( )A.肉瘤病毒将自身携带的癌基因整合到人的基因组的过程中,需要逆转录酶B.肉瘤病毒将自身携带的癌基因整合到人的基因组中,诱发细胞癌变,该变异属于基因重组C.癌细胞是指连续分裂增殖的细胞D.细胞发生癌变后可以被免疫系统识别,细胞的凋亡基因被激活,导致细胞凋亡11.吖啶橙是一种诱变剂,能够使DNA分子的某一位置上增加或减少一对或几对碱基。若使用吖啶橙诱变基因,不可能产生的结果是( )A.突变基因表达的肽链延长B.突变基因表达的肽链缩短C.突变基因转录产生的mRNA碱基序列发生改变D.突变基因所在染色体上增加或减少了一个染色体片段12.研究小组对某公园的月季种群进行调查及基因鉴定,得知红花(CC)35株.粉红花(Cc)40株.白花(cc)25株。下列叙述正确的是( )A.月季的花色多样体现了生态系统的物种多样性B.种群中C的基因频率为55%,Cc的基因型频率为40%C.基因重组产生的粉红花为自然选择提供选择材料D.月季种群中全部C和c的总和构成其基因库13.某条染色体上的基因E可突变为基因e,也可突变为基因E,这说明基因突变具有( )A.低频性 B.不定向性 C.随机性 D.普遍性
14.“一母生九子,九子各不同”,造成这种个体差异的主要原因是( )A.基因突变 B.染色体变异C.基因重组 D.环境因素的影响15.下列关于基因突变和基因重组的叙述,正确的是( )A.小麦根尖细胞通常能发生基因突变而不能发生基因重组B.基因突变可以为生物进化提供原材料而基因重组不能C.基因突变和基因重组均会产生新性状D.基因突变发生于细胞增殖过程中,基因重组发生于受精作用过程中
参考答案与试题解析1.【答案】C【解析】有关基因突变,考生需要注意以下几方面:
1.基因突变是指基因中碱基对的增添.缺失或替换。
2.基因突变的类型:自发突变和人工诱变。
3.基因突变的特点:基因突变具有普遍性.低频性(个体的基因突变率低,但种群中个体数,其突变率较高).随机性.不定向性.多害少利性。
4.基因突变是点突变,在光学显微镜下观察不到,在染色体变异在显微镜下可以观察到。
5.基因突变的意义:基因突变是新基因产生的途径;基因突变能为生物进化提供原材料;基因突变是生物变异的根本来源。
6.基因突变的应用:诱变育种。解答:A.基因突变一定改变基因结构,但由于密码子具有简并性等特点,基因突变不一定改变蛋白质结构,A正确;B.基因突变是指DNA中碱基对的增添.缺失或替换,导致基因结构改变,因此转录和翻译出现差错不属于基因突变,B正确;C.基因突变可发生在任一DNA分子以及生物的任何生长发育期,这是基因突变随机性的体现,C错误;D.基因突变产生新基因.新性状,白眼果蝇的产生是基因突变的结果,青霉素高产菌和太空椒培育的原理是基因突变,D正确。故选C。2.【答案】C【解析】3.【答案】C【解析】4.【答案】C【解析】基因突变是基因结构的改变,包括碱基对的增添.缺失或替换。基因突变发生的时间主要是细胞分裂的间期。基因突变的特点是低频性.普遍性.少利多害性.随机性.不定向性。解答:A.基因突变是DNA分子内部的突变,属于点突变,不能通过光学显微镜进行观察,A错误 ;B.基因突变属于可遗传变异,若发生在体细胞中,一般不能遗传给后代,B错误;C.由于密码子的简并性等原因,突变基因所编码的蛋白质可能不发生改变,C正确;D.基因突变是指DNA分子中发生碱基对的替换.增添和缺失,而遗传信息是指DNA分子中碱基对的排列顺序,故基因突变一定会导致遗传信息的改变,D错误。故选C。5.【答案】A【解析】基因突变是指由DNA分子中碱基对的增添.缺失或替换引起的基因结构的改变。一般情况下,基因中碱基对的增添或缺失会引起相应蛋白质分子中氨基酸序列的较大改变。解答:突变基因1与正常基因决定的氨基酸序列相同,说明可能是替换了一个碱基对(因为一种氨基酸可由一种或多种密码子编码);突变基因2与正常基因决定的氨基酸序列相比,只有第二个氨基酸不同,说明也可能是替换了一个碱基对;突变基因3与正常基因决定的氨基酸序列比较,第三.第四和第五个氨基酸的种类不同,这可能是由一个碱基对的增添(或缺失)导致密码子的重新排序引起的;B.C.D错误。故选A。6.【答案】B【解析】病毒没有细胞结构,主要由蛋白质外壳和内部的遗传物质组成;病毒是寄生在其它生物体的活细胞内,依靠吸取活细胞内的营养物质而生活的,一旦离开了这种活细胞,病毒就无法生存。解答:A.新冠病毒没有细胞结构.没有染色体,故只有基因突变这一种可遗传变异,A正确;B.新冠病毒只能寄生在活细胞中,在人体内环境中不会发生增殖,B错误;C.新冠病毒入侵人体后,人体的非特异性免疫和特异性免疫都发挥着重要的作用,在新冠病毒和淋巴因子参与下,人体会发生体液免疫和细胞免疫,C正确;D.人体的细胞能为新冠病毒的繁殖提供氨基酸.核苷酸等原料和能量,D正确。故选B。7.【答案】B【解析】8.【答案】A【解析】进行有性生殖的生物后代具有多样性的原因:9.【答案】C【解析】减数分裂过程:(1)减数第一次分裂间期:染色体的复制。(2)减数第一次分裂:①前期:联会,同源染色体上的非姐妹染色单体交叉互换;②中期:同源染色体成对的排列在赤道板上;③后期:同源染色体分离,非同源染色体自由组合;④末期:细胞质分裂。(3)减数第二次分裂过程:①前期:核膜.核仁逐渐解体消失,出现纺锤体和染色体;②中期:染色体形态固定.数目清晰;③后期:着丝点分裂,姐妹染色单体分开成为染色体,并均匀地移向两极;④末期:核膜.核仁重建.纺锤体和染色体消失。解答:A.同源染色体上非姐妹染色单体发生交叉互换会导致基因重组,染色体交叉互换在光学显微镜下可见,A正确;B.一般状况下,染色体越长,说明染色体上基因片段越长,可交叉的基因数目就越多,B正确;C.题图中,同源染色体中的非姐妹染色单体交换的片段在A和B,a和b之间,故非姐妹染色单体上A与B的等位基因没有发生交换,故该细胞减数分裂产生的配子只有AB和ab两种,C错误;D.交换是基因重组的一种常见类型,能为生物的进化提供原材料,D正确。故选C。10.【答案】C【解析】癌细胞的主要特征是无限增殖,形态改变和容易转移;细胞癌变的机理则是原癌基因和抑癌基因突变为癌基因导致的。解答:A.结合题意可知,肉瘤病毒属于RNA病毒,该病毒将自身携带的癌基因整合到人的基因组(遗传物质是DNA)的过程中,需要逆转录酶,A正确;B.肉瘤病毒将自身携带的癌基因整合到人的基因组中,实现了不同基因间的重新组合,该变异属于基因重组,B正确;C.一般具有细胞周期的额细胞都可以连续分裂增殖,而癌细胞是指原癌基因和抑癌基因突变后不受控制的,在特定条件下可以无限增殖的细胞,C错误;D.免疫系统的功能之一是监控和清除,即监控和清除发生癌变的细胞,故细胞发生癌变后可以被免疫系统识别,细胞的凋亡基因被激活,导致细胞凋亡,D正确。故选C。11.【答案】D【解析】12.【答案】B【解析】13.【答案】B【解析】14.【答案】C【解析】基因重组15.【答案】A【解析】
相关试卷
这是一份生物人教版 (2019)第1节 基因突变和基因重组当堂检测题,共9页。
这是一份人教版 (2019)必修2《遗传与进化》第1节 基因突变和基因重组一课一练,共10页。试卷主要包含了现建立“动物精原细胞,基因重组发生在,我国是最早养殖和培育金鱼的国家,下列对变异的分析,错误的是等内容,欢迎下载使用。
这是一份人教版 (2019)必修2《遗传与进化》第1节 基因突变和基因重组课后复习题,共10页。试卷主要包含了下列关于基因突变的叙述正确的是等内容,欢迎下载使用。

