


四年级下册优化教案及反思
展开这是一份四年级下册优化教案及反思,共6页。教案主要包含了联系生活,谈话导入,创设情境,探究新知,运用知识,解决问题,当堂训练,畅谈收获,全课小结,作业等内容,欢迎下载使用。
优化
教学目标:
1、通过对生活优化问题的合作探究,感悟合理、快捷解决问题的策略,提高学生解决问题的能力。
2、初步感受统筹思想在日常生活中的应用,尝试用统筹的方法来解决实际问题。
3、使学生在自主探索、合作交流中积累数学活动的经验,逐渐养成科学合理安排时间的良好习惯。
教学重点、难点:
重 点:尝试合理安排时间的过程,体会合理安排时间的重要性。
难 点:掌握合理安排时间的方法。
教 法:启发法
学 法:练习法
教具准备:多媒体课件
教学过程:
一、联系生活,谈话导入。
同学们,你们干过家务活吗?谁能说说都做了那些家务?(学生发言)
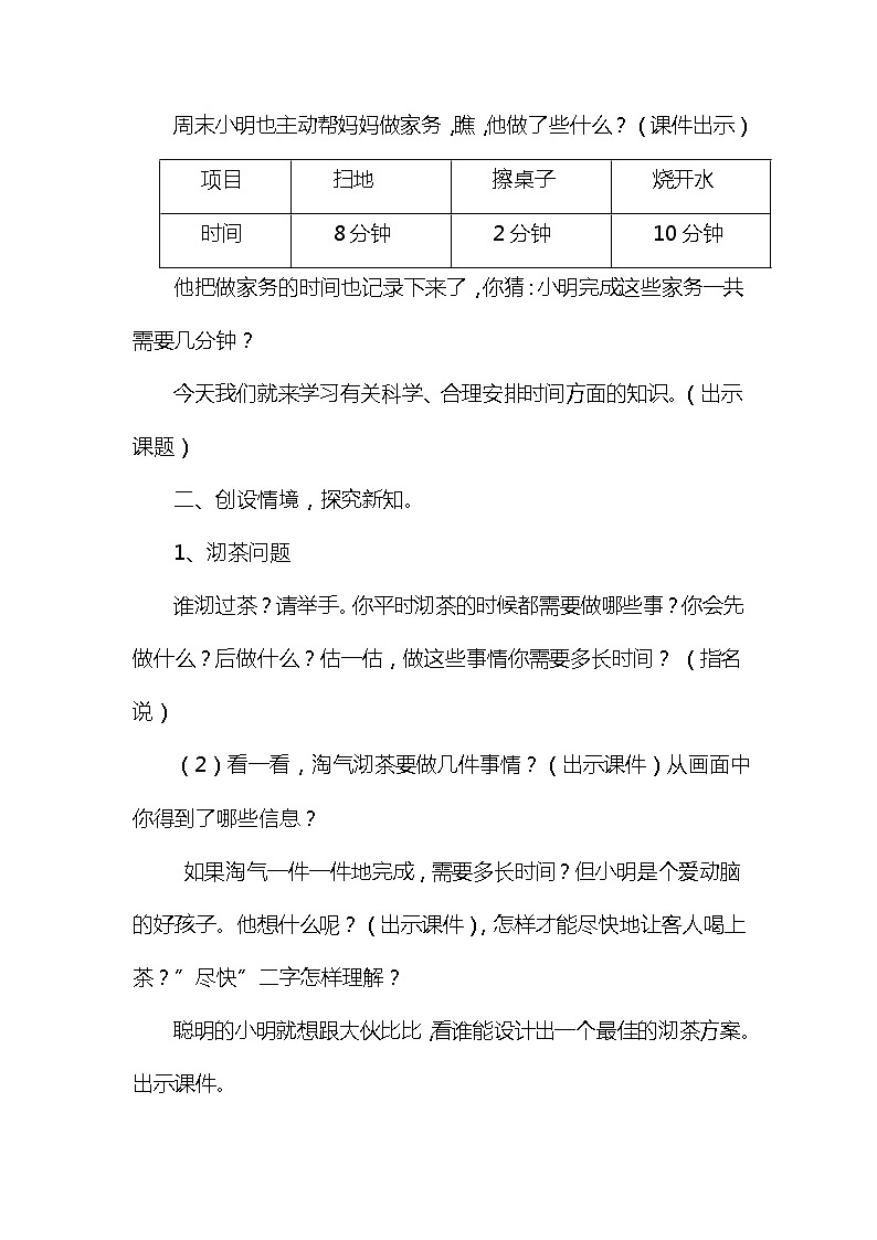
周末小明也主动帮妈妈做家务,瞧,他做了些什么?(课件出示)
项目 | 扫地 | 擦桌子 | 烧开水 |
时间 | 8分钟 | 2分钟 | 10分钟 |
他把做家务的时间也记录下来了,你猜:小明完成这些家务一共需要几分钟?
今天我们就来学习有关科学、合理安排时间方面的知识。(出示课题)
二、创设情境,探究新知。
1、沏茶问题
谁沏过茶?请举手。你平时沏茶的时候都需要做哪些事?你会先做什么?后做什么?估一估,做这些事情你需要多长时间? (指名说)
(2)看一看,淘气沏茶要做几件事情?(出示课件)从画面中你得到了哪些信息?
如果淘气一件一件地完成,需要多长时间?但小明是个爱动脑的好孩子。他想什么呢?(出示课件),怎样才能尽快地让客人喝上茶?”尽快”二字怎样理解?
聪明的小明就想跟大伙比比,看谁能设计出一个最佳的沏茶方案。出示课件。
小明也给咱们发来了一个温馨提示的信息:设计时应该考虑:1、先做什么?再做什么?哪些事又可以同时做?2、可用箭头“→”标出做事的先后顺序3、经你合理安排,计算出一共用了多少时间?节省了多少时间?下面,就以小组为单位,合作探究,与小明比比吧。板书示范。
③互相交流,比比谁的设计方案即合理又省时。
(3)学生展示、解说设计方案,学生集体观察。
方案A:洗水壶1分钟→接水1分钟→烧水8分钟→沏茶1分钟
洗茶杯2分钟
找茶叶1分钟
1+1+8+1=11(分钟)
方案B:洗水壶1分钟→接水1分钟→烧水8分钟→沏茶1分钟
找茶叶1分钟
洗茶杯2分钟
1+1+8+1=11(分钟)
方案C: 洗水壶1分钟→接水1分钟→烧水8分钟→找茶叶1分钟→洗茶杯2分钟→沏茶1分钟
1+1+8+1+2+1=14(分钟)
对这些方案,你认为哪种方案最合理,又省时间?为什么(同时)?学生说,师板书工序流程。出示课件,指导学生看流程图。
此时,小淘气的方案也出来了。(出示课件),你能看懂他的沏茶方案吗?
请同学们再想想,在哪个时间内还可以做些什么事?(学生说)能节省多长时间?多做了几件事?(揭示:同时做的事情越多就会越节省时间)
像小明写的这样图示,我们把它叫做“流程图”
三、运用知识,解决问题。
1、引导学生完成教材第82页的烙饼。小组汇报交流。
四、当堂训练
1、判断:这样安排时间合理吗?为什么?(课件出示)
A、小东边吃饭边看电视。
B、边打电话边骑车。
C、一边走路一边看书。
D、在马路上踢球。
五、畅谈收获,全课小结。
生活中还有哪些事情可以通过合理安排来提高效率?
总结全课:通过今天的学习,你有什么收获?
最后老师把伟大的文学家鲁迅的一句话送给大家,与大家共勉(课件):“时间,每天得到的都是24小时,可是一天的时间给勤勉的人带来智慧和力量,给懒散的人只能留下一片悔恨。”
六、作业
板书设计:
统筹安排时间
先后有序 同时完成 科学合理
最佳方案: 洗水壶 → 接水 → 烧水 → 沏茶
同↓ 洗茶杯
时 找茶叶
感谢您下载使用【班海】教学资源。班海——老师们都在免费用的数学作业精细批改微信小程序!
相关教案
这是一份北师大版五年级下册长方体的体积教案,共4页。教案主要包含了导入新课,探索新知,填写46页表格可以发现,课堂练习,课堂小结等内容,欢迎下载使用。
这是一份小学数学北师大版四年级下册奥运中的数学教学设计,共3页。教案主要包含了温故互查,情景导入 呈现目标,探究新知,课堂总结,当堂训练,知识拓展等内容,欢迎下载使用。
这是一份数学四年级下册密铺教案设计,共4页。教案主要包含了联系生活,感受密铺,操作探究,体验密铺,总结拓展等内容,欢迎下载使用。
