- 2023漳州高一上学期期末政治含答案 试卷 试卷 1 次下载
- 2023漳州高一上学期期末地理含答案 试卷 试卷 1 次下载
- 2023漳州高一上学期期末生物含答案 试卷 试卷 1 次下载
- 2023漳州高一上学期期末物理含答案 试卷 试卷 1 次下载
- 2023漳州高一上学期期末化学含答案 试卷 试卷 0 次下载
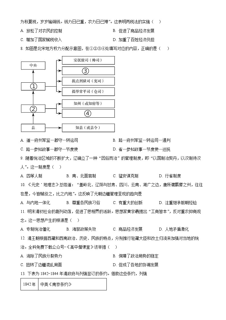
2023漳州高一上学期期末历史含答案
展开福建省漳州市2023-2024学年高一上学期期末考试历史试题(Word版附解析): 这是一份福建省漳州市2023-2024学年高一上学期期末考试历史试题(Word版附解析),文件包含福建省漳州市2023-2024学年高一上学期期末考试历史试题原卷版docx、福建省漳州市2023-2024学年高一上学期期末考试历史试题解析版docx等2份试卷配套教学资源,其中试卷共22页, 欢迎下载使用。
2023成都高一上学期期末历史含答案: 这是一份2023成都高一上学期期末历史含答案,共14页。试卷主要包含了考试结束后,只将答题卡交回等内容,欢迎下载使用。
2023成都高一上学期期末历史含答案: 这是一份2023成都高一上学期期末历史含答案,共14页。试卷主要包含了考试结束后,只将答题卡交回等内容,欢迎下载使用。

