


还剩5页未读,
继续阅读
所属成套资源:2023玉溪高一上学期期末及答案(九科)
成套系列资料,整套一键下载
- 2023玉溪高一上学期期末政治试题含答案 试卷 0 次下载
- 2023玉溪高一上学期期末地理试题含答案 试卷 0 次下载
- 2023玉溪高一上学期期末生物试题无答案 试卷 0 次下载
- 2023玉溪高一上学期期末物理试题含解析 试卷 0 次下载
- 2023玉溪高一上学期期末化学试题含答案 试卷 0 次下载
2023玉溪高一上学期期末历史试题含答案
展开相关试卷
2023玉溪高一下学期期末历史试题PDF版含答案:
这是一份2023玉溪高一下学期期末历史试题PDF版含答案,文件包含玉溪市2022-2023学年春季学期期末高一年级教学质量检测历史试题PDF版无答案pdf、历史答案pdf等2份试卷配套教学资源,其中试卷共12页, 欢迎下载使用。
云南省玉溪市江川县2022-2023学年高一上学期期末复习历史试题:
这是一份云南省玉溪市江川县2022-2023学年高一上学期期末复习历史试题,共14页。试卷主要包含了南朝《宋书》记载,《贞观政要》记载等内容,欢迎下载使用。
2020玉溪一中高一上学期期末考试历史试题含答案:
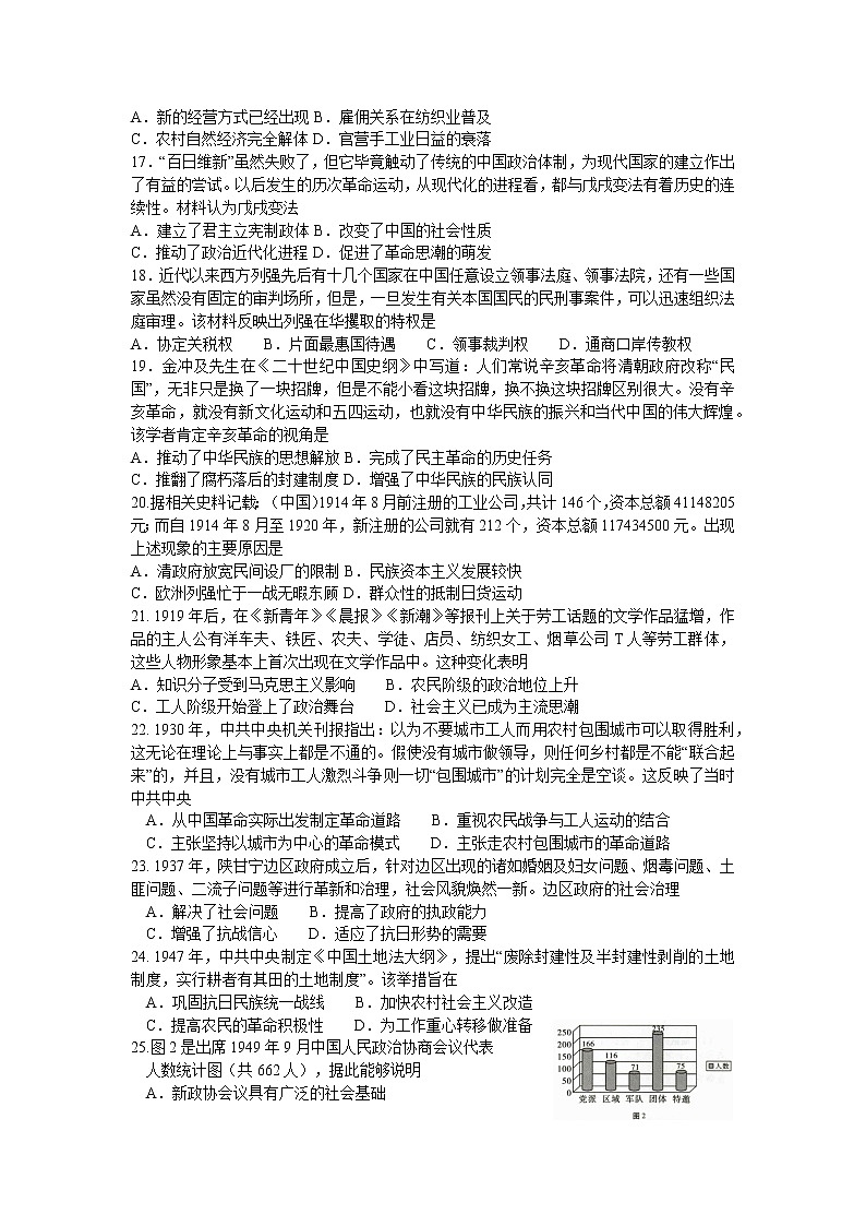
这是一份2020玉溪一中高一上学期期末考试历史试题含答案