





所属成套资源:2023年中考地理一轮复习训练卷[学生版+教师版]
【中考一轮复习】2023年中考地理一轮复习训练卷——12 中国的疆域(学生版+教师版)
展开
这是一份【中考一轮复习】2023年中考地理一轮复习训练卷——12 中国的疆域(学生版+教师版),文件包含中考一轮复习2023年中考地理一轮复习训练卷12中国的疆域教师版docx、中考一轮复习2023年中考地理一轮复习训练卷12中国的疆域学生版docx等2份试卷配套教学资源,其中试卷共35页, 欢迎下载使用。
一、单选题
(2022八上·龙岗期末) 看纪录片学地理,《航拍中国》片头介绍:“你见过什么样的中国?是960万平方千米的辽阔,还是300万平方千米的澎湃?是四季轮回的天地,还是冰与火演奏的乐?”《舌尖上的中国》有这样的描述:“中国拥有世界上最富戏剧性的自然景观,……任何一个国家都没有这样多潜在的食物原材料。”据此完成下面小题。
1. “960万平方千米的辽阔”、“300万平方千米的澎湃”说明了我国( )
A.邻国众多B.海岸线曲折C.岛屿众多D.疆域辽阔
2. 我国食物原材料丰富的原因有( )
①我国地跨寒温热三带②我国东西跨经度广
③我国南北跨纬度广④我国地形复杂多样
A.①②③B.②③④C.①③④D.①②④
(2022八上·茂南期末) 2022年8月29日是第19个全国测绘法宣传日。当天,自然资源部组织开展主题为“规范使用地图,一点都不能错”的国家版图意识宣传周活动。读中国疆域示意图,完成问题。
3. 下列对我国地理位置的描述,错误的是( )
A.地跨热、温、寒三带B.全部位于低、中纬度
C.全部位于北半球和东半球D.位于亚洲东部、东临太平洋
4. 我国地理位置的优越性主要体现在( )
A.幅员辽阔,山区面积较小B.陆上国界线长,邻国较少
C.海陆兼备,对外交通便利D.跨经度范围广,四季如春
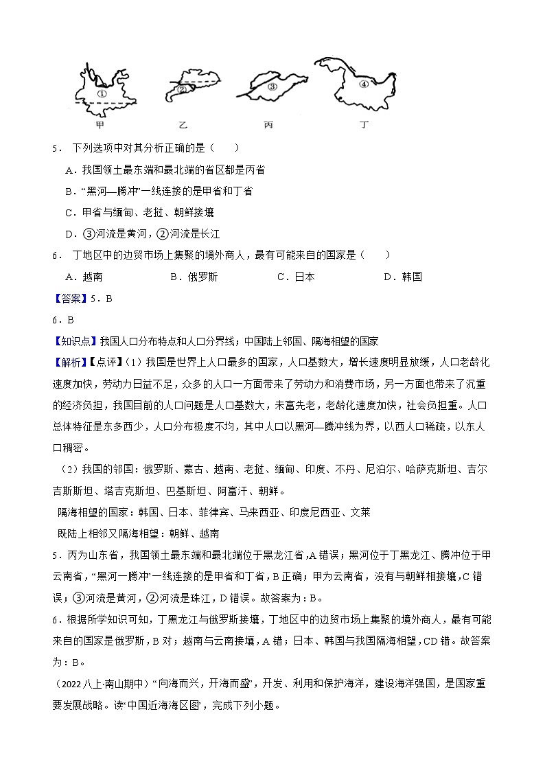
(2022八上·江城期末) 读我国四省区轮廓及流经该省区的河流图,完成下面小题。
5. 下列选项中对其分析正确的是( )
A.我国领土最东端和最北端的省区都是丙省
B.“黑河—腾冲”一线连接的是甲省和丁省
C.甲省与缅甸、老挝、朝鲜接壤
D.③河流是黄河,②河流是长江
6. 丁地区中的边贸市场上集聚的境外商人,最有可能来自的国家是( )
A.越南B.俄罗斯C.日本D.韩国
(2022八上·南山期中)“向海而兴,开海而盛”,开发、利用和保护海洋,建设海洋强国,是国家重要发展战略。读“中国近海海区图”,完成下列小题。
7.中国领土最南端在 ( )
A.黄岩岛B.钓鱼岛 C.曾母暗沙D.海南岛
8.下列我国隔海相望国家中濒临黄海的是 ( )
A.韩国B.日本 C.马来西亚D.菲律宾
9.中国于2012年设立了地级三沙市,隶属海南省,管辖西沙群岛、中沙群岛、南沙群岛的岛礁及其海域,三沙市资源丰富,主要包括 ( )
①岛礁旅游资源 ②草地资源
③海洋石油资源 ④海洋天然气资源
A.①②④B.②③④C.①③④D.①②③
10.(2022八上·阳谷月考)下图反映的是我国南方地区和北方地区同一季节的自然景观。这两幅图反映的主题最确切的是( )
A.我国东西跨经度广B.我国南北气候差异大
C.我国国土辽阔D.我国自然环境复杂
11.(2022八上·阳信月考)下列关于我国领土四端的叙述,正确的是( )
A.最北端在黑龙江与乌苏里江汇合处
B.最南端在海南岛上
C.最东端在漠河以北的黑龙江主航道中心线上
D.最西端在帕米尔高原
(2021八上·德惠期中) “遥远的东方有一条龙,他的名字就叫中国”。中国,这个名字在世界上越来越响亮。
12. 中国是“东方”雄狮,东方是指中国的半球位置,中国位于( )
A.东半球、北半球B.东半球、南半球
C.西半球、北半球D.西半球、南半球
13. 下列关于中国地理位置的描述正确的是( )
A.西临大西洋、东临太平洋B.北临北冰洋、东临太平泽
C.亚洲东部、太平洋西岸D.北临印度洋、南临太平洋
14.(2021八上·惠民月考)北回归线自西向东依次穿过的省区简称是( )
A.滇桂粤台B.云贵粤台C.台粤桂云D.滇桂琼台
15.(2021八上·龙江月考)与我国有不连续疆界的国家有( )
A.俄罗斯和印度B.俄罗斯和朝鲜
C.哈萨克斯坦和韩国D.蒙古和日本
16.(2021八上·沭阳月考)下图中所示两幅景观图的差异说明了( )
A.我国南北跨度大B.我国位于东半球
C.我国跨经度范围大D.我国位于北半球
17.(2021八上·牡丹月考)下图为我国邻国示意图,数字①、②、③分别代表的国家是( )
A.俄罗斯、印度、韩国
B.蒙古、印度、韩国
C.俄罗斯、印度尼西亚、韩国
D.哈萨克斯坦、印度尼西亚、澳大利亚
18.(2021八上·德州开学考)不能正确反映中国位置优越性的是( )
A.海陆兼备,交通便利
B.面积居世界第三位,各类资源丰富
C.南北跨纬度产,有利于发展多种农业
D.邻国少,有利于经济文化交流
(2021·陕西) 我国是海洋大国,海域面积约300万平方千米,大陆海岸线1.8万多千米,有11000多个海岛。读“中国毗邻海域简图”。完成下面小题。
19.关于我国海域叙述正确的是( )
A.自北向南是渤海、东海、黄海、南海
B.海南岛是我国面积最大的岛屿
C.东海是我国面积最大的临海
D.曾母暗沙是祖国领土最南端
20.海洋是人类生存和发展的“第二空间”,关于海洋开发利用错误的做法是( )
A.适度填海造陆,利用海洋空间资源
B.加大捕捞力度,充分利用生物资源
C.科学有序开采,开发海底油气资源
D.实施海水淡化,合理利用海水资源
二、综合题
21.(2022八上·冠县月考)读图,完成下列要求。
(1)写出下列地理事物的名称。海洋:A ,D ,其中属于我国内海的是 (填字母)。
(2)写出图中字母代表的岛屿:E ,F 。
(3)图中字母J代表的邻国是 ,M代表的邻国是 ,其中 (填字母)是世界上面积最大的国家。
22.(2022八上·岳池期中)读图“中国及周边地区略图”,分析回答问题。
(1)邻国B是 。
(2)山脉甲是 ,山脉乙呈 走向。
(3)长江、黄河的发源地所在的③省区的行政中心是 。
(4)我国大陆海岸线长 多千米;日本是我国隔海相望的国家,隔着的海域是①、②、④中的 。
(5)与邻国A相比,我国的地理位置有什么优越性?
三、图文分析题
23.(2022八上·电白期末)阅读图文材料,完成下列各题。
材料一:中国幅员辽阔,陆地总面积约960万平方千米,是太平洋西岸的国家,也是一个海陆兼备的国家。大陆海岸线长达1.8万多千米,陆地国界漫长,达2.2万多千米,有14个陆上邻国。
材料二:中央电视台中文国际频道(CCTV--4)《远方的家》栏目推出的大型系列特别节目日《边疆行》,以新闻纪实的手法,用边行走边观察的方式,从广西防城港市出发到辽宁丹东,勾勒中国版图。
材料三:作为《边疆行》的姊妹篇,大型系列特别节目《沿海行》采用车队行进的方式,从辽宁的丹东出发,沿中国海岸线行进到广西防城港,完成全部行程。《沿海行》和《边疆行》相呼应,完成沿中国大陆版图完整行走一圈的任务。
(1)《边疆行》和《沿海行》的起点分别位于 和 (填省级行政单位简称)。《边疆行》路线经过的省级行政区域单位中,属于我国最早迎来新的一天的省级行政区的是 (填全称)。
(2)《边疆行》摄制组采访了我国人口最多的少数民族是 (填民族)。
(3)中国疆域辽阔,位置优越。试从纬度位置、海陆位置两方面分析中国地理位置的优越性。
(4)《边疆行》摄制组队员发现,我国从南到北,从西到东,差异都很大,请简述我国南北、东西哪些方面差异大和造成这种差异大的主要原因。
24.(2022八上·巨野期中)阅读《边疆行》路线图和有关文字材料,完成下面小题。
材料:中央电视台《远方的家》栏目推出专题片《边疆行》,以新闻纪实的手法和边行走边观察的方式,顺时针勾绘出一幅从广西到辽宁的美丽画卷,反映我国边疆的风土人情。
(1)《边疆行摄制组从广西防城港出发,基本沿我国陆上疆界到达辽宁丹东,其行程大约是( )
A.5000千米B.10000千米C.20000千米D.40000千米
(2)《边疆行》路线经过的省级行政区域中,最早迎来新的一天的是 ,陆地面积最大的是 (填数字代号)。
(3)①省级行政区域的简称是 ,②省级行政区域的行政中心是 ,甲国是 (邻国)。
(4)途中摄制组经过了一个既临渤海又临黄海的省级行政区域是 。
(5)《边疆行》摄制组采访了我国人口最多的少数民族所在的省级行政区域是 。
答案解析部分
【答案】1.D
2.B
【知识点】中国的疆域;中国的地理位置及其优越性
【解析】【点评】从半球位置来看,我国位于东半球和北半球。从纬度位置来看,我国大部分位于北温带,南部部分地区位于热带,没有寒带,我国位于中低纬度。从海陆位置来看,我国地处亚欧大陆的东部,太平洋的西岸,是一个海陆兼备的国家。
1.中国幅员辽阔,陆地总面积约960万平方千米,仅次于俄罗斯和加拿大,居世界第三位,海洋国土约300万平方千米。因此,“960万平方公里的辽阔,300万平方公里的澎湃”说明了我国疆域辽阔。结合题意,故答案为:D。
2.我国南北跨纬度广、东西跨经度大,国土面积广大,地形复杂多样,山区面积广大,因此食物原材料极为丰富,②③④正确;我国主要位于北温带,小部分位于热带,无寒带,①错误。故答案为:B。
【答案】3.A
4.C
【知识点】中国的地理位置及其优越性
【解析】【点评】从半球位置来看,我国位于东半球和北半球。从纬度位置来看,我国大部分位于北温带,南部部分地区位于热带,没有寒带,我国位于中低纬度。从海陆位置来看,我国地处亚欧大陆的东部,太平洋的西岸,是一个海陆兼备的国家。
3.我国从东西半球来看,位于东半球;从南北半球来看,位于北半球;我国位于亚洲东部,太平洋的西岸;我国领土南北跨纬度很广,大部分位于中纬度地区,少部分位于低纬度,属北温带,南部少数地区位于北回归线以南的热带,没有寒带,只有在高山地区才有终年冰雪带;我国领土南北跨纬度很广,大部分位于中纬度地区,属北温带,南部少数地区位于北回归线以南的热带,没有寒带,故排除BCD选项,故答案为:A。
4.根据所学知识可得,我国幅员辽阔,山岖面积较大,故A错误;我国陆上国界线长,邻国较多,故B错误;我国是海陆兼备的国家,对外交通便利,故C正确;我国跨热带和北温带,北温带四季变化明显,故D错误;故排除ABD选项,故答案为:C。
【答案】5.B
6.B
【知识点】我国人口分布特点和人口分界线;中国陆上邻国、隔海相望的国家
【解析】【点评】(1)我国是世界上人口最多的国家,人口基数大,增长速度明显放缓,人口老龄化速度加快,劳动力日益不足,众多的人口一方面带来了劳动力和消费市场,另一方面也带来了沉重的经济负担,我国目前的人口问题是人口基数大,未富先老,老龄化速度加快,社会负担重。人口总体特征是东多西少,人口分布极度不均,其中人口以黑河—腾冲线为界,以西人口稀疏,以东人口稠密。
(2)我国的邻国:俄罗斯、蒙古、越南、老挝、缅甸、印度、不丹、尼泊尔、哈萨克斯坦、吉尔吉斯斯坦、塔吉克斯坦、巴基斯坦、阿富汗、朝鲜。
隔海相望的国家:韩国、日本、菲律宾、马来西亚、印度尼西亚、文莱
既陆上相邻又隔海相望:朝鲜、越南
5.丙为山东省,我国领土最东端和最北端位于黑龙江省,A错误;黑河位于丁黑龙江、腾冲位于甲云南省,“黑河一腾冲”一线连接的是甲省和丁省,B正确;甲为云南省,没有与朝鲜相接壤,C错误;③河流是黄河,②河流是珠江,D错误。故答案为:B。
6.根据所学知识可知,丁黑龙江与俄罗斯接壤,丁地区中的边贸市场上集聚的境外商人,最有可能来自的国家是俄罗斯,B对;越南与云南接壤,A错;日本、韩国与我国隔海相望,CD错。故答案为:B。
【答案】7.C
8.A
9.C
【知识点】中国的疆域;中国陆上邻国、隔海相望的国家
【解析】【点评】(1)我国领土最北端在漠河以北黑龙江主航道中心(53°N),最南端在曾母暗沙(4°N),最西端在新疆的帕米尔高原(73°E),最东端在黑龙江省黑龙江与乌苏里江主航道中心线的汇合处(135°E)。
(2)我国是世界上重要的海洋大国,大陆海岸线长达1.8万多千米,从北到南,濒临的海洋依次是渤海、黄海、东海和南海,它们都是太平洋的边缘部分,东岸直接面临太平洋,渤海和琼州海峡是我国的内海。与我国隔海相望的国家有6个:日本、韩国、菲律宾、马来西亚、文莱、印度尼西亚。
(3)本题考查三沙市丰富的资源,理解解答即可。
7.读图可知, 中国领土最南端在曾母暗沙,位于海南省。故C符合题意。
故答案为:C。
8.读图分析可知,韩国濒临黄海;日本濒临东海;马来西亚和菲律宾濒临南海。故A符合题意。
故答案为:A。
9.三沙市资源丰富,主要包括①岛礁旅游资源、③海洋石油资源、④海洋天然气资源,但没有丰富的②草地资源。故C符合题意。
故答案为:C。
10.【答案】B
【知识点】中国的疆域;中国的地理位置及其优越性
【解析】【分析】读图可知,受纬度的影响,我国南方地区纬度低,气温高,呈现出气候较为温暖的自然景观,北方地区纬度高,气温低,呈现出气候较为寒冷的白雪皑皑的自然景观,体现了我国南北气候差异大的特点,B正确;ACD错误;故答案为:B。
【点评】我国位于亚欧大陆东部,太平洋西岸,是一个海陆兼备的国家,东部自北向南濒临渤海、黄海、东海和南海。领土南北跨越将近50个纬度,东西跨越将近60个经度。我国南北跨纬度广,各地接受太阳辐射热量的多少不等,造成冬季气温南北差异大。我国跨经度广,造成东西部晨昏差异显著。
11.【答案】D
【知识点】中国的疆域
【解析】【分析】我国领土最北端在黑龙江省漠河县北端的黑龙江主航道中心线,A错误;最南端位于海南省南沙群岛曾母暗沙,B错误;最东端位于黑龙江省黑龙江与乌苏里江主航道中心线的汇合处,C错误;最西端在新疆维吾尔自治区帕米尔高原,D正确。故答案为:D。
【点评】我国领土最北端是黑龙江省漠河县北端的黑龙江主航道中心线,最东端是黑龙江与乌苏里江主航道中心线的汇合处,最南端是海南省南沙群岛中的曾母暗沙,最西端是新疆维吾尔自治区的帕米尔高原。
【答案】12.A
13.C
【知识点】中国的地理位置及其优越性
【解析】【点评】(1)我国领土东西跨经度60多度,跨5个时区;南北跨纬度近50度,大部分位于北温带,小部分位于热带,没有寒带。
(2)人们按地理方位通常把亚洲分为东亚、西亚、南亚、北亚、中亚和东南亚6个地区,其中东亚地区包括中国、朝鲜、韩国、日本、蒙古。
12.我国领土的四至点是最北端-黑龙江省漠河县北端的黑龙江主航道中心线,53°N附近;最南端--曾母暗沙,4°N附近;最西端-帕米尔高原,73°E附近;最东端-黑龙江与乌苏里江主航道中心线的汇合处,135°E附近;在地球仪上,人们把20°W以东、160°E以西称为东半球,160°E以东、20°W以西之间称为西半球;赤道以北的北纬在北半球,南纬在南半球。根据我国的经纬度范围可得,我国全部位于赤道以北的北半球和20°W以东、160°E以西的东半球,A正确,BCD错误;故答案为:A。
13.我国位于亚洲的东部,太平洋西岸,是一个海陆兼备的国家,我国不濒临印度洋、大西洋和北冰洋,故C正确,ABD错误;故答案为:C。
14.【答案】A
【知识点】中国的行政区划;中国的地理位置及其优越性
【解析】【分析】北回归线穿过我国南部四省区,使我国跨了热带和北温带,北回归线自西向东分别穿过云南省、广西壮族自治区、广东省和台湾省,四省区的简称分别是滇(或云)、桂、粤、台,没有穿过“贵”表示的贵州省和“琼”表示的海南省。
故答案为:A
【点评】北回归线是划分五带中热带和北温带的分界线,我国有小部分位于热带地区,北回归线自西向东穿过我国的云南、广西壮族自治区、广东和台湾。也是我国主要的热带分布范围。
15.【答案】A
【知识点】中国陆上邻国、隔海相望的国家
【解析】【分析】A.俄罗斯和印度与我国有不连续的边界,A选项正确;
B.俄罗斯与我国有不连续的边界,朝鲜与我国是连续单位边界,A选项错误;
C.韩国与我国隔海相望,C选项错误;
D.日本与我国隔海相望,D选项错误;
故答案为:A。
【点评】主要陆地邻国:东部有朝鲜;北部有蒙古、俄罗斯,西北部有哈萨克斯坦、吉尔吉斯斯坦、塔吉克斯坦;西部有巴基斯坦、阿富汗;西南部有印度 、尼泊尔、不丹;南部有缅甸、老挝、越南。
16.【答案】C
【知识点】中国的疆域
【解析】【分析】我国东西跨经度62°,由于跨经度范围大,造成我国东西时间差异大,当乌苏里江洒满金色阳光的时候,帕米尔高原还是满天星斗,C正确。
故答案为:C
【点评】此题主要是考查了我国的地理位置,我国位于亚洲的东部,太平洋的西岸,主体大部分位于北半球,是一个海陆兼备的国家,南北跨纬度广,气候差异明显,东西跨经度大,时间差异明显,大部分位于北温带,少部分为热带,没有寒带。国土面积为960万平方公里,世界排名第三位,海洋面积300万平方千米。我国陆上国界线长约2.2万多千米,大陆海岸线长达1.8万多千米。
17.【答案】A
【知识点】中国陆上邻国、隔海相望的国家
【解析】【分析】我国位于亚欧大陆东部、太平洋西岸,是一个海陆兼备的国家,与14个国家陆地接壤,与6个国家隔海相望,图中①是与我国有不连续边界的俄罗斯,是世界上面积最大的国家;②是位于我国西南方向的印度,也有不连续边界;③是与我国隔海相望的国家—韩国。澳大利亚不是我国的邻国,故答案为:A。
【点评】我国陆上共有十四个邻国,分别是朝鲜、俄罗斯、蒙古、哈萨克斯坦、吉尔吉斯斯坦、塔吉克斯坦、阿富汗、巴基斯坦、印度、不丹、尼泊尔、缅甸、老挝和越南。隔海相望的国家有8个分别是朝鲜、韩国、日本、菲律宾、文莱、马来西亚、印度尼西亚、越南。其中朝鲜和越南既是海上邻国又是陆上相邻。与我国有两段不连续疆界的是俄罗斯、印度。
18.【答案】D
【知识点】中国的地理位置及其优越性
【解析】【分析】我国位于亚洲东部,太平洋西岸,我国是一个海陆兼备的国家,交通运输便利,我国的陆地面积居世界第三位,南北跨纬度广,气候差异大,各类资源丰富,有利于发展多种农业;该选项能够说明中国位置优越,国土辽阔,故A、B、C不符合题意;我国邻国多,有利于经济文化交流,故D符合题意。故答案为:D。
【点评】我国位于亚欧大陆东部,太平洋西岸,是一个海陆兼备的国家。领土南北跨越将近50个纬度,东西跨越将近60 个经度。我国地理位置的优越性在于:我国既是陆地大国也是海洋大国,海陆兼备,便于发展海洋事业;能从陆、海与世界各国进行贸易往来;南北跨纬度大,气候差异大,为发展多种经济提供有利条件;东部降水丰沛,有利于发展农业。
【答案】19.D
20.B
【知识点】中国的疆域;中国的地理位置及其优越性;海洋资源的开发与保护
【解析】【点评】(1)我国位于亚欧大陆东部,太平洋西岸,是一个海陆兼备的国家。领土南北跨越将近50个纬度,东西跨越将近60 个经度。我国领土最北端位于黑龙江主航道中心线上(约53°N),最南端位于南海南沙群岛的曾母暗沙(约4°N),最西端位于新疆帕米尔高原(约73°E),最东端位于黑龙江与乌苏里江主航道中心线的相交处(约135°E)。
(2)我国大陆位于西北太平洋沿岸,大陆海岸线长达18000多千米,海洋渔场面积200多万平方千米,大陆架面积130多万平方千米,拥有丰富的滩涂资源、海洋渔业资源、海洋矿产资源、港湾资源、海洋旅游资源、海洋能源等海洋自然资源。但我国海洋资源开发面临着严峻的问题,如海洋灾害频繁、环境污染加剧、近海渔业资源衰竭等,需进行综合管理,依法管理,防止污染,科学利用。
19.由图可知,我国临海自北向南是渤海、黄海、东海、南海,A错误。台湾岛是我国面积最大的岛屿,B错误。南海是我国面积最大的临海,C错误。我国领土最南端在南海的南沙群岛中的曾母暗沙,D正确。故答案为:D。
20.海洋开发利用是指人类对海洋资源的开发和对海洋及其空间的综合利用。随着陆地资源短缺、人口膨胀、环境恶化等问题的日益严峻,沿海国家纷纷把目光投向海洋,加快了对海洋的开发和利用,适度填海造陆,利用海洋空间资源;科学有序开采,开发海底油气资源;实施海水淡化,合理利用海水资源,有利于海洋保护;捕捞过渡造成渔获量急剧下降,使海洋珍稀物种濒临绝灭,严重影响海洋资源的可持续利用和海洋生态系统的平衡,A、C、D不符合题意。故答案为:B。
21.【答案】(1)渤海;南海;A
(2)台湾岛;海南岛
(3)蒙古;俄罗斯;M
【知识点】中国陆上邻国、隔海相望的国家;我国的海域
【解析】【分析】(1)读图可知,A是渤海,B是黄海,C是东海,D是南海。其中渤海属于我国内海,其他都属于太平洋的边缘海。的
(2)读图可知,E是台湾岛,是我国第一大岛;F是海南岛,是我国第二大岛。
(3)读图可知,J是蒙古,M是俄罗斯,都是我国陆上邻国;其中俄罗斯是世界上面积最大的国家。
故答案为:(1)渤海;南海;A;(2)台湾岛;海南岛;(3)蒙古;俄罗斯;M。
【点评】(1)我国是世界上重要的海洋大国,大陆海岸线长达1.8万多千米,从北到南,濒临的海洋依次是渤海、黄海、东海和南海,它们都是太平洋的边缘部分,东岸直接面临太平洋,渤海和琼州海峡是我国的内海。
(2)我国三大岛从大到小依次是:台湾岛、海南岛、崇明岛。台湾岛,中国第一大岛,战略要地。位于东海南部,西依台湾海峡,距福建省海岸75-220海里;东濒太平洋;东北与琉球群岛为邻,距冲绳岛约335海里;南隔巴士海峡与菲律宾相望,距吕宋岛约195海里。
(3)我国共有陆上邻国14个:朝鲜、俄罗斯、蒙古、哈萨克斯坦、吉尔吉斯斯坦、塔吉克斯坦、阿富汗、巴基斯坦、印度、尼泊尔、不丹、缅甸、老挝、越南。
22.【答案】(1)印度
(2)天山(山脉);东北—西南
(3)西宁
(4)1.8万;①
(5)我国是一个海陆兼备的国家,隔海相望的邻国众多。
【知识点】中国的行政区划;中国的地理位置及其优越性;中国陆上邻国、隔海相望的国家;我国主要山脉
【解析】【分析】(1)读图可知,邻国B位于我国西南部,是南亚地区面积较大的国家,为印度。
(2)读图可知,甲山脉位于我国新疆地区,为天山山脉;乙山脉位于我国东北部,且为内蒙古高原和东北平原的分界线,为大兴安岭,呈东北—西南走向。
(3)根据所学知识可知,长江发源地位于唐古拉山脉,黄河的发源地位于巴彦喀拉山脉,都位于青海省,其行政中心为西宁市。
(4)根据所学知识可知,我国大陆海岸线长1.8万多千米;中国隔日本海与日本相望,图中①为日本海。
(5)读图可知,图中A为哈萨克斯坦为内陆国,而我国向西深入亚欧大陆内部,东部海岸线漫长。因此我国是一个海陆兼备的国家,隔海相望的邻国众多。
【点评】(1)我国的邻国:俄罗斯、蒙古、越南、老挝、缅甸、印度、不丹、尼泊尔、哈萨克斯坦、吉尔吉斯斯坦、塔吉克斯坦、巴基斯坦、阿富汗、朝鲜。
隔海相望的国家:韩国、日本、菲律宾、马来西亚、印度尼西亚、文莱
既陆上相邻又隔海相望:朝鲜、越南
(2)从半球位置来看,我国位于东半球和北半球。从纬度位置来看,我国大部分位于北温带,南部部分地区位于热带,没有寒带,我国位于中低纬度。从海陆位置来看,我国地处亚欧大陆的东部,太平洋的西岸,是一个海陆兼备的国家。
23.【答案】(1)桂;辽;黑龙江
(2)壮族
(3)我国大部分在温带,小部分在热带,南北跨纬度广。我国所处的纬度位置造成南北气候差异大,为我国发展多种经济提供了有利条件。我国是一个海陆兼备的国家,由于东临太平洋,雨量比较充沛,有利于农业生产;同时也便于发展海洋事业和同海外各国交往;我国西部深入大陆内部,使我国陆上交通和边境贸易的发展。
(4)南北热量差异大,原因是我国南北纬度差异大;东西的干湿差异大,原因东西海陆位置的差异显著
【知识点】中国的行政区划;中国的地理位置及其优越性;我国的民族构成和民族风情
【解析】【分析】(1)《边疆行》从广西防城港市出发,广西壮族自治区简称桂;《沿海行》从辽宁的丹东出发,辽宁省简称辽。《边疆行》路线经过的省级行政区域单位,最早迎来新的一天的是黑龙江省,该省区位于我国的最东端。
(2)我国人口最多的少数民族是壮族。
(3)我国大部分在温带,小部分在热带,南北跨纬度广,热量南北差异大。我国所处的纬度位置造成南北气候差异大,水热组合多样,为我国发展多种经济提供了有利条件。我国是一个海陆兼备的国家,由于东临太平洋, 东南季风带来大量水汽,雨量比较充沛,有利于农业生产;同时也便于发展海洋事业和同海外各国交往;我国西部深入大陆内部,与很多国家相邻,使我国陆上交通和边境贸易的发展。
(4)我国南北跨纬度近50度,大部分在北温带,小部分在热带,南北纬度差异大,南北热量差异大;我国东西经度相差约60度,跨经度广,东西海陆位置的差异显著,东西的干湿差异大。
【点评】(1)下表为我国省级行政中心及其简称
(2)壮族在中国的31个省、自治区、直辖市中均有分布,主要聚居在南方,范围东起广东省连山壮族瑶族自治县,西至云南省文山壮族苗族自治州,北达贵州省黔东南苗族侗族自治州从江县,南抵北部湾。
(3)从半球位置来看,我国位于东半球和北半球。从纬度位置来看,我国大部分位于北温带,南部部分地区位于热带,没有寒带,我国位于中低纬度。从海陆位置来看,我国地处亚欧大陆的东部,太平洋的西岸,是一个海陆兼备的国家。
(4)影响我国气候的主要因素主要是纬度位置,海陆位置和地形。因为我国南北跨度大,因此自南向北,得到的太阳光热量越来越少,气温就会越来越低,同时我国有很多高大的山地阻挡气流,造成山地两地气候差异显著。又由于我国位于亚欧大陆东南部,太平洋的西岸,是世界上受季风影响显著的国家。我国季风气候显著的最主要原因是海陆热力性质差异,我国降水的特点是从东南沿海向西北内陆递减。
24.【答案】(1)C
(2)⑤;③
(3)云(或滇);拉萨;蒙古
(4)辽宁
(5)广西壮族自治区
【知识点】中国的疆域;中国的行政区划;中国的地理位置及其优越性
【解析】【分析】(1)已知我国陆上疆界线长约2.2万千米,所以《边疆行》摄制组从广西防城港出发,基本沿我国陆上疆界到达辽宁丹东,其行程大约是20000千米。故答案为:C。
(2)读图可知,《边疆行》路线经过的省级行政区中,最早迎来新的一天的是我国位置最东端的⑤黑龙江省;③新疆维吾尔自治区面积达160多万平方千米是《边疆行》路线经过的省级行政区域中面积最大的省级行政区域。
(3)读图可知,图中①省区为云南省,简称是云或滇;②省区为西藏自治区,行政中心是拉萨;甲国是我国北方邻国—蒙古。
(4)我国既临渤海又临黄海的省区有山东省和辽宁省,读图可知,途中摄制组经过的是辽宁省。
(5)结合所学知识可知,我国人口最多的少数民族是壮族,其主要分布在广西壮族自治区。
【点评】此题主要是考查了我国的地理位置,我国位于亚洲的东部,太平洋的西岸,主体大部分位于北半球,是一个海陆兼备的国家,南北跨纬度广,气候差异明显,东西跨经度大,时间差异明显,大部分位于北温带,少部分为热带,没有寒带。国土面积为960万平方公里,世界排名第三位,海洋面积300万平方千米。我国陆上国界线长约2.2万多千米,大陆海岸线长达1.8万多千米。省市
简称
行政中心
省市
简称
行政中心
北京市
京
北京市
湖南省
湘
长沙
天津市
津
天津
广东省
粤
广州
河北省
冀
石家庄
广西壮族自治区
桂
南宁
山西省
晋
太原
海南省
琼
海口
内蒙古自治区
蒙
呼和浩特
重庆市
渝
重庆
辽宁省
辽
沈阳
四川省
川或蜀
成都
吉林省
吉
长春
贵州省
贵或黔
贵阳
黑龙江省
黑
哈尔滨
云南省
云或滇
昆明
上海市
沪
上海
西藏自治区
藏
拉萨
江苏省
苏
南京
陕西省
陕或秦
西安
浙江省
浙
杭州
甘肃省
甘或陇
兰州
安徽省
皖
合肥
青海省
青
西宁
福建省
闽
福州
宁夏回族自治区
宁
银川
江西省
赣
南昌
新疆维吾尔自治区
新
乌鲁木齐
山东省
鲁
济南
台湾省
台
台北
河南省
豫
郑州
香港特别行政区
港
香港
湖北省
鄂
武汉
澳门特别行政区
澳
澳门
相关试卷
这是一份【中考一轮复习】2023年中考地理一轮复习训练卷——9 自然灾害(学生版+教师版),文件包含中考一轮复习2023年中考地理一轮复习训练卷9自然灾害学生版docx、中考一轮复习2023年中考地理一轮复习训练卷9自然灾害教师版docx等2份试卷配套教学资源,其中试卷共30页, 欢迎下载使用。
这是一份【中考一轮复习】2023年中考地理一轮复习训练卷——3 地球的运动(学生版+教师版),文件包含中考一轮复习2023年中考地理一轮复习训练卷3地球的运动学生版docx、中考一轮复习2023年中考地理一轮复习训练卷3地球的运动教师版docx等2份试卷配套教学资源,其中试卷共21页, 欢迎下载使用。
这是一份【中考一轮复习】2023年中考地理一轮复习训练卷——27 北京市(学生版+教师版),文件包含中考一轮复习2023年中考地理一轮复习训练卷27北京市学生版docx、中考一轮复习2023年中考地理一轮复习训练卷27北京市教师版docx等2份试卷配套教学资源,其中试卷共30页, 欢迎下载使用。