2023年初中学业水平考试一模精品物理试卷(四川省专用)(原卷版+解析版)
展开共30题,满分100分,考试时间90分钟。
第I卷(选择题,共38分)
一、选择题(本大题1-10小题只有一项符合题目要求,每小题3分;11-12小题有多项符合题目要求,全部选对得4分,选对但不全的得2分,有错的得0分,共38分)
1. 如图所示的科学家中,其名字被命名为“力”的单位的是( )
A. 牛顿 B. 法拉第 C. 伽利略 D. 欧姆
2. 今年,我国发射的“天舟四号”货运飞船与“天和号”核心舱在太空成功对接。对接后,它们一起绕地球转动。对这一过程所涉及的物理知识说法错误的是( )
A. 火箭加速升空过程与汽油机做功冲程的能量转化形式相同
B. 运载火箭用液态氢做燃料,是因其热值较大
C. 对接后以“天舟四号”为参照物,“天和号”是运动的
D. 地面工作人员利用电磁波传递信息来控制对接过程
3. 为创建文明城市,要求我们在公共场合“轻声”说话。这里的“轻声”是指声音的( )
A.声速 B. 响度 C. 音色 D. 音调
4. 某物体从地面上某一点出发沿直线运动,其s-t图像如图所示,对物体的运动情况进行分析,下列说法错误的是( )
A. 物体在6s内运动的路程为15mB. 物体在前2s内和最后2s内的速度相等
C. 物体在2~4s内处于静止状态D. 物体在6s内的平均速度为2.5m/s
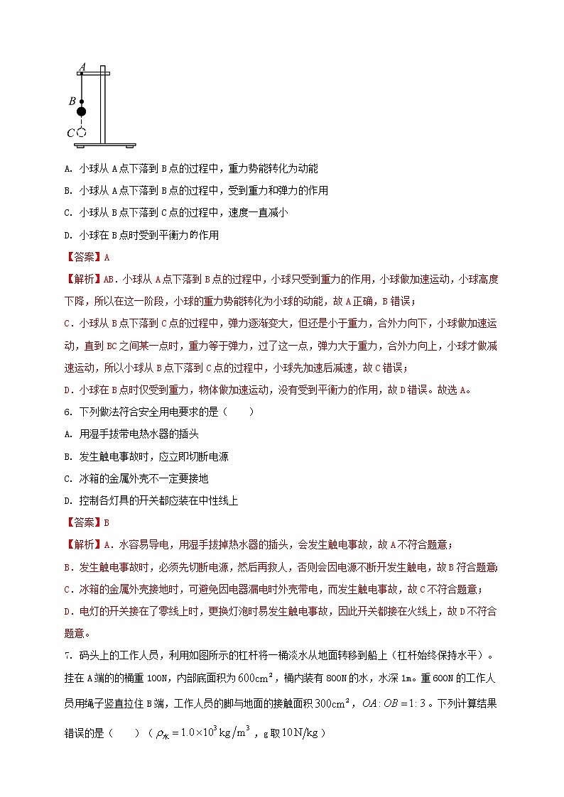
5. 如图所示,小明在做模拟“蹦极”的小实验,一根橡皮筋一端系一个小球,另一端固定在A点,B点是橡皮筋不系小球自然下垂时下端所在的位置,C点是小球从A点自由释放后所能达到的最低点,不考虑空气阻力,关于小球从A点到C点运动过程的说法,正确的是( )
A. 小球从A点下落到B点的过程中,重力势能转化为动能
B. 小球从A点下落到B点的过程中,受到重力和弹力的作用
C. 小球从B点下落到C点的过程中,速度一直减小
D. 小球在B点时受到平衡力作用
6. 下列做法符合安全用电要求的是( )
A. 用湿手拔带电热水器的插头
B. 发生触电事故时,应立即切断电源
C. 冰箱的金属外壳不一定要接地
D. 控制各灯具的开关都应装在中性线上
7. 码头上的工作人员,利用如图所示的杠杆将一桶淡水从地面转移到船上(杠杆始终保持水平)。挂在A端的的桶重100N,内部底面积为,桶内装有800N的水,水深1m。重600N的工作人员用绳子竖直拉住B端,工作人员的脚与地面的接触面积,。下列计算结果错误的是( )(,g取)
A. 水对桶底的压强为B. 水对桶底的压力为600N
C. 人对地面的压力为375ND. 人对地面的压强为
8. 在如图所示的实验装置中,能够用来研究产生感应电流的条件的是( )
A. B. C. D.
9.甲、乙两支完全相同的试管,分别装有质量相等的液体。甲试管内液体的密度为ρ甲,乙试管内液体的密度为ρ乙。将两支试管放置在同一水平桌面上,甲试管竖直,乙试管倾斜,静止时,两试管内液体相平,液面距离桌面的高度为h,如图所示,液体对甲、乙两试管底的压强分别为p甲和p乙,则下列判断中正确的是( )
A.ρ甲<ρ乙,p甲<p乙B.ρ甲<ρ乙,p甲=p乙
C.ρ甲>ρ乙,p甲>p乙D.ρ甲>ρ乙,p甲=p乙
10. 如图所示,电源电压恒定不变,闭合开关S,当滑片P从变阻器的a点向b点移动的过程中,下列关于电流表A和电压表V示数变化的说法正确的是( )
A. 电流表A示数变小,电压表V示数变大
B. 电流表A示数变小,电压表V示数不变
C. 电流表A示数变大,电压表V示数变小
D. 电流表A示数变大,电压表V示数不变
11.图甲所示是一种自行车上的装置,车前端的灯泡与该装置内部线圈相连,自行车车轮的转动带动该装置上端的小轮转动,小轮带动内部的磁铁转动,灯泡便发光照明,图乙是其结构示意图。下列分析正确的是( )
A. 该装置是一种电动机B. 该装置将机械能转化为电能
C. 增大车轮转速灯泡亮度变大D. 车轮与小轮间应尽量光滑
12. 图所示电路中,电源电压不变,小灯泡L上标有“12V 12W”字样,滑动变阻器R0的最大阻值为20Ω,a、b为电流表、电压表其中之一,且不相同。只闭合开关S1,滑片P置于左端,电流表示数为1A;再闭合开关S2、S3,移动滑片P,电流表示数始终为1A。已知灯泡电阻随温度升高而增大。下列说法正确的是( )
A. a为电压表
B. 电源电压为12V
C. 只闭台开关S1,若电流表示数为0.5A,则滑动变阻器接入电路的阻值为12Ω
D. 将a与R0互换,开关均闭台,移动滑片P,滑动变阻器功率的最小值为7.2W
第Ⅱ卷(非选择题,共62分)
二、填空题(本大题共10小题,每空1分,共20分)
13. 诗句“夜阑卧听风吹雨,铁马冰河入梦来”中,风声是由空气________产生的,雨是由高空的水蒸气遇冷________(填物态变化名称)形成的.
14. 近年来我州践行绿色发展理念,挖掘自然资源优势,减少化石燃料的使用,大力发展水能风能等绿色能源。目前经常使用的化石能源属于_______(选填“可再生”或“不可再生”)能源。大力推广的风力发电是将机械能转化为______能。
15. 粗糙水平面上一木箱重200N,当用50N的水平推力推木箱时,木箱静止不动,此时木箱受到水平方向的摩擦力为_______N;当用100N的水平推力推木箱时,木箱恰能做匀速直线运动;当用150N的水平推力推木箱时,木箱受到水平方向的摩擦力为_______N。
16. 小王用天平和量筒测一块鹅卵石的密度,在调节天平平衡时发现指针偏向分度盘的左侧(如图甲),此时应将平衡螺母向_______端调节使天平平衡;然后用调节好的天平测鹅卵石的质量,天平平衡时右盘中砝码的质量、游码在标尺上的位置如图乙,最后用量筒测出鹅卵石的体积如图丙,则鹅卵石的密度为______。
17. 如图所示,两个底面积相同且质量相等的容器甲和乙放置在水平桌面上,向容器中分别注入两种不同的液体,已知距容器底部等高的A、B两点所受液体的压强相等,则两容器底部所受液体压强p甲______p乙,所受液体的压力F甲_________F乙(均选填“>”“=”或“<”)。
18. 工人师傅用如图所示的滑轮组将重为400N的货物匀速提升了1m,动滑轮重为100N,不考虑绳重和摩擦,工人师傅做的额外功为______J,该滑轮组的机械效率为_______。
19. 用某型号天然气热水器烧水,完全燃烧热值为3.2×107J/m3的天然气0.125m3,放出热量______J;若该热水器的加热效率为84%,则能将40kg初始温度为20℃的水加热至___ ℃,水的比热容为4.2×103J/(kg·℃)。
20. 小华发现家中正在煮饭的高压锅限压阀被气流项起,这一现象与热机的工作循环中的_____冲程原理相同,这一过程内能转化为_____能。
21. 在如图所示电路中,当甲乙均为电流表且开关闭合、断开时,电阻、连接方式是_______联。当甲乙均为电压表且开关、都闭合时,电阻、连接方式是_______联。(均选填“串”或“并”)
12. 傍晚用电高峰时期,小何观察到家中一只标有“220V 48.4W”的白炽灯比正常时暗。他发现灯泡内壁发黑,根据所学知识他知道造成该现象的原因是:灯泡长时间使用后,灯丝升华变细,电阻变______,导致功率变小;另外,用电高峰期家中实际电压低于220V,实际功率低于额定功率。他想知道此时家中的实际电压,于是更换了一只同规格的新灯泡,关闭家中其它用电器,让该灯单独工作100s,电能表(如图)转盘转了4转,则家中实际电压为______V。
三、作图题本大题共小题,每题2分,共6分)
23. 一根绳子系着一个小球在竖直平面内摆动。请你作出小球摆动到右边最高点时,小球所受绳子拉力F与重力G的示意图。
24. 如图一束光线斜射入玻璃砖中,请画出光线经过玻璃砖的光路图。
25. 请用笔画线代替导线,按照安全用电的要求,将图中的电灯、控制电灯的开关及插座接入家庭电路中。
四、实验探究题(本大题共3小题,每空1分,共17分)
26. (4分)某兴趣小组为了验证“人在平面镜中所成的像“近大远小”这个观点是否正确,找来了玻璃板、两只完全相同的蜡烛A和B、白纸、刻度尺、火柴等器材。
(1)探究过程如下:
①如图所示,在桌面上铺一张大白纸,纸上竖立一块玻璃板作为平面镜。沿着玻璃板在纸上画一条直线,代表平面镜的位置;
②将点燃的蜡烛A放在玻璃板前,在玻璃板后移动未点燃的蜡烛B,发现在某一位置蜡烛B与蜡烛A的像能够完全重合,在白纸上标记蜡烛A和B的位置;
③改变蜡烛A的位置,在玻璃板后移动蜡烛B,始终能找到与蜡烛A的像完全重合的位置,标记蜡烛A和B的位置;
④在蜡烛所成像的位置放一张白纸,发现白纸上不能得到蜡烛的像;
⑤用刻度尺分别测量蜡烛A和B到玻璃板的距离数据记录如表2。
表2
(2)分析了表2的实验数据,得到以下结论:
①像到平面镜的距离和物体到平面镜的距离___________;
②平面镜所成像的大小与物体到平面镜的距离________(选填“有关”或“无关”),说明“人在平面镜中所成的像近大远小”的观点是错误的;
③平面镜所成的像是___________(选填“实像”或“虚像”)。
(3)为了保证实验效果,做这个实验时应选择较______(选填“厚”或“薄”)的玻璃板。
27. (8分)在探究“二力平衡的条件”实验中,小聪同学采用的实验装置如图甲所示,小明同学采用的实验装置如图乙所示。
(1)老师指出图乙的装置更科学,原因是选用小车,可以减小_______对实验结果的影响;
(2)实验中判断小车是否受平衡力作用的依据是小车保持______(选填“静止”或“匀速直线运动”)状态;
(3)左右两盘放质量相等的砝码,小车保持静止。将左盘中再添加一个砝码,小车将运动,说明彼此平衡的两个力大小_______;
(4)小车处于静止后,保持与的大小不变,把小车在水平桌面上扭转一个角度后释放,小车将转动,说明彼此平衡的两个力必须在______上。
28. (5分)小志同学在“测量小灯泡电功率”实验中,用到的器材有:新干电池两节、小灯泡(标有0.3A)1只、电流表1只、电压表1只、滑动变阻器1只、开关1支,导线若干。
(1)请用笔画线代替导线,在图甲中将实验电路连接完整(要求滑动变阻器的滑片向右移动时电流表的示数变小);
(2)连接好电路,闭合开关,发现灯不亮,电流表无示数,电压表示数接近3V,造成这一现象的原因可能是________(选填序号);
①小灯泡短路; ②小灯泡开路; ③滑动变阻器短路; ④滑动变阻器开路
(3)排除故障,进行实验,当电流表的示数如图乙时,为了测量小灯泡的额定功率,应将滑动变阻器的滑片P向______(选填“A”或“B”)端移动,当电流表示数达到0.3A时,电压表的示数如图丙,则小灯泡的额定功率为______W;
(4)小刚用相同的器材进行该实验时发现电压表损坏,他找来一只阻值为R0的定值电阻,设计了如图丁所示的电路,也可测出小灯泡的额定功率,主要的操作步骤如下:
①把电流表接在a处,闭合开关,调节滑片P,使电流表的示数为I额;
②保持滑片P的位置不变,断开开关,把电流表接在b处,闭合开关,读出电流表的示数为I;
③计算得出小灯泡的额定功率P额=_______(用R0、I额、I表示)。
五、计算题(本大题共2小题,29题9分,30题10分,共19分。要求写出必要的变字说明、主要的计算步骤和明确的答案。)
29. 某电饭煲内部电路简图如图甲,S为总开关,S1为自动控制开关,当S闭合时为煮饭过程,断开时为保温过程,某同学用仪表测量出了该电饭煲煮饭和保温全过程的电流随时间变化图像如图乙,电饭煲工作电压恒为220V,求
(1)电阻R1的功率P1;
(2)电阻R2的阻值;
(3)煮饭过程中消耗的电能W。
30. 底面积为150cm2、重3N、盛水4cm深且足够高的薄壁柱形容器置于水平桌面上,如图所示,将底面积为50cm2、质量为450g、密度为0.9g/cm3的不吸水圆柱体用轻质细线挂在测力计下,由图示位置缓慢向下浸入水中,直至测力计示数为0后,只取走测力计,再打开阀门K向外放水。求:
(1)圆柱体的体积;
(2)圆柱体下降过程中,当其浸入水中的深度为2cm时,测力计的示数;
(3)当放水至容器对桌面的压强为800Pa时,水对容器底的压强。
次数
蜡烛A到玻璃板的距离/cm
蜡烛A的像到玻璃板的距离/cm
蜡烛的像与蜡烛的大小关系
1
5.02
5.01
相等
2
10.02
1002
相等
3
15.01
15.00
相等
2023年初中学业水平考试一模精品物理试卷(辽宁省专用)(原卷版+解析版): 这是一份2023年初中学业水平考试一模精品物理试卷(辽宁省专用)(原卷版+解析版),文件包含2023年初中学业水平考试一模精品物理试卷辽宁省专用解析版doc、2023年初中学业水平考试一模精品物理试卷辽宁省专用原卷版doc等2份试卷配套教学资源,其中试卷共27页, 欢迎下载使用。
2023年初中学业水平考试一模精品物理试卷(西藏专用)(原卷版+解析版): 这是一份2023年初中学业水平考试一模精品物理试卷(西藏专用)(原卷版+解析版),文件包含2023年初中学业水平考试一模精品物理试卷西藏专用解析版doc、2023年初中学业水平考试一模精品物理试卷西藏专用原卷版doc等2份试卷配套教学资源,其中试卷共29页, 欢迎下载使用。
2023年初中学业水平考试一模精品物理试卷(湖南省专用)(原卷版+解析版): 这是一份2023年初中学业水平考试一模精品物理试卷(湖南省专用)(原卷版+解析版),文件包含2023年初中学业水平考试一模精品物理试卷湖南省专用解析版doc、2023年初中学业水平考试一模精品物理试卷湖南省专用原卷版doc等2份试卷配套教学资源,其中试卷共28页, 欢迎下载使用。

