

初中历史中考复习 中考历史总复习第二编热点专题突破专题7世界格局的演变试题
展开
这是一份初中历史中考复习 中考历史总复习第二编热点专题突破专题7世界格局的演变试题,共5页。试卷主要包含了世界政治格局的演变,经济全球化等内容,欢迎下载使用。
从新航路的开辟到苏联的解体,世界格局发生着翻天覆地的变化。学习本专题,主要了解世界格局的演变历程及其对中国的影响。
教材联通
一、世界政治格局的演变
(一)一战后的世界格局(凡尔赛—华盛顿体系)
1.形成过程
(1)1919—1920年,第一次世界大战的战胜国召开了巴黎和会,签订包括《凡尔赛条约》在内的一系列和约,形成凡尔赛体系,确立了战胜国在欧洲、西亚和非洲的国际新秩序,使列强间原有的矛盾暂时得到缓和。
(2)1921—1922年,美、日等九国代表在华盛顿召开会议,签订包括《九国公约》在内的一系列条约,协调了美、日矛盾,重新调整和确立了战胜国在东亚和太平洋地区的关系,华盛顿体系由此形成。
(3)华盛顿会议是巴黎和会的继续,两次会议形成的一系列国际条约,确立了一战后初期的国际政治格局:凡尔赛—华盛顿体系。
2.终结
1939年,德国突袭波兰,二战全面爆发,凡尔赛体系彻底破裂;1941年,日本偷袭珍珠港,太平洋战争爆发,华盛顿体系彻底破裂。
3.影响
凡尔赛—华盛顿体系暂时缓和了帝国主义之间的矛盾,建立了一战后帝国主义之间的新秩序,但它不仅没有消除帝国主义国家之间的矛盾,而且还加深了战败国与战胜国、殖民地与战胜国之间的矛盾,因此不可能长期维持下去。(维护工具:国际联盟)
4.对中国的影响
巴黎和会决定将德国在山东的特权全部转让给日本,中国作为战胜国的地位未得到尊重,说明“弱国无外交”;华盛顿会议上签署的《九国公约》,为美国在中国的扩张提供了方便,说明中国仍处在帝国主义列强共同支配下。
(二)二战后的国际格局(雅尔塔体系——美苏冷战的两极格局)
1.时间:1945—1991年。
2.形成过程
(1)雅尔塔体系的建立:二战结束后,美、苏两个超级大国按照雅尔塔会议等国际会议确定的基本原则,重新划分世界版图和势力范围,建立起新的国际关系格局——雅尔塔体系。(维护工具:联合国)
(2)美苏冷战对峙局面的形成:①1946年丘吉尔发表“铁幕”演说,揭开冷战序幕;②1947年杜鲁门主义出台,美苏冷战开始;③美国实施马歇尔计划,在经济上逐步控制西欧各国;④1949年,成立以美国为首的北大西洋公约组织,进一步控制西欧,对抗苏联;⑤1955年,苏联针对性地成立华沙条约组织,冷战对峙的两极格局正式形成。
(3)美苏争霸:①五六十年代,美国在美苏争霸中占据优势(代表事件:1962年古巴导弹危机);②七十年代,美苏争霸达到高潮,美国实行战略收缩政策,苏联采取积极进攻战略(代表事件:1979年苏军占领阿富汗);③八十年代,双方实行战略缓和。(代表事件:美国“星球大战计划”、1989年苏军撤出阿富汗)
3.瓦解标志:1991年底,苏联解体。
4.评价
(1)美、苏两国在世界范围内争夺霸权,世界长期不得安宁(德国分裂、美国参与朝鲜战争且干涉中国内政)。
(2)两大军事集团彼此势均力敌,避免了新的世界大战爆发。
(3)在对峙局面下,亚非拉发展中国家组成的不结盟运动逐步发展壮大,第三世界崛起。
(4)两强之间的竞争,客观上促进了科技的发展。
5.两极格局下的中国
中华人民共和国成立,并进行社会主义道路的探索和建设。实行独立自主的和平外交政策,提出和平共处五项原则与“求同存异”方针,并恢复了在联合国的一切合法权利,中美建交,中日建交等。
(三)冷战后世界格局的新变化(“一超多强”→多极化)
1.背景:苏联解体;欧盟、日本崛起;美国霸主地位动摇;第三世界兴起。
2.演化趋势
(1)随着东欧剧变、苏联解体,美苏对立的两极格局不复存在,暂时形成了“一超多强”的局面,世界政治格局朝着多极化方向发展,但是一个新的相对稳定的世界格局迄今还没有形成。
(2)“一超”:冷战后,美国为了称霸世界,成为“世界领袖”,重新制定全球战略,试图凭借其强大的国力,建立由美国主导的“单极世界”。“多强”:中国、俄罗斯、日本和欧盟等国家和国家联盟的实力不断增强,成为牵制美国称霸世界、促进世界格局多极化的重要力量。
3.新特点:世界局势总体上由紧张走向缓和,和平与发展成为时代主题,但和平的局势并不稳定,出现了“一超多强”的局面,朝着多极化的方向发展,新的世界格局尚未形成。
4.中国的立场及应对策略
(1)立场:中国作为最大的发展中国家,主张在国际关系中弘扬平等互信、包容互鉴、合作共赢的精神,共同维护国际公平正义。中国始终坚定不渝地走和平发展道路,坚定地奉行独立自主的和平外交政策。中国反对各种形式的霸权主义和强权政治,绝不干涉别国内政。
(2)应对策略:以经济建设为中心,大力发展社会生产力,增强综合国力和国际竞争力,提高国际地位;实施科教兴国战略,大力发展科技、教育和文化,培养人才;坚持改革开放,加强国际交流合作。
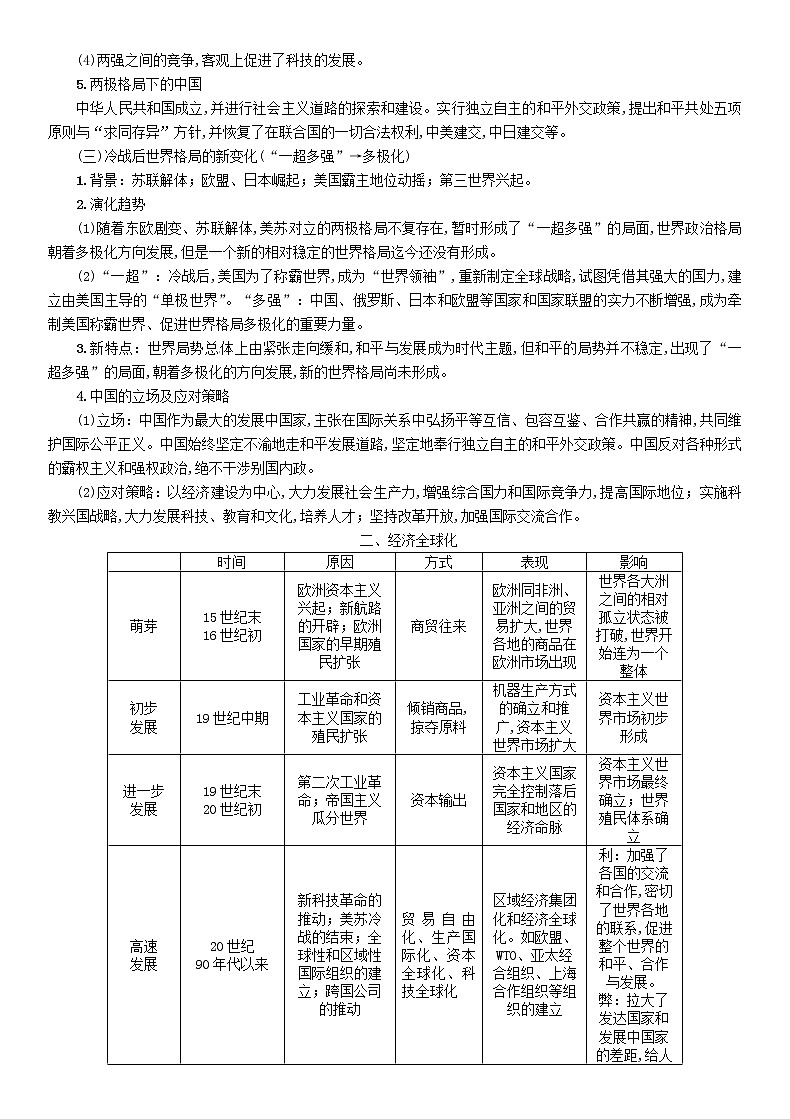
二、经济全球化
拓展提升
1.世界格局演变的推动因素与制约因素有哪些?
主要包括科学技术的发展、经济力量的消长、军事实力的变化、新兴势力的崛起等。
2.中国如何面对经济全球化的趋势?
顺应历史发展的趋势,把握机遇;争取建立世界经济新秩序;建设社会主义市场经济,实施科教兴国和可持续发展的战略,努力发展经济,增强综合国力,缩小与发达国家之间的差距;加强国际间的交流与合作,实现合作双赢。
走进中考
1.巴黎和会是一战后帝国主义的分赃会议,会议通过了对德国的《凡尔赛条约》,和约的内容能体现巴黎和会性质的是( C )
①日本攫取德国在中国山东的特权 ②对德国的军备实行严格控制 ③德国的海外殖民地被战胜国瓜分 ④阿尔萨斯和洛林归还法国
A.①③④B.②③④
C.①③D.①④
2.1919年,战胜国在巴黎召开会议,安排战后和解,却留下了痛苦的遗产。“痛苦的遗产”是指( A )
A.《凡尔赛条约》B.《九国公约》
C.《慕尼黑协定》D.《北大西洋公约》
3.2018年4月14日,美国、英国、法国三国空袭叙利亚的军事行动使得中东局势进一步恶化,这从一个侧面说明二战后导致中东地区矛盾复杂的主要因素是( A )
A.大国争夺和介入B.教派众多
C.民族成分复杂D.领土争端激烈
4.有学者批评说,肯尼迪应该秘密地与赫鲁晓夫进行联系,通过外交渠道解决冲突,而不应该采取公开下通牒的方式,从而使得整个世界濒临核灾难的边缘。材料中的“冲突”是指( D )
A.阿富汗战争B.朝鲜战争
C.越南战争D.古巴导弹危机
5.(2018·南京中考)“1990年1月1日,成千上万名柏林人在新开放的柏林墙边载歌载舞,庆祝柏林城结束铁幕的分隔……仅仅10个月之后,科尔成为全德领导人。”材料反映的是( C )
A.匈牙利的改革B.柏林墙的修筑
C.德国重新统一D.两极格局结束
6.一部iPhne手机,美国提供创意,德、日、韩企业提供核心零件,中国富士康把它组装起来。这说明经济全球化能够( C )
A.降低世界各地的进口关税
B.维护世界和平与安全
C.密切世界各国的经济联系
D.改变国际经济旧秩序
7.回看历史,昭示未来。历史最终证明,冷战没有真正的赢家。阅读材料,完成下列问题。
材料一 二战中,美苏两国结成了反法西斯同盟,两国战时关系的主流是友好合作……(但)意识形态对立和国家利益相悖,使美苏两国在战后初期国际环境中不可避免地产生对抗,导致冷战的出现……“杜鲁门主义”演说是冷战的宣言,紧接着美国政府又提出马歇尔计划。
——摘编自张小明《冷战及其遗产》
材料二 北约和华约的建立
材料三 核武器有巨大的杀伤力,成为美苏军备竞赛中的重中之重……到70年代初,美苏战略核力量大体形成均势,竞赛的结果,使得双方都拥有多次毁灭对方的能力……美苏尽管争夺激烈,但竭力避免直接碰撞,两国之间并没有发生战争。
——摘自岳麓书社《20世纪的战争与和平》
材料四 冷战结束后,美国政府多次公开提及建立“世界新秩序”的设想,并认为“维护美国的领导地位”是“建立新秩序”的“首要原则”,西欧和日本都有自己的主张,中国要求建立新的国际政治和经济秩序。
——摘编自刘金质《冷战史》
请回答:
(1)根据材料一,指出美苏两国关系发生了怎样的变化及两国关系变化的原因。
答:由战时同盟关系到战后同盟关系的破裂;美苏社会制度与意识形态的对立和为了各自的国家利益。
(2)根据材料一和材料二,北约和华约的建立使冷战在欧洲的对抗有了什么新发展?这标志着什么世界格局的最终形成?
答:形成资本主义和社会主义两大对立阵营。标志着世界两极格局的最终形成。
(3)根据材料三并结合所学知识,指出美苏两国“没有发生战争”的原因有哪些?长期的军备竞赛给美苏两国的经济发展带来怎样的影响?
答:战略核力量的均势,使双方不敢先挑起战争;世界人民的反战等。大规模的扩充军备,使美国成为世界上最大的债务国;同时也使苏联经济负担沉重,面临停滞局面。
(4)根据材料四并结合所学知识,用当今世界格局的发展趋势说明,美国是否达到建立“世界新秩序”的目的?
答:当今世界政治格局呈现多极化趋势,欧盟、日本、中国、俄罗斯的崛起,对美国的霸权主义是沉重打击,使美国建立“世界新秩序”的目的落空。
(5)从处理大国之间的关系来说,冷战留下了哪些教训?
答:冷战只能加剧大国之间的矛盾和冲突,对抗既不利于双方利益,也不利于世界和平。
8.新航路开辟以来,世界经济联系日益加强,但是也出现了一些问题。阅读下列材料,回答问题。
材料一 通常认为,全球化经历了三个波次或四个阶段。从地理大发现开始,到第一次世界大战是第一波全球化浪潮;两次世界大战期间是全球化空前曲折及调整时期,一战爆发和1930年代国际金本位制崩溃,全球化开始了第一次逆转过程;二战后是分裂及平行推进的第二波全球化时期;冷战后则是全球化深入、全球拓展的第三波,全球化时代的真正到来。总体上看,近500年以来,全球化尽管有重大挫折,但依然不断深化向前。
——储昭根《当前西方的反全球化浪潮:成因
及未来走向》
材料二 2008年国际金融危机爆发后,西方国家出现了明显的逆全球化倾向——本轮逆全球化动向具有强烈的政治力量主导性。过去反对经济全球化的力量来自民间社会,政治力量则极力助推经济全球化,但如今这种局面似乎发生逆转。欧美国家利用国家权力限制本国资本、企业的自由流动,强行干预自由市场机制在世界范围内配置资源,国家经济管制极端化。
——吴志成、吴宇《逆全球化的演进及其应对》
材料三 当前全球化逆动是美国等西方大国对其推动的全球化主动收缩,是基于全球化进程中利益分配不满的反映,也是美国对自己推动的全球化规则体系开始改弦更张……特别是近年以来英国脱欧、特朗普退出TPP协定及奉行“美国优先”的策略等现象,引发国际社会高度警觉。
——摘编自陈伟光《逆全球化暗流与中国应对》
请回答:
(1)根据材料一,概括全球化发展进程的特点。结合所学知识,指出“全球化开始了第一次逆转”的背景和主要表现。
答:特点:阶段性、曲折性、渐进性。背景:经济大危机的冲击;表现:贸易保护主义抬头(关税战或贸易战)。
(2)根据材料二,“本轮逆全球化动向”出现了怎样的变化?结合所学知识,分析导致这一变化的原因。
答:变化:逆全球化的推动力量由民间主导转为政府主导(或政治力量主导)。原因:政府利用国家权力干预市场自由;金融危机的冲击;维护国家利益的需要;发达国家在全球化中的主导地位受到冲击;部分大国国际责任意识的消减;民族主义思想抬头。
(3)根据材料三并结合所学知识,指出逆全球化的实质及其对全球化的不利影响。
答:实质:调整规则以实现利益重新分配。不利影响:不利于各国市场的开放;妨碍了国际贸易的自由化和各国的经济合作。(言之有理即可)时间
原因
方式
表现
影响
萌芽
15世纪末
16世纪初
欧洲资本主义兴起;新航路的开辟;欧洲国家的早期殖民扩张
商贸往来
欧洲同非洲、亚洲之间的贸易扩大,世界各地的商品在欧洲市场出现
世界各大洲之间的相对孤立状态被打破,世界开始连为一个整体
初步
发展
19世纪中期
工业革命和资本主义国家的殖民扩张
倾销商品,掠夺原料
机器生产方式的确立和推广,资本主义世界市场扩大
资本主义世界市场初步形成
进一步
发展
19世纪末
20世纪初
第二次工业革命;帝国主义瓜分世界
资本输出
资本主义国家完全控制落后国家和地区的经济命脉
资本主义世界市场最终确立;世界殖民体系确立
高速
发展
20世纪
90年代以来
新科技革命的推动;美苏冷战的结束;全球性和区域性国际组织的建立;跨国公司的推动
贸易自由化、生产国际化、资本全球化、科技全球化
区域经济集团化和经济全球化。如欧盟、WTO、亚太经合组织、上海合作组织等组织的建立
利:加强了各国的交流和合作,密切了世界各地的联系,促进整个世界的和平、合作与发展。
弊:拉大了发达国家和发展中国家的差距,给人类带来了危机和挑战
组织
成立时间
性质
北大西洋
公约组织
1949年
为遏制苏联,由美国策划成立的军事政治集团
华沙条约
组织
1955年
由苏联控制,与北约相抗衡的军事政治集团
相关试卷
这是一份初中历史中考复习 中考历史总复习第二编热点专题突破专题3三次科技革命试题,共5页。试卷主要包含了三次科技革命对世界格局的影响,三次科技革命对人类生活的影响,三次科技革命中,中国滞后的原因,对科技创新的基本认识等内容,欢迎下载使用。
这是一份初中历史中考复习 中考历史总复习第二编热点专题突破专题1中共领导的民主革命和社会主义建设试题,共8页。试卷主要包含了中共领导的民主革命,中共领导的社会主义建设,中共重要的会议等内容,欢迎下载使用。
这是一份初中历史中考复习 中考历史总复习第二编热点专题突破专题2中外历史上的重大改革试题,共4页。试卷主要包含了中国近现代史上的改革,世界近现代史上的改革等内容,欢迎下载使用。