


所属成套资源:2023年中考数学一轮复习课时练习含答案
2023年中考数学一轮复习《数据的集中与波动趋势》课时练习(含答案)
展开
这是一份2023年中考数学一轮复习《数据的集中与波动趋势》课时练习(含答案),共7页。试卷主要包含了选择题,填空题,解答题等内容,欢迎下载使用。
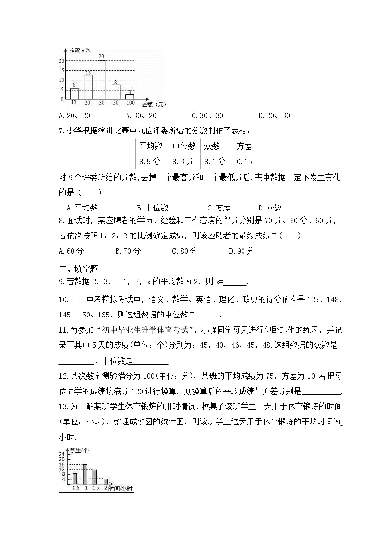
2023年中考数学一轮复习《数据的集中与波动趋势》课时练习一 、选择题1.5月份某一周的日最高气温(单位:℃)分别为25,28,30,29,31,32,28,这周的日最高气温的平均值为( )A.28℃ B.29℃ C.30℃ D.31℃2.在一次“爱心互助”捐款活动中,某班第一小组8名同学捐款的金额(单位:元)如下表所示:金额/元56710人数2321这8名同学捐款的平均金额为( )A.3.5元 B.6元 C.6.5元 D.7元3.有m个数的平均数是x,n个数的平均数是y,则这(m+n)个数的平均数为( )A.4.某校开展了以“爱我家乡” 为主题的艺术活动,从九年级5个班收集到的艺术作品数量(单位:件)分别为 48,50,47,44,50,则这组数据的中位数是( ) A.44 B.47 C.48 D.50 5.在一次体检中,甲、乙、丙、丁四位同学的平均身高为1.65米,而甲、乙、丙三位同学的平均身高为1.63米,下列说法一定正确的是( )A.四位同学身高的中位数一定是其中一位同学的身高 B.丁同学的身高一定高于其他三位同学的身高 C.丁同学的身高为1.71米 D.四位同学身高的众数一定是1.656.世界因爱而美好,在今年我校的“献爱心”捐款活动中,九年级三班50名学生积极加献爱心捐款活动,班长将捐款情况进行了统计,并绘制成了统计图,根据图中提供的信息,捐款金额的众数和中位数分别是( )A.20、20 B.30、20 C.30、30 D.20、307.李华根据演讲比赛中九位评委所给的分数制作了表格:平均数中位数众数方差8.5分8.3分8.1分0.15对9个评委所给的分数,去掉一个最高分和一个最低分后,表中数据一定不发生变化的是( ) A.平均数 B.中位数 C.方差 D.众敎8.面试时,某应聘者的学历、经验和工作态度的得分分别是70分、80分、60分,若依次按照1:2:2的比例确定成绩,则该应聘者的最终成绩是( )A.60分 B.70分 C.80分 D.90分二 、填空题9.若数据2,3,-1,7,x的平均数为2,则x= .10.丁丁中考模拟考试中,语文、数学、英语、理化、政史的得分依次是125、148、145、150、135,则这组数据的中位数是______.11.为参加“初中毕业生升学体育考试”,小静同学每天进行仰卧起坐的练习,并记录下其中5天的成绩(单位:个)分别为:45,40,46,45,48.这组数据的众数是 、中位数是 12.某次数学测验满分为100(单位:分),某班的平均成绩为75,方差为10.若把每位同学的成绩按满分120进行换算,则换算后的平均成绩与方差分别是__________.13.为了解某班学生体育锻炼的用时情况,收集了该班学生一天用于体育锻炼的时间(单位:小时),整理成如图的统计图.则该班学生这天用于体育锻炼的平均时间为 小时. 14.已知一组从小到大排列的数据:1,x,y,2x,6,10的平均数与中位数都是5,则这组数据的众数是 .三 、解答题15.车间有20名工人,某一天他们生产的零件个数统计如下表.车间20名工人某一天生产的零件个数统计表(1)求这一天20名工人生产零件的平均个数.(2)为了提高大多数工人的积极性,管理者准备实行“每天定额生产,超产有奖”的措施.如果你是管理者,从平均数、中位数、众数的角度进行分析,你将如何确定这个“定额”? 16.某校为了解七、八年级学生一分钟跳绳情况,从这两个年级随机抽取50名学生进行测试,并对测试成绩(一分钟跳绳次数)进行整理、描述和分析,下面给出了部分信息:七年级学生一分钟跳绳成绩(数据分7组:60≤x<80,80≤x<100,…,180≤x<200)在100≤x<120这一组的是:根据以上信息,回答下列问题:(1)表中a= ;(2)在这次测试中,七年级甲同学的成绩122次,八年级乙同学的成绩125次,他们的测试成绩,在各自年级所抽取的50名同学中,排名更靠前的是 (填“甲”或“乙”),理由是 .(3)该校七年级共有500名学生,估计一分钟跳绳不低于116次的有多少人? 17.为增强学生的身体素质,教育行政部门规定每位学生每天参加户外活动的平均时间不少于1小时.为了解学生参加户外活动的情况,对部分学生参加户外活动的时间进行抽样调查,并将调查结果绘制作成如下两幅不完整的统计图,请你根据图中提供的信息解答下列问题:(1)在这次调查中共调查了多少名学生?(2)求户外活动时间为1.5小时的人数,并补充频数分布直方图;(3)户外活动时间的众数和中位数分别是多少?(4)若该市共有20000名学生,大约有多少学生户外活动的平均时间符合要求? 18.某校学生会向全校1900名学生发起了“心系雅安”捐款活动,为了解捐款情况,学生会随机调查了部分学生的捐款金额,并用得到的数据绘制了如下统计图①和图②,请根据相关信息,解答下列是问题:(1)本次接受随机抽样调查的学生人数为 ,图①中m的值是 ;(2)求本次调查获取的样本数据的平均数、众数和中位数;(3)根据样本数据,估计该校本次活动捐款金额为10元的学生人数.
参考答案1.B2.C3.C4.C5.C.6.C7.C8.B.9.答案为:-1.10.答案为:145.11.答案为:45、45.12.答案为:90,14.4.13.答案为:1.15.14.答案为:6.15.解:(1)=×(9×1+10×1+11×6+12×4+13×2+15×2+16×2+19×1+20×1)=13(个);答:这一天20名工人生产零件的平均个数为13个;(2)中位数为=12(个),众数为11个,当定额为13个时,有8人达标,6人获奖,不利于提高工人的积极性;当定额为12个时,有12人达标,6人获奖,不利于提高大多数工人的积极性;当定额为11个时,有18人达标,12人获奖,有利于提高大多数工人的积极性;∴定额为11个时,有利于提高大多数工人的积极性.16.解:(1)∵七年级50名学生成绩的中位数是第25、26个数据的平均数,而第25、26个数据分别是117、119,∴中位数a==118,故答案为:118;(2)∴在各自年级所抽取的50名同学中,排名更靠前的是甲,理由是甲的成绩122超过中位数118,乙的成绩125低于其中位数126,故答案为:甲,甲的成绩122超过中位数118,乙的成绩125低于其中位数126.(3)估计一分钟跳绳不低于116次的有500×=270(人).17.解:(1)调查的总人数是10÷20%=50(人);(2)户外活动时间是1.5小时的人数是50×24%=12(人),;(3)中数是1小时,中位数是1小时;(4)学生户外活动的平均时间符合要求的人数是20000×(1﹣20%)=16000(人).答:大约有16000学生户外活动的平均时间符合要求.18.解:(1)根据条形图4+16+12+10+8=50(人),m=100﹣20﹣24﹣16﹣8=32;(2)∵=(5×4+10×16+15×12+20×10+30×8)/50=16,∴这组数据的平均数为:16,∵在这组样本数据中,10出现次数最多为16次,∴这组数据的众数为:10,∵将这组样本数据按从小到大的顺序排列,其中处于中间的两个数都是15,∴这组数据的中位数为:0.5(15+15)=15;(3)∵在50名学生中,捐款金额为10元的学生人数比例为32%,∴由样本数据,估计该校1900名学生中捐款金额为10元的学生人数比例为32%,有1900×32%=608,∴该校本次活动捐款金额为10元的学生约有608名.故答案为:50,32.
相关试卷
这是一份【中考一轮复习】2023年中考数学复习训练——第31讲 数据的集中趋势(含解析),共10页。试卷主要包含了选择题,填空题,解答题等内容,欢迎下载使用。
这是一份2023年中考数学一轮复习《数据的分析与波动趋势》课后练习(含答案),共6页。试卷主要包含了选择题,填空题,解答题等内容,欢迎下载使用。
这是一份中考数学一轮复习知识梳理《数据的分析与波动趋势》练习 (含答案),共7页。试卷主要包含了选择题,填空题,解答题等内容,欢迎下载使用。