所属成套资源:2023保定高一上学期期末考试及答案(九科)
- 2023保定高一上学期期末考试地理PDF版含答案 试卷 0 次下载
- 2023保定高一上学期期末考试历史PDF版含答案 试卷 0 次下载
- 2023保定高一上学期期末考试政治无答案 试卷 1 次下载
- 2023保定高一上学期期末考试物理含答案 试卷 2 次下载
- 2023保定高一上学期期末考试化学含答案 试卷 1 次下载
2023保定高一上学期期末考试生物含解析
展开
这是一份2023保定高一上学期期末考试生物含解析,文件包含河北省保定市2022-2023学年高一上学期期末调研考试生物试题含解析docx、河北省保定市2022-2023学年高一上学期期末调研考试生物试题无答案docx等2份试卷配套教学资源,其中试卷共29页, 欢迎下载使用。
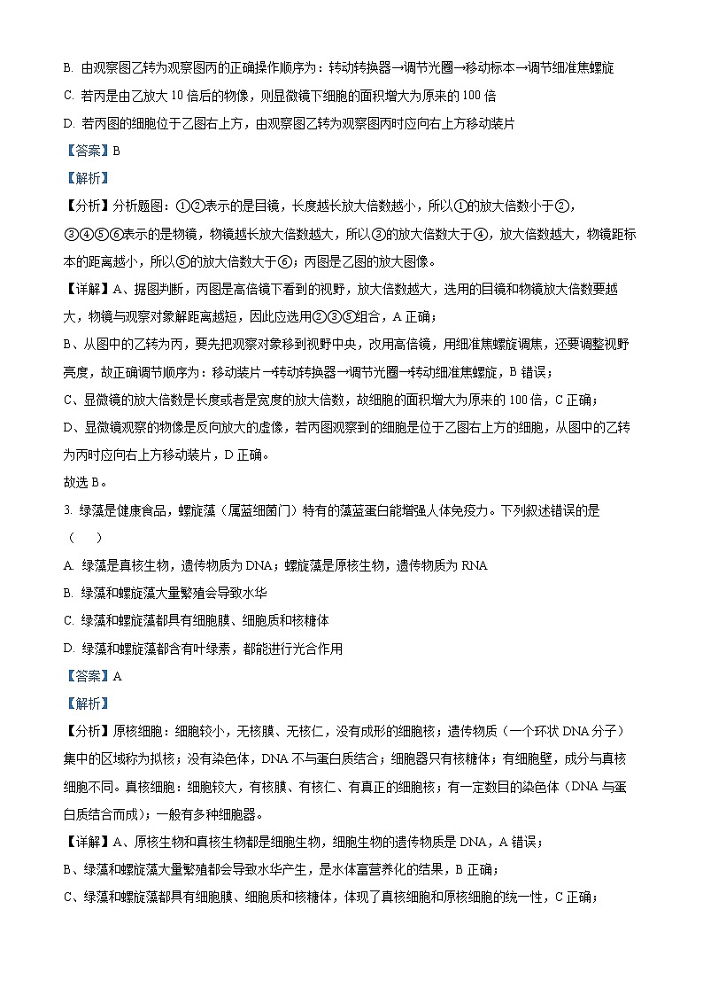
2022-2023学年度第一学期期末调研考试高一生物试题一、单项选择题:本题共13小题,每题2分,共26分。在每小题给出的四个选项中,只有一个符合题目要求。1. 下列关于细胞学说及其建立过程的叙述,错误的是( )A. 新细胞是由老细胞分裂产生的B. 通过不完全归纳法得出了植物细胞都有细胞核这一结论C. 一切动植物都由细胞发育而来D. 细胞学说阐明了生物界的多样性2. 甲图中①②表示显微镜目镜、③④表示物镜、⑤⑥表示物镜与盖玻片之间的距离,乙图和丙图为不同物镜观察到的图像。下列分析错误的是( )A. 用显微镜观察丙时应选用甲图中的②③⑤组合B. 由观察图乙转为观察图丙的正确操作顺序为:转动转换器→调节光圈→移动标本→调节细准焦螺旋C. 若丙是由乙放大10倍后的物像,则显微镜下细胞的面积增大为原来的100倍D. 若丙图的细胞位于乙图右上方,由观察图乙转为观察图丙时应向右上方移动装片3. 绿藻是健康食品,螺旋藻(属蓝细菌门)特有的藻蓝蛋白能增强人体免疫力。下列叙述错误的是( )A. 绿藻是真核生物,遗传物质为DNA;螺旋藻是原核生物,遗传物质为RNAB. 绿藻和螺旋藻大量繁殖会导致水华C. 绿藻和螺旋藻都具有细胞膜、细胞质和核糖体D. 绿藻和螺旋藻都含有叶绿素,都能进行光合作用4. 关于组成细胞的化合物的叙述,错误的是( )A. 细胞中的结合水是细胞结构的重要组成部分B. 常温下水分子间的氢键不断断裂和重新形成使水具有流动性C. 肽链可通过氨基酸之间形成氢键等盘曲、折叠成具有一定空间结构的蛋白质D. 淀粉和蔗糖彻底水解得到的单糖都是葡萄糖5. “骨架”在细胞的分子组成和细胞结构中起重要作用,下列有关叙述正确的是( )A. 细胞骨架存在于细胞质中,维持细胞形态并控制细胞运动和胞内运输B. 磷脂双分子层构成了细胞膜的基本骨架,其他生物膜无此基本骨架C. DNA分子以核糖核苷酸为基本单位,交替连接成分子的基本骨架D. 生物大分子以单体为骨架,每一个单体都以碳原子构成的碳链为基本骨架6. 美国细胞生物学家威尔逊说过:“每一个生物科学问题的答案都必须在细胞中寻找。”下列有关细胞的说法,正确的是( )A. 人体每个细胞都能够独立地完成各项生命活动B. 不同种类细胞中的化合物的种类和含量均相同C. 动物细胞的边界是细胞膜,植物细胞的边界是细胞壁D. 细胞是生物体结构的基本单位,也是生物代谢和遗传的基本单位7. 概念图可以直观而形象地表示概念之间的相互关系。下列概念依次与图中a、b、c、d、e相对应,错误的一组是( )A. 细胞、真核细胞、原核细胞、人体细胞、肌肉细胞B. 细胞中的脂质、固醇、脂肪、胆固醇、性激素C 生物、单细胞生物、病毒、原核生物、蓝细菌D. 细胞中的糖类、非还原性糖、还原性糖、多糖、淀粉8. 用碘液、苏丹Ⅲ染液和双缩脲试剂测得甲、乙、丙三种植物的干种子中三类有机物的颜色反应如下表:其中“+”的数量代表颜色反应深浅程度,下列有关说法错误的是( )碘液苏丹Ⅲ染液双缩脲试剂甲+++++++乙++++++++丙+++++++ A. 甲种子中主要含有淀粉,乙种子中主要含有脂肪,丙种子中主要含有蛋白质B. 碘液、苏丹Ⅲ染液和双缩脲试剂与相应物质发生颜色反应分别是蓝色、橘黄色和紫色C. 在观察时有些可能用到显微镜D. 三种试剂的使用可能需要水浴加热9. 在线粒体的内外膜间隙中存在着腺苷酸激酶。它能将ATP分子末端的磷酸基团转移至腺嘌呤核糖核苷酸(AMP)上而形成ADP,可因胰蛋白酶的作用而失活。以下有关推测不合理的是( )A. 腺苷酸激酶的数量影响葡萄糖分子进入线粒体B. 腺苷酸激酶极有可能是一种ATP水解酶C. 组成腺苷酸激酶的单体是氨基酸D. 腺苷酸激酶与细胞内ATP与ADP的平衡维持有关10. 下列关于细胞结构的叙述,错误的是( )A. 高尔基体在细胞质中起着重要的交通枢纽作用B. 中心体由两个互相垂直排列的中心粒组成C. 细胞核功能的实现与细胞核中的染色质密切相关D. 细胞膜在细胞与外界进行能量转换的过程中起着决定性作用11. 下图为水稻叶肉细胞中发生的物质转化部分过程示意图。下列叙述不正确的是( )A. 在生物膜上进行的过程有③④B. 消耗ATP的过程仅有①C. 发生在人体内的②过程与酵母菌体内的②过程完全相同D. 图示两个过程在乳酸菌内均不能发生12. 流感病毒侵入宿主细胞完成增殖后释放过程中,会将宿主细胞的细胞膜包裹在自己的外面形成病毒的包膜。包膜中有一种成分为血凝素的糖蛋白,可以与宿主细胞膜上的受体结合。下列说法正确的是( )A. 流感病毒的物质组成只有核酸和蛋白质B. 流感病毒的释放与细胞膜的选择透过性有关C. 血凝素的分泌过程与细胞骨架有关D. 血凝素与受体的结合实现了细胞间的信息交流13. 如图为人体细胞生命历程示意图。图中a~e表示不同的细胞,①~③表示细胞的生理过程。下列叙述不正确的是( )A. 过程①表示细胞通过有丝分裂进行增殖B. 细胞d中与唾液淀粉酶合成相关的基因处于关闭状态C. ②表示细胞分化,细胞进入③过程后代谢减慢D. 细胞a→b→c、d、e→衰老、凋亡的过程体现了细胞的全能性二、多项选择题:本题共5小题,每小题3分,共15分。在每小题给出的四个选项中,有两个或两个以上选项符合题目要求,全部选对得3分,选对但不全的得1分,有选错的得0分。14. 下列关于细胞的比值关系的叙述,错误的是( )A. 秋冬季节植物细胞内自由水与结合水的比值比春夏季节高B. 酵母菌有氧呼吸过程中消耗的C6H12O6与生成的CO2的比值比无氧呼吸的低C. 白天细胞内ATP与ADP的比值比夜晚的低D. 细胞生长过程中细胞膜表面积与细胞体积的比值不断减小15. 关于真核细胞线粒体的起源,科学家提出了一种解释:约十几亿年前,有一种真核细胞吞噬了原始的需氧细菌,被吞噬的细菌不仅没有被消化分解,反而在细胞中生存下来了。需氧细菌从宿主细胞那里获取丙酮酸,宿主细胞从需氧细菌那里得到丙酮酸氧化分解释放的能量。在共同生存繁衍的过程中,需氧细菌进化为宿主细胞内专门进行细胞呼吸的细胞器。下列叙述中支持这一论点的证据有( )A. 线粒体能像细菌一样进行分裂增殖B. 线粒体内存在与细菌DNA相似的环状DNAC. 线粒体外膜的组成成分与真核细胞膜相似,而内膜的组成成分与细菌细胞膜更相似D. 真核细胞内的DNA有极高比例的核苷酸序列经常不表现出遗传效应,线粒体DNA和细菌的却不是这样16. 下图表示细胞膜结构及物质跨膜运输。下列有关叙述,正确的是( )A. 甘油和脂肪酸以图1中的b途径通过细胞膜B. 图2中Na+的两次跨膜运输方式相同C. 葡萄糖进入小肠绒毛上皮细胞可用图1中的c表示D. 图1中③及①②④大多能运动,体现了细胞膜结构特点17. 下图甲表示某高等植物细胞核DNA相对含量和染色体数目,乙~丁表示该细胞有丝分裂过程中核DNA相对含量和染色体数目的变化。下列相关叙述正确的是( )A. 图丙细胞中含有4n条染色单体,由纺锤丝牵引着分别向细胞的两极移动B. 图乙的细胞中染色质丝螺旋缠绕缩短变粗成为染色体、核仁逐渐解体、核膜逐渐消失或每条染色体的着丝粒排列在赤道板上C. 图丙的细胞中着丝粒分裂成两个,细胞两极各有一套形态、数目相同的染色体D. 图丁中的细胞可能发生了分裂,在赤道板的位置出现了细胞板,形成了新的细胞壁18. 细胞的生命历程包括细胞的增殖、分化、衰老和死亡。下列有关叙述正确的是( )A. 有丝分裂是一个连续的过程,根据染色体的行为将其分为分裂间期和分裂期B. 一般情况下,分化程度越高的细胞分裂能力越弱C. 衰老的细胞体积变小,细胞核体积增大、核膜内折、染色质收缩D. 正常情况的细胞分裂、分化、衰老、凋亡和坏死过程对生物体都是有益的三、非选择题:本题共5小题,共59分。19. 如图所示为构成生物体的元素、化合物及其作用,其中a、b、d、e代表小分子,A、B、E代表生物大分子。请据图回答下列问题。(1)若图中病毒为HIV,A物质彻底水解得到_________________种小分子。若E作为能源物质存在于植物细胞中,则E是_________________。(2)物质f是细胞内良好的储能物质,由三分子_________________与一分子_________________反应形成。物质d是_________________。(3)图中的“?”最可能是指_________________元素。连接两个b分子的化学键叫做_________________。在人体中,组成B的基本单位有_________________种。20. 下图甲是物质A通过细胞膜的示意图,图乙是与物质跨膜运输相关的曲线图。请据图回答问题:(1)物质A跨膜运输的方式是__________,判断理由是__________,其运输方式也可用图乙中的曲线________表示(填序号),如果物质A释放到细胞外,则转运方向是__________。(填“Ⅰ―→Ⅱ”或“Ⅱ―→Ⅰ”)(2)图甲中细胞膜的模型被称为__________,科学家用该模型很好地解释了生物膜的结构及特点,生物膜的结构特点是__________。(3)图中物质B指的是__________,该物质彻底水解的产物是__________。(4)图乙中曲线①反映出物质运输速率与__________有关,曲线②Q点时影响物质运输速率的因素可能有__________。21. 下图为细胞内某些蛋白质合成、加工和运输的过程。回答下列问题:(1)科学家在研究蛋白质的合成和分泌时,用物理性质特殊的同位素来标记化学反应中原子的去向,这种方法称为_________________法。是否可以用15N标记亮氨酸,通过检测该元素的放射性来示踪物质的运行和变化规律?_________________(填“是”或者“否”)。理由是______________。(2)溶酶体主要分布在_________________(“动物”或“植物”)细胞中,内含多种水解酶,能分解衰老、损伤的细胞器、_________________(填溶酶体功能)。水解酶的合成、加工、运输过程消耗的能量主要来自_________________(填一种细胞器)。营养匮乏的细胞中溶酶体的功能会_________________(填“增强”或“减弱”)。(3)与蛋白质合成和分泌相关的具膜细胞器有__________________。图中内质网膜和高尔基体膜可以_________________(填“双向”或“单向”)转化,在结构和功能上存在一定的连续性。图中分泌泡、内吞泡的存在体现了细胞膜的_________________功能。22. 下图分别是叶绿体结构模式图、光合作用过程部分图解和适宜温度下某植物在透光封闭环境中CO2吸收量的曲线图。根据题意回答问题:(1)在“绿叶中色素的提取和分离”实验中,分离绿叶中色素的试剂是_________________。图甲中叶绿体的色素分布在_________________(填序号)上。_________________(填“叶绿素a和叶绿素b”或“胡萝卜素和叶黄素”)能吸收红光。(2)图乙(一)过程为_________________,在有关酶的催化作用下,C3接受_________________和NADPH释放的能量,被NADPH还原。光合作用过程中突然减少CO2的供给,短时间内ATP含量会____________。(3)图丙中,B点时该植物细胞中产生ATP的场所有:____________,植物最大光合作用的强度是_________________mg/(100cm2叶·h)。C点后曲线不再变化的内因有_________。适当升高CO2浓度,降低O2浓度,B点会向_______(填“左”或“右”)移动,C点会向_______(填“上”或“下”)移动。23. 图甲表示细胞周期示意图,图乙为猕猴体细胞细胞周期内染色体与核DNA的数目之比,图丙为该猕猴的正常体细胞在体内或体外可能发生的过程。回答下列有关问题:(1)图甲中_________________段可以表示一个完整的细胞周期。动物细胞有丝分裂过程中,中心粒在_________________(填序号)时期倍增为两组。观察根尖分生区细胞的有丝分裂时,制片的流程为_________________________,第一步的目的是____________。(2)图乙中,处于CD段的细胞中染色单体数∶染色体数∶核DNA数=_________________。BC段体细胞内发生的主要变化是完成_____________,同时细胞有适度的生长。DE段形成的原因是每个_________________分裂成两个,姐妹染色单体分开成为两条_________________,由纺锤丝牵引着分别向细胞的两极移动。若该猕猴体细胞内染色体条数为46条,则E点染色体条数为_________________。用胰蛋白酶处理染色体后,剩余的细丝状结构为_________________。(3)关于细胞衰老的机制,科学家提出了许多假说,目前大家普遍接受的是__________和自由基学说。(4)图丙③过程中,各细胞具有相同的遗传信息,但不同组织、器官中细胞的形态、结构和生理功能却有显著差异,根本原因是_________________。通过④⑤⑥⑦过程可以说明,已分化的动物体细胞的_________________具有全能性。
相关试卷
这是一份2023衢州高一上学期期末考试生物含解析,文件包含浙江省衢州市2022-2023学年高一上学期期末教学质量检测生物试题含解析docx、浙江省衢州市2022-2023学年高一上学期期末教学质量检测生物试题无答案docx等2份试卷配套教学资源,其中试卷共33页, 欢迎下载使用。
这是一份2023杭州高一上学期期末考试生物含解析,文件包含浙江省杭州市八区县2022-2023学年高一上学期期末检测生物试题含解析docx、浙江省杭州市八区县2022-2023学年高一上学期期末检测生物试题无答案docx等2份试卷配套教学资源,其中试卷共26页, 欢迎下载使用。
这是一份2023泰安高一上学期期末考试生物试题含解析,文件包含山东省泰安市2022-2023学年高一上学期期末考试生物试题含解析docx、山东省泰安市2022-2023学年高一上学期期末考试生物试题docx等2份试卷配套教学资源,其中试卷共37页, 欢迎下载使用。

