


还剩27页未读,
继续阅读
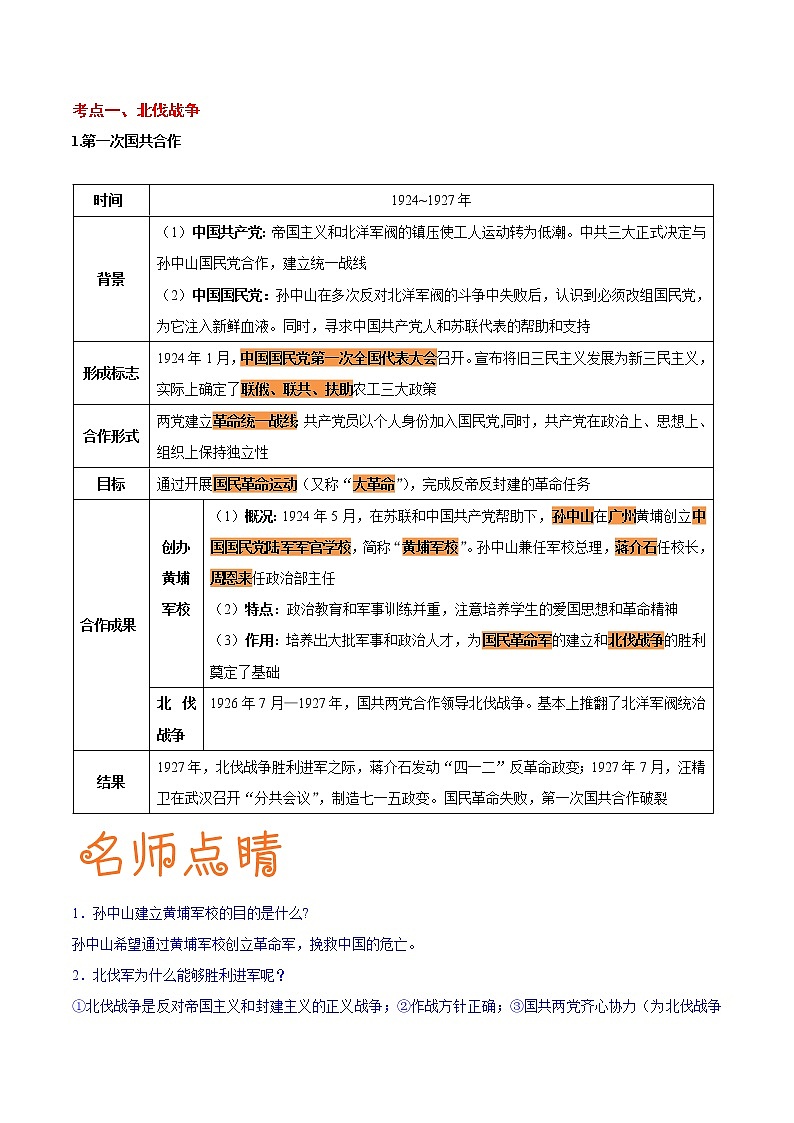
初中历史中考复习 考点09 从国共合作到国共对峙-备战2021年中考历史考点一遍过【 名师堂】
展开相关试卷
初中历史中考复习 考点27 走向和平发展的世界-备战2021年中考历史考点一遍过【 名师堂】:
这是一份初中历史中考复习 考点27 走向和平发展的世界-备战2021年中考历史考点一遍过【 名师堂】,共26页。试卷主要包含了世界现代史模块概述,单元时空线索,单元主题线索,考点梳理,不断发展的现代社会等内容,欢迎下载使用。
初中历史中考复习 考点26 二战后的世界变化-备战2021年中考历史考点一遍过【 名师堂】:
这是一份初中历史中考复习 考点26 二战后的世界变化-备战2021年中考历史考点一遍过【 名师堂】,共33页。试卷主要包含了世界现代史模块概述,单元时空线索,单元知识架构,单元主题线索,考点梳理等内容,欢迎下载使用。
初中历史中考复习 考点22 资本主义制度的扩展-备战2021年中考历史考点一遍过【 名师堂】:
这是一份初中历史中考复习 考点22 资本主义制度的扩展-备战2021年中考历史考点一遍过【 名师堂】,共24页。试卷主要包含了知识架构,考点梳理,俄国的改革,美国内战等内容,欢迎下载使用。