资料中包含下列文件,点击文件名可预览资料内容




还剩4页未读,
继续阅读
所属成套资源:2023杭州八区县高二上学期期末考试及答案(九科)
成套系列资料,整套一键下载
2023杭州八区县高二上学期期末考试政治含答案
展开
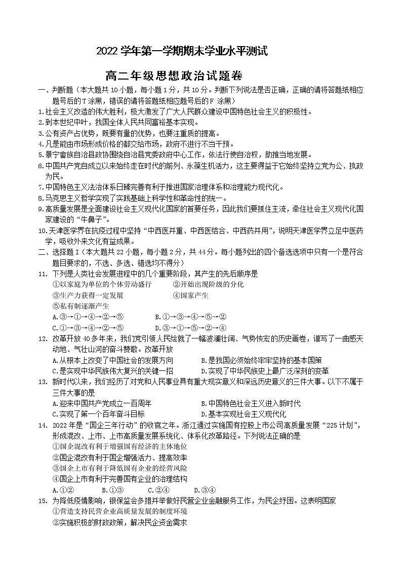
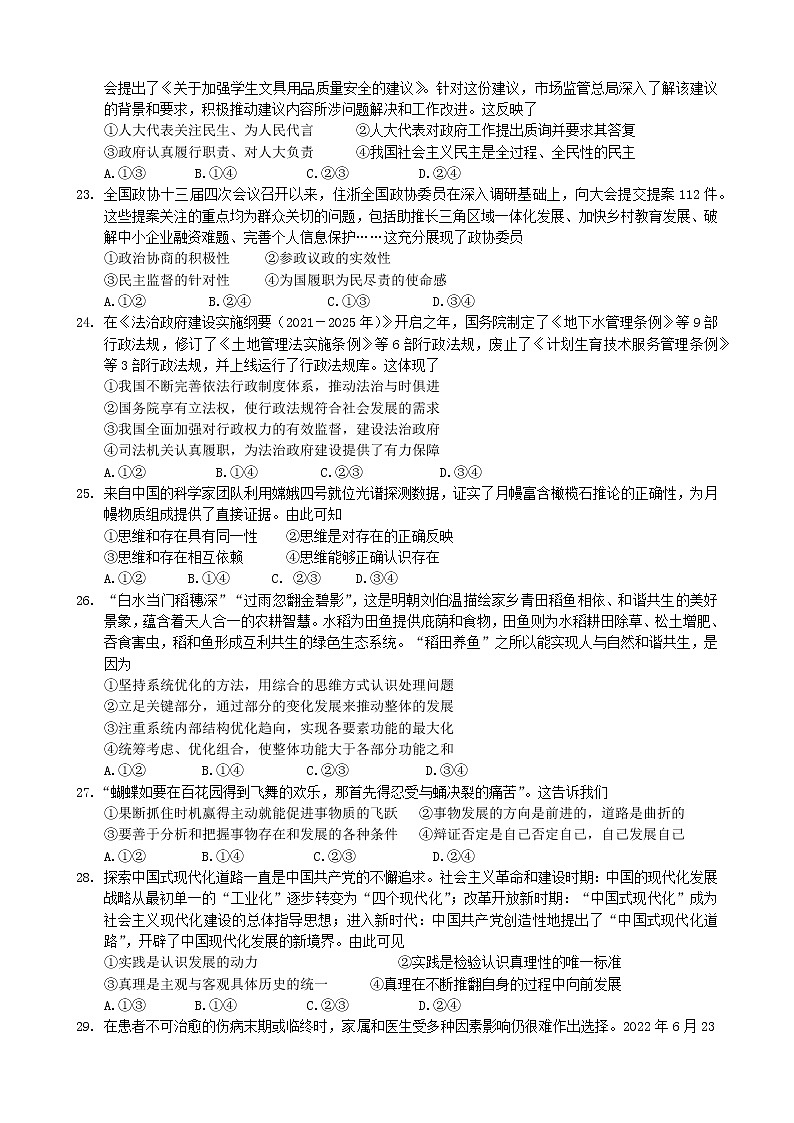
这是一份2023杭州八区县高二上学期期末考试政治含答案,文件包含浙江省杭州市八区县2022-2023学年高二上学期期末检测政治试题docx、浙江省杭州市八区县2022-2023学年高二上学期期末检测政治答案docx等2份试卷配套教学资源,其中试卷共10页, 欢迎下载使用。
相关试卷
2024杭州高二上学期1月期末考试政治含解析:
这是一份2024杭州高二上学期1月期末考试政治含解析,文件包含浙江省杭州市2023-2024学年高二上学期期末学业水平测试政治试题含解析docx、浙江省杭州市2023-2024学年高二上学期期末学业水平测试政治试题无答案docx等2份试卷配套教学资源,其中试卷共31页, 欢迎下载使用。
陕西省西安市区县2023-2024学年高二上学期期末考试政治模拟试题(含答案):
这是一份陕西省西安市区县2023-2024学年高二上学期期末考试政治模拟试题(含答案),共8页。试卷主要包含了阅读材料后按要求回答,阅读材料,回答下列问题等内容,欢迎下载使用。
2022杭州八县区高二上学期期末学业水平测试政治试题含答案:
这是一份2022杭州八县区高二上学期期末学业水平测试政治试题含答案,共12页。试卷主要包含了判断题,选择题1,选择题Ⅱ,综合题等内容,欢迎下载使用。