


还剩12页未读,
继续阅读
所属成套资源:2023扬州高三下学期开学考试及答案(九科)
成套系列资料,整套一键下载
- 2023扬州高三下学期开学考试数学含答案 试卷 0 次下载
- 2023扬州高三下学期开学考试语文图片版含答案 试卷 0 次下载
- 2023扬州高三下学期开学考试历史含答案 试卷 1 次下载
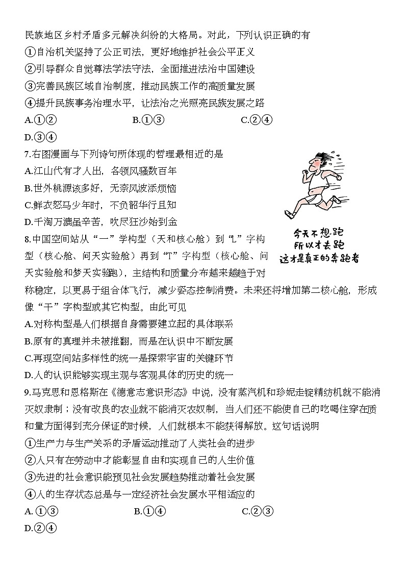
- 2023扬州高三下学期开学考试地理图片版含答案 试卷 0 次下载
- 2023扬州高三下学期开学考试生物图片版含答案 试卷 0 次下载
2023扬州高三下学期开学考试政治含答案
展开
这是一份2023扬州高三下学期开学考试政治含答案,共15页。试卷主要包含了单项选择题,非选择题等内容,欢迎下载使用。
相关试卷
江苏省扬州zx2023-2024高三下学期开学考试政治试卷及答案:
这是一份江苏省扬州zx2023-2024高三下学期开学考试政治试卷及答案,共10页。
2024扬州中学高三上学期开学考试政治试题含答案:
这是一份2024扬州中学高三上学期开学考试政治试题含答案,共8页。
2024扬州中学高三上学期开学考试政治试题含答案:
这是一份2024扬州中学高三上学期开学考试政治试题含答案,共8页。