人教部编版七年级下册悄悄变化的我课后复习题
展开
这是一份人教部编版七年级下册悄悄变化的我课后复习题,共8页。试卷主要包含了单项选择题,非选择题等内容,欢迎下载使用。
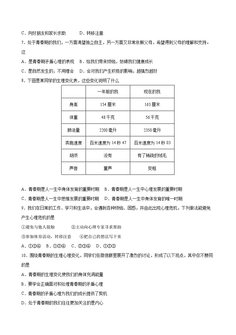
1.1 悄悄变化的我一、单项选择题1.进入初中以后,小强发生了很大变化,尤其是身高一年内增高了7厘米,体重也随之增加。这体现青春期A.自我意识迅速发展 B.性机能的成熟C.内部器官的完善 D.身体外形的变化2.青春期是人生第二个生长发育的高峰期。下列属于青春期生理变化带来的积极影响是A.使我们的身体机能越来越差 B.使我们拥有充沛的精力、敏捷的思维C.使我们对成长充满了恐惧、焦虑 D.使我们对大人的意见充满抵触情绪3.青春期是青少年生理发生急剧变化的时期,这些变化也许给我们带来烦恼,但也为我们的成长提供了契机,我们应该坦然接受。下列现象体现坦然接受青春期生理变化的是①雯雯脸上长了很多青春痘,她不敢面对面和同学说话②小刚个子较矮,但他总是幽默地说:“浓缩就是精华”③虽然没有美丽的外表,但小青仍然开朗乐观、积极向上④小强长了喉结,胡须,声音也变粗了,他为此很自卑A.①② B.②③ C.③④ D.①④4.青春,是人生画卷中最美的篇章。在这段时光里,我们的身体会发生一定的变化,我们的内心会面对一些新的问题,看待自然和社会的观点也会有所改变。下列对青春期的认识正确的是①青春期的生理变化,只会给我们带来烦恼②青春期的矛盾心理是正常现象,不必关注③青春期的我们要做到生理与心理协调发展④青春期的我们要正视并欣然接受身体变化A.①② B.②③ C.①④ D.③④5.最近小凯有时表现出“初生牛犊不怕虎”的特点,有时又表现得比较害羞,不敢表现自己。这体现出青春期矛盾心理的A.自信与自卑 B.闭锁与开放 C.反抗与依赖 D.勇敢与怯儒6.当你出现矛盾心理时,你不妨放下烦恼,多亲近大自然。与大千世界的广阔无边相比,人的很多烦恼微不足道。清新的空气、美好的景物会使人的心情平静下来。这种调节矛盾心理的方法属于A.主动参加集体活动 B.成为自己的“心理保健医生”C.向好朋友和家长求助 D.转移注意7.处于青春期的我们,一方面渴望独立自主,另一方面又非常依赖父母,希望得到父母的理解和支持。这A.是青春期矛盾心理的表现 B.给我们带来烦恼,妨碍我们健康成长C.是自然发生的,不用理会 D.会对我们产生积极的影响,越强烈越好8.下图是某同学的生理变化表,这些变化说明了什么 一年前的我现在的我身高154厘米163厘米体重48千克56千克肺活量2200毫升2350毫升奔跑速度百米速度为14秒47百米速度为14秒03胡须没有有了稀疏的绒毛声音童声变粗 A.青春期是人一生中身体发育的重要时期 B.青春期是人一生中心理发展的重要时期C.青春期是人一生中思维发展的重要时期 D.青春期是人一生中身体发育的唯一时期9.我们在日常的工作、学习和生活中,会遇到各种烦恼、困惑,并由此出现心理危机,下列做法能避免产生心理危机的是①避免与他人接触 ②主动向心理专家寻求帮助③参加体育活动,转移注意 ④把自己的想法写下来A.①③④ B.①②④ C.②③④ D.①②③10.围绕青春期的生理心理变化,同学们在微信群里展开了激烈的讨论,形成了以下观点,其中你不赞同的是A.青春期的生理变化使我们的身体充满能量B.要学会正确面对和处理青春期的矛盾心理C.青春期的矛盾心理为我们的成长提供了契机D.处于青春期的我们往往更加关注的是内心 二、非选择题11.【直面青春,快乐成长】观察三则漫画《青春期一成长的烦恼》,运用所学知识回答问题。(1)三则漫画的对话反映了青春期的同学存在什么问题? (2)正值花季的你,应如何正确、理性对待自己和他人的这些青春期的烦恼? (3)相信同学们都有类似的青春期中成长的烦恼,请说出你的排解良策与大家一齐分享。 12.阅读材料,回答问题。(1)图1和图2分别反映了青少年青春期的什么变化? (2)对于图1中的变化,我们应该如何面对?
答案与解析一、单项选择题1.进入初中以后,小强发生了很大变化,尤其是身高一年内增高了7厘米,体重也随之增加。这体现青春期A.自我意识迅速发展 B.性机能的成熟C.内部器官的完善 D.身体外形的变化【答案】D【详解】本题考查青春期的生理变化。D:身高一年内增高了7厘米,体重也随之增加,体现了青春期身体外形的变化,D正确;ABC:题干没有体现青春期自我意识迅速发展、性机能的成熟、内部器官的完善,排除ABC;故本题选D。2.青春期是人生第二个生长发育的高峰期。下列属于青春期生理变化带来的积极影响是A.使我们的身体机能越来越差 B.使我们拥有充沛的精力、敏捷的思维C.使我们对成长充满了恐惧、焦虑 D.使我们对大人的意见充满抵触情绪【答案】B【详解】本题考查对青春期的生理变化带来的影响的理解。ABCD:青春期的生理变化带给我们旺盛的生命力,使我们的身体充满能量。我们拥有充沛的精力、敏捷的思维,对成长充满强烈渴望,感觉生活拥有无限可能。故B说法正确,ACD说法错误;故本题选B。3.青春期是青少年生理发生急剧变化的时期,这些变化也许给我们带来烦恼,但也为我们的成长提供了契机,我们应该坦然接受。下列现象体现坦然接受青春期生理变化的是①雯雯脸上长了很多青春痘,她不敢面对面和同学说话②小刚个子较矮,但他总是幽默地说:“浓缩就是精华”③虽然没有美丽的外表,但小青仍然开朗乐观、积极向上④小强长了喉结,胡须,声音也变粗了,他为此很自卑A.①② B.②③ C.③④ D.①④【答案】B【详解】本题考查正确对待生理变化。②③:青春期是青少年生理发生急剧变化的时期,青少年要坦然地接受这些变化,小刚用幽默化解法战胜烦恼、虽然没有美丽的外表,但小青仍然开朗乐观、积极向上,说明他们能坦然面对青春期的变化,②③正确;①④:是不能正确面对自己的青春期生理及容貌的变化的体现,故错误;故本题选B。4.青春,是人生画卷中最美的篇章。在这段时光里,我们的身体会发生一定的变化,我们的内心会面对一些新的问题,看待自然和社会的观点也会有所改变。下列对青春期的认识正确的是①青春期的生理变化,只会给我们带来烦恼②青春期的矛盾心理是正常现象,不必关注③青春期的我们要做到生理与心理协调发展④青春期的我们要正视并欣然接受身体变化A.①② B.②③ C.①④ D.③④【答案】D【详解】本题考查正确对待生理变化。③④:面对青春期的生理变化,我们要正视它,并欣然接受之,青春期的我们不仅要关注外在美,还要注重体现内在美,青春期的我们要做到生理与心理协调发展,③④说法正确;①:错误,青春期的生理变化会给我们带来旺盛的生命力等,不是只会给我们带来烦恼;②:错误,青春期的矛盾心理虽是正常的心理现象,但我们要学会积极面对和正确处理;故本题选D。5.最近小凯有时表现出“初生牛犊不怕虎”的特点,有时又表现得比较害羞,不敢表现自己。这体现出青春期矛盾心理的A.自信与自卑 B.闭锁与开放 C.反抗与依赖 D.勇敢与怯儒【答案】D【详解】本题考查青春期矛盾心理。ABC:自信与自卑、闭锁与开放、反抗与依赖在题文中没有体现,故排除ABC;D:依据教材知识,题文中小凯有时表现得很勇敢,具有“初生牛犊不怕虎”的特点;有时又表现得比较害羞、怯弱。体现了勇敢与怯懦,故D说法正确;故本题选D。6.当你出现矛盾心理时,你不妨放下烦恼,多亲近大自然。与大千世界的广阔无边相比,人的很多烦恼微不足道。清新的空气、美好的景物会使人的心情平静下来。这种调节矛盾心理的方法属于A.主动参加集体活动 B.成为自己的“心理保健医生”C.向好朋友和家长求助 D.转移注意【答案】D【详解】本题考查调节矛盾心理的方法。D:我们要学会调节矛盾心理。题干中,清新的空气、美好的景物会使人的心情平静下来。这种调节矛盾心理的方法属于转移注意,故D正确;ABC:选项是调节矛盾心理的方法,但是不符合题意,故排除ABC;故本题选D。7.处于青春期的我们,一方面渴望独立自主,另一方面又非常依赖父母,希望得到父母的理解和支持。这A.是青春期矛盾心理的表现 B.给我们带来烦恼,妨碍我们健康成长C.是自然发生的,不用理会 D.会对我们产生积极的影响,越强烈越好【答案】A【详解】本题考查青春期的矛盾心理。A:结合教材知识可知,处于青春期的我们,一方面渴望独立自主,另一方面又非常依赖父母,希望得到父母的理解和支持。这种心理反映了反抗与依赖的矛盾心理,故A正确;B:观点正确,但与题干主旨不符合,故B排除;C:不能不理会,应该积极处理,故C错误;D:也会对我们产生消极影响,故D错误;故本题选A。8.下图是某同学的生理变化表,这些变化说明了什么 一年前的我现在的我身高154厘米163厘米体重48千克56千克肺活量2200毫升2350毫升奔跑速度百米速度为14秒47百米速度为14秒03胡须没有有了稀疏的绒毛声音童声变粗A.青春期是人一生中身体发育的重要时期 B.青春期是人一生中心理发展的重要时期C.青春期是人一生中思维发展的重要时期 D.青春期是人一生中身体发育的唯一时期【答案】A【详解】本题考查对青春期生理变化的认识。A:材料通过一年前后的对比,向我们说明了青春期是人一生中身体发育的重要时期,故A说法正确;BC:说法与题意无关,故与题不符;D:唯一的说法过于绝对,故D说法错误;故本题选A。9.我们在日常的工作、学习和生活中,会遇到各种烦恼、困惑,并由此出现心理危机,下列做法能避免产生心理危机的是①避免与他人接触 ②主动向心理专家寻求帮助③参加体育活动,转移注意 ④把自己的想法写下来A.①③④ B.①②④ C.②③④ D.①②③【答案】C【详解】本题考查正确对待青春期的矛盾心理。②③④:根据题文、结合所学可知,主动向心理专家寻求帮助、参加体育活动,转移注意、把自己的想法写下来都有助于我们青春期的心理调节,故②③④选项说法正确;①:避免与他人接触是封闭自己的表现,不利于帮助我们应对心理危机,①错误;故本题选C。10.围绕青春期的生理心理变化,同学们在微信群里展开了激烈的讨论,形成了以下观点,其中你不赞同的是A.青春期的生理变化使我们的身体充满能量 B.要学会正确面对和处理青春期的矛盾心理C.青春期的矛盾心理为我们的成长提供了契机 D.处于青春期的我们往往更加关注的是内心【答案】D【详解】本题考查正确对待青春期的身心变化。ABC:根据所学可知,青春期的生理变化使我们的身体充满能量,青春期的矛盾心理为我们的成长提供了契机,要学会正确面对和处理青春期的矛盾心理,故ABC正确,但不符合题意;D:处于青春期的我们,往往更加关注自己的外表,故D错误,但符合题意;故本题选D。 二、非选择题11.【直面青春,快乐成长】观察三则漫画《青春期一成长的烦恼》,运用所学知识回答问题。(1)三则漫画的对话反映了青春期的同学存在什么问题?(2)正值花季的你,应如何正确、理性对待自己和他人的这些青春期的烦恼?(3)相信同学们都有类似的青春期中成长的烦恼,请说出你的排解良策与大家一齐分享。【答案】(1)反映了有的同学进入青春期后,一些正常的生理变化给他们带来了烦恼。(2)我们要正视身体的变化,欣然接受青春花蕾的绽放。不因自己的生理变化而自卑,是我们对自己的尊重;不嘲弄同伴的生理变化,我们对同伴的尊重。(3)积极参加集体活动,在集体的温暖中放松自己;积极求助他人,学习化解烦恼的方法;通过培养兴趣爱好转移注意力,接纳和调适青春期的矛盾心理;学习自我调节,成为自己的“心理保健医生。” 【详解】(1)第一步:审设问。明确主体,作答范围及作答角度。本问的设问主体为青少年,需要调用青春期生理变化有关知识分析,可从反映类习题的角度进行作答。第二步:审材料,提取关键词,链接教材知识。关键词:漫画因身高比同学矮,长痘痘,体重突然中了,从而产生烦恼→可链接的教材知识,青春期生理变化带来心理变化。第三步:整合信息,组织答案。(2)本题考查正确对待青春期生理变化,可结合教材知识进行回答。(3)本题考查调节青春期心理矛盾的方法,可结合教材知识进行回答。12.阅读材料,回答问题。(1)图1和图2分别反映了青少年青春期的什么变化?(2)对于图1中的变化,我们应该如何面对?【答案】(1)图1:身体变化;图2:心理变化。(2)①我们要正视身体的变化,欣然接受青春花蕾的绽放;②不因自己的生理变化而自卑,是我们对自己的尊重;不嘲弄同伴的生理变化,是我们对同伴的尊重。【分析】(1)第一步:审设问,明确主体、作答范围及作答角度。本题的设问主体为青少年,需要运用青春期生理变化、青春期心理变化的有关知识,从体现类习题的角度进行作答。第二步:审材料,提取关键词,链接教材知识。关键词①:脸上长痘痘→可链接身体变化;关键词②:我已经长大了,不用你们操心→可链接心理变化。第三步:整合信息,组织答案。(2)本题考查正确对待青春期生理变化,可结合教材知识作答。
相关试卷
这是一份政治 (道德与法治)在品味情感中成长达标测试,共7页。试卷主要包含了单选题,材料题等内容,欢迎下载使用。
这是一份政治 (道德与法治)人教部编版第二单元 做情绪情感的主人第四课 揭开情绪的面纱情绪的管理同步训练题,共5页。试卷主要包含了单选题,简答题等内容,欢迎下载使用。
这是一份初中政治 (道德与法治)青春的情绪巩固练习,共5页。试卷主要包含了单选题,简答题等内容,欢迎下载使用。

