人教版五年级下册体积和体积单位课文课件ppt
展开《体积和体积单位》练习
一.选择题。
1、一本数学书所占的空间是0.3( )。
A.分米 B.立方分米 C.平方分米 D.平方米
2、体积是16立方厘米的木块,是由16个棱长( )的小正方体组成的。
A.1厘米 B.1立方厘米 C.1平方分米 D.1平方厘米
3、体积是64立方分米的木块,是由( )个棱长1分米的小正方体组成的。
A.24 B.4 C.64 D.36
4.棱长是1米的正方体,它的底面积是( ),
A.1米 B.1平方米 C.1立方米 D.1立方分米
二.填空题。
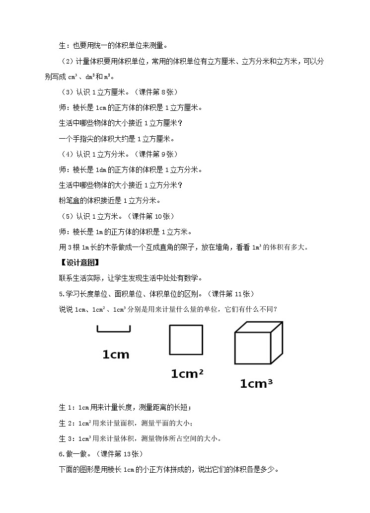
1.( )叫做物体的体积。常用的体积单位有( )、( )、( )。
2. 棱长1分米的正方体放在桌子上,这个正方体占地面积是( )。
3.一块橡皮的体积约是8( )。
4. 在同样大的烧杯内分别放入大、中、小三颗石子,然后把三个烧杯分别装满水,三个杯子中,放( )石子的杯中水的体积最小。
三.判断题。
1、12个1立方厘米的正方体可以拼成一个大正方体。 ( )
2、6个1立方厘米的正方体拼成一个长方体,表面积一定是36平方厘米。( )
3、两个物体体积相等,形状也一样。 ( )
4、一个水池的占地面积约是600平方米。 ( )
5.一个物体的体积一定大于它的表面积。 ( )
四.解答题。
1、用12个棱长1厘米的正方体木块摆成不同形状的长方体。有多少种不同的摆法?它们的长、宽、高各是多少?体积各是多少?
2、两个完全相同和量杯中盛有一样多的水,分别浸入一个苹果和一颗葡萄,两个量杯中的水位会有什么变化?为什么?
3、 一团橡皮泥,小红第一次捏成了一个长方体,第二次捏成了一个球,捏成的两个物体哪个体积大?为什么?
4、用3个棱长是1厘米的正方体拼成一个长方体,它的表面积是多少平方厘米?体积是多少立方厘米?
参考答案
一.选择题。
1.答案:B
解析:数学书所占空间的大小就是数学书的体积,要选择体积单位。应选择B项。
2.答案:A
解析:棱长要用长度单位来计量,所以选择A。
3. 答案:C
4. 答案:B
解析:棱长是1米的正方体,求它的底面积,就是求这个正方体一个面的面积,也就是1平方米,选择B。
二.填空题。
1.答案:物体所占空间的大小 立方厘米 立方分米 立方米
2.答案:1平方分米
解析:棱长1分米的正方体放在桌子上,求这个正方体占地面积,就是求这个正方体一个面的面积,也就是1平方分米。
3.答案:立方厘米
4. 答案:大
解析:在同样大的烧杯内分别放入大、中、小三颗石子,然后把三个烧杯分别装满水,三个杯子中,因为大石子的体积最大,所以放大石子的杯中水的体积最小。
三.判断题。
1.答案:×
解析:8个1立方厘米的正方体可以拼成一个大正方体。
2.答案:×
解析:6个1立方厘米的正方体拼成一个长方体,可以有两种拼法。第一种:拼成长6厘米,宽1厘米、高1厘米的长方体,这个长方体的表面积是6×1×4+1×1×2=26平方厘米;第二种:拼成长3厘米,宽1厘米、高2厘米的长方体,这个长方体的表面积是(3×1+3×2+1×2)×2=22平方厘米。
3.答案:×
解析:两个物体体积相等,只能说明它们所占空间的大小相同,但形状不一定是一样的。
4.答案:√
5.答案:×
解析:物体的体积和表面积是两类不同的量,不能进行比较。
四.解答题。
1.答案:有三种摆法。第一种:长12厘米、宽1厘米、高1厘米。体积是12立方厘米;第二种:长6厘米、宽1厘米、高2厘米,体积是12立方厘米;第三种:长4厘米、宽1厘米、高3厘米,体积是12立方厘米。
2、答案:两个杯子的水位都会升高,放入苹果的杯子水位升的比放葡萄的高,因为苹果的体积比葡萄的体积大,所以放苹果的杯子水位升的比放葡萄的高。
3、答案:同样大。因为第一次捏成了一个长方体,第二次捏成了一个球,捏成的两个物体所占空间的大小没有变化,只是形状发生了变化,所以这两个物体的体积是同样大的。
4、答案:3×1×4+1×1×2=14平方厘米。体积是3立方厘米。
答:这个长方体的表面积是14平方厘米,体积是3立方厘米。
解析:用3个棱长是1厘米的正方体拼成一个长方体,求它的表面积是多少平方厘米,可以看拼成的长方体的长、宽、高分别是多少,只有一种拼法,拼成的长方体长3厘米,宽1厘米,高1厘米,表面积就是3×1×4+1×1×2=14平方厘米;体积是这三个小正方体的体积之和,也就是3立方厘米。
人教版五年级下册体积和体积单位教学ppt课件: 这是一份人教版五年级下册<a href="/sx/tb_c104376_t3/?tag_id=26" target="_blank">体积和体积单位教学ppt课件</a>,文件包含人教版数学五年级下册331《体积和体积单位》PPT课件pptx、人教版数学五年级下册331《体积和体积单位》教案docx、人教版数学五年级下册331《体积和体积单位》同步练习含答案doc等3份课件配套教学资源,其中PPT共22页, 欢迎下载使用。
小学数学人教版五年级下册体积和体积单位课文内容ppt课件: 这是一份小学数学人教版五年级下册体积和体积单位课文内容ppt课件,文件包含第1课时体积和体积单位pptx、第1课时体积和体积单位教案doc、1故事导入乌鸦喝水mp4、2实验物体占有空间mp4、3实验物体所占的空间有大有小mp4、41立方米有多大mp4等6份课件配套教学资源,其中PPT共27页, 欢迎下载使用。
小学数学人教版五年级下册3 长方体和正方体长方体和正方体的体积体积和体积单位课文配套ppt课件: 这是一份小学数学人教版五年级下册3 长方体和正方体长方体和正方体的体积体积和体积单位课文配套ppt课件,共17页。PPT课件主要包含了dm3,估一估说一说,D瓶液体大约是1L,阅读课本,实践活动,课外作业,生活应用等内容,欢迎下载使用。

