


所属成套资源:教科版科学六下双减同步训练(含答案,可打印版)
- 2.2制作校园生物分布图 练习 试卷 1 次下载
- 2.3形形色色的植物 练习 试卷 1 次下载
- 2.5相貌各异的我们 练习 试卷 2 次下载
- 2.6古代生物的多样性 练习 试卷 1 次下载
- 2.7保护生物多样性 练习 试卷 1 次下载
小学科学教科版 (2017)六年级下册4.多种多样的动物课堂检测
展开
这是一份小学科学教科版 (2017)六年级下册4.多种多样的动物课堂检测,共8页。试卷主要包含了选择题,填空题,判断题,连线题,综合题等内容,欢迎下载使用。
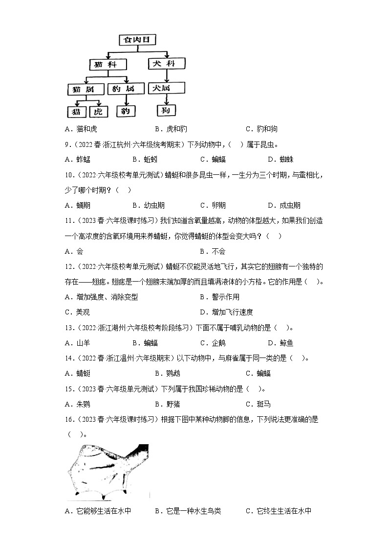
2.4多种多样的动物学校:___________姓名:___________班级:___________考号:___________ 一、选择题1.(2022春·六年级课时练习)下列动物属于胎生的是( )。A.兔子 B.蚂蚁 C.麻雀2.(2022春·全国·六年级期末)和人类一样,中华白海豚身体恒温,用肺部呼吸,怀胎产子且用乳汁哺育幼儿,因此中华白海豚属于( )。A.鱼类 B.鸟类 C.哺乳动物3.(2023春·六年级课时练习)下列动物不是昆虫的是( )。A.蟋蟀 B.蝗虫 C.蜘蛛4.(2023春·六年级课时练习)生物的生存离不开一定的环境,下列哪个环境中能找到较多的蜻蜓?( )A.山地溪流 B.校园花丛 C.农田水域 D.足球草地5.(2023春·六年级课时练习)下列动物的分类正确的是( )。A.麻雀和蝙蝠都是鸟类 B.蚂蚁和蜘蛛都是昆虫C.牛和兔都是哺乳动物 D.鲤鱼和鲸鱼都是鱼类6.(2023春·六年级课时练习)下列不属于卵生动物的是( )。A.蜗牛 B.鲸 C.鱼7.(2022春·浙江温州·六年级期末)以下动物属于昆虫类的是( )。A.鸭子 B.螳螂 C.乌龟8.(2022春·浙江台州·六年级期末)观察下面食肉动物的分类图解,形态特征相似点最多是( )。A.猫和虎 B.虎和豹 C.豹和狗9.(2022春·浙江杭州·六年级统考期末)下列动物中,( )属于昆虫。A.蚱蜢 B.蚯蚓 C.蝙蝠 D.蜘蛛10.(2022·六年级校考单元测试)蜻蜓和很多昆虫一样,一生分为三个时期,与蚕相比,少了哪个时期?( )A.蛹期 B.幼虫期 C.卵期 D.成虫期11.(2023春·六年级课时练习)我们知道含氧量越高,动物的体型越大,如果我们创造一个高浓度的含氧环境用来养蜻蜓,你觉得蜻蜓的体型会变大吗?( )A.会 B.不会12.(2022·六年级校考单元测试)蜻蜓不仅能灵活地飞行,其实它的翅膀有一个独特的存在——翅痣。翅痣是一个翅膀末端加厚的而且填满液体的小方格。它的作用是( )。A.增加强度、消除变型 B.警示作用C.美观 D.增加飞行速度13.(2022·浙江湖州·六年级校考阶段练习)下面不属于哺乳动物的是( )。A.山羊 B.蝙蝠 C.企鹅 D.鲸鱼14.(2022春·浙江温州·六年级期末)以下动物中,与麻雀属于同一类的是( )。A.蜻蜓 B.鹦鹉 C.蝙蝠15.(2023春·六年级单元测试)下列属于我国珍稀动物的是( )。A.朱鹦 B.野猪 C.斑马16.(2023春·六年级课时练习)根据下图中某种动物脚的信息,下列说法更准确的是( )。A.它能够生活在水中 B.它是一种水生鸟类 C.它终生生活在水中17.(2023春·六年级课时练习)“碧玉眼睛云母翅,轻于粉蝶瘦于蜂”这句话没有运用哪种科学观察方法?( )A.动态观察 B.静态观察 C.比较观察18.(2022春·浙江台州·六年级期末)哪种分类标准不能将下边的动物分成两类?( )A.是否卵生 B.是否有骨骼 C.是否用乳汁哺育后代19.(2022春·全国·六年级期末)下列说法中,不能支持蝙蝠是哺乳动物的是( )。A.亲代蝙蝠直接生下后代小蝙蝠B.蝙蝠能飞C.亲代蝙蝠用乳汁喂养后代小蝙蝠20.(2022春·六年级校联考期中)下列动物,不属于昆虫的是( )。A.蚂蚁 B.蜻蜓 C.蜗牛 二、填空题21.(2023春·六年级课时练习)夏天的夜晚,湿地公园里的萤火虫到处可见。萤火虫( )(填“是”或“不是”)光源。22.(2023春·六年级课时练习)鲤鱼用___________呼吸,并且终生生活在水中,属于鱼类。鳄鱼___________鱼类(填“属于”或“不属于”)。23.(2022春·六年级课时练习)像麻雀那样,身体上长有羽毛的动物是________。24.(2023春·六年级课时练习)蜻蜓是一种昆虫,属于( )动物(填有脊或无脊)。它的身体分为( )三部分,有( )只足。25.(2022春·全国·六年级期中)张家界的动植物种类繁多,利用________对它们进行分类使我们的研究更方便。26.(2023春·六年级单元测试)像蚂蚁那样,身体分为_________、_________ 、_________三部分,有三对足的动物是昆虫。27.(2021春·浙江台州·六年级统考期末)青蛙、带鱼、麻雀、狼这四类动物的共同特征是____________。28.(2022春·全国·六年级小升初模拟)科学家把身体中有脊柱的动物叫( )。29.(2023春·六年级课时练习)水稻田里还生活着一些动物,其中蝗虫具有身体分为头、胸、腹,有三对足等特点,我判断它是__________。仔细观察,发现稻田里的大多数蝗虫是绿色的,说明动物所具有的结构特征与它们的__________相适应。30.(2023春·六年级课时练习)猕猴直接生小猕猴,并用乳汁喂养,属于________动物。科学家把这类动物归为________。(脊椎动物/无脊椎动物) 三、判断题31.(2021春·浙江湖州·六年级校考期末)蚂蚁身体分成头、胸、腹三部分,腹部有三对足。( )32.(2022春·六年级课时练习)小花猫的花纹和颜色跟它的爸爸妈妈都不一样,这是变异的结果。( )33.(2022春·浙江杭州·六年级校联考期末)鸽子、蝙蝠、企鹅、金丝雀这四种动物中,只有蝙蝠不是鸟类。( )34.(2022春·六年级课时练习)海豚、鲨鱼、蓝鲸终生在水中生活,属于鱼类。( )35.(2022春·浙江金华·六年级校考阶段练习)蜘蛛是常见的昆虫之一。( )36.(2022春·六年级课时练习)受不同环境的影响,同一种动物的行为方式也会不同。( )37.(2022春·浙江绍兴·六年级统考期末)鸡不会飞,鸵鸟身上羽毛稀少,因此都不是鸟类。( )38.(2022春·浙江杭州·六年级校联考期末)蜘蛛有八只脚,它是一种特殊的昆虫。( )39.(2022春·全国·六年级期末)动物按照有无脊柱可以分为家养动物和野生动物。( )40.(2022春·浙江杭州·六年级校联考期末)会不会飞是鸟类的主要特征。( ) 四、连线题41.(2022春·六年级单元测试)下列我国的珍稀动物与它们的主要栖息地相连。东北虎 安徽、江苏、江西等地藏羚羊 云南等地亚洲象 四川等地扬子鳄 西藏、青海等地大熊猫 黑龙江和吉林东部山区 五、综合题42.(2023春·六年级课时练习)按要求分类。(填序号)(1)生活在水中的动物是________。(2)生活在陆地上的动物是________。(3)会飞的动物是________。(4)不会飞的动物是________。(2023春·六年级课时练习)科研人员在南非发现一对普通黄色毛色的非洲狮产下一头白色幼狮,后经人为饲养繁育,形成了现今的白狮家族。但南非野外,仍不时有黄狮生下白狮幼儿的报告。有科学家研究表明,白狮可能是一种远古的品种,后经生物演化,这一物种逐渐消失,但白色毛色的基因仍存在于现今少数黄色非洲狮的体内。白狮虽然毛色于其他非洲狮不同,但生活习惯基本相同,个体大小、发育程度也一致。由于它们的毛色在野外环境中较为显眼,隐蔽性差,致使捕食成功率低,生存较为艰难。43.黄色毛色的非洲狮产下白色幼狮,这属于( )现象,成年白狮生活习惯、个体大小与父母基本相同,这属于( )现象。A遗传 B.变异 C.进化44.白狮属于( )。A.爬行动物 B.哺乳动物 C.两栖动物45.推测远古时期的白狮可能生活在怎样的环境中?为什么? 46.(2022春·江苏宿迁·六年级统考期中)分一分,把下面各种动物分到对应的括号内,只填序号。A、蚂蚁 B、金鱼 C、孔雀 D、熊猫 E、蝴蝶F、藏羚羊 G、企鹅 H、鲸 I、鸭 J、蝙蝠鱼类:( ) 哺乳动物:( ) 昆虫:( ) 鸟类:( )
参考答案:1.A2.C3.C4.C5.C6.B7.B8.A9.A10.A11.B12.A13.C14.B15.A16.A17.A18.B19.B20.C21.是22. 鳃 不属于23.鸟类24. 无脊 头、胸、腹 625.二歧分类法26. 头 胸 腹27.都有脊椎28.脊椎动物29. 昆虫 生活环境30. 哺乳 脊椎动物31.×32.√33.√34.×35.×36.√37.×38.×39.×40.×41.42. ③⑤⑦ ①②④⑥⑧⑨ ①②④⑥ ③⑤⑦⑧⑨43. B A 44.B 45.答案见解析 46. B DFHJ AE CGI
相关试卷
这是一份教科版 (2017)一年级下册4.给动物建个“家”精练,共3页。试卷主要包含了填空题,选择题,判断题,对的打√,错的打✘,连线题,探究题等内容,欢迎下载使用。
这是一份小学4.蚕变了新模样精品课时作业,共8页。试卷主要包含了判断蚕宝宝是否快要吐丝的方法是,如图所示,是蚕生命周期中的,下列动物中,要经历变态的是,观察蚕蛹不需要的工具是,蚕蛹的身体外形是,蛹和蚕的幼虫比较等内容,欢迎下载使用。
这是一份小学科学教科版 (2017)四年级下册4.电路出故障了精品习题,共13页。试卷主要包含了选择题,填空题,判断题,连线题,实验题,综合题等内容,欢迎下载使用。