资料中包含下列文件,点击文件名可预览资料内容






还剩9页未读,
继续阅读
所属成套资源:2023大同高二年级上学期期末及答案(九科)
成套系列资料,整套一键下载
2023大同高二年级上学期期末语文试题含答案
展开
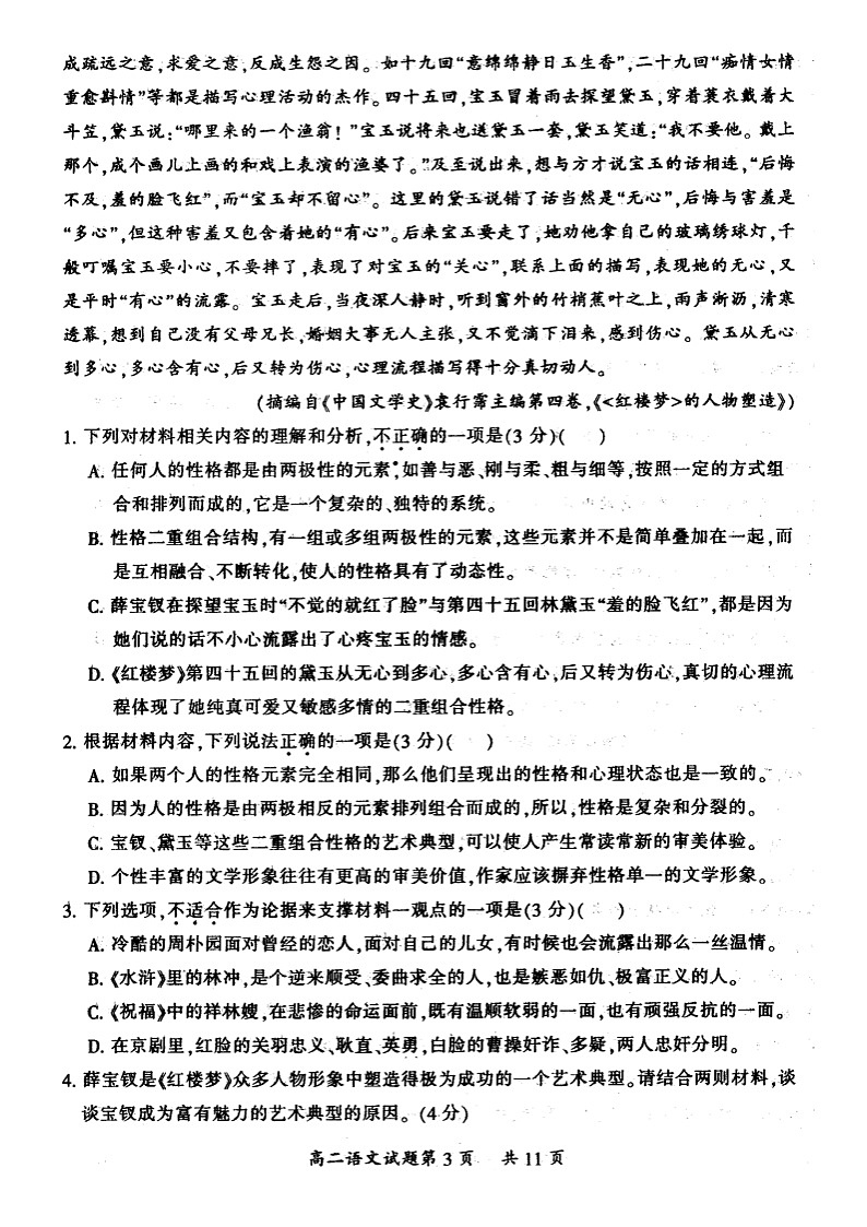
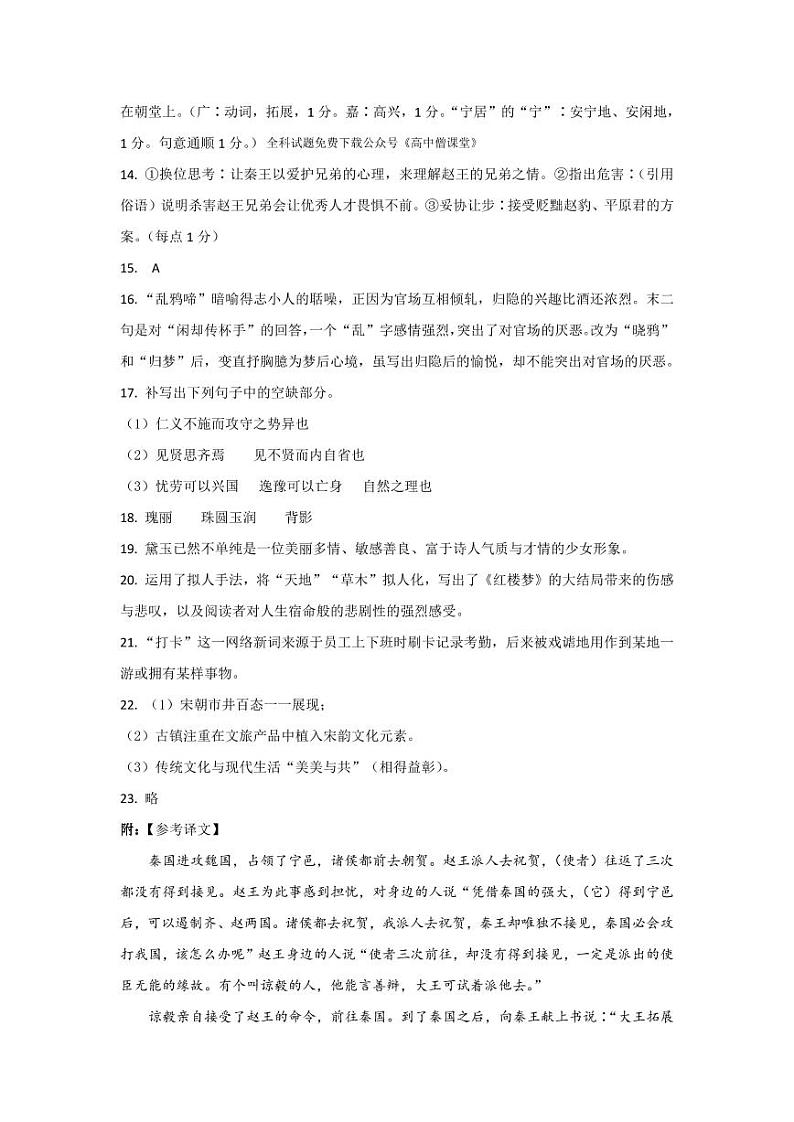
这是一份2023大同高二年级上学期期末语文试题含答案,文件包含山西省大同市2022-2023学年高二年级上学期期末教学质量监测语文试题无答案docx、高二语文答案pdf等2份试卷配套教学资源,其中试卷共21页, 欢迎下载使用。
相关试卷
2023大同高一上学期期中语文试题PDF版含答案、答题卡:
这是一份2023大同高一上学期期中语文试题PDF版含答案、答题卡,文件包含山西省大同市2022-2023学年高一上学期期中教学质量监测语文试题pdf、山西省大同市2022-2023学年高一上学期期中教学质量监测语文答题卡pdf、山西省大同市2022-2023学年高一上学期期中教学质量监测语文答案pdf等3份试卷配套教学资源,其中试卷共19页, 欢迎下载使用。
2023大同高二上学期期中语文试题:
这是一份2023大同高二上学期期中语文试题,共10页。
2023大同高三上学期1月期末语文试题含答案:
这是一份2023大同高三上学期1月期末语文试题含答案,共11页。试卷主要包含了考生必须保持答题卡的整洁等内容,欢迎下载使用。