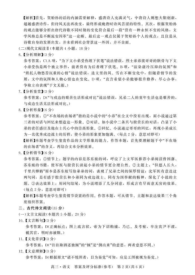
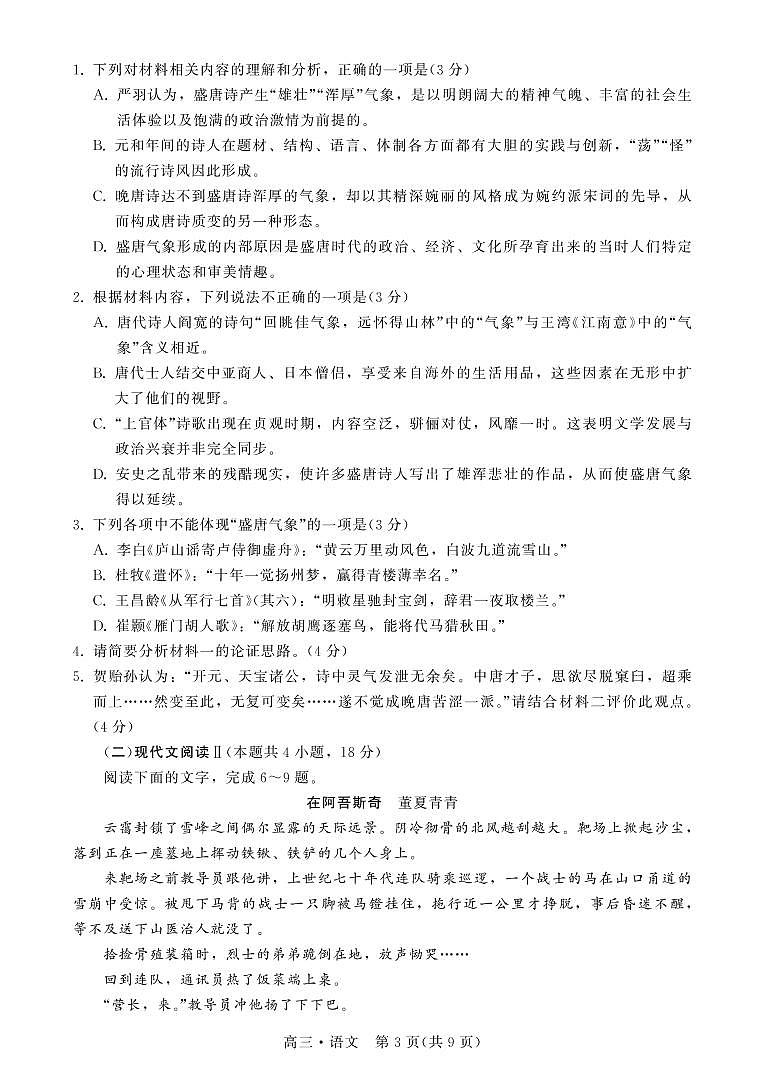
广东省揭阳市2023届高三第一次教学质量测试 语文试题及答案
展开广东省汕尾市揭阳市2023-2024学年高三上学期教学质量(期末)考试语文试题: 这是一份广东省汕尾市揭阳市2023-2024学年高三上学期教学质量(期末)考试语文试题,文件包含广东省汕尾市2024年普通高中高三年级教学质量测试语文试题pdf、汕尾高三语文答案pdf等2份试卷配套教学资源,其中试卷共15页, 欢迎下载使用。
广东省揭阳市2023届高三第一次教学质量测试语文试卷+答案: 这是一份广东省揭阳市2023届高三第一次教学质量测试语文试卷+答案,共15页。
2023届广东省揭阳市高三一模语文试题(含答案): 这是一份2023届广东省揭阳市高三一模语文试题(含答案),共13页。

