2023佛山高三上学期教学质量检测(一模)政治PDF版含答案
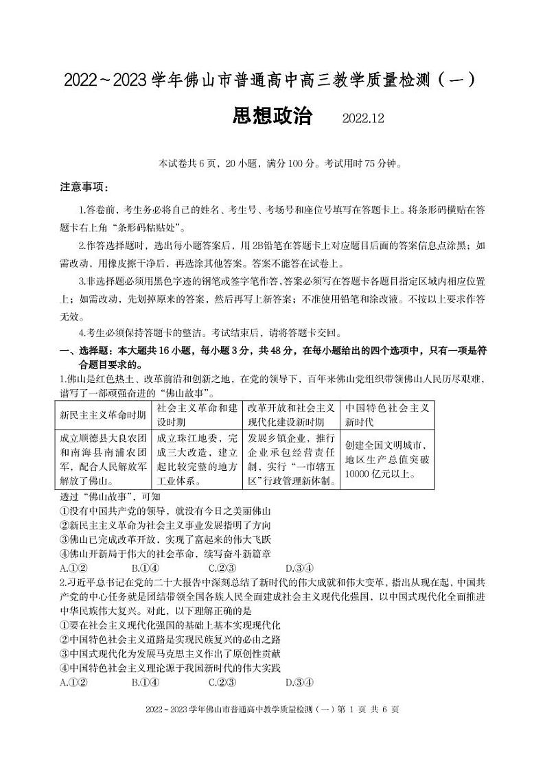
展开2022~2023学年佛山市普通高中教学质量检测(一)
高三思想政治参考答案
一、本题共16小题,每小题3分,共48分。在每小题给出的四个选项中,只有一个选项符合题目要求。
题号 | 1 | 2 | 3 | 4 | 5 | 6 | 7 | 8 | 9 | 10 | 11 | 12 | 13 | 14 | 15 | 16 |
答案 | B | C | B | A | A | B | D | B | C | D | A | C | B | D | C | A |
二、非选择题:本大题共4小题,满分52分。
17.
(1)①中西部货物出口在全国货物出口占比提升助力了全国货物出口在国际市场份额占比提升。(3分)
②中国顺应经济全球化发展,持续扩大对外开放,大幅度下调关税总水平,成为世界经济发展的贡献者,也助力了中国货物出口国际市场份额增长。(3分)
(2)①贯彻创新、绿色发展理念,提高自主创新能力,转变经济发展方式和动能。(3分)
②推动互联网、大数据、人工智能同实体经济深度融合,畅通产业链、供应链,推动构建国内国际双循环新发展格局。(3分)
③更好利用全球资源和市场,推动形成多元平衡、安全高效的全面开放体系。(2分)
18.
①坚持党对乡村治理的全面领导,发挥基层党组织的战斗堡垒和党员先锋模范作用。(3分)
②政府依法、科学履行职能,彰显政府在乡村治理中的主导作用。(3分)
③坚持以人民为中心,调动村民参与乡村治理的积极性,提高村民自我管理、自我服务、自我教育的效能。(3分)
④坚持自治、法治与德治相结合,建设文明乡风,汇聚乡村治理合力。(3分)
19.
(1)①消费者李某的知情权、自主选择权;(2分)李某女儿的健康权、身体权。(2分)
②餐馆对李某消费的侵权承担违约责任;餐馆对李某女儿人身的侵权承担无过错责任;李某未有效履行监护责任;刘某不用承担法律责任。(2分)
(2)①甲推理的结构错误。(1分)属于三段论推理“大项不当扩大”的错误。(2分)
②乙推理的结构错误。(1分)违反了三段论推理“两个否定的前提不能必然推出结论”的规则。(2分)公众号:高中试卷君
20.
(1)①坚守中华文化立场,展示博大精深、源远流长的中华优秀文化,增强中华文化认同和民族凝聚力。(2分)
②运用科学技术手段,以群众喜闻乐见的形式加以表达,推动中华优秀传统文化创造性转化和创新性发展。(2分)
③增强群众现场文化体验,使人民在展览中丰富精神世界,彰显文化引领风尚、教育人民等功能,为人们提供精神指引。(2分)
(2)①甲强调感性认识,具有合理性。感性认识是人们在实践基础上由感觉器官直接感受到的关于事物的现象、事物的外部联系、事物的各个方面的认识。(3分)
②乙强调理性认识,具有合理性。理性认识是人们借助抽象思维在概括、整理大量感性材料的基础上达到关于事物的本质、全体、内部联系和事物自身规律性的认识。(3分)
广东省佛山市2023届高三上学期教学质量检测一模政治试卷+答案: 这是一份广东省佛山市2023届高三上学期教学质量检测一模政治试卷+答案,共7页。
2023届广东省佛山市高三下学期教学质量检测(二)(二模)政治PDF版含答案: 这是一份2023届广东省佛山市高三下学期教学质量检测(二)(二模)政治PDF版含答案,文件包含2023+届广东省佛山市高考二模政治试题PDF版无答案pdf、政治参考答案docx等2份试卷配套教学资源,其中试卷共10页, 欢迎下载使用。
2023佛山高三下学期教学质量检测(二)(二模)政治PDF版含答案: 这是一份2023佛山高三下学期教学质量检测(二)(二模)政治PDF版含答案,文件包含2023+届广东省佛山市高考二模政治试题PDF版无答案pdf、政治参考答案docx等2份试卷配套教学资源,其中试卷共9页, 欢迎下载使用。

