初中生物中考复习 专题13 健康地生活-2022年中考生物真题分项汇编 (全国通用)(原卷版)
展开1.(2022·临沂)了解一些安全用药的常识和急救的方法非常重要。下列叙述错误的是( )
A.家庭小药箱内的药物要定期检查和更换,避免失去药效或过期
B.无论是处方药还是非处方药,在使用之前都应该仔细阅读药品说明书
C.某人上臂受伤,从伤口处流出的血液呈暗红色,可指压近心端止血
D.生活中急需医疗救护时,要尽快拨打“120”急救电话,并说明地址及受伤情况等
2.(2022·江西)下列家庭小药箱中的药物,可以用来处理手臂擦伤的是( )
A.碘伏B.眼药水C.风油精D.藿香正气水
3.(2022·江西)对塑料制品的使用和处理不当,容易造成微塑料的产生,给人们带来很大的健康隐患。你不认同的做法是( )
A.选择可降解材料替代塑料B.分类回收塑料制品
C.多用布袋,少用塑料袋D.经常使用一次性塑料餐具
4.(2022·江西)下列关于免疫的叙述,正确的是( )
A.免疫都是对人体有益的
B.抗体是淋巴细胞受到抗原刺激后产生的
C.传染病都可以通过接种疫苗进行预防
D.特异性免疫和非特异性免疫都是人生来就有的
5.(2022·达州)“人人学急救,人人会急救”。以下有关急救、用药与健康的说法正确的是( )
A.发现心脏骤停病人时,应立即对其先做15次心脏按压再做1次人工呼吸
B.若意外导致动脉出血,可立即用止血带在伤口的近心端压迫止血
C.患流感时只要服用抗生素即可治愈
D.慢性、非传染性疾病只与遗传因素有关,与生活方式无关
6.(2022·德阳)新冠病毒疫苗接种温馨提示:回家后注射部位保持清洁,24小时内不洗澡。这是因为注射的针孔部位有损伤,病菌容易突破第_______道防线,造成感染。
A.一B.二C.三D.四
7.(2022·德阳)2022年4月26日,我国首个奥密克戎变异新冠病毒灭活疫苗获国家药监局临床批件。注射新冠病毒灭活疫苗能够预防新冠肺炎。下列相关叙述错误的是
A.新冠病毒和疫苗进入人体都相当于抗原
B.注射新冠疫苗后机体可产生相应的抗体
C.新冠疫苗刺激人体会产生特异性免疫
D.吞噬细胞在特异性免疫中不发挥作用
8.(2022·泸州)幽门螺杆菌是世界上感染率最高的细菌之一,可在人与人之间传播。为调查幽门螺杆菌的传播与人们日常饮食习惯之间的关系,生物兴趣小组对某社区志愿者展开调查,调查结果如图所示。下列说法错误的是
A.已经感染了幽门螺杆菌的人群是易感人群
B.根据调查结果,建议中学生自带餐具就餐
C.餐具消毒是切断幽门螺杆菌传播途径的措施之一
D.公众聚餐时使用消毒公筷会降低幽门螺杆菌的感染率
9.(2022·南充)目前,新型冠状病毒肺炎仍在全球蔓延。为构筑群体免疫屏障,一方面政府在全国范围内进行多层次的免费新冠疫苗接种,另一方面坚持实施戴口罩、勤洗手、保持社交距离等有效的预防措施。下列相关叙述错误的是( )
A.接种新冠疫苗后所获得的免疫,是非特异性免疫
B.在全国范围内进行多层次的新冠疫苗接种属于计划免疫
C.戴口罩、勤洗手、保持社交距离等一系列措施属于切断传播途径
D.由于新冠病毒在不断变异,新冠疫苗就必须不断更新,才更有预防效果
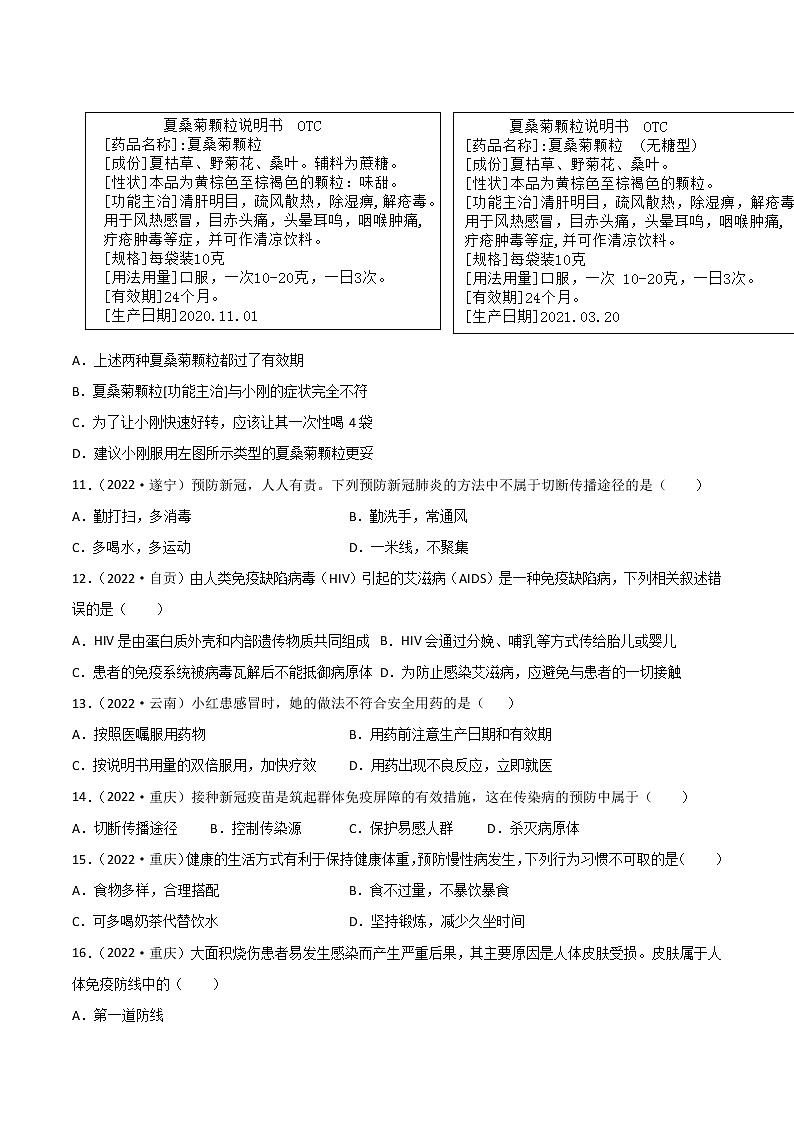
10.(2022·南充)某天上午,小刚同学身体不适,且伴有头痛、头晕、耳鸣、咽喉肿痛等症状,同时还没有吃早餐。现有班主任提供的两种不同类型的夏桑菊颗粒(部分说明如下图所示)。据此判断下列有关说法正确的是( )
A.上述两种夏桑菊颗粒都过了有效期
B.夏桑菊颗粒[功能主治]与小刚的症状完全不符
C.为了让小刚快速好转,应该让其一次性喝4袋
D.建议小刚服用左图所示类型的夏桑菊颗粒更妥
11.(2022·遂宁)预防新冠,人人有责。下列预防新冠肺炎的方法中不属于切断传播途径的是( )
A.勤打扫,多消毒B.勤洗手,常通风
C.多喝水,多运动D.一米线,不聚集
12.(2022·自贡)由人类免疫缺陷病毒(HIV)引起的艾滋病(AIDS)是一种免疫缺陷病,下列相关叙述错误的是( )
A.HIV是由蛋白质外壳和内部遗传物质共同组成B.HIV会通过分娩、哺乳等方式传给胎儿或婴儿
C.患者的免疫系统被病毒瓦解后不能抵御病原体D.为防止感染艾滋病,应避免与患者的一切接触
13.(2022·云南)小红患感冒时,她的做法不符合安全用药的是( )
A.按照医嘱服用药物B.用药前注意生产日期和有效期
C.按说明书用量的双倍服用,加快疗效D.用药出现不良反应,立即就医
14.(2022·重庆)接种新冠疫苗是筑起群体免疫屏障的有效措施,这在传染病的预防中属于( )
A.切断传播途径B.控制传染源C.保护易感人群D.杀灭病原体
15.(2022·重庆)健康的生活方式有利于保持健康体重,预防慢性病发生,下列行为习惯不可取的是( )
A.食物多样,合理搭配B.食不过量,不暴饮暴食
C.可多喝奶茶代替饮水D.坚持锻炼,减少久坐时间
16.(2022·重庆)大面积烧伤患者易发生感染而产生严重后果,其主要原因是人体皮肤受损。皮肤属于人体免疫防线中的( )
A.第一道防线
B.第二道防线
C.第三道防线
D.第四道防线
17.(2022·随州)《健康中国行动(2019-2030年)》中的第项行动是以人民为中心的健康知识普及,体现了未病先防的思想。下列健康普及知识错误的是( )
A.大多数慢性疾病在成年期发生,故在儿童和青少年时期无需养成良好的生活方式
B.免疫是人体内的一种生理功能,人体依靠这种功能识别“自己”和“非已”成分
C.多一份关怀和理解,少份歧视和冷漠,就会给艾滋病患者带来多一 份的温暖
D.传染病的预防措施可以分为控制传染源、切断传播途经和保护易感人群三个方面
18.(2022·邵阳)下列疾病中都属于传染病的一组是( )
①近视;②水痘;③呆小症;④坏血病;⑤蛔虫病;⑥新冠肺炎
A.①②③B.②④⑤C.②⑤⑥D.①⑤⑥
19.(2022·邵阳)医护人员对新冠肺炎患者及时隔离治疗,此方法属于传染病预防措施中的( )
A.控制传染源B.切断传播途径
C.保护易感人群D.清除病原体
20.(2022·邵阳)健康的生活方式不仅有利于预防各种疾病,而且有利于提高人们的健康水平,生活质量。下列属于健康的生活方式是( )
A.沉迷于网络,熬夜玩游戏B.油炸食品味美,可以多吃
C.不吸烟、不喝酒,拒绝毒品D.不积极参加体育锻炼和集体活动
21.(2022·岳阳)器官移植成功后还要长期使用免疫抑制药物,说法不正确的是( )
A.移植的器官属于抗原B.免疫功能越强越好
C.免疫不总是对人有益D.免疫本质是识别自己排除异己
22.(2022·盐城)为防控新冠疫情,学校定期对师生进行核酸检测,以做到“早发现、早报告、早隔离、早治疗”。这主要属于预防传染病措施中的( )
A.杀灭病原体B.控制传染源C.切断传播途径D.保护易感人群
23.(2022·泰安)我国通过精准施策,科学防控新冠肺炎疫情。下列叙述错误的是( )
A.人吸入含新冠病毒的气溶胶患病,气溶胶是新冠肺炎的传播途径
B.新冠病毒侵入人体后通过分裂生殖产生新个体危害人体健康
C.采取全民核酸检测、体温测量、行程码查验的目的是发现控制传染源
D.接种新冠疫苗使人产生抗体,利于筑起群体免疫屏障保护易感人群
24.(2022·成都)疫苗接种(如图)配合个人防护,是当前新冠肺炎疫情防控的有效手段。注射新冠病毒疫苗( )
A.是控制新冠肺炎传染源的重要措施B.使人体获得的免疫属于非特异性免疫
C.能刺激人体产生与新冠病毒结合的抗体D.对所有病原体引起的肺炎都能有效预防
25.(2022·乐山)不良的嗜好和生活习惯往往会危害人体的健康。下列行为与危害的对应关系错误的是( )
A.AB.BC.CD.D
26.(2022·乐山)下列关于抗生素的叙述,正确的是( )
A.青霉素等抗生素均由细菌产生B.抗生素类药品都不会变质失效
C.生病都要服用抗生素才能康复D.抗生素滥用可能产生超级细菌
27.(2022·乐山)下列不属于传染源的是( )
A.人类免疫缺陷病毒B.乙肝病毒的携带者
C.患手足口病的儿童D.新冠肺炎无症状感染者
28.(2022·衡阳)“健康生活,珍爱生命。”下列有关身体健康和急救的措施中,正确的是( )
A.使用公勺公筷,可降低传播某些传染病的机会
B.某人车祸时导致静脉出血,应在近心端压迫止血
C.青少年要养成良好的上网习惯,合理利用网络获取知识,了解世界
D.与西药相比,中药无毒性或副作用,可放心大量服用
二.非选择题
29.(判断题)(2022·衡阳)防腐剂能把食物中的细菌杀死,防止食物腐败,科学家证实食用过多的防腐剂对健康有害,因此要少食用含有防腐剂的食品。( )
30.(判断题)(2022·岳阳)注射新冠疫苗属于保护易感人群。( )
31.(2022·连云港)新冠肺炎是由新型冠状病毒引发的传染病。新型冠状病毒感染者咳嗽、打喷嚏时,喷出的飞沫能传播病毒。我国采取体温检查、新型冠状病毒核酸检测筛查、戴口罩、接种新冠疫苗、隔离与治疗新冠患者和无症状感染者、管理密接和次密接者、加强公开场所的卫生管理和保持环境卫生等措施有效地防止了新冠肺炎流行。回答下列问题。
(1)新冠肺炎的传染源是______。
(2)新冠肺炎属于消化道传染病、呼吸道传染病、体表传染病、体液传染病中的哪类传染病?______。
(3)预防传染病流行的控制传染源、切断传播途径、保护易感人群的三类措施可有效预防新冠肺炎流行。加强公开场所的卫生管理和保持环境卫生属于哪类措施?______。
(4)接种新冠疫苗可刺激人体的免疫细胞产生抵御新型冠状病毒的抗体。这种免疫属于非特异性免疫,还是特异性免疫?你判断的理由是什么?______。
32.(2022·临沂)请仔细阅读资料,回答问题。
2022年春,新冠疫情再次来袭,原本平静的校园学习生活被迫按下了暂停键。在市委市政府的领导下,全社会共同努力,我市疫情得到有效控制,同学们结束了居家网课重返校园。复课后学校按照疾控中心的要求,采取了一系列的防控措施,下图示部分防疫措施。
新型冠状病毒—COVID-19(简称“新冠病毒”)的遗传物质是核糖核酸(即RNA)。新冠病毒离开活细胞后,其蛋白质外壳和核糖核酸很容易发生降解和改变。人感染新冠病毒后引起的新冠肺炎属于急性呼吸道传染病。
核酸检测是针对病毒的一种检测方式,其原理是每种病毒都有独特的核酸序列。如果新冠病毒核酸检测结果呈阳性(即检测出某人体内有新冠病毒的核酸序列),说明受检者被新冠病毒感染,需要立即进行隔离治疗。
新冠肺炎自2019年底流行至今,新冠病毒已演变出1000余个不同亚型或分支,并且还存在继续变异的可能。其中有些变异毒株给人体造成的损害是巨大的,传播的风险也很高。专家推测,新冠病毒不可能被消灭,它将会和人类长期共存。接种疫苗是应对新冠肺炎疫情的重要预防措施,我国已进行全民新冠疫苗免费接种。
(1)若在测温通道检测到发烧的同学,会立刻被隔离在校门口的临时观察室,等待专业医护人员来进行新冠肺炎排查。这一预防传染病的措施属于______________。
(2)上图中做核酸检测时,拭子的取样部位是_________,它是呼吸道的组成器官之一。
(3)样本采集后必须迅速放入装有红色病毒保存液的采集管中加以保护,主要是防止新冠病毒的_____(填字母,只选项)发生降解和改变,以保证检测的准确性。
A.蛋白质外壳B.核糖核酸
(4)新冠病毒产生的变异性状能遗传给后代,主要是因为新冠病毒的______________发生了变异。
(5)小明同学担心地问老师:“如果病毒不断变异,那接种的新冠疫苗是不是就不管用了?”小明同学的担心是有道理的,原因是抗体具有______________性。为此,老师专门查阅资料给予了回答:专家解读说当前的疫苗对变异的新冠病毒仍然有效,建议大家该接种就接种,但随着新冠病毒的变异增多,更换疫苗也是有可能的。
(6)一般来说,生物进化的趋势是由简单到复杂、由低带到高等。但在现存的生物中,有许多简单.低等的生物并没有在进化的过程中灭绝,而且分布还非常广泛。你认为其原因是______________。
33.(2022·达州)阅读材料回答问题:
材料一:2022年5月21日,多国报告人感染猴痘的确诊或疑似病例。猴痘是一种由猴痘病毒引起的人畜共患病,猴痘病毒与天花病毒是“近亲”。世界卫生组织资料显示,感染风险最高的是在猴痘患者出现症状后与他们有过密切身体接触的人群。控制猴痘疫情的关键是接种疫苗,这也是人类消除天花的方式。
材料二:人类还在继续与新冠病毒做斗争,多种病毒可能与人类长期共存,注射疫苗是防治传染病的重要方法。某生物学小组的同学们在老师的指导下根据《科学》上发表的新冠病毒疫苗的动物实验,将研究结果简单梳理成下表:
(1)从传染病的角度分析,猴痘病毒和新冠病毒都属于_______。
(2)将2组和3组作为对照,实验变量是_______。在实验过程中,各组使用的恒河猴的大小,性别及健康状况等应该相同,这样做的目的是_______。
(3)接种猴痘疫苗可以有效预防猴痘,接种新冠疫苗可以有效预防新冠肺炎。从免疫的角度分析,通过接种疫苗产生的免疫属于_______免疫。
(4)从生活方式来分析,病毒与患者的关系是_______。(填“共生”、“寄生”或“腐生”)
34.(2022·自贡)2022年全球主要传播的“奥密克戎”为新冠病毒的变异株。多地疫情显示,“奥密克戎”存在传播速度快、传播过程隐匿、感染风险大等新特征。有报道显示新冠病毒疫苗对重症死亡的预防效果依然明确且显著。请据此回答:
(1)依据新冠病毒能寄生在人体细胞中,可推断出新冠病毒属于________病毒,从传染病的角度分析,感染新冠病毒的病人属于________。
(2)针对“奥密克戎”传播过程隐匿的特征,需对无症状感染者和患者采取集中隔离、规范治疗等措施。从预防传染病的角度看,这些措施属于________________。
(3)接种新冠疫苗是预防新冠肺炎的有效方法,接种疫苗后,人体可产生相应的抗体。从免疫类型上看,这属于________免疫。像疫苗这样,能引起人体产生抗体的物质叫做________。
(4)目前,疫情防控仍处于关键时期。作为一名中学生,除接种疫苗外,我们在日常生活中还可通过________(任写一种做法)来保护自己不被感染。
35.(2022·云南)分析资料,回答下列问题
流行性乙型脑炎简称乙脑,是乙型脑炎病毒引起的以脑实质炎症为主要病变的中枢神经系统急性传染病,病后能产生稳固免疫力。乙脑临床表现为起病较急,发热,伴头痛、食欲缺乏,恶心等症状,患者一般两周可以完全恢复。乙脑主要通过蚊虫叮咬传播,人群普遍易感,目前尚无特效抗病毒药物,治疗方式主要是对症治疗。积极接种乙脑疫苗刺激人体产生抗体和防蚊灭蚊都是预防乙脑的重要措施。
(1)乙型脑炎病毒结构简单,没有细胞结构,由____________外壳和内部遗传物质构成。
(2)资料中提到的“防蚊灭蚊”属于传染病预防措施中的____________。
(3)从免疫的角度分析,乙脑疫苗属于____________,接种疫苗获得的免疫属于________。(填“特异性”或“非特异性”)免疫。
36.(2022·衡阳)新冠肺炎给人类的生命健康带来了巨大威胁。对待新冠肺炎这一传染病,美国政府的做法是选择了直接躺平,至今已造成超百万人死亡。以习近平总书记为核心的党中央坚持生命至上,以人民为中心,举全国之力全面抗击新冠肺炎,交出了全球抗击新冠肺炎最优秀的答卷。保护了人民的健康、国家的平安,显示了社会主义制度的无比优越性。
(1)新冠肺炎的病原体是新型冠状病毒(2019-nCV),图甲和图乙分别表示它的外部形态和内部结构,由图乙可看出它由[①] ______外壳和内部的[②]遗传物质组成。
(2)面对疫情,我国实施了许多有效的措施:①减少聚集性活动;②出门戴口罩;③核酸检测;④对患者进行治疗;⑤健康人群接种疫苗;⑥倡导居家锻炼等。上述措施中,属于切断传播途径的有______(填标号),属于保护易感人群的有______(填标号)。
(3)疫苗是战胜疫情的终极“武器”。新冠疫苗进入人体后,会刺激淋巴细胞产生______,清除新型冠状病毒,属于______(填“特异性”或“非特异性”)免疫。当前,我国居民大多数人已接种新冠疫苗2-3次。请你据图丙谈谈这一做法的意义______。
37.(2022·岳阳)“脑卒中”是一种急性脑血管疾病,由于脑部血管破裂或血管阻塞导致脑组织损伤。具有发病率高、死亡率高、致残率高的特点。分析回答以下相关问题:
(1)“脑卒中”死亡率高、致残率高的原因是损伤了______(器官),构成该器官结构和功能的基本单位是______。某患者有正常的缩手反射和膝跳反射,这些反射的效应器都由______组成。
(2)不良生活方式导致糖尿病多发,进而增加“脑卒中”的发病风险,胰岛素的主要功能是调节糖类在体内的______和转化。良好的生活习惯有利于提高人的健康水平,作为青少年的你,在保护视力、预防近视上,写两点建议______。
38.(2022·乐山)毒品进入人体后作用于神经系统,使神经系统长时间异常兴奋,从而不能正常调节生命活动,甚至摧毁生命。可见,毒品是通过损坏______系统而摧毁生命的。我们对毒品的正确态度应是______。
39.(2022·乐山)新冠疫情全球肆虐,已确诊病例近5.3亿。中国是疫情控制最好的国家,近期疫情虽有反弹,但因疫苗接种率极高,所以绝大多数病例为无症状感染者,且危重症患者比例和死亡率极低。疫苗进入人体后刺激淋巴细胞产生______,获得对新冠病毒的特异性免疫。请再举出一项有利于疫情防控的措施______。
40.(2022·怀化)资料一:2022年3月17日,怀化鹤城区发现1例新冠肺炎确诊病例。为坚决阻断新冠肺炎疫情传播途径,有效遏制疫情扩散和蔓延,3月18日起,怀化对主城区实施全城临时封控。经过疫情防控工作人员与广大市民的共同努力,不到10天就有效控制了疫情,解除了对主城区实施的全城临时封控。
资料二:2022年4月10日上午,怀化市1名新冠肺炎康复者主动捐献恢复期血浆200毫升,这是怀化市首次采集康复者恢复期血浆。本次采集的新冠康复者恢复期血浆经过严格检测后,纳入国家血浆库统一管理,用于新冠肺炎患者的治疗。
(1)新冠肺炎是新冠病毒引起的传染病,新冠病毒由________外壳和内部的遗传物质组成,从传染病角度分析新冠病毒属于________
(2)在新冠肺炎防疫期,对公共场所进行严格消毒,这种处理属于传染病预防措施中的___________________________
(3)资料二中将新冠肺炎康复者恢复期血浆用于新冠肺炎患者的治疗,是因为其血浆中含有一种抵抗新冠病毒的特殊蛋白质,这种特殊蛋白质在免疫学上叫做________
(4)欢欢同学是鹤城区某中学学生;在封控停课期间,他每天都坚持上网课。为保护视力,预防近视,请你给他提出合理建议_________________________________(写出一条即可)。选项
行为
危害
A
随地吐痰
传播疾病
B
吸烟
诱发呼吸系统疾病
C
吃饭时说笑
食物可能误入气管
D
高声尖叫
诱发肺癌
实验族别
实验对象
实验过程(接种新冠疫苗→一段时间后用新冠病毒感染→观察恒河猴的反应→第7天后检测)
1组
每组4只恒河猴
6微克
都未检测到病毒,恒河猴无发热现象,食欲和精神状态正常
2组
3微克
能部分检测到病毒,恒河猴无发热现象,食欲和精神状态正常
3组
不接种
标本中都检测到了大量的病毒,恒河猴出现严重的间质性肺炎
专题13 健康地生活-中考生物真题分项汇编(全国通用)(第3期): 这是一份专题13 健康地生活-中考生物真题分项汇编(全国通用)(第3期),文件包含专题13健康地生活-中考生物真题分项汇编全国通用第3期解析版docx、专题13健康地生活-中考生物真题分项汇编全国通用第3期原卷版docx等2份试卷配套教学资源,其中试卷共39页, 欢迎下载使用。
专题13 健康地生活-中考生物真题分项汇编(全国通用)(第2期): 这是一份专题13 健康地生活-中考生物真题分项汇编(全国通用)(第2期),文件包含专题13健康地生活-中考生物真题分项汇编全国通用第2期解析版docx、专题13健康地生活-中考生物真题分项汇编全国通用第2期原卷版docx等2份试卷配套教学资源,其中试卷共59页, 欢迎下载使用。
初中生物中考复习 专题13 健康地生活-三年(2020-2022)中考生物真题分项汇编(全国通用)(解析版): 这是一份初中生物中考复习 专题13 健康地生活-三年(2020-2022)中考生物真题分项汇编(全国通用)(解析版),共31页。试卷主要包含了选择题,综合题等内容,欢迎下载使用。

