初中生物中考复习 专题04 绿色植物的蒸腾作用、光合作用和呼吸作用-冲刺2020年中考生物易错点集中专项训练(解析版)
展开
这是一份初中生物中考复习 专题04 绿色植物的蒸腾作用、光合作用和呼吸作用-冲刺2020年中考生物易错点集中专项训练(解析版),共20页。
专题04 绿色植物的蒸腾作用、光合作用和呼吸作用
1.将置于黑暗环境中的绿色植物移至适宜光照条件下,CO2的吸收量发生了相应变化(如下图所示)。下列叙述正确的是( )
A. 曲线AB段表示绿色植物没有进行光合作用
B. 曲线BD段表示绿色植物仅进行光合作用
C. 在B点显示绿色植物光合作用和呼吸作用速率相等
D. 整段曲线表示,随着光照强度递增,光合作用递增,呼吸作用停止
【答案】 C
【考点】光合作用与呼吸作用区别与联系
【解析】【解答】A、曲线AB段光照强度较低,绿色植物光合作用强度小于呼吸作用强度,所以此短时间内植物表现为吸收CO2,A说法错误,A不符合题意。
B、曲线BD段表示光照强度较高,绿色植物光合作用强度大于呼吸作用强度,植物表现为释放二氧化碳,但是呼吸租用仍在进行,B说法错误,B不符合题意。
C、B点表示绿色植物光合作用强度等于呼吸作用强度,C说法正确,C符合题意。
D、由曲线可以看出,随光照强度递增,光合作用增强,但达到一定程度时,光合作用强度不再随之变化,但是呼吸作用一直在进行,可见D说法错误,故D不符合题意。
故答案为:C
【分析】此题考查光会作用和呼吸作用的区别和联系,此部分内容为重点内容,有一定的难度,解答此题需要熟知:光合作用需要在有光的条件下才能进行,呼吸作用不需要条件,有光无光都能进行;在一定的范围内,光照强度越强,光合作用强度越强,呼吸作用持续进行。
2.精准扶贫工作开展以来,我市某地因地制宜发展绿色农业,种植大棚蔬菜,获得可观的经济效益。下图图示中,图一是晴朗的夏季一昼夜内大棚中二氧化碳(CO2)浓度的变化曲线;图二中a、b、c、d为大棚蔬菜叶肉细胞内的四种生理状况,图中①②分别为叶肉细胞中的线粒体、叶绿体。那么,叶肉细胞在图二中所示的生理状况能与图一中a点的生理状况相匹配的是( )
A. a B. b C. c D. d
【答案】 B
【考点】光合作用与呼吸作用区别与联系
【解析】【解答】解:叶肉细胞在图一a点时,二氧化碳浓度还处于上升阶段,说明植物没有进行光合作用,只进行呼吸作用,与图二中 b所示的生理状况相匹配,因为只有b图表示细胞只进行呼吸作用。
故答案为:B。
【分析】(1)光合作用是指绿色植物利用光能,把二氧化碳和水转化为储存能量的有机物,同时释放氧气的过程,该过程主要在叶绿体中进行。植物的呼吸作用是指细胞内有机物在氧的参与下被分解成二氧化碳和水,同时释放能量的过程,该过程主要在线粒体中进行。(2)图二:①线粒体;②叶绿体。
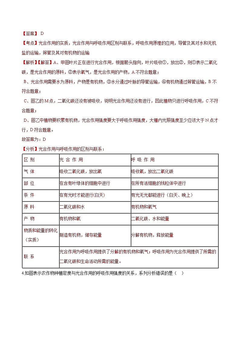
3.绿色植物在生物圈中具有重要的作用,请据图判断出错误的一项是( )
A. 甲图叶片正在进行光合作用,①②分别代表二氧化碳和氧气。
B. 甲图③④所代表的物质分别通过叶脉的导管和筛管运输。
C. 图乙的M点时,植物只进行呼吸作用。
D. 图乙中植物要积累有机物,大棚内光照强度至少应大于P点。
【答案】 D
【考点】光合作用的实质,光合作用与呼吸作用区别与联系,呼吸作用原理的应用,导管及其对水和无机盐的运输,筛管及其对有机物的运输
【解析】【解答】A、甲图叶片正在进行光合作用,根据箭头指向,叶片吸收①,放出②,则①表示二氧化碳,是光合作用的原料,②表示氧气,是光合作用的产物,A不符合题意;
B、光合作用需要水为原料,产物是有机物,③水分通过叶脉的导管运输,④有机物通过筛管运输,B不符合题意;
C、图乙的M点,二氧化碳还没有被吸收,说明光合作用还没有进行,因此植物只进行呼吸作用,C不符合题意;
D、图乙中植物要积累有机物,光合作用强度要大于呼吸作用强度,大棚内光照强度至少应该大于N点才行,D符合题意。
故答案为:D
【分析】光合作用与呼吸作用的区别与联系:
区 别
光 合 作 用
呼 吸 作 用
气 体
吸收二氧化碳,放出氧
吸收氧,放出二氧化碳
部 位
在含有叶绿体的细胞中进行
在所有活细胞的线粒体中进行
条 件
在有光时才能进行(白天)
有光无光都能进行(白天、晚上)
原 料
二氧化碳和水
有机物和氧气
产 物
有机物和氧
二氧化碳、水和能量
物质和能量的转化(实质)
制造有机物,储存能量
分解有机物,释放能量
联 系
光合作用为呼吸作用提供了分解的有机物和氧气;呼吸作用为光合作用提供了所需的二氧化碳和生命活动所需的能量。
4.如图表示农作物种植密度与光合作用的呼吸作用强度的关系,系列分析错误的是( )
A. A点时,光合作用和呼吸作用强度相等 B. 种植密度越大,光合作用强度越大
C. 种植密度为m2时,有机物积累最多 D. 种植密度在m4之后,有机物积累减少
【答案】 B
【考点】光合作用与呼吸作用区别与联系
【解析】【解答】A、根据题中曲线可知,在A点时,光合作用和呼吸作用的曲线重合,说明两者强度相等,A说法正确,A不符合题意。
B、根据题中曲线趋势可知,随着种植密度的增加,光合作用和呼吸作用的强度慢慢减小,B说法错误,B符合题意。
C、光合作用的实质是积累有机物,呼吸作用的实质是分解有机物,图中曲线可知,在 种植密度为m2时,光合作用的轻度远远大于呼吸作用的强度,所以有机物积累最多,C说法正确,C不符合题意。
D、根据题中曲线可知,在A点时( 种植密度在m4 ),光合作用和呼吸作用的强度相等,过了A点后,光合作用的强度小于呼吸作用的强度,积累的少,消耗的多,可见在这之后,有机物积累会慢慢减少,D说法正确,D不符合题意。
故答案为:B
【分析】此题考查光合作用和呼吸作用的关系,此部分内容有一定的难度,需要理解并熟记,光合作用是利用二氧化碳和水,制造有机物,贮存能量,并释放出氧气的过程;呼吸作用是消耗氧气,分解有机物,产生二氧化碳释放能量的过程。
5.下列对图中各曲线的分析,错误的是( )
A. 图甲是某生态系统中两种生物的数量随时间的变化曲线, m、 n 可分别代表蝉、螳螂
B. 图乙是 24 小时内植物释放氧气情况曲线图, a 点积累的有机物比 b 点多
C. 图丙表示 3 种营养物质在消化道各部位被消化的程度, Z 曲线表示脂肪的消化过程
D. 从图丁曲线变化可知,农药对具有抗药性变异的害虫进行了选择
【答案】 B
【考点】生物间的关系,光合作用与呼吸作用区别与联系,食物的消化,生物进化的学说
【解析】【解答】A、图甲中可以看出,曲线m、n存在着相互联系,当m的数量下降时,n的数量也会下降,可以表示吃与被吃的关系,所以m和n可以表示蝉和螳螂的关系,A说法正确,A不符合题意。
B、图乙可以看出,在6到18时时,可以进行光合作用积累有机物,a点和b点相比,a点氧气释放量高于b点,说明在a点的光合作用强度强,但是不能说明积累的有机物多,B说法错误,B符合题意。
C、图丙可以看出,淀粉开始于口腔,曲线X代表淀粉的消化过程,蛋白质的消化开始于胃,Y曲线表示的是蛋白质的消化过程,脂肪的消化开始于小肠,曲线Z表示脂肪的消化过程,可见C说法正确,C不符合题意。
D、图丁中,曲线的变化可以看出,害虫的数量先下降再上升,说明再开始用农药时,农药先杀死了抗药性个体弱的害虫,所以曲线下降,部分抗药性强的生存下来,抗药性强的个体产生后代,慢慢的经过选择,抗药性强的个体越来越多,曲线上升,D说法正确,D不符合题意。
故答案为:B
【分析】此题考查的内容综合性较强,有一定的难度,解答此题需要注意各知识点间的内在联系。曲线题这种类型的题目,一把是考查生物的数量变化或者过程的,熟知在生态系统中,各生物之间相互联系、相互影响,处在动态平衡状态;需要明确:自然选择是指在生物的进化过程中,自然环境是动力,对生物进行选择,选择的都是适应环境的个体,不适应的个体被淘汰。
6.甲、乙两种植物二氧化碳的吸收量随光照强度的变化趋势如图所示,下列分析正确的是( )
A. 光照强度为0时,甲和乙释放的二氧化碳量相等 B. 光照强度为a时,乙不进行光合作用
C. 光照强度为c时,甲和乙合成的有机物量相同 D. 光照强度为d时,可表明甲更适合强光照下生长
【答案】 D
【考点】光合作用与呼吸作用区别与联系
【解析】【解答】解:A.图中光照强度为0时,植物只进行呼吸作用释放二氧化碳,不进行光合作用吸收二氧化碳,A不符合题意;
B.光照强度为a时,乙吸收和释放的二氧化碳的量相等,说明光合作用的速率等于呼吸作用的速率,B不符合题意;
C.由于植物甲的呼吸速率高于植物乙,所以当CO2吸收量为c时,植物甲比植物乙合成的有机物量多,C不符合题意;
D.光照强度为d时,曲线乙吸收二氧化碳的量不再增多,证明光合作用强度增加很小,而曲线甲吸收二氧化碳的量更多,由此可表明甲更适合强光照下生长,D符合题意。
故答案为:D
【分析】 图中光照强度为0时,植物只进行呼吸作用,图中看出甲植物的呼吸作用强度高。a为乙的光补偿点,(光合作用的速率等于呼吸作用的速率);b为甲的光补偿点,(光合作用的速率等于呼吸作用的速率)。c点为乙的光饱和点(光合作用强度不再增强),d点为甲的光饱和点(光合作用强度不再增强)。
7.如图为反映生物体内某生理过程或现象的曲线,下列叙述,正确的是( )
A. 若y表示肺泡的容积,则AB曲线表示呼吸过程中的呼气,此时肋间肌肉和膈肌收缩,肺内气压下降,膈顶下降
B. 若y表示饭后血液中葡萄糖含量变化,则BC段曲线表示的是胰岛素对血糖的调节
C. 若y表示某温室二氧化碳浓度变化,则BC段表示夜晚时段
D. 若y表示在一定时间内食物链草→兔→狼中某种生物的数量变化,则AC曲线表示的是大量捕杀狼群后草的数量变化情况
【答案】 B
【考点】生态系统的稳定性,光合作用与呼吸作用区别与联系,肺与外界的气体交换,激素调节
【解析】【解答】解:A.呼吸运动是指人体胸廓有节律的扩大和缩小的运动,包括吸气过程和呼气过程,呼吸运动主要与肋间肌和膈肌的运动有关。人在平静状态下,肋间肌收缩时,肋骨向上向外运动,使胸廓的前后径和左右径都增大,同时膈肌收缩,膈顶部下降,使胸廓的上下径都增大,这样胸廓的容积就增大,肺也随着扩张,外界空气通过呼吸道进入肺,完成吸气的过程。呼气过程与吸气过程大致相反。因此,若y表示肺泡的容积,则AB曲线表示呼吸过程中吸气,肋间肌肉和膈肌收缩,肺内气压下降,膈顶下降,A错误。
B.胰岛素的作用是调节糖的代谢,促进血糖合成糖原,加速血糖的分解,降低血糖的浓度。“若Y表示饭后血液中葡萄糖含量变化,则BC段曲线是由于胰岛素作用,血液中的葡萄糖被利用、转化”,B正确。
C.植物的光合作用吸收二氧化碳,呼吸作用释放二氧化碳。植物在白天进行光合作用吸收大量的二氧化碳,在晚上进行呼吸作用吸收氧气,释放二氧化碳。因此,温室中二氧化碳浓度最低的是傍晚,最高的是早晨。若Y表示某温室二氧化碳浓度变化,B点二氧化碳浓度最高,则AB段表示夜晚时段。C错误。
D.在某封闭草原存在食物链:草→兔→狼,若大量捕杀狼群,兔由于天敌大量减少,食物充足就会大量繁殖,导致兔的数量短期内会增多,当兔的数量过多时,由于食物不足,兔的数量又大量减少。因此AC曲线表示的是大量捕杀狼群后草的数量变化情况。D错误。
故答案为:B。
【分析】吸气时,膈肌与肋间肌收缩,胸廓的容积扩大,肺随之扩张,造成肺内气压减小,外界气体进入肺内,形成主动的吸气运动;胰岛素调节血糖的代谢,植物的光合作用吸收二氧化碳、呼吸作用释放二氧化碳、生态系统具有自动调节能力。据此解答。
8.在晴朗的白天,天竺葵光合作用强度随时间的变化情况如图,有关分析错误的是( )
A. 0时天竺葵一定进行呼吸作用 B. 10时天竺葵制造氧气的速率一定是最大的
C. 12时天竺葵叶片部分气孔一定缩小或闭合 D. 一昼夜内天竺葵在18时有机物总量一定最多
【答案】 D
【考点】光合作用的实质,呼吸作用的实质
【解析】【解答】A、呼吸作用只要是活细胞时时刻刻都在进行,所以0时附近,植物仍在进行呼吸作用,A不符合题意。
B、分析此图可见10时光合作用程度最强,天竺葵通过光合作用产生的氧气多,所以此时制造氧气的速率最大,B不符合题意。
C、12时附近,植物为了降低蒸腾作用,关闭部分气孔,所以光合作用强度也有所下降,C不符合题意。
D、傍晚18时左右,由于持续了一天的光合作用,积累了大量的有机物,由于图中只有6时到18时的光合作用强度,18时之后若还有光照,植物依然可以进行光合作用继续积累有机物,如果18时以后受到环境温度过高等环境因素影响,会分解掉大部分的有机物,所以在18时有机物总量不一定是最多的。D符合题意。
故答案为:D
【分析】光合作用与呼吸作用的区别与联系:
区 别
光 合 作 用
呼 吸 作 用
气 体
吸收二氧化碳,放出氧
吸收氧,放出二氧化碳
部 位
在含有叶绿体的细胞中进行
在所有活细胞的线粒体中进行
条 件
在有光时才能进行(白天)
有光无光都能进行(白天、晚上)
原 料
二氧化碳和水
有机物和氧气
产 物
有机物和氧
二氧化碳、水和能量
物质和能量的转化(实质)
制造有机物,储存能量
分解有机物,释放能量
联 系
光合作用为呼吸作用提供了分解的有机物和氧气;呼吸作用为光合作用提供了所需的二氧化碳和生命活动所需的能量。
9.甲乙实验装置均在适宣温度、足够阳光的环境下进行,找出正确的选项( )
A. 甲的红墨水滴向右边移动 B. 乙的红墨水滴向右边移动
C. 甲的红墨水滴不移动 D. 乙的红墨水滴不移动
【答案】 B
【考点】光合作用与呼吸作用区别与联系
【解析】【解答】AC、图示甲所示的植物进行呼吸作用,呼吸作用消耗装置中的氧气,呼出二氧化碳,而二氧化碳被氢氧化钠溶液吸收了,植物缺少二氧化碳不能进行光合作用,因此,装置内的气体减少,压力下降,玻璃管中的红墨水滴向左移动,AC对甲图的判断不正确,不符合题意;
BD、乙图中碳酸氢钠分解能产生二氧化碳,使容器中的二氧化碳含量增加,二氧化碳是光合作用的原料,进而使光合作用加强,产生较多的氧气,装置内的气体增多,压力升高,玻璃管中的红墨水滴向右运动,因此对乙图的判断,B符合题意,D不符合题意。
故答案为:B
【分析】光合作用是指植绿色植物通过叶绿体,利用光能,把二氧化碳和水转化成储存能量的有机物,并且释放出氧气的过程,植物通过光合作用制造的有机物来构建自身的各个组成部分.呼吸作用是指细胞内的有机物在氧的参与下被分解成二氧化碳和水,同时释放出能量的过程.影响光合作用效率的环境因素有:光照、温度、二氧化碳的浓度等.
10.图曲线表示绿色植物在不同光照强度下,释放氧气与消耗氧气的情况,下列有关分析错误的是( )
A. a点表示呼吸作用消耗的氧气量 B. b点氧气产生和消耗量相等
C. ab段没有进行光合作用 D. bc段光合作用强于呼吸作用
【答案】C
【考点】光合作用与呼吸作用区别与联系
【解析】【解答】A、植物在a点进行的生理活动只有呼吸作用(蒸腾作用忽略不计),此过程进行的主要场所是线粒体。A不符合题意;
B、b点为曲线与横轴的交点,该点既进行光合作用也进行呼吸作用,这时植物进行光合作用产生的氧气量等于呼吸作用消耗的氧气量.B不符合题意;
C、在a点,植物只进行呼吸作用;呼吸作用是生物的共同特征,其进行的场所是线粒体.在b点植物产生的氧气量和消耗的氧气量正好相等,说明光合作用的强度和呼吸作用的强度相等,C符合题意;
D、b点植物吸收二氧化碳和释放出的二氧化碳趋于平衡,说明bc段植物此时进行光合作用消耗二氧化碳,同时也进行呼吸作用释放出二氧化碳,并且光合作用强于呼吸作用,D不符合题意;
故答案为:C
【分析】理解光合作用与呼吸作用的关系,据此答题。知识点如下:
光合作用
呼吸作用
区别
场所
含叶绿体的细胞
所有活细胞
条件
在光下才能进行
有光无光都能进行
原料
二氧化碳和水
有机物和氧气
产物
有机物和氧气
二氧化碳和水
物质转化
将二氧化碳和水合成为有机物
将有机物分解成二氧化碳和水
能量转化
将光能转化成储存在有机物中的能量
将有机物中的能量释放出来
联系
光合作用为呼吸作用提供物质基础
呼吸作用为光合作用提供能量
11.关于绿色植物在生物圈中的作用,描述错误的是( )
A. 绿色植物的呼吸作用为其它生物提供氧气 B. 绿色植物是生物圈中有机物的制造者
C. 绿色植物维持生物圈中的碳~氧平衡 D. 绿色植物参与生物圈中的水循环
【答案】 A
【考点】绿色植物在生物圈中的作用(综合)
【解析】【解答】A、呼吸作用是在氧生物参与下,把把有机物分解成水和二氧化碳,并释放出能量的过程,,可见呼吸作用是消耗氧气的过程,故A说法错误,A符合题意。
B、绿色植物能利用光能,在叶绿体中,把二氧化碳和水转化成贮存着能量的有机物,并释放出氧气,可见绿色植物是生物圈中的有机物的制造者,B说法正确,B不符合题意。
C、绿色植物能利用光能,在叶绿体中,把二氧化碳和水转化成贮存着能量的有机物,并释放出氧气,即光合作用消耗二氧化碳,释放氧气,对于维持生圈中的氧气和二氧化碳的平衡具有重要作用,C说法正确,C不符合题意。
D、水分以气体状态从绿色植物体内散失到体外的过程就是蒸腾作用,蒸腾作用增加了大气湿度,提高了降雨量,促进了生物圈的水循环,D说法正确,D不符合题意。
故答案为:A
【分析】此题考查绿色植物在生物圈中的作用,为基础题,难度不大,熟记:绿色植物在生物圈中的作用:绿色植物能制造有机物为其他生物提供食物来源;绿色植物能保持大气中碳氧平衡;绿色植物的蒸腾作用通过吸收水分和散失水分促进生物圈的水循环等。
12.无机盐在植物体内运输的基本路径是( )
A. 叶中导管→茎中导管→根中导管 B. 根中导管→茎中导管→叶中导管
C. 叶中筛管→茎中筛管→根中筛管 D. 根中筛管→茎中筛管→叶中筛管
【答案】 B
【考点】水分进入植物体内的途径
【解析】【解答】植物吸收水和无机盐的主要器官是根,根吸水和无机盐的主要部位主要是根尖的成熟区,成熟区生有大量的根毛并分化出了导管,它的功能是把从根部吸收的水和无机盐输送到全身各器官,所以,土壤中的水分有根毛吸收通过根中的导管运输到茎和叶中的导管,可见B符合题意。
故答案为:B
【分析】此题考查水合格无机盐的运输,比较简单,明确:导管运输的是水和无机盐等无机物,方向自下而上;筛管是运输叶片制造的有机物,运输方向是由上而下。
13.比较人体和绿色植物的呼吸作用,正确的是( )
A. 人体吸入二氧化碳,绿色植物吸入氧气 B. 人体吸入氧气,绿色植物吸入二氧化碳
C. 都需要吸入二氧化碳 D. 都需要吸入氧气
【答案】 D
【考点】呼吸作用的实质,肺与外界的气体交换
【解析】【解答】人体和绿色植物都需要吸入氧气,D符合题意,A、B、C不符合题意。
故答案为:D
【分析】人体呼出的气体与吸入的气体的主要成分表:
气体成分
吸入的气体(%)
呼出的气体(%)
氮气
78
78
氧气
21
16
二氧化碳
0.03
4
水
0.07
1.1
其他气体
0.9
0.9
14.下列关于叶的结构叙述,不正确的是( )
A. 叶片由表皮、叶肉和叶脉组成 B. 叶脉属于输导组织
C. 上、下表皮属于上皮组织 D. 叶肉属于营养组织
【答案】 C
【考点】叶片的结构
【解析】【解答】A、叶片由表皮、叶肉和叶脉组成,A不符合题意;
B、叶脉里含有导管和筛管,可以运输水分、无机盐和有机物,具有支持和输导作用,属于输导组织,B不符合题意;
C、表皮包括上表皮和下表皮,有保护作用,属于保护组织,C符合题意;
D、叶肉属于营养组织,D不符合题意。
故答案为:C
【分析】叶片的结构包括叶肉、叶脉、表皮三部分.
表皮:它们都属于保护组织.其外壁有一层透明、不易透的角质层.
气孔:它是叶片与外界进行气体交换的门户,其开闭由保卫细胞控制.
靠近上表皮的叶肉细胞呈圆柱形,排列整齐,有些像栅栏,叫做栅栏组织,细胞里有较多的叶绿体,是进行光合作用最旺盛的部位;接近下表皮的叶肉细胞形状不规则,排列疏松,有些像海绵,叫做海绵组织,细胞里含叶绿体较少.所以叶肉属于营养组织.
叶脉里有导管和筛管,导管能够向上运送水和无机盐,筛管能够向下运送有机物,因此叶脉具有输导作用.
15.葡萄甜美可口,深受人们喜爱。葡萄从根部吸收的水分大部分用于( )
A. 呼吸作用 B. 光合作用 C. 蒸腾作用 D. 构建植物体
【答案】 C
【考点】蒸腾作用及其意义
【解析】【解答】解:植物体通过根从土壤中吸收的水分,只有约1%被植物体利用,99%以上的水都通过蒸腾作用以水蒸气的形式从叶片的气孔散发到大气中去了,这不是对水的浪费,蒸腾作用有其重要的意义。蒸腾作用是根吸水的动力,促使根从土壤中吸收水分;促进了水和无机盐的运输;蒸腾作用还能降低植物体表面的温度,蒸腾作用还能增加大气湿度,增加降水,降低大气温度,调节气候。
故答案为:C
【分析】蒸腾作用:水分以气体状态从体内散发到体外的过程。气孔是蒸腾失水的“门户”,也是气体交换的“窗口” 。植物的蒸腾作用主要在叶片进行,叶柄和幼嫩的茎也能少量的进行。植物吸收的水分只有1%被植物体利用,99%都通过蒸腾作用散失到大气中去了。
16.精准扶贫工作开展以来,我市某地因地制宜发展绿色农业,种植大棚蔬菜,获得可观的经济效益。如图图示中,图一是晴朗的夏季一昼夜内大棚中二氧化碳(CO2)浓度的变化曲线;图二中A、B、C、D为大棚蔬菜叶肉细胞内的四种生理状况,图中①②分别为叶肉细胞中的线粒体、叶绿体。请据图回答问题:
(1)大棚蔬菜根系吸收的水分,通过根、茎、叶中的________运送到叶肉细胞,绝大部分通过气孔散失到环境中。
(2)某同学在图一中曲线上标注了a、b、c、d、e五点,其中,大棚内蔬菜在一天中有机物储存最少时对应的点是________。在曲线ab、de段,大棚内的二氧化碳浓度升高的原因是________。
(3)叶肉细胞在图一c点的生理状况与图二中________(填序号)所示的生理状况相匹配。
(4)请你利用所学的生物学知识,为大棚蔬菜种植户提出一条增产的建议:________。
【答案】 (1)导管
(2)b;在光线暗时,植物光合作用减弱,不消耗二氧化碳,只进行呼吸作用,释放出二氧化碳
(3)D
(4)浇灌碳酸水等
【考点】光合作用与呼吸作用区别与联系,导管及其对水和无机盐的运输,光合作用原理的应用
【解析】【解答】(1)植物靠根吸收水分,吸收的水分通过根、茎、叶中的导管运送到叶肉细胞,绝大部分通过植物的蒸腾作用散失到环境中。
(2)通过图一分析可以看出,在b点时,大棚中的二氧化碳浓度最高,说明植物进行呼吸作用强度强,光合作用消耗的二氧化碳较少,光合作用强度壁呼吸作用强度弱,故在此时有机物含量储存最少;在ab段和de段时,为凌晨6点之前和傍晚18点之后,太阳落下,光合作用减弱,不再消耗二氧化碳,但是呼吸(3)图一中,c点为12时,此时光照强度强,光合作用强度大于呼吸作用强度,所以线粒体上产生的二氧化碳直接被叶绿体中进行的光合作用消耗掉,所以D符合题意。
(4)绿色植物通过叶绿体,利用光能,把二氧化碳和水转化成储存能量的有机物,并且释放出氧气的过程,叫做光合作用,光合作用的强度越强,积累的有机物越多,产量就越高,根据概念可以看出,光合作用强度除受二氧化碳浓度的影响外,还受光照强度等因素的影响,所以要提高产量,可以增加大大棚内二氧化碳的浓度(浇灌碳酸水等),延长光照时间,合理利用光能(合理密植、间作套种等)。
故答案为:(1)导管;(2)b、在光线暗时,植物光合作用减弱,不消耗二氧化碳,只进行呼吸作用,释放出二氧化碳;(3)D;(4)浇灌碳酸水、合理密植、间作套种等。
【分析】此题考查光合作用和呼吸作用的关系,光合作用原理的应用,为基础题,难度一般,解答此题需要熟记光合作用和呼吸作用的实质,熟知:光合作用是指植绿色植物通过叶绿体,利用光能,把二氧化碳和水转化成储存能量的有机物,并且释放出氧气的过程,植物通过光合作用制造的有机物来构建自身的各个组成部分;呼吸作用是指细胞内的有机物在氧的参与下被分解成二氧化碳和水,同时释放出能量的过程,可见,光合作用是合成有机物,贮存能量的过程,呼吸作用是分解有机物,释放能量的过程;影响光合作用效率的环境因素有:光照、温度、二氧化碳的浓度等。
17.科学实验探究:
(1)显微镜是科学探究过程常用的一种观察器具,它能帮助我们从宏观世界走进微观世界。请仔细观察并作出正确的分析:
① 若光线较暗,则在对光环节应选择图 1 甲中 e 的哪一面?________,及乙中的________。
② 在显微镜视野直径范围内,可看到丙所示的一行相连的 8 个细胞(已作数字标记),此时目镜为 10×、物镜为 10×。若目镜不变,只把物镜更换为 20×,则在视野中可看到的细胞数量是________个。
③ 东东同学在使用显微镜时,经常发现视野中会有“污物”出现,为了能正确快速判断视野中“污物” 可能存在的位置,东东画出如图 2 所示的思维导图。请你在横线处填入合适的文字,将思维导图补充完整:a________,b________。
(2)为探究蔬菜大棚内植物的变化,同学们设计了如下实验,请分析并回答下列问题:
① 同学们在春季的一个晴天,对大棚内二氧化碳浓度进行一昼夜测定,并绘制如图甲所示的曲线。在曲线 AB 段二氧化碳浓度逐渐升高,原因是此时植物进行的________作用较强。
② 为了探究植物的生理特点,他们设置了如图乙、丙实验装置,乙内装有正在萌发的蚕豆种子
(瓶中有适量的水),丙为一盆蚕豆苗(经过暗处理)。将丙用无色透明玻璃箱密封好后与乙装置进行 连接(阀门处于关闭状态),并将其放在阳光下。
a.在实验过程中他们发现玻璃箱内壁上有水珠,主要是因为叶片进行________作用的结果。
b.打开阀门后,乙装置中的________气体会进入丙装置,从而导致蚕豆的________作用增强。
【答案】 (1)凹面镜(凹面);大光圈;4;在装片上;在目镜上
(2)呼吸;蒸腾;二氧化碳;光合
【考点】显微镜的结构与使用,光合作用的实质,呼吸作用的实质,蒸腾作用及其意义
【解析】【解答】解:(1)①在显微镜的对光环节,应选择低倍视野下进行,e反光镜有两个面:平面镜和凹面镜,外界光线强时用平面镜,光线弱时用凹面镜,遮光器上有大小不等的光圈,外界光线强时用小光圈,光线弱时用大光圈。
②目镜和物镜放大倍数的乘积=物象放大倍数,当显微镜的目镜为10×、物镜为10×时,物象放大100倍,若目镜不变、物镜换成20×时,则物象放大200倍,当显微镜的目镜为10×、物镜为10×时,在视野直径范围内看到一行相连的8个细胞,若目镜不变、物镜换成20×时,则在视野中可看到细数是8÷2=4。
③ 判断显微镜视野中污点的位置:先转动目镜如果污点动说明在目镜上,如果污点不动,说明不在目镜上;然后移动装片,污点动说明在装片上,如果不动说明污点在物镜上。故图中a在装片上,b在目镜上。(2)①光合作用是指绿色植物利用光能,把二氧化碳和水转化为储存能量的有机物,同时释放氧气的过程。植物的呼吸作用是指细胞内有机物在氧的参与下被分解成二氧化碳和水,同时释放能量的过程。在曲线AB段二氧化碳浓度逐渐升高,原因是此时植物主要进行呼吸作用。
②植物的叶片能进行蒸腾作用,把体内的水分散发到空气中,遇到玻璃箱内壁凝结成水珠,所以在实验过程中,玻璃箱内壁有水珠,主要是因为叶片进行蒸腾作用的结果。
③乙内装有正在萌发的蚕豆种子,能进行呼吸作用,释二氧化碳,打开阀门,乙装置内二氧化碳进入丙装置,二氧化碳是光合作用的原料,因此蚕豆苗的光合作用增强。
【分析】(1)观图可知:a目镜、 b转换器、c物镜、d载物台、e反光镜、f镜座、g粗准焦螺旋、h细准焦螺旋、i镜臂,(2)甲表示春季晴天某密闭大棚内一昼夜CO2浓度的变化,当曲线上升时,说明呼吸作用大于光合作用或者只进行呼吸作用;当曲线下降时,说明光合作用大于呼吸作用;并且图中B、D两点为平衡点,即二氧化碳吸收等于释放,表明此时光合速率等于呼吸速率。
18.为探究光照强度对番茄幼苗光合作用速率的影响,将如图1所示的多套相同的实验装置置于不同的光照强度下,分别记录单位时间内 红墨水滴左、右移动的距离,并将实验结果绘制成如图2所示曲线(此实验不考虑温度等因素对小室内气体体积的影响)。请分析回答:
(1)将装置置于黑暗环境中时,红墨水滴向左移动,原因是此时幼苗的________(填“生理过程”)消耗了________。
(2)在b 点光照强度下,红墨水滴不移动的原因是该光照强度下________。
(3)在 c 点光照强度下,装置产生氧气的速率为________(用单位时间内红墨水滴移动的距离表示)。
(4)装置中的营养液可通过木质部的________运输到植物体各处。
【答案】 (1)呼吸作用;氧气
(2)光合作用与呼吸作用强度相等
(3)(n+m)毫米
(4)导管
【考点】光合作用与呼吸作用区别与联系,导管及其对水和无机盐的运输
【解析】【解答】解:(1)将装置置于黑暗环境中时,装置中的幼苗不进行光合作用只进行呼吸作用,幼苗进行呼吸作用消耗了氧气并产生二氧化碳,由于缓冲液可以使密闭小室内的二氧化碳的浓度保持恒定,所以产生的二氧化碳可以忽略不计,因此密闭小室内的气压降低,红墨水滴向左移动。(2)图乙中,在b光照强度下,光合作用速率和呼吸作用速率相等,装置内外气压趋于平衡,所以水柱不移动。(3)植物的光合作用是植物在叶绿体里利用光能把二氧化碳和水合成有机物,释放氧气,同时把光能转变成化学能储存在合成的有机物中的过程。可见通过叶绿体可以将光能转化为化学能。在c点光照强度下,对应的纵坐标右移距离为m毫米,无光照时呼吸作用左移距离为n毫米,所以在c点光照强度下,装置产生氧气的速率为(m+n)毫米。(4)导管属于输导组织,由许多长形、管状的细胞组成,无细胞质和细胞核,上下细胞间的细胞壁已经消失,形成了一条中空的管道,细胞是死细胞。导管由下向上运输水和无机盐。所以装置中的营养液可通过木质部的导管运输到植物体各处。
【分析】(1)绿色植物通过叶绿体,利用光能,把二氧化碳和水转化成储存能量的有机物,并且释放出氧气的过程,叫做光合作用,绿色植物通过光合作用不断消耗大气中的二氧化碳,维持了生物圈中二氧化碳和氧气的相对平衡。(2)细胞利用氧,将有机物分解成二氧化碳和水,并且将储存在有机物中的能量释放出来,供给生命活动的需要的过程叫呼吸作用。
19.如图一示大豆种子结构:图二示大豆幼苗;图三示植物部分生理活动,其中的数字和箭头表示来源和去路;图四是大豆密闭温室中一天内二氧化碳含量变化曲线。请据图分析并回答下列问题:
(1)图一大豆种子的主要部分包括 ________(填写序号),它是由 ________ 发育来的。
(2)图二中C是由图一中的[________] ________ 发育来的。
(3)图三中④→②表示的生理过程的实质是________;①→③表示的生理过程的表达式是________。
(4)图四中曲线bd段,大豆叶片此时进行的生理活动可以用图三中的数字________表示。通过分析此段曲线,你对蔬菜大棚种植有何建议?________。
【答案】 (1)①②③④;受精卵
(2)③;胚根
(3)分解有机物、释放能量;二氧化碳+水 →叶绿体光 有机物+氧气
(4)①③⑤⑥;提高二氧化碳浓度
【考点】种子的结构,种子萌发的过程,光合作用与呼吸作用区别与联系
【解析】【解答】(1)大豆种子包括种皮和胚,胚包括③胚根、①胚轴、②胚芽和④子叶四部分,是种子的主要部分。传粉和受精结束后,子房发育成果实,子房壁发育成果皮,胚珠发育成种子,珠被发育成种皮,受精卵发育成胚。(2)在种子萌发的过程中,胚根发育成根,胚轴伸长,发育成根和茎的连接部分,胚芽发育成茎和叶,因此图二中的C根是由图一中③胚根发育而来的。(3)图三中④→②表示呼吸作用,呼吸作用实质上是分解物质、释放能量。①→③表示光合作用,光合作用实质上是绿色植物通过叶绿体,利用光能,把二氧化碳和水转化成储存能量的有机物,并且释放出氧气的过程。表达式为:二氧化碳+水 →叶绿体光 有机物+氧气。(4)在图四中,bd段二氧化碳浓度减少,说明光合作用强于呼吸作用,因此大豆叶片向大气中释放氧气;而大豆叶片中线粒体进行呼吸作用产生的二氧化碳都被大豆叶片中的叶绿体进行光合作用时吸收了,因此,在图四曲线bd段大豆叶片此时进行的生理活动可以用图三中的数字①③⑤⑥表示。影响植物光合作用的因素有:光照、二氧化碳的浓度等,其中二氧化碳的浓度越高光合作用就越强,制造的有机物就越多,蔬菜的产量也越高,可以经常通风,提高二氧化碳的浓度。。
【分析】图一中①胚轴,②胚芽,③胚根,④子叶,⑤种皮;图二中A叶,B茎,C根;图三中④→②表示呼吸作用,①→③表示光合作用;在图四中,bd段二氧化碳浓度减少,说明光合作用强于呼吸作用,据此分析解答。
20.尚堂生态农业高科技示范园,是一种新型的“农业+旅游业”性质的生态农业模式。尚堂因发展生态农业有良好的资源基础,可以种植各种果树,培育园林绿化树种、花卉、盆景,还可以在房前屋后、塑料大棚中种植各种瓜果、蔬菜、花卉。每当春暖花开之时,硕果累累之际,游人如织,游玩、采摘、品尝、体验农事活动,乐趣无穷。依据材料回答下列问题:
(1)生态园生物如此丰富,体现了________的多样性。
(2)要想感受清新的空气,请到尚堂生态园区来。这是因为植物进行了图一中________过程(用图中的序号表示)合成有机物,同时释放________。
(3)当你步入生态园,感到空气特别湿润凉爽。这是因为园内植物的叶片进行了________作用的结果。
(4)图二实验过程中玻璃罩内壁上会出现一些细小的水珠,这能否证明盆栽西红柿幼苗进行了蒸腾作用?________,原因是________。
(5)图三中,能表示图一①过程的曲线为________(填标号),图四中,蔬菜有机物积累最多的点是________(填标号)。
【答案】 (1)生物种类
(2)①;氧气
(3)蒸腾
(4)不能;玻璃罩罩住了整个花盆,玻璃罩内壁上的水珠不但有植物的蒸腾作用散失的水分,还有花盆中土壤水分蒸发的
(5)Ⅰ;d
【考点】光合作用的实质,呼吸作用的实质,蒸腾作用及其意义,生物多样性的内涵
【解析】【解答】(1)生物多样性包括生物种类的多样性、基因的多样性、生态系统的多样性。因此,生态园生物如此丰富,体现了生物种类的多样性。(2)光合作用是指绿色植物通过叶绿体利用光能,把二氧化碳和水转化成储存能量的有机物(如淀粉),并且释放出氧气的过程,其反应式表示:二氧化碳+水 →叶绿体光 有机物(贮存能量)+氧气。因此,到尚堂生态园区可感受清新的空气,这是因为植物进行了图一中①过程合成有机物,同时释放氧气。(3)蒸腾作用为大气提供大量的水蒸气,增加空气湿度,使空气湿润;蒸腾作用散失水分,吸收热量,使气温降低;夏天大树还能遮挡阳光,降低温度,凉爽宜人。此外大树还能进行光合作用,释放氧气,使空气清新宜人。因此,当你步入生态园,感到空气特别湿润凉爽。这是因为园内植物的叶片进行了蒸腾作用的结果。(4)实验过程中玻璃罩内壁上会出现一些细小的水珠,这不能证明盆栽西红柿幼苗进行了蒸腾作用,原因是玻璃罩罩住了整个花盆,玻璃罩内壁上的水珠不但有植物的蒸腾作用散失的水分,还有花盆中土壤水分蒸发的。(5)光合作用的原料是二氧化碳和水,产物是有机物和氧气,场所是叶绿体,条件是光照,图三中6点——18点有光照,说明Ⅰ进行光合作用,图一中①吸收二氧化碳和水,产物是有机物和氧气,表示光合作用,分析可知图三中,能表示图一①过程的曲线为Ⅰ。图四中6点以前缺少光照二氧化碳的含量较高,植物没有进行光合作用,6——18时二氧化碳的含量不断下降,植物进行光合作用吸收了二氧化碳,进行光合作用制造有机物,18点以下缺少光照,没有进行光合作用制造有机物,只进行呼吸作用分解有机物,所以图四中,蔬菜有机物积累最多的点是d。
【分析】生物多样性包括三个层次:生物种类的多样性、基因的多样性、生态系统的多样性。光合作用是指绿色植物通过叶绿体利用光能,把二氧化碳和水转化成储存能量的有机物(如淀粉),并且释放出氧气的过程。蒸腾作用是水分从活的植物体表面(主要是叶子)以水蒸气状态通过气孔散失到大气中的过程。呼吸作用是指植物体吸收氧气,分解有机物为二氧化碳和水,并释放出二氧化碳。
相关试卷
这是一份初中生物中考复习 专题10 生物的遗传和变异-冲刺2020年中考生物易错点集中专项训练(解析版),共16页。试卷主要包含了以下对遗传病的叙述错误的是,下列关于变异的叙述,正确的是,鸡冠的形状有玫瑰冠和单冠两种等内容,欢迎下载使用。
这是一份初中生物中考复习 专题09 生物的生殖和发育-冲刺2020年中考生物易错点集中专项训练(解析版),共12页。试卷主要包含了下列有关鸟类的说法正确的是,昆虫的生殖和发育方式是,胎儿是指等内容,欢迎下载使用。
这是一份初中生物中考复习 专题06 人体的呼吸,物质运输和废物排出-冲刺2020年中考生物易错点集中专项训练(解析版),共20页。

