


初中生物中考复习 四川省成都市高新区2019年中考生物一模试卷(含解析)
展开
这是一份初中生物中考复习 四川省成都市高新区2019年中考生物一模试卷(含解析),共19页。试卷主要包含了选择题,填空题,实验题,简答题等内容,欢迎下载使用。
2019年四川省成都市高新区中考生物一模试卷
一、选择题(本大题共20小题,共40.0分)
1. “沙漠地区栽种的植物能防风固沙”,下列能体现出与此现象相同的生物与环境关系的是( )
A. 南极企鹅的皮下脂肪很厚 B. 温带的野兔随季节换毛
C. 蚯蚓能疏松土嚷,提高土壤肥力 D. 秋冬季节,杨树落叶
2. 地球上出现的最早的植物是( )
A. 原始的单细胞藻类 B. 原始的苔藓植物
C. 原始的多细胞藻类 D. 原始的种子植物
3. 在生命起源过程中,所需要的能源可能是( )
A. 地热 B. 核裂变
C. 火山爆发 D. 高温、雷电、紫外线
4. 下列关于动物形态结构与功能的叙述,错误的是( )
A. 两栖动物的受精作用离不开水,绝大多数两栖动物的幼体生活在水中,用鳃呼吸;成体则水陆两栖生活,用肺呼吸,皮肤辅助呼
B. 节肢动物身体分头、胸、腹三部分,与飞行生活相适应
C. 鲫鱼体表覆盖滑的鱗片,身体呈流线型,与水生生活相适应
D. 爬行动物体表覆盖鳞片,有利于防止体内水分的散失,与陆地生活相适应
5. 植物界中等级最高、种类最多、分布最广、与人类关系最密切的植物类群是( )
A. 藻类植物 B. 蕨类植物 C. 裸子植物 D. 被子植物
6. 烤制面包、蒸馒头和酿制啤酒,利用的是何种微生物的发酵作用( )
A. 醋酸菌 B. 酵母菌 C. 霉菌 D. 大肠杆菌
7. 科学家确定南方古猿化石是最早的原始人类化石,而不是最早的原始类人猿化石,其重要依据是( )
A. 骨骼与现代人相似 B. 能够两足直立行走
C. 脑容量比森林古猿发达 D. 能够使用工具
8. 对下列观点或现象的解释,正确的是( )
A. 长颈鹿“长颈”的形成是其生活环境自然选择的结果
B. 人们对“超级细菌”无可奈何是抗生素质量下降的缘故
C. 害虫为了适应大量施用农药的环境,产生了抗药性变异
D. 枯叶蝶的体色和体形酷似枯叶这是发生有利变异的结果
9. 下列关于生活中的生物技术的应用,错误的是( )
A. 污水处理厂利用细菌来净化生活污水或工厂废水
B. 制作酸奶时,将牛奶加热煮沸是为了杀死其中的杂菌
C. 制作泡菜的坛子要加盖,并加水密封的唯一原因是为了抑制杂菌生长、繁殖
D. 采用冷藏法保存食物的原理是抑制细菌和真菌的生长与繁殖
10. 下列有关生物分类的说法错误的是( )
A. 生物分类的基本单位是“属”
B. 最小的分类单位是“种”,最大的分类单位是“界”
C. 分类单位等级越大,所包含的共同特征越少
D. 分类单位等级越小,亲缘关系越近
11. 某同学在家指导妈妈“用鲜奶制作酸奶”和“用葡萄酸制葡萄酒”,下列指导措施中,正确的是( )
A. 制作酸奶需要密封,而制作葡萄酒不需要密封
B. 制作酸奶和葡萄酒都需要先通气
C. 制作酸奶的菌种属于细菌,酿制葡萄酒的菌种属于真菌
D. 制作酸奶和酿制葡萄酒的菌种都属于真菌
12. 控制某显性遗传病的基因仅位于人体的Y染色体上。若小明的父亲患病,母亲正常,小明的妈妈又生了一个妹妹,你认为他妹妹患病的概率为( )
A. 0 B. 25% C. 50% D. 100%
13. 中国等六国科学家实施的“人类基因组计划”要对人类全部染色体的基因进行测位.请你结合学过的知识,指出该计划要测定的人类染色体数应该是( )
A. 46条 B. 23条 C. 24条 D. 22条
14. 解释生物进化的原因,目前人们普遍接受的是达尔文的自然选择学说,以下关键词能正确概述自然选择学说内容的一组是( )
①自然发生 ②物种不变 ③过度繁殖 ④环境污染 ⑤生存斗争 ⑥遗传、变异 ⑦适者生存。
A. ①②③⑦ B. ④⑤⑥⑦ C. ①③④⑤ D. ③⑤⑥⑦
15. 下列关于变异的各种说法中,不正确的是( )
A. 水稻由于水肥充足,长得穗大粒多,但子代不一定也长得穗大粒多
B. 遗传物质变化引起的变异是可以遗传的变异
C. 自然界中的变异是普遍存在的
D. 通过卫星搭载后的普通辣椒种子,都能成为优质太空椒
16. 如图示某种昆虫的发育过程,下列叙述不正确的( )
A. 该昆虫的发育过程属于完全变态发育
B. 该昆虫的生殖方式是有性生殖
C. 该图可表示蝗虫的发育过程
D. 若该虫是一种害虫,则幼虫期对农作物的危害最大
17. 下列可以看成一个生态系统的是( )
A. 卧龙山公园里的所有生物 B. 涪江中的鱼类和水
C. 我们的学校 D. 一块农田里的所有非生物
18. 下列有关生物多样性的叙述错误的是( )
A. 建立自然保护区是保护生物多样性最为有效的措施
B. 为了丰富我国的动植物资源,应大力引进一些外来物种
C. 保护生物多样性并不意味着禁止开发和利用生物资源
D. 种类的多样性、生态系统的多样性和基因的多样性共同组成了生物多样性
19. 用达尔文进化学说的观点来判断下列叙述,其中正确的是( )
A. 长颈鹿经常努力伸长颈和前肢去吃树上的叶子,因此颈和前肢都变得很长
B. 青霉素的效果越来越差是病原体对青霉素选择的结果
C. 兔的保护色和鹰锐利的目光,是它们长期相互选择的结果
D. 北极熊生活在冰天雪地的环境里,它们的身体都产生了定向变异
20. 下列属于转基因技术的是( )
A. 将抑制乙烯(一种催熟物质)合成的基因转入番茄DNA中
B. 利用某些微生物生产谷氨酸
C. 利用组织培养的方法繁殖蝴蝶兰
D. 将番茄和马铃薯细胞融合,繁殖出新植株
二、填空题(本大题共10小题,共20.0分)
21. 环境的定向选择作用决定着生物进化的______.生物的多样性和适应性是______的结果.
22. 我国是最早利用发酵技术酿酒的国家.”在发酵过程中,曲霉和毛霉先把淀粉转化为______,然后在没有氧气的条件下,通过______的代谢产生酒精.
23. 目前己知的150多万种动物,根据其体内是否有______,我们可以将这些动物分为______动物和无脊椎动物两大类。
24. 鱼能够在水中生活,至关重要的特点是:一是能靠______来获取食物和防御敌害,二是能在水中______.
25. 在生态系统中,生物的种类、各种生物的数量和所占的比例总是维持在______的状态,这种现象就叫做______.
26. 壁虎是我国最常见的一种爬行动物.当它遇到敌害难以逃脱时,壁虎的尾巴会突然自己掉下来,并且长时间在地上扭动翻滚不停,使得敌害分散注意力,然后壁虎就趁机逃走了.壁虎的这种行为从获得的途径来看,属于______行为,这种行为是由______决定的.
27. 被誉为“微生物学之父”的法国科学家______提出了保存酒和牛奶的巴氏消毒法以及防止手术感染的方法。
28. 生物的生存离不开一定的环境,保护生物多样性的根本措施是要保护生物的栖息环境,保护______的多样性。我国的植物资源十分丰富,还被称为“______植物的故乡”。
29. 地球上最大的生态系统是______。生态系统中,影响生物生活的环境因素可以分为两大类,一类是______因素,另一类是______因素。
30. 自然选择学说是由英国生物学家______提出的.自然界中的生物,在激烈的______中,______生存下来,______被淘汰,叫做自然选择.
三、实验题(本大题共2小题,共14.0分)
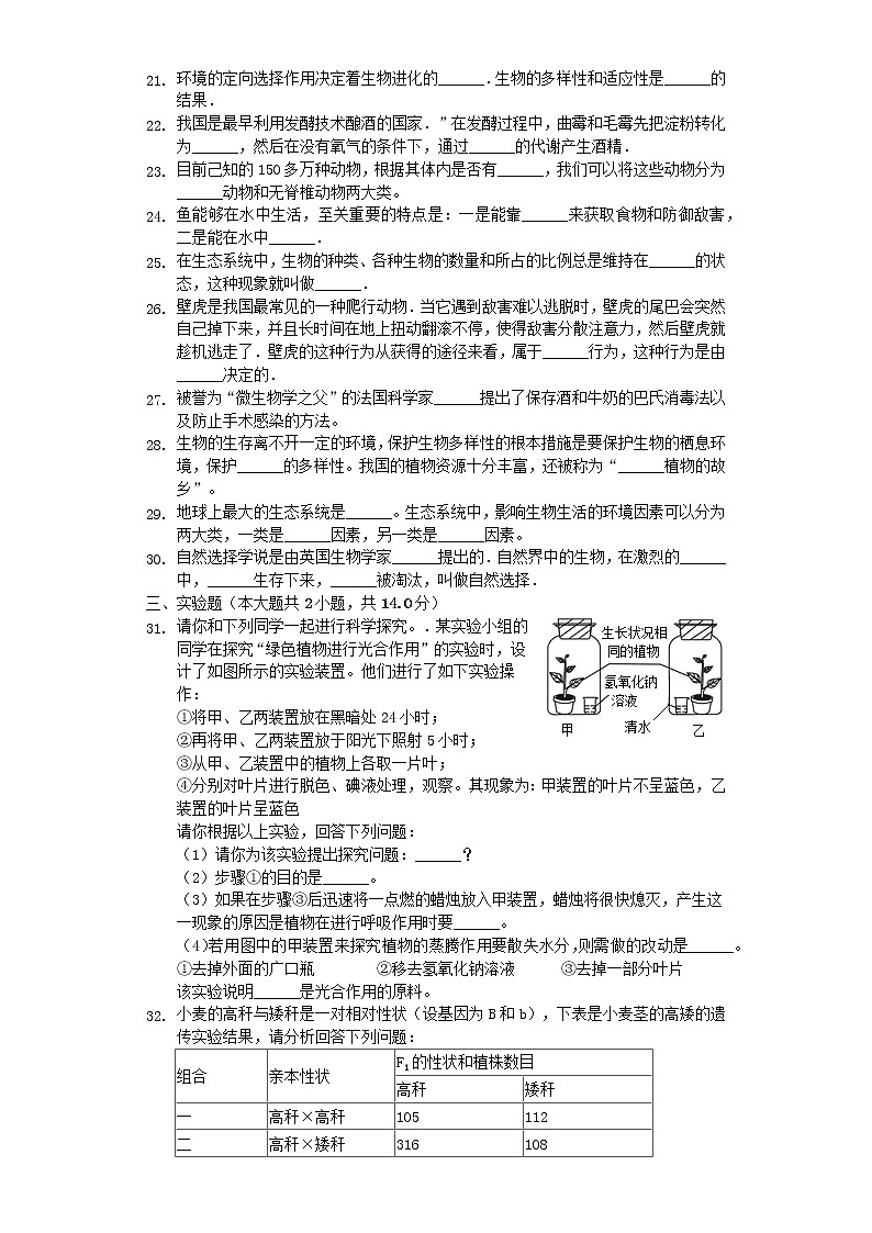
31. 请你和下列同学一起进行科学探究。.某实验小组的同学在探究“绿色植物进行光合作用”的实验时,设计了如图所示的实验装置。他们进行了如下实验操作:
①将甲、乙两装置放在黑暗处24小时;
②再将甲、乙两装置放于阳光下照射5小时;
③从甲、乙装置中的植物上各取一片叶;
④分别对叶片进行脱色、碘液处理,观察。其现象为:甲装置的叶片不呈蓝色,乙装置的叶片呈蓝色
请你根据以上实验,回答下列问题:
(1)请你为该实验提出探究问题:______?
(2)步骤①的目的是______。
(3)如果在步骤③后迅速将一点燃的蜡烛放入甲装置,蜡烛将很快熄灭,产生这一现象的原因是植物在进行呼吸作用时要______。
(4)若用图中的甲装置来探究植物的蒸腾作用要散失水分,则需做的改动是______。
①去掉外面的广口瓶 ②移去氢氧化钠溶液 ③去掉一部分叶片
该实验说明______是光合作用的原料。
32. 小麦的高秆与矮秆是一对相对性状(设基因为B和b),下表是小麦茎的高矮的遗传实验结果,请分析回答下列问题:
组合
亲本性状
F1的性状和植株数目
高秆
矮秆
一
高秆×高秆
105
112
二
高秆×矮秆
316
108
三
矮秆×矮秆
207
0
(1)根据组合______可以判断出,这对相对性状中______是显性性状。
(2)组合一中亲本的遗传基因组合是______。
(3)已知矮秆小麦抗倒伏,高秆小麦不抗倒伏,科学工作者欲培育出矮秆小麦,可以选取表格中的组合______的亲本进行杂交,后代即可选育出矮秆小麦新品种。杂交后代中出现了矮秆类型,这种现象叫做______,该育种方法属于______育种,其原理是通过杂交使亲本的基因______。
(4)目前,人们通常利用人工方法对生物进行适当处理,诱导生物体内的______发生改变,从而产生新的变异个体,这种变异是______,人们可以从中选择需要的变异类型进行培育,获得新品种。利用遗传变异原理培育新品种的方法很多,请你列举出一种育种方法,如:______。
四、简答题(本大题共4小题,共26.0分)
33. 仔细阅读下文,参考图示,回答问题:
在稻花飘香的季节里,我们漫步在田间的小路上,经常会看见飞翔的鸟儿,青蛙在忙着捕食害虫,偶尔还能遇见在草丛中穿行的小蛇。到了夜晚老鼠的天敌猫头鹰就会出现在田间的树上,忠实地守护着这片农田。
(1)在上述农田生态系统中,属于生产者的是______。
(2)写出一条最短的食物链______。
(3)此生态系统的能量最终来源于______,该能量被储存在生物体内后通过______作用释放出来。
(4)在此农田生态系统中,青蛙的体色多数为绿色,请从达尔文进化论角度分析,这是______的结果。
(5)如果人们大量捕捉青蛙,会导致______数量增多,从而破坏了生态平衡,因为生态系统的______能力是有限的,所以我们应该爱护动物,遵守生态规律,共创和谐家园。
34. 人类皮肤正常由显性基因(A)控制,白化病由隐性基因(a)控制,根据下图回答问题:
(1)由A控制的性状和由a控制的性状是一对______。
(2)父亲的基因型是______,孩子丁的基因型是______。
(3)就肤色类型来说,母亲能产生______种卵细胞,其基因型是______。
(4)受精卵可能具有的基因型有______种。
(5)这对夫妇所生的孩子患白化病的可能性为______%。
35. 如图是羊的毛色遗传图解示意图,据图回答问题:
(1)羊毛色的白毛与黑毛是一对______性状。
(2)由第二代羊4、5和第三代羊6、7可以知道,白毛羊与白毛羊通过有性生殖产生的后代中出现了黑毛羊,这种现象在遗传学上称为______。
(3)若用A表示显性基因,a表示隐性基因,则白毛羊1和白毛羊7的基因组成分别是______和______。
(4)______是控制性状的基因在羊4、5和羊6、7之间传递的“桥梁”。
(5)若羊1、2再生一胎,则后代羊中白毛羊与黑毛羊的比例接近于______。
(6)养殖户给羊注射“绵、山羊痘弱毒冻干苗”后,若羊产生了免疫,就可以一年内不患“痘”,这种免疫类型属于______免疫。
36. 某校生物科技小组在探究“各种环境中的细菌和真菌”的活动中,设计了如下探究实验:分别将等量的牛奶煮沸,倒入两个经过灭菌处理的、大小相同的锥形瓶A和B中,冷却至室温,A瓶中放入新鲜的花园土,B瓶中放人等量的经高温处理的花园土.两锥形瓶口均用消过毒的棉花堵住(如图),每日观察牛奶的情况.
(1)该实验探究的问题是______.
(2)实验前,将牛奶煮沸的原因是______.
(3)牛奶在这个实验中的作用是(填字母)______.
A.提供有机物 B.提供生存空间 C.提供氧气 D.提供适宜的温度
(4)实验结束时,锥形瓶______中的牛奶会变质,原因是______.
答案和解析
1.【答案】C
【解析】
解:ABD、南极企鹅的皮下脂肪很厚、温带的野兔随季节换毛和秋冬季节,杨树落叶都说明生物能适应环境。
C、蚯蚓能疏松土嚷,提高土壤肥力说明生物能影响环境。
所以“沙漠地区栽种的植物能防风固沙”,下列能体现出与此现象相同的生物与环境关系的是蚯蚓能疏松土嚷,提高土壤肥力。
故选:C。
生物与环境的关系,包涵三个方面:环境影响生物,生物能适应环境,生物也能影响环境。
在沙漠地区植树造林可以防风固沙,这个事例体现出生物对环境的影响。
解答此类题型的关键是结合具有的实例分清是生物与环境之间的影响结果。
2.【答案】A
【解析】
解:植物的进化历程:
故选:A。
地球上最初没有生命,生命经历了从无到有的发展过程.产生了最初的生命,地球上最早出现的植物--单细胞的原始的藻类植物与最早出现的动物--原始的单细胞动物.动、植物在地球上发展进化.
关键掌握生物进化的历程.
3.【答案】D
【解析】
解:地球在宇宙中形成以后,开始是没有生命的。经过了一段漫长的化学演化,就是说大气中的有机元素氢、碳、氮、氧、硫、磷等在自然界各种能源(如闪电、紫外线、宇宙线、火山喷发等等)的作用下,合成有机分子(如甲烷、二氧化碳、一氧化碳、水、硫化氢、氨、磷酸等等).这些有机分子进一步合成,变成生物单体(如氨基酸、糖、腺甙和核甙酸等).这些生物单体进一步聚合作用变成生物聚合物。(NH3)、水蒸气(H2O)、氢(H2),此外还有硫化氢(H2S)和氰化氢(HCN).这些气体在大自然不断产生的宇宙射线、紫外线、闪电等的作用下,就可能自然合成氨基酸、核苷酸、单糖等一系列比较简单的有机小分子物质。后来,地球的温度进一步降低,这些有机小分子物质又随着雨水,流经湖泊和河流,最后汇集在原始海洋中。
故选:D。
此题考查了原始地球生命的起源问题,结合原始大气(右)有机物形成过程进行解答.
熟知原始生命形成过程是解题关键.
4.【答案】B
【解析】
解:A、两栖动物的受精作用离不开水,绝大多数两栖动物的幼体生活在水中,用鳃呼吸;成体则水陆两栖生活,用肺呼吸,皮肤辅助呼吸,A正确;
B、昆虫的身体分头、胸、腹三部分,而不是节肢动物身体分头、胸、腹三部分,B错误;
C、鲫鱼体表覆盖滑的鱗片,身体呈流线型,可以减少游泳时的阻力,与水生生活相适应,C正确;
D、爬行动物具有角质的鳞或甲,可以减少体内水分的蒸发,与陆地生活相适应,D正确。
故选:B。
生物对环境的适应是普遍存在的。现在生存的每一种生物,都具有与环境相适应的形态结构、生理特征或行为,可从生物的器官特征去分析。
回答此题的关键要把握生物体结构与生活环境相适应的生物学观点。
5.【答案】D
【解析】
解:藻类植物结构最简单,无根、茎、叶的分化。苔藓植物比藻类植物的结构复杂一些,有了茎、叶的分化,但是无根,只有假根,体内无输导组织,植株矮小。蕨类植物有了根、茎、叶的分化,且体内有输导组织,一般长的比较高大。藻类植物、苔藓植物和蕨类植物都不结种子,用孢子繁殖后代,生殖离不开水。裸子植物有种子,适于在干旱的陆地上生活,无花,种子外面无果皮包被着,裸露,不能形成果实。被子植物的种子外面有果皮包被着,具有根、茎、叶、花、果实和种子六大器官,被子植物在繁殖的过程中能受到更好的保护,适应环境的能力更强,适于生活在不同的环境中,是植物界中最具高等的一个类群,其种类最多,分布最广。可见D正确。
故选:D。
被子植物在繁殖的过程中能受到更好的保护,适应环境的能力更强,适于生活在不同的环境中,是植物界中最具高等的一个类群,其种类最多,分布最广。
熟练掌握各类群的主要特征,即可比较它们的进化等级关系。
6.【答案】B
【解析】
解:做馒头或面包时,经常要用到酵母菌,酵母菌可以分解面粉中的葡萄糖,产生二氧化碳,二氧化碳是气体,遇热膨胀而形成小孔,使得馒头或面包暄软多空。酿制啤酒时也要用到酵母菌,在无氧的条件下,酵母菌分解有机物产生酒精和二氧化碳,B正确。
故选:B。
微生物的发酵在食品的制作中具有重要意义,如蒸馒头、做面包、酿制啤酒等要用到酵母菌。
酵母菌等微生物的发酵在食品的制作中具有重要的意义,做这题主要掌握酵母菌在做馒头和制酒中的应用。
7.【答案】B
【解析】
解:因为南方古猿能两足直立行走,却不能制作工具。而区分人与猿的最重要的标志是能否两足直立行走,最根本的区别是能否制造工具。其实不能制作工具,并不是完全形成的人。但从生物学的角度来说,南方古猿朝着人的方向进化,所以归为动物界-脊索动物门-脊椎动物亚门-哺乳纲-灵长目中的人科。总的来说,其主要依据是应是,南方古猿能两足直立行走。
故选:B。
南方古猿,约600万年前,现代公认的最早的人类祖先,即人类的起源。最早出现在非洲大陆南部,是最早的人科动物。
值得一提的是,南方古猿初被发现时,被考古学家分类为猿,后来虽然重新划分为人,但根据古生物分类学的命名规则,已命名的生物不能更改名称,所以至今我们仍称其为南方古猿。
8.【答案】A
【解析】
解:A、按照达尔文的观点,现代长颈鹿长颈的形成是这样的:古代的长颈鹿存在着颈长和颈短、四肢长和四肢短的变异,这些变异是可以遗传的,四肢和颈长的能够吃到高处的树叶,就容易生存下去,并且繁殖后代;四肢和颈短的个体,吃不到高处的树叶,当环境改变食物缺少时,就会因吃不到足够的树叶而导致营养不良,体质虚弱,本身活下来的可能性很小,留下后代的就会就更小,经过许多代以后,四肢和颈短的长颈鹿就被淘汰了,这样,长颈鹿一代代的进化下去,就成了今天我们看到的长颈鹿;因此现代长颈鹿长颈的形成是自然选择的结果。故选项说法正确;
B、滥用抗生素是出现“超级细菌”的原因。在抗生素刚被使用的时候,能够杀死大多数类型的细菌,但少数细菌由于变异而具有抵抗抗生素的特性,不能被抗生素杀死而生存下来,并将这些特性遗传给下一代,因此,下一代就有更多的具有抗药性的个体,经过抗生素的长期选择,使得有的细菌已不再受其的影响了,就出现了现在所谓的“超级细菌”。所以“超级细菌”的形成是滥用抗生素导致细菌抗药性不断增强的结果,故选项说法错误;
C、遗传变异是生物进化的基础,首先害虫存在着变异。有的抗药性强,有的抗药性弱。使用农药时,把抗药性弱的害虫杀死,这叫不适者被淘汰;抗药性强的害虫活下来,这叫适者生存。活下来的抗药性强的害虫,繁殖的后代有的抗药性强,有的抗药性弱,在使用农药时,又把抗药性弱的害虫杀死,抗药性强的害虫活下来。这样经过若干代的反复选择。最终活下来的害虫大多是抗药性强的害虫。在使用同等剂量的农药时,就不能起到很好的杀虫作用,导致农药的灭虫的效果越来越差。所以害虫产生抗药性的原因是自然选择的结果,故选项说法错误;
D、枯叶蝶的体色和体形酷似枯叶,这样利于枯叶蝶捕食和避敌,是一种拟态现象。达尔文认为,这是枯叶蝶在长期的生存斗争过程中经过自然选择的结果;自然选择是自然界对生物的选择作用,使适者生存,不适者被淘汰。因此,枯叶蝶的体色和体形酷似枯叶,是自然选择的结果。故选项说法错误。
故选:A。
达尔文把在生存斗争中,适者生存、不适者被淘汰的过程叫做自然选择。
变异是指子代与亲代之间的差异,子代个体之间的差异的现象。按照变异对生物是否有利分为有利变异和不利变异。有利变异对生物生存是有利的,不利变异对生物生存是不利的。
9.【答案】C
【解析】
解:A、在生活污水和工业废水中有很多有机物,可以作为细菌的食物,在无氧的环境中,一些杆菌和甲烷菌等细菌通过发酵把这些物质分解,产生甲烷,在有氧的环境中细菌把有机物分解成二氧化碳和水等,从而起到净化污水的作用,A正确;
B、制作酸奶时要用到乳酸菌,先是将牛奶煮沸,进行高温灭菌是为了杀死其中的杂菌,防止杂菌的影响,B正确;
C、制作泡菜时要用到乳酸菌,乳酸菌发酵产生乳酸,使得菜具有特殊的风味,乳酸菌是厌氧菌,分解有机物是不需要氧气的,因此泡菜坛要加盖并用一圈水来封口,以避免外界空气的进入,否则如果有空气进入,就会抑制乳酸菌的活动,影响泡菜的质量,C错误;
D、冷藏食物不易变质是由于低温抑制了细菌等微生物生长和繁殖,D正确;
故选:C。
1、某些细菌可以净化污水;
2、杂菌会影响乳酸菌的生殖,可采用高温的方法除去;
3、乳酸菌属于厌氧菌,不需要空气;
4、低温能抑制细菌的生长和繁殖。
解答此类题目的关键是灵活运用所学知识解释生活生产中的实际问题。
10.【答案】A
【解析】
解:A、最基本的分类单位是种,错误。
B、最小的分类单位是“种”,最大的分类单位是“界”,正确;
C、分类单位越大,生物的相似程度越少,共同特征就越少,包含的生物种类就越多,生物的亲缘关系就越远,正确。
D、分类单位越小,生物的相似程度越多,共同特征就越多,包含的生物种类就越少,生物的亲缘关系就越近,正确。
故选:A。
生物分类单位由大到小是界、门、纲、目、科、属、种.界是最大的分类单位,最基本的分类单位是种.
解答此类题目的关键是熟记生物的分类单位等级的大小关系.
11.【答案】C
【解析】
解:A、制作酸奶和制作葡萄酒都需要密封,A错误。
B、制酸奶时的乳酸菌是厌氧菌,不需要通气,B错误。
C、制作酸奶的乳酸菌属于细菌,酿制葡萄酒的酵母菌属于真菌,C正确。
D、制作酸奶的乳酸菌属于细菌,酿制葡萄酒的酵母菌属于真菌,D错误。
故选:C。
细菌和真菌等微生物的发酵在食品的制作中具有重要意义,制酸奶要用到乳酸杆菌,制酒要用到酵母菌,据此解答.
多掌握常见的发酵技术在食品制作中的作用的例子,并理解其原理.
12.【答案】A
【解析】
解:人的性别遗传过程如图:
。
从性别遗传图解看出,父亲Y染色体一定传给儿子,父亲的X染色体一定传给女儿。因此“控制某显性遗传病的基因仅位于人体的Y染色体上。若小明的父亲患病,母亲正常,小明的妈妈又生了一个妹妹”,他妹妹患病的概率为父亲将自己X染色体的某个变异基因传给儿子的概率是0%。
故选:A。
人的体细胞内的23对染色体,有一对染色体与人的性别有关,叫做性染色体;男性的性染色体是XY,女性的性染色体是XX。
解答此类题目的关键是理解掌握性别遗传过程以及会借助人类的性别遗传图解分析解答此类问题。
13.【答案】C
【解析】
解:人体内每个细胞内有23对染色体;包括22对常染色体和一对性染色体,性染色体包括:X染色体和Y染色体。含有一对X染色体的受精卵发育成女性,而具有一条X染色体和一条Y染色体者则发育成男性。即男性染色体的组成:22对常染色体+XY,女性染色体的组成:22对常染色体+XX,因此人类基因组计划要测定的人类染色体数应该是22条常染色体和两条性染色体X和Y,即24条。
故选:C。
染色体是细胞内具有遗传性质的物体,易被碱性染料染成深色,所以叫染色体;由蛋白质和DNA组成,是遗传物质基因的载体;正常人的体细胞染色体数目为23对,并有一定的形态和结构;染色体在体细胞内成对存在.
人类体细胞中的22对染色体男女性是一样的,只有第23对与性别有关的性染色体有区别.
14.【答案】D
【解析】
解:达尔文发现,地球上的各种生物普遍具有很强的繁殖能力,即过度繁殖;繁殖过度引起生存斗争;一切生物都具有产生变异的特性,在生物产生的各种变异中,有的可以遗传,有的不能够遗传,有的对生物的生存有利,有的对生物的生存不利;在生存斗争中,具有有利变异的个体,容易在生存斗争中获胜而生存下去,反之,具有不利变异的个体,则容易在生存斗争中失败而死亡。
这就是说,凡是生存下来的生物都是适应环境的,而被淘汰的生物都是对环境不适应的,这就是适者生存。达尔文把在生存斗争中,适者生存、不适者被淘汰的过程叫做自然选择。因此达尔文自然选择学说的基本思想是适者生存,不适者被淘汰。
故选:D。
达尔文的自然选择学说,其主要内容有四点:过度繁殖,生存斗争(也叫生存竞争),遗传和变异,适者生存。
达尔文自然选择学说的基本思想是适者生存,不适者被淘汰。
15.【答案】D
【解析】
解:A、水稻由于水肥充足,长得穗大粒多,是环境影响产生的不可遗传的变异,因此子代不一定也长得穗大粒多,A正确;
B、遗传物质变化引起的变异是可以遗传的变异,B正确;
C、自然界中的变异是普遍存在的如“一母生九子,九子各不同”,C正确;
D、变异是不定向的,因此通过卫星搭载后的普通辣椒种子,不一定都能成为优质太空椒,D不正确。
故选:D。
(1)变异是指亲子间和子代个体间的差异.按照变异的原因可以分为可遗传的变异和不可遗传的变异.
(2)可遗传的变异是由遗传物质改变引起的,可以遗传给后代;仅由环境因素引起的,没有遗传物质的发生改变的变异,是不可遗传的变异,不能遗传给后代.
解答此类题目的关键是理解掌握可遗传的变异和不可遗传的变异的特点以及变异是不定向的.
16.【答案】C
【解析】
解:A、图中昆虫的发育经过受精卵、幼虫、蛹和成虫等4个时期,因此属于完全变态发育,A正确;
B、此图的生殖发育经过了两性生殖细胞的结合,属于有性生殖,B正确;
C、图中昆虫的发育经过受精卵、幼虫、蛹和成虫等4个时期,而蝗虫的发育经过卵、若虫、成虫三个时期,属于不完全变态发育,C错误;
D、若该昆虫是一种害虫,则幼虫期对农作物危害最大,而成虫只吃少量的花粉或植物汁液,蛹不食不动,D正确。
故选:C。
昆虫在个体发育中,经过卵、幼虫、蛹和成虫等4个时期的叫完全变态发育。完全变态发育的幼虫与成虫在形态构造和生活习性上明显不同,差异很大。如蝶、蚕等。
不完全变态发育:幼体与成体的形态结构和生活习性非常相似,但各方面未发育成熟,发育经历卵、若虫、成虫三个时期。例如蝗虫等
解答此类题目的关键是理解完全变态的发育特点。
17.【答案】C
【解析】
解:A、卧龙山公园里的所有生物,只包括了生物部分,没有环境部分,不能构成一个完整的生态系统,A错误。
B、涪江中的鱼类和水,只包括了生物部分的部分动物和部分环境,没有其它生物,也没有其它环境部分,不能构成一个完整的生态系统,B错误。
C、我们的学校,既包括了学校所在的环境,又包括了此环境中的所有生物,符合生态系统的概念,C正确。
D、一块农田里的所有非生物,只有非生物部分,没有生物部分,不符合生态系统的概念,不是一个生态系统。D错误。
故选:C。
生态系统是指在一定地域内,生物与环境所形成的统一整体.包括生物部分和非生物部分,生物部分包括植物、动物、细菌真菌等微生物,非生物部分包括阳光、空气、水、土壤、温度等,分析答题.
生物与环境是不可分割的整体,生态系统既包括环境又包括环境中所有的生物.
18.【答案】B
【解析】
解:A、保护生物多样性最为有效的措施是建立自然保护区,A正确。
B、引进外来物种,一般不引进它的天敌,因此外来物种会大量繁殖,进而影响其它生物的生存,反而会破坏生物的多样性,B错误。
C、生物多样性是人类赖以生存的物质基础,生物多样性的使用价值有直接价值、间接价值和潜在价值,我们要保护生物的多样性,合理开发和利用生物的多样性,C正确。
D、生物多样性包括生物种类的多样性、基因的多样性和生态系统的多样性。D正确。
故选:B。
保护生物多样性的措施:
(1)就地保护:主要形式是建立自然保护区,是保护生物多样性最有效的措施。
(2)迁地保护:将濒危生物迁出原地,移入动物园、植物园、水族馆和濒危动物繁育中心,进行特殊的保护和管理。
(3)建立濒危物种种质库,保护珍贵的遗传资源。
(4)加强教育和法制管理,提高公民的环境保护意识。
掌握保护生物多样性的措施是解题的关键。
19.【答案】C
【解析】
解:A、长颈鹿经常努力伸长颈和前肢去吃树上的叶子,可以使颈和前肢都变得很长,这种变异是环境改变引起的,遗传物质没有发生改变,所以不能遗传。因此长颈鹿的颈和前肢都变得很长是自然选择的结果。故不符合题意。
B、遗传变异是生物进化的基础,首先细菌的抗药性存在着变异。有的抗药性强,有的抗药性弱。使用青霉素时,把抗药性弱的细菌杀死,这叫不适者被淘汰;抗药性强的细菌活下来,这叫适者生存。活下来的抗药性强的细菌,繁殖的后代有的抗药性强,有的抗药性弱,在使用青霉素时,又把抗药性弱的细菌杀死,抗药性强的细菌活下来。这样经过若干代的反复选择。最终活下来的真菌大多是抗药性强的细菌。在使用同等剂量的青霉素时,就不能起到很好的抑制杀菌作用,导致青霉素的治疗效果越来越差。故不符合题意。
C、兔的保护色是长期与鹰的生存斗争过程中形成的,鹰的锐利目光同样是与兔的生存斗争过程中形成的,兔不具有保护色便容易被鹰吃掉,鹰没有锐利的目光就不易发现野兔,在长期的生存斗争和相互选择中,兔的保护色和鹰锐利的目光就形成了。故符合题意。
D、变异是不定向的,环境对变异起选择作用,北极熊的体色是与环境一致的白色,是长期自然选择的结果,故不符合题意。
故选:C。
达尔文认为,在生存斗争中,具有有利变异的个体,容易在生存斗争中获胜而生存下去。反之,具有不利变异的个体,则容易在生存斗争中失败而死亡。这就是说,凡是生存下来的生物都是适应环境的,而被淘汰的生物都是对环境不适应的,这就是适者生存。
此题考查了达尔文的自然选择学说。
20.【答案】A
【解析】
解:转基因技术指的是:通过人工方式将外源基因整合到生物体基因组内,并使该转基因生物能稳定地将此基因遗传给后代的技术。
微生物发酵即是指利用微生物,在适宜的条件下,将原料经过特定的代谢途径转化为人类所需要的产物的过程。微生物发酵生产水平主要取决于菌种本身的遗传特性和培养条件。
组织培养概念(狭义)指用植物各部分组织,如形成层、薄壁组织、叶肉组织、胚乳等进行无菌条件下培养获得再生植株,也指在培养过程中从各器官上产生愈伤组织的培养,愈伤组织再经过再分化形成再生植物。
细胞工程:在细胞整体水平或细胞器水平上,遵循细胞的遗传和生理活动规律,有目的地制造细胞产品的一门生物技术。
A、将抑制乙烯(一种催熟物质)合成的基因转入番茄DNA中,是利用了转基因技术。故符合题意;
B、利用某些微生物生产谷氨酸是利用了微生物发酵技术获得的,故不符合题意;
C、利用组织培养的方法繁殖蝴蝶兰是利用了组织培养技术获得的。故不符合题意。
D、将番茄和马铃薯细胞融合,繁殖出新植株是利用了细胞工程技术获得的。故不符合题意。
故选:A。
此题重点考察的是转基因技术的应用.转基因技术是将人工分离和修饰过的基因导入到生物体基因组中,由于导入基因的表达,引起生物体的性状的可遗传的修饰,这一技术称之为转基因技术,人们常说的“遗传工程“、“基因工程“、“遗传转化“均为转基因的同义词.
正确理解转基因技术、微生物发酵技术、组织培养技术、细胞工程技术的概念和原理是解答此类题目的关键.
21.【答案】方向 自然选择
【解析】
解:自然界中各种生物普遍具有很强的繁殖能力,从而能产生大量的后代.而生物赖以生存的食物和空间是有限的,生物为了获取食物和空间,要进行生存斗争.自然界中生物个体都有遗传和变异的特性,只有那些具有有利变异的个体,在生存斗争中才容易生存下来,并将这些变异遗传给下一代,而具有不利变异的个体被淘汰.自然界中的生物,通过激烈的生存斗争,适应者生存,不适应者被淘汰掉,这就是自然选择.环境的定向选择作用决定着生物进化的方向.
故答案为:方向; 自然选择
自然选择学说的内容包括:过度繁殖、生存斗争、遗传变异、适者生存.
遗传和变异是生物进化的内在基础,环境的变化是生物进化的外在动力,生物只有适应不断变化的环境,才能生存和发展.
22.【答案】葡萄糖 酵母菌
【解析】
解:酿酒一定要加入酒曲,酒曲中的微生物主要是酵母菌和霉菌,其中霉菌主要起到糖化的作用,把米中的淀粉转化成葡萄糖,酵母菌在无氧的条件下,再把葡萄糖分解成酒精和二氧化碳.
故答案为:葡萄糖 酵母菌
微生物的发酵在食品、药品等的制作和生产中具有重要的作用,能应用于我们实际的生产和生活中.
关键点:制酒要用到酵母菌.其它微生物与食品制作的例子也要注意掌握.
23.【答案】脊柱 脊椎
【解析】
解:根据体内有无脊柱可以把动物分为脊椎动物和无脊椎动物两大类,脊椎动物的体内有由脊椎骨构成的脊柱如哺乳动物、鸟类,无脊椎动物的体内没有脊柱如蚯蚓、昆虫。
故答案为:脊柱;脊椎。
自然界中的动物多种多样,我们要对动物进行分类,动物的分类除了要比较外部形态结构,还要比较动物的内部构造和生理功能。据此答题。
明确脊椎动物和无脊椎动物的分类依据是体内有无脊柱。
24.【答案】游泳 呼吸
【解析】
解:鱼之所以能够在水中生活,有两个特点至关重要.一是具有鳍,能在水中游泳、自由运动和利用侧线感知水流和测定方向;二是具有鳃,能呼吸水中的氧气.
故答案为:游泳;呼吸
鱼类的特征有生活在水中,鱼体表大都覆盖有鳞片,减少水的阻力,用鳃呼吸,用鳍游泳,靠尾部和躯干部的左右摆动和鳍的协调作用来不断向前游动.
熟记鱼类的结构功能以及对水中生活的适应特点即可.
25.【答案】相对稳定 生态平衡
【解析】
解:在一个生态系统中各种生物的数量和所占的比例是相对稳定的状态叫生态平衡,因为生态系统具有一定的自动调节能力,而这种能力受生态系统中生物的种类和数量所限制.
故答案为:相对稳定;生态平衡
生态平衡是指生态系统中各种生物的数量和所占的比例总是维持在相对稳定状态的一种现象.
要求学生知道生态平衡的定义,同时生态平衡受生物的数量和种类的制约.
26.【答案】先天性 遗传物质
【解析】
解:根据动物行为获得途径不同可分为先天性行为和后天学习行为,先天性行为是动物生来就有的,是动物的本能;学习行为后天性行为是动物出生后通过学习得来的行为,是动物在成长过程中,通过生活经验和“学习”逐渐建立起来的新的行为;防御行为是指动物为对付外来侵略、保卫自身的生存、或者对本族群中其他个体发出警戒而发生的任何一种能减少来自其他动物伤害的行为,因此,壁虎趁机逃跑的现象的表现都属于防御行为.是由体内的遗传物质决定的先天性行为.
故答案为:先天性;遗传物质.
此题考查的知识点是动物先天性行为和后天性行为区别.解答时可以从先天性行为、后天性行为的特点方面来切入.
解答此类题目的关键是理解动物行为获得途径和特点.
27.【答案】巴斯德
【解析】
解:巴斯德是法国微生物学家、化学家,巴斯德通过实验证明微生物只能来自微生物,而不能凭空产生。他做的一个最令人信服、然而却是十分简单的实验就是“鹅颈瓶实验”,还发现了酵母菌以及保存酒和牛奶的巴氏消毒法,被称为“微生物学之父”。
故答案为:巴斯德。
巴斯德是法国微生物学家、化学家,巴斯德通过实验证明微生物只能来自微生物,而不能凭空产生。被称为“微生物学之父”。
巴斯德的事迹是考试的重点内容,要好好掌握,多搜集相关的资料,了解巴斯德实验的内容以及结论等知识。
28.【答案】生态系统 裸子
【解析】
解:生物的生存离不开一定的环境,保护生物多样性的根本措施是要保护生物的栖息环境,保护生态系统的多样性。
我国的裸子植物资源十分丰富,如银杏、松树、杉树等,被称为“裸子植物的故乡”。
故答案为:生态系统;裸子。
我国的裸子植物十分丰富,有“裸子植物故乡”的美誉。
有保护生物多样性的措施:
(1)就地保护:主要形式是建立自然保护区,是保护生物多样性最有效的措施。
(2)迁地保护:将濒危生物迁出原地,移入动物园、植物园、水族馆和濒危动物繁育中心,进行特殊的保护和管理,是对就地保护的补充。
(3)建立濒危物种种质库,保护珍贵的遗传资源。
(4)加强教育和法制管理,提高公民的环境保护意识。
解答此类题目的关键是理解保护生物多样性的意义。
29.【答案】生物圈 生物 非生物
【解析】
解:生物圈是地球上的所有生物与其生存的环境形成的一个统一整体,是地球上最大的生态系统。
环境中影响生物生活的各种因素叫环境因素,分为非生物因素和生物因素。非生物因素包括:光、温度、水、空气、土壤等光决定植物的生理和分布,也影响动物的繁殖和活动时间等。温度影响生物的分布、生长和发育。水分影响生物的生长和发育,并决定陆生生物的分布。生物因素是指环境中影响某种生物个体生活的其他所有生物,包括同种和不同种的生物个体。生物与生物之间的关系常见有:捕食关系、竞争关系、合作关系、寄生关系等。
故答案为:生物圈;生物;非生物
此题考查的知识点是环境因素的概念、分类。解答时可以从环境因素的概念、分类方面来切入。
解答此类题目的关键是理解环境因素的含义。
30.【答案】达尔文 生存斗争 适应者 不适应者
【解析】
解:达尔文是英国生物学家,进化论的奠基人.在探究生物进化奥秘的过程中,具有重要贡献,他提出了生物进化的自然选择学说,中心内容是“适者生存、不适者被淘汰”.被恩格斯赞誉为“19世纪自然科学三大发现”之一.1859年,英国生物学家达尔文出版了《物种起源》一书,阐明了生物从低级到高级、从简单到复杂的发展规律.
自然界中各种生物普遍具有很强的繁殖能力,从而能产生大量的后代.而生物赖以生存的食物和空间是有限的,生物为了获取食物和空间,要进行生存斗争.自然界中生物个体都有遗传和变异的特性,只有哪些具有有利变异的个体,在生存斗争中才容易生存下来,并将这些变异遗传给下一代,而具有不利变异的个体被淘汰.因此自然界中的生物,通过激烈的生存斗争,适应者生存,不适应者被淘汰掉,这就是自然选择.生物通过遗传、变异和自然选择,不断进化.
故答案为:达尔文;生存斗争;适应者;不适应者
达尔文的自然选择学说,其主要内容有四点:过度繁殖,生存斗争(也叫生存竞争),遗传和变异,适者生存.
遗传和变异是生物进化的内在基础,环境的变化是生物进化的外在动力,生物只有适应不断变化的环境,才能生存和发展.
31.【答案】植物的光合作用需要二氧化碳吗 将原有的淀粉运走耗尽 消耗氧气 ② 二氧化碳
【解析】
解:(1)该实验小组以二氧化碳为变量设置一组对照实验,目的是探究光合作用的原料是二氧化碳,因此该科学探究提出的问题应该是:二氧化碳是光合作用的原料吗?
(2)实验前,为避免叶片内原有的淀粉对实验结果的干扰,应将实验装置放在黑暗处24小时;以将叶片内原有的淀粉运走耗尽。
(3)在步骤③后迅速将一点燃的蜡烛放入甲装置,蜡烛将很快熄灭,这说明甲装置内的氧气含量大大的减少了,原因是甲装置内由于缺少二氧化碳,装置内的植物不能进行光合作用,只进行呼吸作用,而植物的呼吸作用是吸收氧气,释放二氧化碳的生理活动。
(4)若用图中的甲装置来探究植物的蒸腾作用,则应将盛有氢氧化钠溶液的小烧杯取走,否则就不能说明装置内出现的水珠是植物的叶片散失的,也有可能来自于小烧杯内的溶液。
该实验说明二氧化碳是光合作用的原料。
故答案为:(1)植物的光合作用需要二氧化碳吗;(2)将原有的淀粉运走耗尽;(3)消耗氧气;(4)②;二氧化碳
氢氧化钠有吸收二氧化碳的作用,从该实验小组设置的实验装置来看,他们要探究的问题是二氧化碳是否是光合作用的原料,据此解答。
在科学探究中,控制变量和设置对照实验是设计实验方案必须处理好的两个关键问题。
32.【答案】一 高杆 Bb×Bb 一 变异 杂交 重新组合 染色体或基因 不定向 诱变育种
【解析】
解:(1)由表中第一组数据可知:亲代都是高秆的,子代中出现了矮秆的,说明高秆是显性性状。
(2)组合一中,高杆的基因组成只能是Bb,否则后代中不会出现矮杆的(矮杆的基因组成是bb)。如图所示:
(3)科学家欲利用组合1的亲本培育出矮秆小麦,需将上述两个亲本进行杂交,后代即可选育出矮秆小麦新品种,这种现象叫变异,属于杂交育种。其原理是通过杂交使亲本的基因重新组合。“杂交后代中出现了矮秆类型”体现了亲代与子代之间在性状上的差异,属于变异现象。
(4)利用遗传变异原理培育新品种的方法有多种,人类应用基因重组、基因突变、染色体变异等可遗传变异(这些变异是不定向的)来培育生物新品种。如培育的杂交水稻是利用了野生水稻和栽培水稻的基因组合培育出的新品种,培育出人工杂交稻来,既是人工选育,又属杂交育种;用一定剂量的放射性钴照射小麦的种子,属于用射线诱导发生基因突变,产生可遗传变异的过程,属诱变育种。
故答案为:(1)一;高杆;(2)Bb×Bb;(3)一;变异;杂交;重新组合;(4)染色体或基因;不定向; 诱变育种。
(1)生物体的形态特征、生理特征和行为方式叫做性状,生物的性状传给后代的现象叫遗传;生物的亲代与子代之间以及子代的个体之间在性状上的差异叫变异。 同种生物同一性状的不同表现形式叫做相对性状。
(2)生物的性状由基因控制,基因有显性和隐性之分;显性基因是控制显性性状发育的基因,隐性基因,是控制隐性性状的基因;当细胞内控制某种性状的一对基因都是显性或一个是显性、一个是隐性时,生物体表现出显性基因控制的性状;当控制某种性状的基因都是隐性时,隐性基因控制的性状才会表现出来。
(3)在一对相对性状的遗传过程中,子代个体出现了亲代没有的性状,则亲代个体表现的性状是显性性状,新出现的性状一定是隐性性状,由一对隐性基因控制。
正确理解基因的显隐性及其与性状表现之间的关系是解答的关键。
33.【答案】稻、草、树 草→鼠→猫头鹰(或稻→鼠→猫头鹰) 太阳 呼吸 自然选择 害虫 自动调节
【解析】
解:(1)图示中的稻、草、树,它们利用光能,通过光合作用,把无机物制造成有机物,并将光能转化为化学能储存在有机物中,均属于生产者。
(2)食物链是生态系统中生物之间由食物关系而形成的一种链状结构。每条食物链的起点都是生产者(绿色植物)箭头指向初级消费者(植食性动物)箭头指向次级消费者(食肉动物)箭头指向次级消费者(食肉动物)。该图中共有4条食物链:分别是草→鼠→猫头鹰(或稻→鼠→猫头鹰),草→食草昆虫→食虫鸟→猫头鹰,草→食草昆虫→食虫鸟→蛇→猫头鹰,草→食草昆虫→蛙→蛇→猫头鹰。其中最短的食物链是:草→鼠→猫头鹰(或稻→鼠→猫头鹰)。
(3)在生态系统中只有绿色植物才能进行光合作用固定太阳能。绿色植物通过叶绿体,利用光能把二氧化碳和水合成有机物,并储存能量,同时释放出氧气,有机物中储存着来自阳光的能量。
呼吸作用指的是细胞内有机物在氧的参与下被分解成二氧化碳和水,同时释放能量供生物生命活动的需要的过程,呼吸作用进行的主要场所为线粒体,表达式为:有机物+氧→二氧化碳+水+能量。因此储存有机物中的能量必须通过呼吸作用释放出来,才能被利用。
(4)在此农田生态系统中,青蛙的体色多数为绿色,因为青蛙的体色存在着变异,与环境颜色一致的体色有利于青蛙的生存和繁殖后代,通过一代代的生存环境的选择作用,青蛙的体色被定向地向着一个方向积累,逐渐形成了与环境颜色一致的保护色,这有利于青蛙的捕食和避敌,是青蛙与环境之间通过长期生存斗争形成的,是自然选择适者生存的结果。
(5)在生态系统中,食物链和食物网中的各种生物之间存在着相互依赖、相互制约的关系。如果食物链或食物网中某一环节出了问题,就会影响到整个生态系统,如在食物链“草→食草昆虫→蛙→蛇→猫头鹰”中大量地捕杀青蛙,则食草昆虫失去了天敌的控制,就大量的繁殖,使草大量减少,造成植被减少,导致生态平衡被破坏。由于生态系统的自动调节能力是有限的,所以我们应该爱护动物,遵守生态规律,共创和谐家园。
故答案为:
(1)稻、草、树(写出其中两个即可得分,写一个不得分 )
(2)草→鼠→猫头鹰(或稻→鼠→猫头鹰)
(3)太阳(光能或其他符合题意即可);呼吸
(4)自然选择
(5)害虫;自动调节
(1)生态系统的组成包括非生物部分和生物部分。非生物部分有阳光、空气、水、温度、土壤(泥沙)等;生物部分包括生产者(绿色植物)、消费者(动物)、分解者(细菌和真菌)。
(2)生产者指的是绿色植物。它们利用光能,通过光合作用,把无机物制造成有机物,并将光能转化为化学能储存在有机物中。
(3)食物链反映的是生产者与消费者之间吃与被吃这种关系的,所以食物链中不应该出现分解者。食物链的正确写法是:生产者→初级消费者→次级消费者…注意起始点是生产者。
(4)达尔文认为,生物的生存斗争不仅包括生物种内的斗争、生物种间的斗争,还包括生物与无机环境之间的斗争。在生存斗争中,凡是生存下来的生物都是适应环境的,而被淘汰的生物都是对环境不适应的,这就是适者生存。
(5)生态系统具有一定的自动调节能力,但这种调节能力是有一定限度的。当外界因素的干扰超过了这种限度时,生态系统就会遭到破坏。
解答此类题目的关键是牢固掌握基础知识并能灵活运用所学知识。
34.【答案】相对性状 Aa aa 2 A或a 3 25%
【解析】
解:(1)由A控制的性状和由a控制的性状是一对相对性状。
(2)遗传图解如图:
。
从遗传图解看出,父亲的基因型是Aa,孩子丁的基因型是aa。
(3)从遗传图解看出,就肤色类型来说,母亲能产生2种卵细胞,其基因型是A或a
(4)从遗传图解看出,受精卵的基因有3种,即AA、Aa、aa
(5)从遗传图解看出,这对夫妇所生的孩子患白化病的可能性为25%。
故答案为:(1)相对性状;(2)Aa; aa;(3)2;A或a;(4)3;(5)25%
(1)同种生物同一性状的不同表现形式称为相对性状。如人的单眼皮和双眼皮。
(2)生物的性状是由一对基因控制的,当控制某种性状的一对基因都是显性或一个是显性、一个是隐性时,生物体表现出显性基因控制的性状;当控制某种性状的基因都是隐性时,隐性基因控制的性状才会表现出来。
(3)“人类皮肤正常由显性基因(A)控制,白化病由隐性基因(a)控制”,则白化病的基因型是aa,正常肤色的基因型是AA或Aa。
解答此类题目的关键是理解掌握相对性状、基因的显性与隐性以及会借助遗传图解分析解答此类问题。
35.【答案】相对 变异 Aa AA或Aa 生殖细胞 1:1 特异性
【解析】
解:(1)同种生物同一性状的不同表现形式称为相对性状。羊的白毛与黑毛,是同一性状的不同表现形式,因此在遗传学上称为相对性状。
(2)生物学上把后代与亲代之间以及后代的个体之间存在的差异现象叫做变异。由第二代羊4、5和第三代羊6、7可以知道,白羊毛与白羊毛通过有性生殖产生的后代中出现了黑羊毛,体现了亲代之间性状上的差异,因此这种现象在遗传学上称为变异。
(3)图中3是1的后,3黑毛羊的基因是aa,其中一个a来自1,另一个a来自2,所以1白毛羊的基因是Aa.子代出现了亲代没有的性状,这个新出现的性状就是隐性性状;控制该性状的基因就是隐性基因,因此由图解可以推出羊毛色的白毛是显性性状,黑毛是隐性性状。若用A表示显性基因,a表示隐性基因,则子代6黑毛羊的基因组成是aa,亲代4和5的基因一定是Aa,白毛羊7的基因组成是AA或Aa.遗传图解如图:
。
(4)生物体的各种性状都是由基因控制的,基因是控制生物性状的基本单位,性状的遗传实质上是亲代通过生殖细胞把控制生物性状的基因传递给了子代,在有性生殖过程中,精子(来自父方)与卵细胞(来自母方)就是基因在亲子代间传递的桥梁。因此生殖细胞(或精子和卵细胞)是控制性状的基因在羊4、5和羊6、7之间传递的“桥梁”。
(5)若用A表示显性基因,a表示隐性基因,则黑毛羊的基因组成是aa,因此白毛羊1遗传给黑毛羊3的基因一定是a,所以白毛羊1的基因型是Aa,遗传图解如图:
。
从遗传图解看出,若羊1、2再生小羊,则后代羊中白毛羊与黑毛羊的比例接近于1:1。
(6)计划免疫是指有计划的进行预防接种,以达到预防、控制和消灭某种传染病的目的。注射“绵、山羊痘弱毒冻干苗”后,若羊产生了免疫,就可以一年内不患“痘”,是后天获得的,只针对某一特定的病原体或异物起作用,这种免疫属特异性免疫。
故答案为:(1)相对性状;(2)变异;(3)Aa;AA或Aa;(4)生殖细胞;(5)1:1;(6)特异性
(1)同种生物同一性状的不同表现形式称为相对性状。如人的单眼皮和双眼皮。
(2)生物体的性状是由一对基因控制的,当控制某种性状的一对基因都是显性或一个是显性、一个是隐性时,生物体表现出显性基因控制的性状;当控制某种性状的基因都是隐性时,隐性基因控制的性状才会表现出来。
(3)在一对相对性状的遗传过程中,子代个体中出现了亲代没有的性状,新出现的性状一定是隐性性状,亲代的基因组成是杂合体。
解答此类题目的关键是理解基因的显性与隐性以及在基因在亲子间的传递。
36.【答案】新鲜的花园土中有细菌吗? 高温灭菌,排除实验外其他因素的干扰(或高温灭菌,使细菌的有无成为实验过程的唯一变量) A A 新鲜花园土中细菌从牛奶中获得有机物,导致牛奶腐败变质
【解析】
解:(1)提出问题:新鲜的花园土中有细菌吗?尝试从日常生活、生产实际或学习中发现与生物学相关的问题.描述已知科学知识与所发现问题的冲突所在.
(2)对照实验是指在研究一种条件对研究对象的影响时,所进行的除了这种条件不同之外,其他条件都相同的实验.
(3)细菌和真菌的生存也需一定的条件:水分、适宜的温度、有机物(营养物质)等.牛奶在这个实验中的作用是提供有机物.
(4)食品腐败原因是由细菌和真菌分解食品中的有机物并在其中生长繁殖所导致.
故答案为:(1)新鲜的花园土中有细菌吗?
(2)高温灭菌,排除实验外其他因素的干扰(或高温灭菌,使细菌的有无成为实验过程的唯一变量)
(3)A;
(4)A;新鲜花园土中细菌从牛奶中获得有机物,导致牛奶腐败变质
本题以“检测不同环境中的细菌”这一现实问题为出发点,考查学生科学探究的能力和食品腐败原因,细菌的生存的条件.解此题从提出问题,确定、控制实验变量,设置对照实验,食品腐败原因,细菌的生存的条件等方面切入.
解此题的关键是确定、控制实验变量,设置对照实验.
相关试卷
这是一份四川省成都市高新区2019年中考生物一模试卷(含解析),共19页。试卷主要包含了选择题,填空题,实验题,简答题等内容,欢迎下载使用。
这是一份四川省成都市高新区中考生物一模试卷 (含答案),共19页。试卷主要包含了选择题,填空题,实验题,简答题等内容,欢迎下载使用。
这是一份初中生物中考复习 四川省成都市高新区2019年中考生物一模试卷(含解析),共19页。试卷主要包含了选择题,填空题,实验题,简答题等内容,欢迎下载使用。