所属成套资源:【优化探究】最新生物新中考二轮复习重难突破(广东专用)
备战2023生物新中考二轮复习重难突破(广东专用)重难点14 生物的遗传和变异
展开
这是一份备战2023生物新中考二轮复习重难突破(广东专用)重难点14 生物的遗传和变异,文件包含备战2023生物新中考二轮复习重难突破广东专用重难点14生物的遗传和变异解析版docx、备战2023生物新中考二轮复习重难突破广东专用重难点14生物的遗传和变异原卷版docx等2份试卷配套教学资源,其中试卷共25页, 欢迎下载使用。
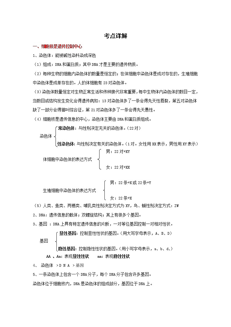
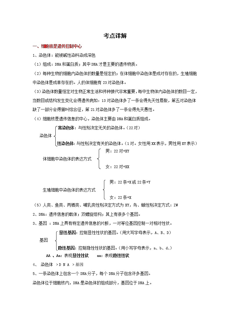
考点详解一、细胞核是遗传控制中心1、染色体:能被碱性染料染成深色(1)组成:DNA和蛋白质;其中DNA才是主要的遗传物质。(2)每种生物的细胞内染色体的数量是恒定的;在体细胞中染色体是成对存在的,生殖细胞中染色体是成单存在的。人的体细胞有23对染色体。(3)染色体数量恒定对生物正常生活和传种接代非常重要,每中生物体内染色体的数目一定,当数目或结构发生变化会得遗传病如:13对染色体多了一条会得先天性唇裂,第五对染色体缺了一部分会得猫叫综合征,第21对染色体多了一条会得先天愚性。(4)细胞核是遗传信息的中心,染色体主要由DNA和蛋白质组成。常染色体:与性别决定无关的染色体。(22对)染色体性染色体:与性别决定有关的染色体。(1对。女性用XX表示,男性用XY表示) 男:22对+XY体细胞中染色体的表达方式 女:22对+XX 男:22条+X或22条+Y生殖细胞中染色体的表达方式 女:22条+X(5)人类、鱼类、两栖类、哺乳类性别决定方式为XY,鸟、蛾性别决定方式:ZW2、DNA:遗传信息的载体;双螺旋结构;其上有很多个基因。3、基因 :DNA上具有特定遗传信息的片断,一对等位基因控制一对相对性状。 显性基因:控制显性性状的基因。(用大写字母表示,A、B、D)基因 隐性基因:控制隐性性状的基因。(用小写字母表示,a、b、d、)AA 、Aa:表现显性性状 aa:表现隐性性状4、 染色体 ﹥D N A ﹥基因 5、一条染色体上包含一个DNA分子,每个DNA分子包含许多基因。染色体位于细胞核内,DNA是染色体的组成部分,基因位于DNA上。二、 基因控制生物的性状
1、遗传:亲子间的相似性。变异:亲子之间、子代个体之间的差异。2、基因是控制生物性状的基本单位,亲代基因通过精子、卵细胞(生殖细胞),随着染色体遗传给子代,并控制子代的性状。3、相对性状:同种生物同一性状的不同表现形式。
4、一对等位基因控制一对相对性状,等位基因存在于同一对染色体相同的位置上。 5、相对性状有显性性状和隐性性状两种;等位基因有显性和隐性基因两种,显性基因控制显性性状,隐性基因控制隐性性状。(无中生有,有中化无)三、基因在亲子代间的传递
1.在体细胞中,染色体成对出现,基因也成对出现,位于成对的染色体上。2.形成精子或卵细胞中,染色体减少一半,每对染色体各分出一条进入精子或卵细胞,单个存在。(23对减半成23条)3.遗传病:由遗传物质发生改变而引起的或由致病基因所控制的疾病。(色盲,血友病、白化病、先天性智力低下、并指、多指、先天性聋哑)一般不能根治,治愈率很低。
4.我国婚姻法规定:直系血亲和三代以内的旁系血亲之间禁止结婚。
5.禁止近亲结婚的原因:来自共同祖先的基因很多,隐性致病基因相遇的机会大大增加。6.优生优育的措施:禁止近亲结婚、提倡遗传咨询、进行产前诊断。
四、人的性别遗传
1.人的体细胞中都有23对染色体,其中22对常染色体,1对性染色体。男:22对+XY 产生两种精子22条+X或22条+Y 女:22对+XX 产生一种卵细胞22条+X
2. 遗传图解表现型 显性性状︰隐性性状= 3︰1基因型 AA : Aa : aa = 1 : 2 : 1
五、生物的变异1.变异是普遍存在的。引起变异的原因有基因和环境两方面。2. 不可遗传变异:由环境因素引起 有利变异:适应环境,对生存有利 可遗传变异:由基因改变引起 不利变异:不适应环境,对生存不利3.例外:太空椒可遗传(环境导致基因改变) 真题再现一、单选题1.(2021·广东深圳·中考真题)有关生物性状的说法正确的是( )A.生物的性状都是肉眼可以观察到的特征B.绵羊的卷毛和山羊的黑毛属于相对性状C.生物的性状只受基因控制,不受生活环境影响D.性状就是生物体形态结构、生理和行为等特征的统称2.(2021·广东深圳·中考真题)关于子代与亲代的 DNA、基因及染色体,下列叙述正确的是( )A.子代的性染色体只来自父方 B.子代的显性基因只来自母方C.子代的 DNA 只来自父方 D.亲代可以通过生殖细胞将基因传递给子代3.(2021·广东湛江·中考真题)图是某人染色体组成以及染色体和DNA的关系示意图。据图分析,正确的是( )A.此人的体细胞中有22对染色体B.此人的精子中有23条染色体C.①表示性染色体,在细胞中成对存在D.③表示DNA,含有控制性状的基因4.(2021·广东湛江·中考真题)实施一对夫妇可以生育三个子女的政策,是我国积极应对人口老龄化问题的重大举措。某夫妇第一、二胎均为男孩,第三胎生女孩的概率是( )A.12.5% B.25% C.50% D.100%5.(2021·广东湛江·中考真题)某探究小组对三位不能卷舌同学的父母进行遗传调查,结果如下表,分析错误的是( )家庭父亲母亲孩子甲不能卷舌不能卷舌不能卷舌乙能卷舌能卷舌不能卷舌丙能卷舌不能卷舌不能卷舌A.能卷舌和不能卷舌是一对相对性状B.甲家庭父母都不能卷舌,孩子也不能卷舌,这是遗传现象C.根据乙家庭的调查结果可知,不能卷舌为隐性性状D.丙家庭父亲控制能否卷舌的一对基因均为显性基因6.(2019·重庆·中考模拟)一个男子把X染色体上的某一变基基因传给儿子的概率是A.0 B.12.5% C.25% D.50%7.(2021·广东肇庆·模拟预测)已知人的拇指节末能否向后弯曲是一对相对性状,若一对夫妇都是指节末都不能向后弯曲,但是他们的儿子拇指节末能向后弯曲。因此,可以判断( )A.控制拇指节末能向后弯曲的是显性基因AB.儿子的基因型是AaC.该夫妻双方的基因型都是AaD.该夫妻再孕育一子,其指节末能向后弯曲的概率是3/48.(2021·广东·模拟预测)2021年5月31日中共中央政治局召开会议,进一步优化生育政策,实施一对夫妻可以生育三个子女的政策及配套支持措施。现有一家庭中母亲是双眼皮(Aa),父亲是单眼皮(aa),则这对夫妇所生子女的情况是( )A.女孩是双眼皮(Aa),男孩是单眼皮(aa) B.无论男孩女孩都是双眼皮(Aa)C.无论男孩女孩,是双眼皮(Aa)或单眼皮(aa) D.无论男孩女孩都是单眼皮(aa)9.(2021·广东·一模)人的色盲基因b位于X染色体上,一个患色盲的男子把他的色盲基因传给他儿子和女儿的概率分别是( )A.0 50% B.25% 100% C.50% 50% D.0 100%10.(2021·广东·模拟预测)科学家用显微注射法,将大鼠生长激素基因注入核尚未融合的小鼠受精卵中,让此受精卵在代孕小鼠体内发育。生出的幼鼠长大后,转入了大鼠生长激素基因的鼠比与它同胎出生的对照小鼠,生长速度快2~3倍,体积大1倍。下列关于此项研究的叙述,错误的是( )A.研究的性状是鼠的个体大小B.研究的基因是大鼠生长激素基因C.研究结果说明,基因控制性状D.可推论生物在传种接代时,传递性状和基因二、综合题11.(2021·广东深圳·中考真题)袁隆平,杂交水稻之父。在先后用了 1000 多个水稻品种,做了 3000 多个试验,依然没有取得实质性进展的情况下,带领团队攻坚克难,终于攻克了制种技术难关,水稻亩产量逐年提高,切实解决了中国人民的吃饭问题,为全球粮食的稳定持续供应作出了重大的贡献。(1)与普通水稻相比,杂交水稻产量的提高,本质是改变______。(2)水稻花在结构层次中属于______(选填“生殖器官”或“营养器官”)。(3)杂交水稻进行光合作用产生有机物的主要成分为______。(4)杂交水稻最终能量来于______。(5)杂交水稻利用的是生物多样性中的______(选填“生态系统的多样性”、“物种的多样性”或“基因的多样性”)。 12.(2021·广东·模拟预测)人的左撇子又称左利手(惯用左手),与右利手是由一对基因控制显性基因用、隐性用表示)的。下图图一所示是晓曦家系左、右利手的遗传图解。图二所示是人的生殖过程中,一个受精卵分裂后偶然发育为两个胚胎,两个胚胎又发育成两个胎儿的部分阶段,请分析回答:(1)由图一中信息可以判断,隐性性状是______,你的依据为。A.姥爷×姥姥→妈妈 B.爷爷×奶奶→爸爸 C.爸爸×妈妈→晓曦(2)分析遗传图解可以推知:晓曦妈妈的基因组成是________。(3)晓曦的父母响应“二胎”政策,生了一对双胞胎男孩,其生殖过程如图二所示,和所含的性染色体分别是________和________。两个男孩非常相像,原因是________。(4)图二所示的人类的生殖过程属于________中,染色体都要减少一半,而且不是任意的一半,而是________进入精子和卵细胞你认为这对遗传有什么意义________。(5)晓曦是左撇子,出现了与爸爸、妈妈不同的性状,这种变异属于________(“可遗传”或“不可遗传)的变异,若晓曦通过训练娇正为右利手,并与右利手(基因型为的男子结婚其子女可能是左撒子的概率为________)。 13.(2021·广东江门·三模)综合应用图甲表示人的生殖与发育过程,图乙表示伴随生殖过程中控制某一相对性状 的基因(在一对染色体上)的传递过程。据图回答下列问题:(1)新生命的起点是①___________,正常情况下,它是由精子和卵细胞在 ___________结合形成。(2)胎儿是在妈妈的 ___________内生长发育,发育所需营养通过脐带和 ___________从母体获得。(3)女儿的长相与父母都有差异,这种现象在生物学上称之为 ___________。(4)甲图中,女儿从父亲那里继承的性染色体是___________。(5)假定A表示控制双眼皮的基因,a表示控制单眼皮的基因,双眼皮与单眼皮称为___________性状,根据图乙标注的基因可知该父母关于眼皮的性状表现是___________,若 这对夫妻再生一个孩子,孩子是双眼皮的概率是___________。
相关试卷
这是一份备战2023生物新中考二轮复习重难突破(广东专用)重难点12 生物的多样性,文件包含备战2023生物新中考二轮复习重难突破广东专用重难点12生物的多样性解析版docx、备战2023生物新中考二轮复习重难突破广东专用重难点12生物的多样性原卷版docx等2份试卷配套教学资源,其中试卷共17页, 欢迎下载使用。
这是一份备战2023生物新中考二轮复习重难突破(广东专用)重难点08 血液、血管、心脏,文件包含备战2023生物新中考二轮复习重难突破广东专用重难点08血液血管心脏解析版docx、备战2023生物新中考二轮复习重难突破广东专用重难点08血液血管心脏原卷版docx等2份试卷配套教学资源,其中试卷共24页, 欢迎下载使用。
这是一份备战2023生物新中考二轮复习重难突破(广东专用)重难点07 人体的呼吸,文件包含备战2023生物新中考二轮复习重难突破广东专用重难点07人体的呼吸解析版docx、备战2023生物新中考二轮复习重难突破广东专用重难点07人体的呼吸原卷版docx等2份试卷配套教学资源,其中试卷共23页, 欢迎下载使用。

