所属成套资源:【优化探究】最新生物新中考二轮复习重难突破(广东专用)
备战2023生物新中考二轮复习重难突破(广东专用)重难点02 生物体的结构层次
展开
这是一份备战2023生物新中考二轮复习重难突破(广东专用)重难点02 生物体的结构层次,文件包含备战2023生物新中考二轮复习重难突破广东专用重难点02生物体的结构层次解析版docx、备战2023生物新中考二轮复习重难突破广东专用重难点02生物体的结构层次原卷版docx等2份试卷配套教学资源,其中试卷共19页, 欢迎下载使用。
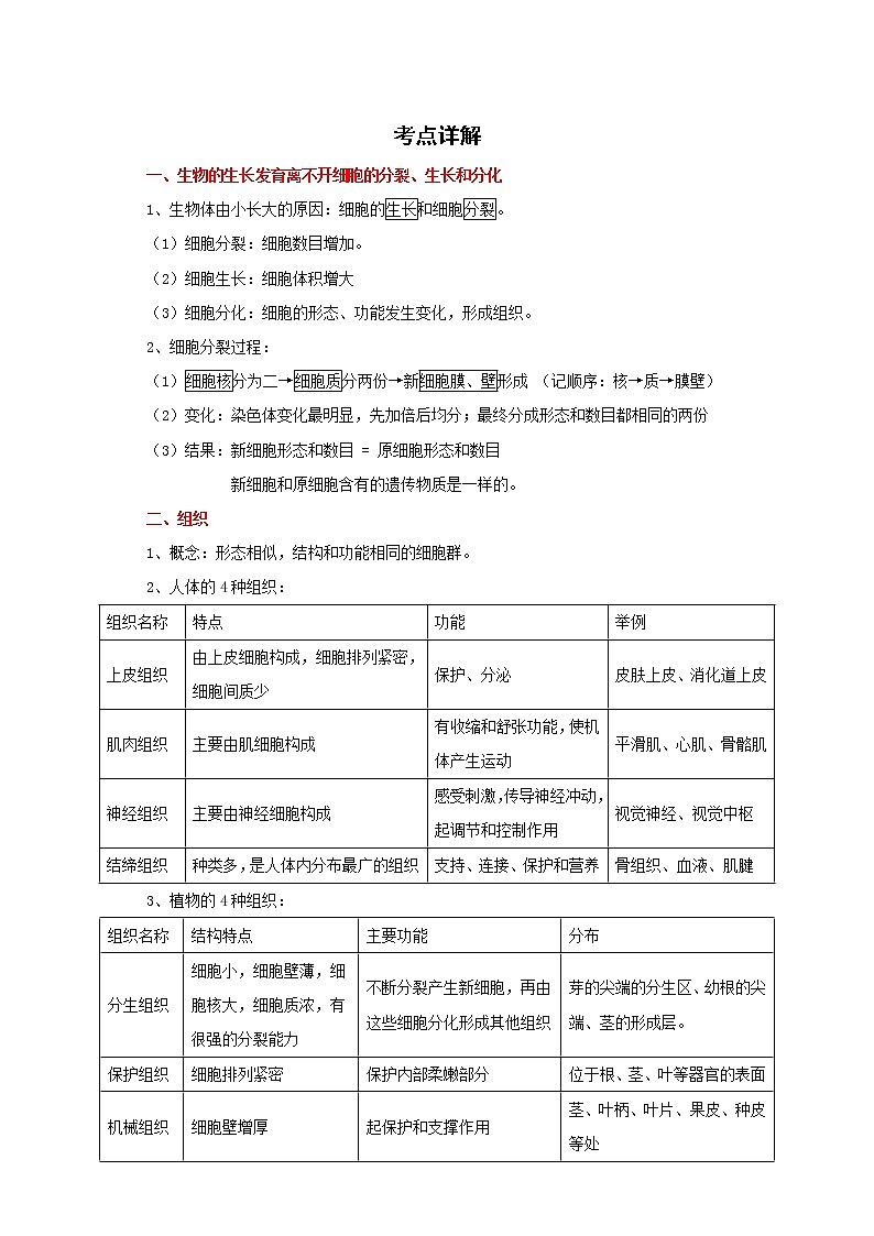
考点详解一、生物的生长发育离不开细胞的分裂、生长和分化 1、生物体由小长大的原因:细胞的生长和细胞分裂。(1)细胞分裂:细胞数目增加。 (2)细胞生长:细胞体积增大(3)细胞分化:细胞的形态、功能发生变化,形成组织。2、细胞分裂过程:(1)细胞核分为二→细胞质分两份→新细胞膜、壁形成 (记顺序:核→质→膜壁)(2)变化:染色体变化最明显,先加倍后均分;最终分成形态和数目都相同的两份(3)结果:新细胞形态和数目 = 原细胞形态和数目 新细胞和原细胞含有的遗传物质是一样的。二、组织1、概念:形态相似,结构和功能相同的细胞群。2、人体的4种组织:组织名称特点功能举例上皮组织由上皮细胞构成,细胞排列紧密,细胞间质少保护、分泌皮肤上皮、消化道上皮肌肉组织主要由肌细胞构成有收缩和舒张功能,使机体产生运动平滑肌、心肌、骨骼肌神经组织主要由神经细胞构成感受刺激,传导神经冲动,起调节和控制作用视觉神经、视觉中枢结缔组织种类多,是人体内分布最广的组织支持、连接、保护和营养骨组织、血液、肌腱3、植物的4种组织:组织名称结构特点主要功能分布分生组织细胞小,细胞壁薄,细胞核大,细胞质浓,有很强的分裂能力不断分裂产生新细胞,再由这些细胞分化形成其他组织芽的尖端的分生区、幼根的尖端、茎的形成层。保护组织细胞排列紧密保护内部柔嫩部分位于根、茎、叶等器官的表面机械组织细胞壁增厚起保护和支撑作用茎、叶柄、叶片、果皮、种皮等处营养组织细胞壁薄,液泡较大储藏营养物质,含叶绿体的部位可进行光合作用根、茎、叶、花、、果实、种子中都含有大量的营养组织。输导组织细胞呈管状,包括导管和筛管 导管:运输水和无机盐;筛管:运输有机物根、茎、叶等处的导管、筛管等。三、生物体结构的层次 1.器官:由不同的组织按一定的次序结合在一起。系统:由不同的器官按一定的次序结合在一起。2.绿色开花植物结构层次: 细胞 → 组织 → 器官 → 植物体 人体的结构层次: 细胞 → 组织 → 器官 → 系 统 → 人体 人体比植物多了系统。3.绿色开花植物是由根、茎、叶、花、果实、种子六大器官组成;营养器官:根、茎、叶; 生殖器官:花、果实、种子四、单细胞生物1.大多数的单细胞生物生活在水域或湿润的环境当中,有些寄生在其他生物体上。常见的单细胞生物有大肠杆菌、酵母菌、草履虫、变形虫、衣藻等。2.单细胞生物与人类的关系(1)有益:为鱼类提供饵料;可作食品;可净化污水;可用来监测水质污染。(2)有害:有些单细胞生物能寄生在人或动物体内,对人类造成危害;海水中的某些单细胞生物大量繁殖可造成赤潮,危害渔业。【实验】观察草履虫取材:从草履虫培养液表层吸一滴培养液放在载玻片上。在低倍镜下观察其形态和运动。为了便于观察,可以在液滴上放几根棉花纤维。注:草履虫有趋光性、趋氧性和应激性。通过结构示意图,了解草履虫消化、呼吸、运动……等习性。真题再现一、单选题1.(2021·广东深圳·中考真题)动植物组织种类有较大差异,以下属于植物组织的是( )A.输导组织 B.肌肉组织 C.神经组织 D.结缔组织2.(2021·广东深圳·中考真题)用光学显微镜观察天竺葵叶片细胞时,以下操作错误的是( )A.先使用低倍镜,再使用高倍镜 B.选择适宜的观察视野C.直接将叶片放在载物台上观察 D.先制作装片再观察3.(2021·广东深圳·中考真题)壁虎在受到威胁时会断尾求生,之后尾巴又会重新长出。下列关于此过程的描述错误的是( )A.此过程中细胞会分裂和分化出不同组织B.壁虎长出新尾巴时只有细胞分裂没有细胞分化C.该过程需呼吸作用分解有机物提供能量D.壁虎旧尾巴神经细胞中的染色体和新尾巴神经细胞中的染色体数量相同4.(2021·广东湛江·中考真题)某同学使用显微镜对光时,无论怎么调节遮光器和反光镜,视野始终漆黑一片,其原因可能是( )A.反光镜上有个污点 B.目镜的放大倍数太大C.镜筒离载物台太远 D.物镜没有对准通光孔5.(2021·广东湛江·中考真题)酸甜的菠萝汁主要存在于细胞的( )A.细胞核 B.液泡 C.叶绿体 D.线粒体6.(2021·广东湛江·中考真题)图中表示人体细胞分化的是( )A.① B.② C.③ D.④7.(2021·广东湛江·中考真题)草履虫、水绵和大熊猫结构与功能的基本单位都是( )A.细胞 B.组织 C.器官 D.系统8.(2022·广东·一模)下列关于细胞分裂、分化的叙述,错误的是( )A.细胞分裂过程中,细胞内变化最明显的是细胞核B.细胞分裂的结果是细胞的数目增多C.细胞分裂后,新细胞的遗传物质会减半D.细胞分化的结果是形成不同的组织9.(2022·广东清远·一模)如图是某同学在显微镜下观察洋葱内表皮细胞、酵母菌细胞、血细胞玻片标本后绘制的图示。下列叙述中正确的是( ) A.⑤只能控制有害物质进出细胞B.图乙所示生物可用于制作酸奶C.图丙中数量最多的细胞具有止血的功能D.图丙的细胞与图甲的细胞相比,没有细胞壁与液泡10.(2022·广东湛江·一模)规范的实验操作是科学探究成功的保证。下列实验操作及其目的对应正确的是( )A.观察草履虫时从培养液底层吸一滴培养液是因为底层草履虫多B.观察玉米种子的结构滴加碘液是为了检验玉米的胚乳含有淀粉C.制作人体口腔上皮细胞临时装片时滴加清水是为了维持细胞的正常形态D.探究绿叶在光下制造有机物时,将天竺葵放在暗处一昼夜是为了使植株内的淀粉贮存在叶肉中11.(2022·广东湛江·一模)洋葱表皮细胞是扁平的,动物的肌肉细胞是细长纺锤形的,神经细胞则有许多突起。从中我们可以看出,细胞的形态与 有密切关系( )A.细胞的生理功能 B.年龄 C.叶绿体的大小 D.细胞核大小12.(2022·广东·模拟预测)树木移栽的过程中有时需要去掉部分枝叶并且给树木打针输液,下列说法正确的是( )A.给树木输液的针头应插入植物的保护组织B.树木输液输入的是生理盐水等营养物质C.树木移栽去掉部分枝叶的目的是减少植物的蒸腾作用D.树木移栽后新根生长过程中只有细胞分裂,没有细胞的分化二、综合题13.(2021·广东深圳·中考真题)袁隆平,杂交水稻之父。在先后用了 1000 多个水稻品种,做了 3000 多个试验,依然没有取得实质性进展的情况下,带领团队攻坚克难,终于攻克了制种技术难关,水稻亩产量逐年提高,切实解决了中国人民的吃饭问题,为全球粮食的稳定持续供应作出了重大的贡献。(1)与普通水稻相比,杂交水稻产量的提高,本质是改变______。(2)水稻花在结构层次中属于______(选填“生殖器官”或“营养器官”)。(3)杂交水稻进行光合作用产生有机物的主要成分为______。(4)杂交水稻最终能量来于______。(5)杂交水稻利用的是生物多样性中的______(选填“生态系统的多样性”、“物种的多样性”或“基因的多样性”)。14.(2021·广东·模拟预测)下图为单细胞动物草履虫的结构示意图,请分析回答。(1)写出图中序号所代表的结构名称。①________;③________;④________;⑤________。(2)与草履虫运动相关的结构是[②]________,草履虫通过[______](填序号)从水中获得氧气。(3)一个草履虫每天大约能吞噬4.3万个细菌,这些细菌进入草履虫体内依靠________将其消化;最终不能消化的食物残渣从________排出(横线填名称)。
相关试卷
这是一份备战2023生物新中考二轮复习重难突破(广东专用)重难点12 生物的多样性,文件包含备战2023生物新中考二轮复习重难突破广东专用重难点12生物的多样性解析版docx、备战2023生物新中考二轮复习重难突破广东专用重难点12生物的多样性原卷版docx等2份试卷配套教学资源,其中试卷共17页, 欢迎下载使用。
这是一份备战2023生物新中考二轮复习重难突破(广东专用)重难点08 血液、血管、心脏,文件包含备战2023生物新中考二轮复习重难突破广东专用重难点08血液血管心脏解析版docx、备战2023生物新中考二轮复习重难突破广东专用重难点08血液血管心脏原卷版docx等2份试卷配套教学资源,其中试卷共24页, 欢迎下载使用。
这是一份备战2023生物新中考二轮复习重难突破(广东专用)重难点07 人体的呼吸,文件包含备战2023生物新中考二轮复习重难突破广东专用重难点07人体的呼吸解析版docx、备战2023生物新中考二轮复习重难突破广东专用重难点07人体的呼吸原卷版docx等2份试卷配套教学资源,其中试卷共23页, 欢迎下载使用。

