





所属成套资源:【经典导学】最新数学浙教版中考考点总结(一)
2022-2023 数学浙教版中考考点经典导学 考点15角、相交线与平行线
展开
这是一份2022-2023 数学浙教版中考考点经典导学 考点15角、相交线与平行线,文件包含2022-2023数学浙教版中考考点经典导学考点15角相交线与平行线解析版docx、2022-2023数学浙教版中考考点经典导学考点15角相交线与平行线原卷版docx等2份试卷配套教学资源,其中试卷共25页, 欢迎下载使用。
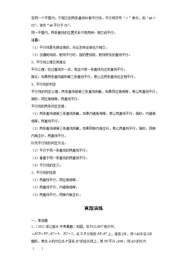
考点15角、相交线与平行线考点总结考点1 角 1、角的相关概念有公共端点的两条射线组成的图形叫做角,这个公共端点叫做角的顶点,这两条射线叫做角的边。当角的两边在一条直线上时,组成的角叫做平角。平角的一半叫做直角;小于直角的角叫做锐角;大于直角且小于平角的角叫做钝角。如果两个角的和是一个直角,那么这两个角叫做互为余角,其中一个角叫做另一个角的余角。如果两个角的和是一个平角,那么这两个角叫做互为补角,其中一个角叫做另一个角的补角。2、角的表示角可以用大写英文字母、阿拉伯数字或小写的希腊字母表示,具体的有一下四种表示方法:①用数字表示单独的角,如∠1,∠2,∠3等。②用小写的希腊字母表示单独的一个角,如∠α,∠β,∠γ,∠θ等。③用一个大写英文字母表示一个独立(在一个顶点处只有一个角)的角,如∠B,∠C等。④用三个大写英文字母表示任一个角,如∠BAD,∠BAE,∠CAE等。注意:用三个大写英文字母表示角时,一定要把顶点字母写在中间,边上的字母写在两侧。3、角的度量角的度量有如下规定:把一个平角180等分,每一份就是1度的角,单位是度,用“°”表示,1度记作“1°”,n度记作“n°”。把1°的角60等分,每一份叫做1分的角,1分记作“1’”。把1’ 的角60等分,每一份叫做1秒的角,1秒记作“1””。1°=60’=60”4、角的性质(1)角的大小与边的长短无关,只与构成角的两条射线的幅度大小有关。(2)角的大小可以度量,可以比较(3)角可以参与运算。5、角的平分线及其性质一条射线把一个角分成两个相等的角,这条射线叫做这个角的平分线。角的平分线有下面的性质定理:(1)角平分线上的点到这个角的两边的距离相等。(2)到一个角的两边距离相等的点在这个角的平分线上。考点2 相交线 1、相交线中的角两条直线相交,可以得到四个角,我们把两条直线相交所构成的四个角中,有公共顶点但没有公共边的两个角叫做对顶角。我们把两条直线相交所构成的四个角中,有公共顶点且有一条公共边的两个角叫做临补角。临补角互补,对顶角相等。直线AB,CD与EF相交(或者说两条直线AB,CD被第三条直线EF所截),构成八个角。其中∠1与∠5这两个角分别在AB,CD的上方,并且在EF的同侧,像这样位置相同的一对角叫做同位角;∠3与∠5这两个角都在AB,CD之间,并且在EF的异侧,像这样位置的两个角叫做内错角;∠3与∠6在直线AB,CD之间,并侧在EF的同侧,像这样位置的两个角叫做同旁内角。2、垂线两条直线相交所成的四个角中,有一个角是直角时,就说这两条直线互相垂直。其中一条直线叫做另一条直线的垂线,它们的交点叫做垂足。直线AB,CD互相垂直,记作“AB⊥CD”(或“CD⊥AB”),读作“AB垂直于CD”(或“CD垂直于AB”)。垂线的性质:性质1:过一点有且只有一条直线与已知直线垂直。性质2:直线外一点与直线上各点连接的所有线段中,垂线段最短。简称:垂线段最短。考点3 平行线 1、平行线的概念在同一个平面内,不相交的两条直线叫做平行线。平行用符号“∥”表示,如“AB∥CD”,读作“AB平行于CD”。同一平面内,两条直线的位置关系只有两种:相交或平行。注意:(1)平行线是无限延伸的,无论怎样延伸也不相交。(2)当遇到线段、射线平行时,指的是线段、射线所在的直线平行。2、平行线公理及其推论平行公理:经过直线外一点,有且只有一条直线与这条直线平行。推论:如果两条直线都和第三条直线平行,那么这两条直线也互相平行。3、平行线的判定平行线的判定公理:两条直线被第三条直线所截,如果同位角相等,那么两直线平行。简称:同位角相等,两直线平行。平行线的两条判定定理:(1)两条直线被第三条直线所截,如果内错角相等,那么两直线平行。简称:内错角相等,两直线平行。(2)两条直线被第三条直线所截,如果同旁内角互补,那么两直线平行。简称:同旁内角互补,两直线平行。补充平行线的判定方法:(1)平行于同一条直线的两直线平行。(2)垂直于同一条直线的两直线平行。(3)平行线的定义。4、平行线的性质(1)两直线平行,同位角相等。(2)两直线平行,内错角相等。(3)两直线平行,同旁内角互补。 真题演练 一、单选题1.(2021·浙江丽水·中考真题)如图,在纸片中,,点分别在上,连结,将沿翻折,使点A的对应点F落在的延长线上,若平分,则的长为( )A. B. C. D.【答案】D【分析】先根据勾股定理求出AB,再根据折叠性质得出∠DAE=∠DFE,AD=DF,然后根据角平分线的定义证得∠BFD=∠DFE=∠DAE,进而证得∠BDF=90°,证明Rt△ABC∽Rt△FBD,可求得AD的长.【详解】解:∵,∴=5,由折叠性质得:∠DAE=∠DFE,AD=DF,则BD=5﹣AD,∵平分,∴∠BFD=∠DFE=∠DAE,∵∠DAE+∠B=90°,∴∠BDF+∠B=90°,即∠BDF=90°,∴Rt△ABC∽Rt△FBD,∴即,解得:AD=,故选:D.2.(2021·浙江台州·中考真题)一把直尺与一块直角三角板按如图方式摆放,若∠1=47°,则∠2=( )
A.40° B.43° C.45° D.47°【答案】B【分析】过三角板的直角顶点作直尺两边的平行线,根据平行线的性质即可求解.【详解】解:如图,过三角板的直角顶点作直尺两边的平行线,∵直尺的两边互相平行,∴,∴,
∴,故选:B.3.(2021·浙江杭州·中考真题)如图,设点是直线外一点,,垂足为点,点是直线上的一个动点,连接,则( )
A. B. C. D.【答案】C【分析】根据垂线段距离最短可以判断得出答案.【详解】解:根据点是直线外一点,,垂足为点,是垂线段,即连接直线外的点与直线上各点的所有线段中距离最短,当点与点重合时有,综上所述:,故选:C.4.(2021·浙江金华·中考真题)某同学的作业如下框,其中※处填的依据是( )如图,已知直线.若,则.请完成下面的说理过程.解:已知,根据(内错角相等,两直线平行),得.再根据( ※ ),得.A.两直线平行,内错角相等 B.内错角相等,两直线平行C.两直线平行,同位角相等 D.两直线平行,同旁内角互补【答案】C【分析】首先准确分析题目,已知,结论是,所以应用的是平行线的性质定理,从图中得知∠3和∠4是同位角关系,即可选出答案.【详解】解:∵,∴(两直线平行,同位角相等).故选C.5.(2020·浙江衢州·中考真题)过直线l外一点P作直线l的平行线,下列尺规作图中错误的是( )A. B.C. D.【答案】D【分析】根据平行线的判定方法一一判断即可.【详解】A、由作图可知,内错角相等两直线平行,本选项不符合题意.B、由作图可知,同位角相等两直线平行,本选项不符合题意.C、与作图可知,垂直于同一条直线的两条直线平行,本选项不符合题意,D、无法判断两直线平行,故选:D.6.(2020·浙江金华·中考真题)如图,工人师傅用角尺画出工件边缘AB的垂线a和b,得到a∥b,理由是( )A.连结直线外一点与直线上各点的所有线段中,垂线段最短B.在同一平面内,垂直于同一条直线的两条直线互相平行C.在同一平面内,过一点有一条而且仅有一条直线垂直于已知直线D.经过直线外一点,有且只有一条直线与这条直线平行【答案】B【分析】根据在同一平面内,垂直于同一条直线的两条直线平行判断即可.【详解】解:∵由题意a⊥AB,b⊥AB,∴∠1=∠2∴a∥b所以本题利用的是:同一平面内,垂直于同一条直线的两条直线平行,
故选:B.7.(2020·浙江绍兴·模拟预测)在中,于D,平分交于E,则下列结论一定成立的是( )A. B. C. D.【答案】D【分析】根据同角的余角相等可得出∠BCD=∠A,根据角平分线的定义可得出∠ACE=∠DCE,再结合∠BEC=∠A+∠ACE、∠BCE=∠BCD+∠DCE即可得出∠BEC=∠BCE,利用等角对等边即可得出BC=BE,此题得解.【详解】解:∵∠ACB=90°,CD⊥AB,∴∠ACD+∠BCD=90°,∠ACD+∠A=90°,∴∠BCD=∠A.∵CE平分∠ACD,∴∠ACE=∠DCE.又∵∠BEC=∠A+∠ACE,∠BCE=∠BCD+∠DCE,∴∠BEC=∠BCE,∴BC=BE.故选:D.8.(2020·浙江杭州·模拟预测)如图,在中,,,的平分线交于E,交的延长线于点F,则( )A.1 B.2 C.2.5 D.3【答案】B【分析】根据平行四边形的性质得到∠ABE=∠CFE,结合角平分线的定义得到∠ABE=∠CBF,可推出CF=CB=5,从而求解.【详解】解:∵四边形ABCD是平行四边形,
∴AB∥CD,AD=BC=5,AB=CD=3,
∴∠ABE=∠CFE,
∵∠ABC的平分线交AD于点E,
∴∠ABE=∠CBF,
∴∠CBF=∠CFB,
∴CF=CB=5,
∴DF=CF-CD=5-3=2,
故选:B.9.(2021·浙江杭州·二模)如图,,点在上,平分,若,则的度数为( )A.30° B.40° C.50° D.60°【答案】C【分析】由题意易得,然后根据角平分线的定义可求解.【详解】解:∵,,∴,∵平分,∴;故选C.10.(2021·浙江拱墅·二模)两条平行直线被第三条直线所截,内错角的平分线( )A.互相重合 B.互相平行 C.相交 D.互相垂直【答案】B【详解】解:如图,∵AD∥BC,∴∠DEF=∠BFE,∵EM平分∠DEF,FN平分∠BFE,∴∠1=∠DEF,∠2=∠BFE,∴∠1=∠2,∴EM∥FN,即:当两条平行线直线被第三条直线所截,则内错角的平分线互相平行.故选B. 二、填空题11.(2021·浙江湖州·模拟预测)已知∠α的补角是130°,则∠α=__________度.【答案】50【分析】根据互补两角之和为求解即可.【详解】解:,的补角.故答案为:50.12.(2021·浙江余杭·一模)如图,在Rt△ABC中,∠C=90°,∠B=30°,AD平分∠BAC,BD=6,则CD的长为_____.【答案】【分析】根据直角三角形的两锐角互余、角平分线的定义、等角对等边、直角三角形中角所对的直角边等于斜边的一半进行推导即可得解.【详解】解:∵在中,,∴∵平分∴∴∵∴∴在中,.故答案是:13.(2021·浙江杭州·二模)如图,直线a,b,a//b,点C在直线b上,∠DCB=90°,若∠1=70°,则∠2的度数为______.【答案】20°【分析】先根据对顶角的定义求出∠3的度数,再由平行线的性质即可得出结论.【详解】解:∵∠1=70°,∠1与∠3是对顶角,∴∠3=∠1=70°.∵a//b,点C在直线b上,∠DCB=90°,∴∠2+∠DCB+∠3=180°,∴∠2=180°﹣∠3﹣∠DCB=180°﹣70°﹣90°=20°.故答案为:20°.14.(2021·浙江·杭州市采荷中学二模)如图,,分别与,交于点,.若,,则______.【答案】25°【分析】直接利用两直线平行,同旁内角互补的性质得出∠ABF=60°,进而利用三角形外角的性质得出答案.【详解】解:∵AB∥CD,∴∠ABF+∠EFC=180°,∵∠EFC=120°,∴∠ABF=180°-∠EFC=60°,∵∠A+∠E=∠ABF,∠E=35°,∴∠A=25°.故答案为:25°.15.(2021·浙江余杭·二模)已知:如图,BC⊥AC于点C,CD⊥AB于点D,BE∥CD.若∠EBC=50°,则∠A=____.【答案】50°.【分析】根据平行线的性质得到∠EBC=∠BCD,根据垂直的定义得到∠BCD+∠DCA=∠A+∠DCA,等量代换即可得到结论.【详解】∵BE∥CD,∠EBC=50°,∴∠BCD=∠EBC=50°,∵BC⊥AC,∴∠ACB=90°,∴∠ACD=90°﹣50°=40°,∵CD⊥AB,∴∠ACD=90°,∴∠A=90°﹣∠ACD=90°﹣40°=50°,故答案为50°. 三、解答题16.(2021·浙江温州·中考真题)如图,是的角平分线,在上取点,使.(1)求证:.(2)若,,求的度数.【答案】(1)见解析;(2)35°【分析】(1)直接利用角平分线的定义和等边对等角求出,即可完成求证;
(2)先求出∠ADE,再利用平行线的性质求出∠ ABC,最后利用角平分线的定义即可完成求解.
【详解】解:(1)平分,.,,,.(2),,...平分,,即.17.(2021·浙江绍兴·中考真题)问题:如图,在中,,,,的平分线AE,BF分别与直线CD交于点E,F,求EF的长.答案:.探究:(1)把“问题”中的条件“”去掉,其余条件不变.①当点E与点F重合时,求AB的长;②当点E与点C重合时,求EF的长.(2)把“问题”中的条件“,”去掉,其余条件不变,当点C,D,E,F相邻两点间的距离相等时,求的值.【答案】(1)①10;②5;(2),,【分析】(1)①利用平行四边形的性质和角平分线的定义先分别求出,,即可完成求解;
②证明出即可完成求解;
(2)本小题由于E、F点的位置不确定,故应先分情况讨论,再根据每种情况,利用 ,以及点 C,D,E,F相邻两点间的距离相等建立相等关系求解即可.【详解】(1)①如图1,四边形ABCD是平行四边形,,.平分,...同理可得:.点E与点F重合,.
②如图2,点E与点C重合,同理可证,∴▱ABCD 是菱形,,点F与点D重合,.(2)情况1,如图3,可得,.情况2,如图4,同理可得,,又,.情况3,如图5,由上,同理可以得到,又,.综上:的值可以是,,.18.(2020·浙江·中考真题)如图,已知△ABC是⊙O的内接三角形,AD是⊙O的直径,连结BD,BC平分∠ABD.(1)求证:∠CAD=∠ABC;(2)若AD=6,求的长.【答案】(1)证明见解析;(2)π.【分析】(1)利用角平分线的性质结合圆周角定理即可证明;(2)可证得=,则的长为圆周长的.【详解】(1)证明:∵BC平分∠ABD,∴∠DBC=∠ABC,∵∠CAD=∠DBC,∴∠CAD=∠ABC;(2)解:∵∠CAD=∠ABC,∴=,
相关试卷
这是一份2022-2023 数学浙教版中考考点经典导学 考点06分式,文件包含2022-2023数学浙教版中考考点经典导学考点06分式解析版docx、2022-2023数学浙教版中考考点经典导学考点06分式原卷版docx等2份试卷配套教学资源,其中试卷共12页, 欢迎下载使用。
这是一份2022-2023 数学浙教版中考考点经典导学 考点04因式分解,文件包含2022-2023数学浙教版中考考点经典导学考点04因式分解解析版docx、2022-2023数学浙教版中考考点经典导学考点04因式分解原卷版docx等2份试卷配套教学资源,其中试卷共10页, 欢迎下载使用。
这是一份2022-2023 数学浙教版中考考点经典导学 考点03整式,文件包含2022-2023数学浙教版中考考点经典导学考点03整式解析版docx、2022-2023数学浙教版中考考点经典导学考点03整式原卷版docx等2份试卷配套教学资源,其中试卷共13页, 欢迎下载使用。