初中生物中考复习 考点05++绿色植物的三大生理作用-【考点聚焦】2022年中考生物知识手册速查(人教版)
展开
这是一份初中生物中考复习 考点05++绿色植物的三大生理作用-【考点聚焦】2022年中考生物知识手册速查(人教版),共10页。
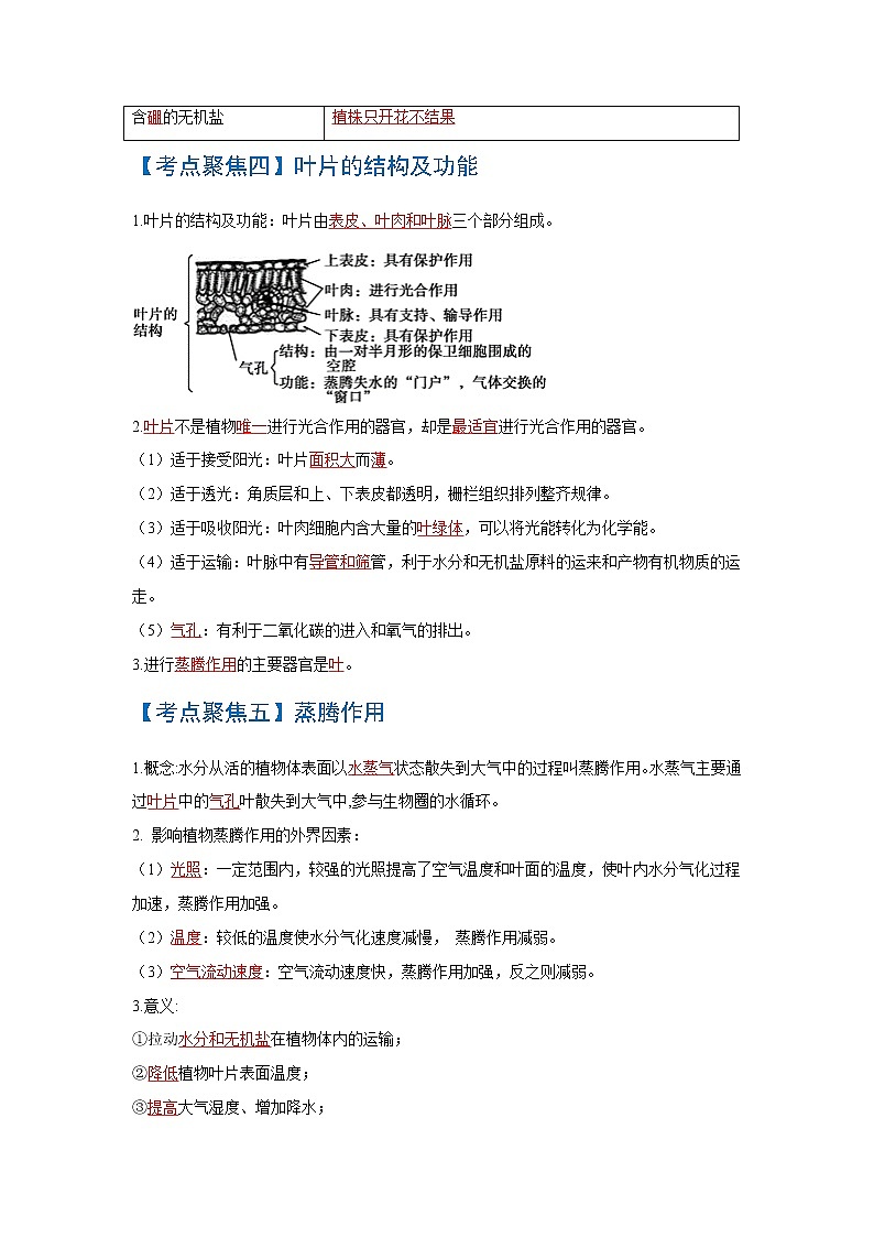
第三单元 生物圈中的绿色植物 第三章 绿色植物与生物圈的水循环【考点聚焦一】植物生长需要的营养物质1.不论是细胞数量增多,还是细胞体积增大,都需要不断补充营养物质———水、无机盐和有机物。2.水和无机盐:由根从人土壤中吸收,由茎内木质部中的导管向上运输,其运输的动力来自植物的蒸腾作用。3.有机物:由茎叶通过光合作用制造 由茎内韧皮部中的筛管向下运输。【考点聚焦二】植物对水分的吸收、运输和散失1.吸收:主要通过根尖成熟区。2.条件:根细胞溶液浓度>土壤溶液的浓度3.运输:通过茎内木质部的导管向上运输。4.散失:通过蒸腾作用散失到大气中。5.水分在植物体内的循环途径:士壤溶液中的水分→根毛细胞根尖成熟区的导管→基内术质部的导管叶脉、叶肉→叶片上的气孔→大气。【考点聚焦三】植物生长需要的无机盐1.通常所说的施肥,主要是为植物生长提供无机盐。2.植株生长需要量最多的无机盐是氮、磷、钾。3.植株缺少无机盐时的症状:名称缺乏症含氮的无机盐植株矮小、瘦弱,叶片发黄含磷的无机盐植株特别矮小,叶片呈暗绿并出现紫色含钾的无机盐茎秆软弱、易倒伏,叶片边缘和尖端呈褐色,并逐渐焦枯含硼的无机盐植株只开花不结果【考点聚焦四】叶片的结构及功能1.叶片的结构及功能:叶片由表皮、叶肉和叶脉三个部分组成。2.叶片不是植物唯一进行光合作用的器官,却是最适宜进行光合作用的器官。(1)适于接受阳光:叶片面积大而薄。(2)适于透光:角质层和上、下表皮都透明,栅栏组织排列整齐规律。(3)适于吸收阳光:叶肉细胞内含大量的叶绿体,可以将光能转化为化学能。(4)适于运输:叶脉中有导管和筛管,利于水分和无机盐原料的运来和产物有机物质的运走。(5)气孔:有利于二氧化碳的进入和氧气的排出。3.进行蒸腾作用的主要器官是叶。【考点聚焦五】蒸腾作用1.概念:水分从活的植物体表面以水蒸气状态散失到大气中的过程叫蒸腾作用。水蒸气主要通过叶片中的气孔叶散失到大气中,参与生物圈的水循环。2. 影响植物蒸腾作用的外界因素:(1)光照:一定范围内,较强的光照提高了空气温度和叶面的温度,使叶内水分气化过程加速,蒸腾作用加强。(2)温度:较低的温度使水分气化速度减慢, 蒸腾作用减弱。(3)空气流动速度:空气流动速度快,蒸腾作用加强,反之则减弱。3.意义:①拉动水分和无机盐在植物体内的运输;②降低植物叶片表面温度;③提高大气湿度、增加降水;④促进生物圈的水循环。【考点聚焦六】蒸腾作用的应用栽植物时进行遮阴处理或去掉部分枝叶,目的是降低蒸腾作用。同时移栽时根部带一个土坨的目的是保护根毛,移栽后给树木“挂吊瓶”可补充水和无机盐,利于植物生长发育。第四章 绿色植物是生物圈中有机物的制造者【考点聚焦一】实验探究:绿叶在光下制造有机物1.实验步骤步骤操作目的暗处理把天竺葵放在黑暗处一昼夜将叶片内原有的淀粉运走或耗尽遮光叶片的一部分从上下两面用黑纸片遮盖,照光设置有光与无光的对照实验脱叶绿素酒精水浴加热, 脱色成黄白色完全溶解叶绿素染色清水漂洗后用碘液染色遇碘变蓝的部分证明有淀粉冲洗清水冲掉碘液后观察去掉碘液便于观察2. 现象与结论 遮光部分未遮光部分现象不变蓝变蓝分析无光照,不能进行光合作用,不制造淀粉,所以滴加碘液后不变蓝有光照,能够进行光合作用,制造淀粉,所以滴加碘液后变蓝结论光是光合作用制造淀粉的必要条件。 第五章 绿色植物与生物圈中的碳—氧平衡第一节 光合作用吸收二氧化碳释放氧气【考点聚焦一】光合作用1.概念:绿色植物通过叶绿体,利用光能,把二氧化碳和水转化成储存能量的有机物,并释放出氧气的过程。2.原料:水、二氧化碳。3.产物:有机物( 淀粉)、氧气(用带火星的木条检测,如果木条复燃,说明产生的气体是氧气)4.场所:含叶绿体的活细胞。5.条件:必须有光。6.实质:合成有机物,储存能量。7.表达式:二氧化碳+水叶绿 有机物(储存着能量)+氧气8.影响因素:光照强度、二氧化碳浓度、温度等。9.在农业生产上的应用(目的是增强植物白光合作用,提高产量):①合理密植;②增加二氧化碳浓度;③延长光照时间:④适量浇水。【考点聚焦二】实验探究:二氧化碳是光合作用必需的原料1.处理:将装置放在黑暗处一昼夜后,一起移到光下照射几小时各取甲、乙装置中植物的一片叶,编号A、B然后经酒精脱色、清水冲洗、碘液染色。2.现象:A 叶片不变蓝,B叶片变蓝,说明甲装置中的叶片没有产生淀粉,而乙装置中的叶片产生了淀粉。 甲、乙装置的主要区别是甲装置中放的是氢氧化钠溶液,乙装置中放的是清水,氢氧化钠溶液将甲装置中的二氧化碳吸收了。3.结论:植物的光合作用需要二氧化碳。【考点聚焦三】实验探究:绿叶在光下产生了氧气把此装置放在阳光下30min后,会看到金鱼藻上冒出许多气泡,当气体充满试管一半时,从水中取出,将带火星的木条迅速插入试管中,发现木条复燃。 因氧气有助燃的特性, 所以此实验说明绿叶在光下产生了氧气。第二节 绿色植物的呼吸作用【考点聚焦一】呼吸作用项目主要内容 概念细胞利用氧,将有机物分解成二氧化碳和水, 并且将储存在有机物中的能量释放出来,供给生命活动需要的过程表达式有机物( 储存着能量) +氧气 →二氧化碳+水+能量实质分解有机物,释放能量意义呼吸作用释放的能量一部分是植物进行各项生命活动的动力,另一部分以热能形式释放 影响因素①温度:对呼吸作用影响较大, 一定范围内随温度升高,呼吸作用增强,温度过高,呼吸作用减弱②氧气:一定范围内随氧气浓度的增加, 呼吸作用显著增强③二氧化碳:二氧化碳浓度增加,呼吸作用减弱 农业应用①深耕松土:增加土壤中氧气的含量,促进根的呼吸②增大昼夜温差: 降低夜间温度, 可减少植物呼吸消耗③延长果实贮藏时间:通过低温、干燥、充加二氧化碳等措施来降低呼吸作用,延长保存时间【考点聚焦二】呼吸作用的有关实验实验装置实验现象实验结论 甲瓶温度升高,乙瓶不变 种子呼吸作用释放能量 澄清石灰水变浑浊 种子呼吸作用释放二氧化碳 甲瓶蜡烛熄灭,乙瓶正常燃烧 种子呼吸作用消耗氧气【考点聚焦三】光合作用和呼吸作用的对比1.图示2.光合作用与呼吸作用的比较 光合作用呼吸作用条件有光时有光无光均可场所叶绿体线粒体原料二氧化碳、水有机物、氧气产物有机物、氧气二氧化碳、水能量转化光能→化学能化学能的释放实质合成有机物,储存能量分解有机物,释放能量3.验证植物光合作用、呼吸作用的常用实验方法(1)滴加碘液,验证光合作用的产物是淀粉。(2)选一叶片,部分遮光,验证光合作用的条件是光。(3)用氢氧化钠溶液除去C02,验证 C02 是光合作用的原料。(4)选一叶片,切断主叶脉,验证水是光合作用的原料。(5)用银边天竺葵做实验, 验证光合作用的场所是叶绿体。(6)用带火星的小木条或卫生香,验证02是光合作用的产物。(7)用澄清的石灰水,验证C02是呼吸作用的产物。(8)用燃烧的蜡烛,验证 C02是呼吸作用的原料。【考点聚焦四】绿色植物的三大生理作用1.绿色植物的三大生理作用图示2.植物在阳光下进行的生理活动:光合作用、呼吸作用、蒸腾作用 。3.植物在黑暗中进行的生理活动:呼吸作用、蒸腾作用。【考点聚焦五】绿色植物在生物圈中的作用1.为几乎所有生物提供食物(光合作用)。2.维持生物圈的碳—氧平衡(光合作用)。3.促进生物圈的水循环(蒸腾作用)。 第六章 爱护植被,绿化祖国【考点聚焦一】爱护植被、绿化祖国1.植被是指铺盖地表而有规律地生活在一起的植物。我国主要的植被类型有:(1)草原:组成草原的植物大多是适应半干旱气候条件的草本植物。(2)荒漠:荒漠的生态条件极为严酷,夏季炎热干燥,土壤贫瘠.荒漠的植被稀疏,植物种类贫乏,这里生长的植物十分耐旱。(3)热带雨林:热带雨林分布在全年高温多雨的地区,植物种类特别丰富,终年常绿,大部分植物都很高大。(4)常绿阔叶林:常绿阔叶林分布在气候比较炎热、湿润的地区,这里的植物以常绿阔叶树为主。(5)落叶阔叶林:落叶阔叶林分布区四季分明,夏季炎热多雨,冬季寒冷,这里的植物主要是冬季完全落叶的阔叶树。(6)针叶林:针叶林分布在夏季温凉、冬季严寒的地区,这里的植物以松、杉等针叶树为主。2.我国植被面临的主要问题:人均森林占有面积少、利用不合理、土地沙漠化等。3.植树节:每年的3月12日。4.保护环境的措施:退耕还林,绿色出行低碳生活,少用一次性筷子,垃圾分类处理等。
相关试卷
这是一份初中生物中考复习 考点05++绿色植物的三大生理作用-【考点聚焦】2022年中考生物知识手册速查(人教版),共10页。
这是一份初中生物中考复习 考点03++人体的呼吸-【考点聚焦】2022年中考生物知识手册速查(人教版),共5页。
这是一份初中生物中考复习 考点04 细菌和真菌、病毒-【考点聚焦】2022年中考生物知识手册速查(人教版),共8页。

