


初中生物中考复习 精品解析:四川省遂宁市2020年中考生物试题(解析版)
展开遂宁市2020年初中毕业暨高中阶段学校招生考试理科综合生物部分
一、选择题
1.细胞结构决定功能,下列细胞结构与功能对应关系错误的是( )
A. 细胞壁—控制物质进出细胞
B. 细胞核—控制细胞生命活动
C. 液泡—储存糖分、色素等物质
D. 细胞膜—将细胞内部与外部环境分隔开
【答案】A
【解析】
【分析】
植物细胞的基本结构包括:细胞壁、细胞膜、细胞质、细胞核、液泡、叶绿体等结构,不同的结构功能不同。
【详解】A.细胞壁的功能是保护和支持细胞的作用,维持细胞的正常形态,不能控制物质进出细胞,A错误。
B.细胞核是细胞的控制中心,控制细胞生命活动,控制着生物的发育和遗传,B正确。
C.植物细胞液泡内溶解着一些酸甜苦辣的物质及色素,具有储存营养物质的作用,C正确。
D.细胞膜能把细胞内部与细胞外部的环境分隔开,使细胞内部保持相对稳定,维持正常的生命活动。一般地说,对细胞有益的物质可以进入,有害的物质则不能进入,同时还能排出细胞内产生的废物,D正确。
故选A。
【点睛】掌握植物细胞的结构和各部分的功能是解题的关键。
2.显微镜使用中,从低倍镜转换到高倍镜观察的正确操作是( )
A. 按需移动装片→转换物镜→按需调节粗准焦螺旋
B. 按需移动装片→转换物镜→按需调节细准焦螺旋
C. 转换物镜→按需移动装片→按需调节粗准焦螺旋
D. 转换物镜→按需移动装片→按需调节细准焦螺旋
【答案】B
【解析】
【分析】
高倍显微镜的使用方法:
①选好目标:移动装片,一定要先在低倍显微镜下把需进一步观察的部位调到中心,同时把物象调节到最清晰的程度,才能进行高倍显微镜的观察。
②转动转换器,调换上高倍镜头,转换高倍镜时转动速度要慢,并从侧面进行观察(防止高倍镜头碰撞玻片),如高倍显微镜头碰到玻片,说明低倍镜的焦距没有调好,应重新操作。
③调节焦距:转换好高倍镜后,用左眼在目镜上观察,此时一般能见到一个不太清楚的物象,可将细准焦螺旋逆时针移动约0.5-1圈,即可获得清晰的物象(切勿用粗准焦螺旋)。
【详解】首先需要在低倍镜下将细胞移至视野中央,然后转动转换器,换高倍物镜;由于换上高倍镜后视野变暗,因此需要调节光圈,最后调节细准焦螺旋,使物象清晰。故选B。
【点睛】本题考查了观察细胞实验,要求考生掌握显微镜的操作步骤,尤其是低倍镜转换到高倍镜时的操作步骤,具有一定的实验操作能力。
3.光合作用和呼吸作用是绿色植物的重要生理过程,下列说法错误的是( )
A. 光合作用制造有机物,产生氧气,贮存能量到有机物
B. 呼吸作用分解有机物,消耗氧气,释放有机物中能量
C. 绿色植物生命活动白天仅由光合作用供能,夜晚仅由呼吸作用供能
D. 光合作用和呼吸作用共同维持大气中氧气和二氧化碳的含量相对稳定
【答案】C
【解析】
【分析】
绿色植物通过叶绿体,利用光能,将二氧化碳和水转化成储存能量的有机物,并且释放出氧气的过程,就是光合作用;呼吸作用是细胞利用氧,将有机物分解成二氧化碳和水,并且将储存在有机物中的能量释放出来,供给生命活动需要。
【详解】A.光合作用是绿色植物通过叶绿体,利用光能,将二氧化碳和水转化成储存能量的有机物,并且释放出氧气的过程。因此光合作用是制造有机物,产生氧气,贮存能量到有机物中的过程,A正确。
B.呼吸作用是细胞利用氧,将有机物分解成二氧化碳和水,并且将储存在有机物中的能量释放出来。呼吸作用是分解有机物,消耗氧气,释放有机物中的能量的过程,B正确。
C.呼吸作用为生命活动提供能量,绿色植物生命活动所需要能量,白天和夜晚都是由呼吸作用提供,C错误。
D.绿色植物呼吸作用消耗氧气,产生二氧化碳;绿色植物的光合作用能吸收二氧化碳,释放氧气。绿色植物在光合作用中制造的氧,超过了自身呼吸作用对氧的需要,其余的氧气都以气体形式排到了大气中,这样就维持了生物圈中二氧化碳和氧气的相对平衡,简称碳—氧平衡,D正确。
故选C。
【点睛】此题考查的是绿色植物的光合作用和呼吸作用的概念和意义,注意理解。
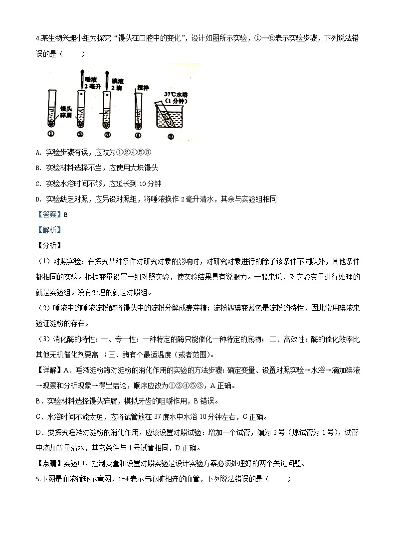
4.某生物兴趣小组为探究“馒头在口腔中的变化”,设计如图所示实验,①—⑤表示实验步骤,下列说法错误的是( )
A. 实验步骤有误,应改为①②④⑤③
B. 实验材料选择不当,应使用大块馒头
C. 实验水浴时间不够,应延长到10分钟
D. 实验缺乏对照,应另设对照组,将唾液换作2毫升清水,其余与实验组相同
【答案】B
【解析】
【分析】
(1)对照实验:在探究某种条件对研究对象的影响时,对研究对象进行的除了该条件不同以外,其他条件都相同的实验。根据变量设置一组对照实验,使实验结果具有说服力。一般来说,对实验变量进行处理的就是实验组。没有处理的就是对照组。
(2)唾液中的唾液淀粉酶将馒头中的淀粉分解成麦芽糖;淀粉遇碘变蓝色是淀粉的特性,因此常用碘液来验证淀粉的存在。
(3)消化酶的特性:一、专一性:一种特定的酶只能催化一种特定的底物; 二、高效性:酶的催化效率比其他无机催化剂要高 ;三、酶有个最适温度(或者范围)。
【详解】A.唾液淀粉酶对淀粉的消化作用的实验的方法步骤:确定变量、设置对照实验→水浴→滴加碘液→观察和分析现象→得出结论,顺序应改为①②④⑤③,A正确。
B.实验材料选择馒头碎屑,模拟牙齿的咀嚼作用,B错误。
C.水浴时间不能太短,应将试管放在37度水中水浴10分钟左右,C正确。
D.要探究唾液对淀粉的消化作用,应该设置对照试验:增加一个试管,编为2号(原试管为1号),试管中滴加等量清水,其它条件与1号试管相同,D正确。
【点睛】实验中,控制变量和设置对照实验是设计实验方案必须处理好的两个关键问题。
5.下图是血液循环示意图,1-4表示与心脏相连的血管,下列说法错误的是( )
A. 1、3均是静脉,内部的血液是静脉血
B. 2、4管壁厚、弹性大,与内部血压高相适应
C. 左心室的壁最厚,与远距离输送血液相适应
D. 图中实线表示体循环途径,虚线表示肺循环途径
【答案】A
【解析】
【分析】
(1)心脏的左心房连肺静脉,左心室连主动脉,右心房连上下腔静脉,右心室连肺动脉;图中,1肺静脉,2肺动脉,3上下腔静脉,4主动脉,a是肺部毛细血管网,b是全身毛细血管网。
(2)血液循环分为体循环和肺循环两部分,如图所示:
。
【详解】A.1是肺静脉,3是上下腔静脉,肺静脉中流动脉血,上下腔静脉中流静脉血,A正确。
B.2是肺动脉,4是主动脉,动脉管壁厚,官腔小,血压高,B正确。
C.心脏壁越厚,肌肉越发达,收缩和舒张就越有力。心室的收缩把血液输送到全身的毛细血管或肺部的毛细血管,而心房收缩只需把血液送入到心室。与各自的功能相适应,心室的壁比心房的壁厚;左心室是体循环的开始,输送的路程长,需要的压力大。右心室是肺循环的开始,输送的路程短,需要的压力小。所以左心室壁比右心室壁厚,C正确。
D.体循环的起点是左心室,终点是右心房;肺循环的起点是右心室,终点是左心房。图中实线表示体循环路线,虚线表示肺循环路线,D正确。
【点睛】解答此类题目的关键是理解掌握血液循环的途径、血液变化以及会利用血液循环模式图来分析解答。
6.新冠病毒导致全球超1000万人感染,超50万人死亡。在“全球协作,共同抗疫”理念的指导下,除个别国家和地区外,新冠疫情已得到控制。研究发现,新冠重症患者有明显的肺泡损伤、肺部毛细血管损伤以及肾小管损伤,相应器官的功能会因此受到影响。新冠重症患者与正常人相比,下列说法错误的是( )
A. 肺通气能力降低 B. 肺换气能力降低
C. 可能有糖尿症状 D. 动脉血颜色偏红
【答案】D
【解析】
【分析】
(1)肺泡数量多,总表面积大,外面缠绕着丰富的毛细血管,肺泡壁和毛细血管壁都由一层上皮细胞构成,这些特点有利于肺泡与血液之间进行气体交换。
(2)原尿流经肾小管时,肾小管的重吸收作用将原尿中的大部分水、全部葡萄糖和部分无机盐重新吸收回血液中,剩余的物质形成尿液(终尿)。
【详解】A.肺泡与外界环境之间进行气体交换的过程叫做肺的通气。新冠重症患者的肺泡损伤,肺通气能力会降低,A正确。
B.肺的换气是指肺泡与血液之间的气体交换。肺部毛细血管损伤,肺换气能力会降低,B正确。
C.如果肾小管发生病变,使肾小管的重吸收作用发生障碍,导致大量的葡萄糖没有被吸收,会造成糖尿病,C正确。
D.动脉血是氧气与血红蛋白结合后,含氧气较多,含二氧化碳较少,颜色鲜红的血液。新冠重症患者动脉血颜色偏暗红色,D错误。
故选D。
【点睛】解答此类题目的关键是理解肺的结构功能,以及肾小管的作用、动脉血的特点。
7.下列有关排泄的说法,正确的是( )
A. 呼吸系统能排泄,排出大量尿素 B. 泌尿系统能排泄,排出大量二氧化碳
C. 消化系统能排泄,排出大量无机盐 D. 排泄离不开循环系统的参与
【答案】D
【解析】
【分析】
排泄是指体内物质分解时产生的二氧化碳、尿素和多余的水分等废物排出体外的过程。排泄的途径有三个:一、二氧化碳和少量的水以气体的形式通过呼吸系统系统排出;二、少量的水、无机盐和尿素以汗液的形式通过皮肤排出;三、水、无机盐和尿素等以尿液的形式通过泌尿系统排出。
【详解】A.呼吸系统系统排出大量的二氧化碳和少量的水,A错误。
B.泌尿系统能排泄出大量尿素、水、无机盐,B错误。
C.消化系统不能排泄,食物残渣经消化系统排出的过程叫排遗,C错误。
D.代谢废物的排出需循环系统参与,D正确。
故选D。
【点睛】解答此类题目的关键是理解掌握排泄的概念和途径。
8.下列生理活动中,哪一项是条件反射( )
A. 谈论美食时唾液分泌反射 B. 手指无意受针刺时的缩手反射
C. 敲击膝盖下方时的膝跳反射 D. 尿液积累刺激膀胱时的排尿反射
【答案】A
【解析】
【分析】
反射分为非条件反射和条件反射,非条件反射是指生物生来就有的先天性反射,是一种比较低级的神经活动,由大脑皮层以下的神经中枢(如脑干、脊髓)参与即可完成。条件反射是生物出生以后在生活过程中逐渐形成的后天性反射,是在非条件反射的基础上,经过一定的过程,在大脑皮层参与下完成的,是一种高级的神经活动。
【详解】A.谈论美食时的唾液分泌反射是后天形成的反射,属于条件反射,有大脑皮层参与,A符合题意。
BCD.手指无意受针刺时的缩手反射,敲击膝盖下方时的膝跳反射,尿液积累刺激膀胱时的排尿反射,这些反射活动是人与生俱来、不学就有的,因此属于非条件反射,没有大脑皮层参与,BCD不符合题意。
【点睛】解答此类题目的关键是理解只有条件反射的神经中枢在大脑皮层。
9.激素能调节生命活动,分泌异常会表现相应病症。下列激素与病症对应关系错误的是( )
A. 生长激素——大脖子病 B. 性激素——“性早熟”
C. 甲状腺激素——甲亢 D. 胰岛素——糖尿病
【答案】A
【解析】
【分析】
激素是由内分泌腺的腺细胞所分泌的、对人体有特殊作用的化学物质。它在血液中含量极少,但是对人体的新陈代谢、生长发育和生殖等生理活动,却起着重要的调节作用。激素分泌异常会引起人体患病。
【详解】A.大脖子病又叫地方性甲状腺肿,是饮食中缺碘使得的甲状腺激素合成不足而导致的,错误。
B.性激素的作用是促进生殖器官的发育和促使第二性征的出现;正常情况下,性腺的发育要在人进入青春期后才开始,但在幼年时摄入这些激素,就会促使儿童出现性早熟现象,正确。
C.甲状腺激素是由甲状腺分泌的,它的主要作用是促进新陈代谢、促进生长发育、提高神经系统的兴奋性,分泌异常时,人会患甲亢、呆小症等病,正确。
D.糖尿病是胰岛素分泌不足引起的,正确。
【点睛】解题的关键是知道各种激素分泌异常时的症状
10.下列有关食物网的说法,错误的是( )
A. 食物网是生态系统的营养结构基础
B. 食物网是生物由于食物关系构成的网状联系
C. 食物网中的所有生物和非生物物质构成完整的生态系统
D. 食物网中任意食物链均是生态系统物质循环、能量流动的通道
【答案】C
【解析】
【分析】
(1)一个完整的生态系统包括生物部分和非生物部分,而生物部分由生产者(植物)、消费者(动物)和分解者(细菌、真菌)组成。
(2)食物链反映的是生产者与消费者之间吃与被吃这种关系的,所以食物链中不应该出现分解者,食物链的正确写法是:生产者→初级消费者→次级消费者…注意起始点是生产者。
(3)物质能量沿着食物链、食物网流动并逐级递减。
【详解】A.在生态系统中,只有绿色植物等生产者可以利用光能将无机物合成贮存能量的有机物;消费者本身不能制造有机物,它们直接或间接以生产者为食,生产者与消费者由于食物关系便形成食物链。在一个生态系统中往往存在着多条食物链,这些食物链彼此交织在一起,形成了食物网。通过食物链或食物网,生产者体内的能量和营养物质便流动到消费者体内。因此,食物链和食物网是生态系统的营养结构基础,A正确。
B.在生态系统中,生产者与消费者之间的关系,主要是吃与被吃的关系,这样就形成了食物链;一个生态系统中往往有很多条食物链,这些食物链相互关联,就形成了食物网,B正确。
C.生态系统的组成包括非生物部分和生物部分,非生物部分有阳光、空气、水、温度、土壤(泥沙)等;生物部分包括生产者(绿色植物)、消费者(动物)、分解者(细菌和真菌),食物网中不含分解者和非生物部分,C错误。
D.生态系统的物质循环和能量流动是沿着食物链好食物网进行的,食物网中任意食物链均是生态系统物质循环、能量流动的通道,D正确。
【点睛】理解掌握生态系统组成及食物链的正确写法是解题的关键。
二、综合应用题
11.下图为小雅家族单、双眼皮的遗传情况(显性基因用A表示,隐性基因a表示),请据图分析回答:
(1)人的单眼皮和双眼皮是一对______,其中双眼皮为_______性状。
(2)小雅父母准备生二胎,第二胎生双眼皮孩子的可能性是_______。
(3)小雅青春期经手术拥有了双眼皮,成年后与一单眼皮男子结婚。小雅的闺蜜断定小雅婚后只能生单眼皮孩子,她作此断定的理由是_______。
(4)小雅父亲产生的精子类型是_______(不定项选择)
A.AA B.aa C.Aa D.A E.a
【答案】 (1). 相对性状 (2). 显性 (3). 75% (4). 通过手术做的双眼皮遗传物质没有发生改变,是不遗传的变异。 (5). DE
【解析】
【分析】
(1)生物的性状是由一对基因控制的,当控制某种性状的一对基因都是显性或一个是显性、一个是隐性时,生物体表现出显性基因控制的性状;当控制某种性状的基因都是隐性时,隐性基因控制的性状才会表现出来。
(2)在一对相对性状的遗传过程中,子代个体中出现了亲代没有的性状,新出现的性状一定是隐性性状,亲代的基因组成是杂合体。
(3)生物体的各种性状都是由基因控制的,性状的遗传实质上是亲代通过生殖细胞把控制性状的基因传递给了子代,在有性生殖过程中,精子与卵细胞就是基因在亲子代间传递的桥梁。
【详解】(1)人的单眼皮和双眼皮是同一性状的不同表现形式,因此遗传学上把人的单眼皮和双眼皮称为相对性状,图甲中父母均为双眼皮,女儿小雅单眼皮,表明单眼皮是隐性性状,双眼皮是显性性状。
(2)显性基因用A表示,隐性基因用a表示,则双眼皮的基因组成是AA或Aa,单眼皮的基因组成是aa。父母遗传给单眼皮(aa)小雅的基因一定是a,因此小雅父母双眼皮的基因组成均为Aa,小雅父母准备生二胎,第二胎生双眼皮孩子的可能性是75%,遗传图解如图:
(3)通过手术变成了双眼皮,是环境因素引起的,遗传物质没有发生变化,因此属于不可遗传的变异。所以“成年以后,如果小雅与一单眼皮的男子结婚”,不能生育出双眼皮的孩子,因为通过手术做的双眼皮遗传物质没有发生改变,是不遗传的变异。
(4)小雅的父亲是双眼皮(Aa),其产生的精子时,成对的基因要分开,因此精子类型是A或a,故选DE。
【点睛】解答此类题目的关键是理解掌握变异的概念和原因、遗传的途径、性别遗传过程、基因的显性与隐性以及会利用遗传图解分析解答遗传问题。
12.乡村振兴战略是近年来党和政府为“确保国家粮食安全,把中国人的饭碗牢牢端在自己手中”而开展的重要系统工程。建造塑料大棚,生产绿色有机农产品,是系统工程内容之一。某农户新建大棚种植菠菜,出现菠菜苗长势不好的问题。某校生物兴趣小组闻讯前去调查,怀疑是光照不适所致。为找准原因,解决问题,兴趣小组在大棚中选取长势相同的菠菜苗若干,构建多套如图装置(注:密闭小室内气体变化会引起装置中液滴移动,气体增多右移,气体减少左移;CO2缓冲液能吸收、释放CO2,维持密闭小室CO2稳定),开展探究活动记录数据如下表。请图表分析回答:
组别 | 光照强度(勒克斯) | 液滴移动(毫升/小时) |
1 | 0 | 左移22 |
2 | 10000 | 右移1.1 |
3 | 20000 | 右移3.4 |
4 | 30000 | 右移1.8 |
(1)第一组液滴移动的原因是_______。
(2)本探究活动需在适宜温度下进行,理由是_______。
(3)本探究活动中光照强度为_______左右时更适合菠菜生长。
(4)若要更准确地探知菠菜生长的适宜光照强度,应怎样操作?_______。
(5)兴趣小组实地测量发现,晴天10:00-16:00,大棚内光照强度在40000勒克斯以上。兴趣小组根据探究结果及实地测量数据,为农户提供菠菜增产方法,取得了较好效果。增产方法是_______。
【答案】 (1). 菠菜苗只进行呼吸作用,消耗氧气,导致气体减少 (2). 避免温度影响菠菜苗的呼吸作用 (3). 20000 (4). 应在光照强度10000-30000之间设置系列的光照强度梯度 (5). 适当提高光照强度
【解析】
【分析】
(1)呼吸作用指的是细胞内有机物在氧的参与下被分解成二氧化碳和水,同时释放能量的过程。
(2)绿色植物通过叶绿体,利用光能把二氧化碳和水合成有机物,把光能转变成化学能,释放出氧气并储存能量的过程叫光合作用。
【详解】(1)第一组光照强度为0,菠菜苗只进行呼吸作用,消耗氧气,导致气体减少,液滴左移。
(2)呼吸作用一般不受光照强度的影响,但温度会影响呼吸作用的强度,本探究活动需在适宜温度下进行,避免温度影响菠菜苗的呼吸作用。
(3)植物进行光合作用会放出氧气,光合作用越强,放出的氧气越多,液滴向右移的距离越大,光照强度为20000左右时,右移最大,所以本探究活动中光照强度为20000左右时更适合菠菜生长。
(4)若要更准确地探知菠菜生长的适宜光照强度,应在光照强度10000-30000之间设置系列的光照强度梯度。
(5)在一定的范围内,光合作用的强度随着光照强度的增加而增加。所以适当提高光照强度能促进光合作用,提高蔬菜产量。
【点睛】学会利用光合作用、呼吸作用的定义解决实际问题是本题解题关键。
本试卷的题干、答案和解析均由组卷网(http://zujuan.xkw.com)专业教师团队编校出品。
登录组卷网可对本试卷进行单题组卷、细目表分析、布置作业、举一反三等操作。
试卷地址:在组卷网浏览本卷
组卷网是学科网旗下的在线题库平台,覆盖小初高全学段全学科、超过900万精品解析试题。
关注组卷网服务号,可使用移动教学助手功能(布置作业、线上考试、加入错题本、错题训练)。
学科网长期征集全国最新统考试卷、名校试卷、原创题,赢取丰厚稿酬,欢迎合作。
钱老师 QQ:537008204 曹老师 QQ:713000635
初中生物中考复习 精品解析:四川省遂宁市2021年中考生物试题(解析版): 这是一份初中生物中考复习 精品解析:四川省遂宁市2021年中考生物试题(解析版),共12页。试卷主要包含了选择题,综合应用题等内容,欢迎下载使用。
初中生物中考复习 精品解析:四川省遂宁市2020年中考生物试题(解析版): 这是一份初中生物中考复习 精品解析:四川省遂宁市2020年中考生物试题(解析版),共11页。试卷主要包含了选择题,综合应用题等内容,欢迎下载使用。
初中生物中考复习 精品解析:四川省遂宁市2020年中考生物试题(原卷版): 这是一份初中生物中考复习 精品解析:四川省遂宁市2020年中考生物试题(原卷版),共4页。试卷主要包含了选择题,综合应用题等内容,欢迎下载使用。