


2023年高考第一次模拟考试卷:生物(山东B卷)(考试版)(1)
展开
这是一份2023年高考第一次模拟考试卷:生物(山东B卷)(考试版)(1),共13页。试卷主要包含了短串联重复序列,为研究脱落酸等内容,欢迎下载使用。
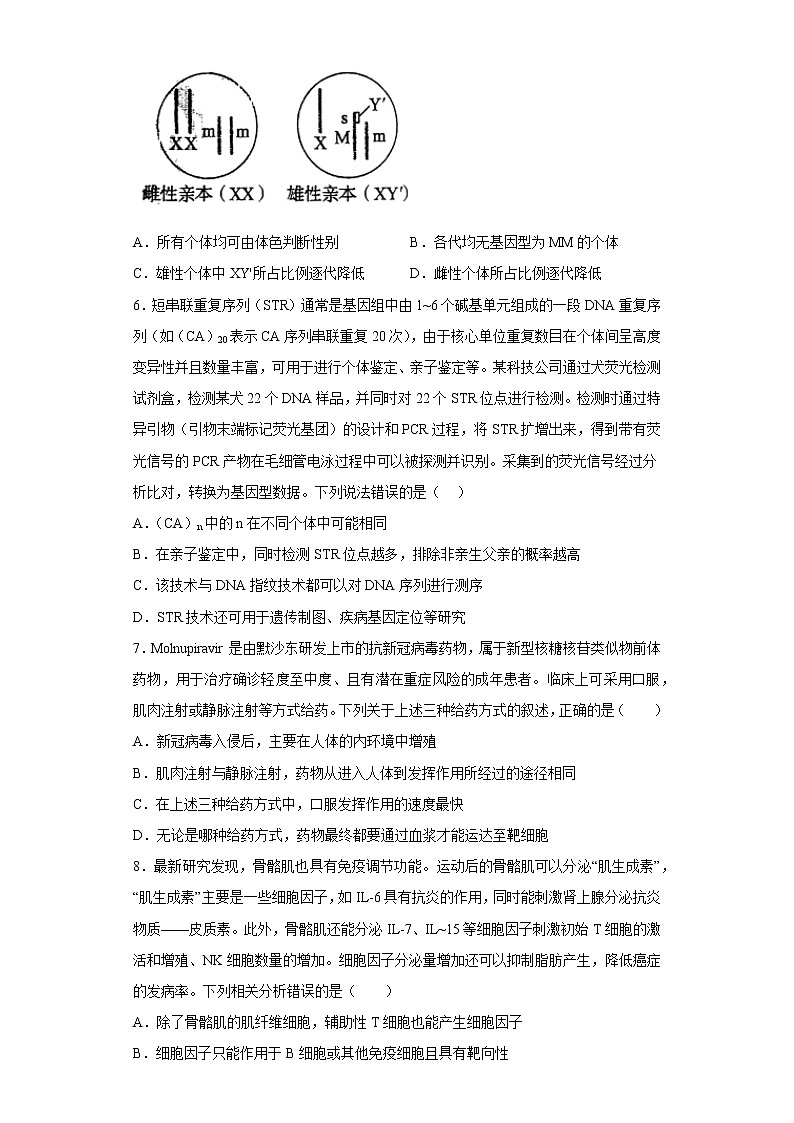
2023年高考生物第一次模拟考试卷生物注意事项:1.答题前,考生务必将自己的姓名、考生号等填写在答题卡和试卷指定位置。2.回答选择题时,选出每小题答案后,用铅笔把答题卡上对应题目的答案标号涂黑。如需改动,用橡皮擦干净后,再选涂其他答案标号。回答非选择题时,将答案写在答题卡上。写在本试卷上无效。 3.考试结束后,将本试卷和答题卡一并交回。 一、选择题:本题共15小题,每小题2分,共30分。每小题只有一个选项符合题目要求。1.细胞器之间可以通过膜接触位点(MCS)直接接触实现信息交流。MCS作用机理是接受信息并为脂质、Ca2+等物质提供运输的位点。内质网与线粒体、质膜、高尔基体等细胞结构之间都存在MCS,能调控细胞内的代谢。内质网与线粒体MCS接触后,MCS构象改变导致线粒体内Ca2+浓度发生变化。线粒体内Ca2+浓度适度升高会促进呼吸作用,但是过度且持续性Ca2+浓度升高会改变线粒体膜通透性导致细胞衰老。下列有关说法错误的是( )A.内质网的MCS具有中心调节作用B.线粒体内Ca2+浓度过度升高会降低细胞代谢速率C.内质网和高尔基体之间进行信息交流不一定依赖于囊泡D.MCS具有信息交流和物质运输功能2.奥密克戎和德尔塔都是新冠病毒的变异株。二者突变位点数量不同,前者是后者的2倍,前者变异株具有更强的免疫逃逸能力。下列有关叙述正确的是( )A.奥密克戎产生的蛋白质的种类更多样,会导致病毒逃避免疫疫苗免疫能力减弱B.可以通过核酸检测、感染者病症不同来区分上述病毒种类C.出现变异株的主要原因是RNA病毒所处环境发生了巨大变化D.针对变异株,无法通过灭活疫苗、蛋白疫苗、基因疫苗达到防范效果3.柑橘黄龙病病原体是专性寄生在韧皮部的细菌,其亚洲种(Las)的致病机理是Las将相关的致病因子(属于分泌蛋白)分泌到柑橘韧皮部细胞中,并靶向作用于细胞质或细胞器上(如叶绿体、液泡、线粒体或内质网)的受体蛋白,抑制柑橘的防御反应,或调控柑橘生长发育以利于病原菌更好地寄生和扩散,从而引起疾病症状。下列说法正确的是( )A.致病菌Las细胞中核糖体的形成与核仁的转录和翻译有关B.致病因子可能导致宿主内质网对防御蛋白的加工过程异常C.柑橘细胞中Las致病因子基因的选择性表达导致细胞分化D.致病因子与受体蛋白的特异性结合体现了细胞膜的选择性4.已知拟南芥一个花粉囊中的四个花粉粒是由一个花粉母细胞通过减数分裂形成的。科研人员为研究F基因对染色体片段交换的影响进行了相关实验,实验的主要过程如下:利用基因工程技术在拟南芥的一对同源染色体上分别插入一个C基因和R基因获得植株甲;再利用基因工程技术在C基因所在的染色体上插入基因F获得植株乙。已知只带有C基因的花粉粒呈现蓝色荧光,只带有R基因的花粉粒呈现红色荧光,同时带有C、R基因的花粉粒则呈现出绿色荧光,C、R、F基因在甲乙植株染色体上的分布情况如图。下列叙述错误的是( )A.通过比较植株甲和植株乙花粉母细胞减数分裂时染色体在C和R基因位点之间交换的频率差异,可以确定F基因对染色体片段交换的影响B.植株甲的花粉母细胞在减数分裂时,如果染色体在C和R基因位点之间只发生一次片段交换,则所形成的花粉囊里面的四个花粉粒中两个呈现出绿色荧光、两个不会呈现出荧光C.植株乙的花粉母细胞在减数分裂时,如果染色体在C和R基因位点之间发生了两次交换,则所形成的花粉囊里面的四个花粉粒中可能是两个呈现出蓝色荧光、两个呈现出红色荧光D.植株甲和乙的花粉母细胞在减数分裂时,如果染色体在C和R基因位点之间未发生交换,则所形成花粉粒中不会呈现出绿色荧光5.家蝇Y染色体由于某种影响断成两段,含s基因的小片段移接到常染色体获得XY'个体,不含s基因的大片段丢失。含s基因的家蝇发育为雄性,只含一条X染色体的雌蝇胚胎致死,其他均可存活且繁殖力相同。M、m是控制家蝇体色的基因,灰色基因M对黑色基因m为完全显性。如图所示的两亲本杂交获得F1,从F1开始逐代随机交配获得Fn。不考虑交换和其他突变,关于F1至Fn,下列说法错误的是( )A.所有个体均可由体色判断性别 B.各代均无基因型为MM的个体C.雄性个体中XY'所占比例逐代降低 D.雌性个体所占比例逐代降低6.短串联重复序列(STR)通常是基因组中由1~6个碱基单元组成的一段DNA重复序列(如(CA)20表示CA序列串联重复20次),由于核心单位重复数目在个体间呈高度变异性并且数量丰富,可用于进行个体鉴定、亲子鉴定等。某科技公司通过犬荧光检测试剂盒,检测某犬22个DNA样品,并同时对22个STR位点进行检测。检测时通过特异引物(引物末端标记荧光基团)的设计和PCR过程,将STR扩增出来,得到带有荧光信号的PCR产物在毛细管电泳过程中可以被探测并识别。采集到的荧光信号经过分析比对,转换为基因型数据。下列说法错误的是( )A.(CA)n中的n在不同个体中可能相同B.在亲子鉴定中,同时检测STR位点越多,排除非亲生父亲的概率越高C.该技术与DNA指纹技术都可以对DNA序列进行测序D.STR技术还可用于遗传制图、疾病基因定位等研究7.Molnupiravir是由默沙东研发上市的抗新冠病毒药物,属于新型核糖核苷类似物前体药物,用于治疗确诊轻度至中度、且有潜在重症风险的成年患者。临床上可采用口服,肌肉注射或静脉注射等方式给药。下列关于上述三种给药方式的叙述,正确的是( )A.新冠病毒入侵后,主要在人体的内环境中增殖B.肌肉注射与静脉注射,药物从进入人体到发挥作用所经过的途径相同C.在上述三种给药方式中,口服发挥作用的速度最快D.无论是哪种给药方式,药物最终都要通过血浆才能运达至靶细胞8.最新研究发现,骨骼肌也具有免疫调节功能。运动后的骨骼肌可以分泌“肌生成素”,“肌生成素”主要是一些细胞因子,如IL-6具有抗炎的作用,同时能刺激肾上腺分泌抗炎物质——皮质素。此外,骨骼肌还能分泌IL-7、IL~15等细胞因子刺激初始T细胞的激活和增殖、NK细胞数量的增加。细胞因子分泌量增加还可以抑制脂肪产生,降低癌症的发病率。下列相关分析错误的是( )A.除了骨骼肌的肌纤维细胞,辅助性T细胞也能产生细胞因子B.细胞因子只能作用于B细胞或其他免疫细胞且具有靶向性C.运动除了可以增加脂肪的消耗,还可以减少脂肪的产生D.细胞因子能刺激细胞毒性T细胞,产生新的细胞毒性T细胞来增强细胞免疫9.为研究脱落酸(ABA)、蛋白X和纤维结构Y的排布状态与气孔开度的关系,某科研小组用某野生型植株与不含蛋白X的变异植株(蛋白X变异植株)进了相关实验,首先取两种叶片若干并置于表皮条缓冲液中,光照适宜时间使气孔充分打开,然后将每种叶片均分为两组进行处理(对照组的处理液仍为表皮条缓冲液),一段时间后测得实验结果如图所示,下列叙述错误的是( )A.实验组的处理液应用表皮条缓冲液和ABA配制而成B.在ABA的作用下,蛋白X可抑制气孔开度降低C.在ABA的作用下,蛋白X会影响纤维结构Y的排布状态D.纤维结构Y的解聚状排布有助于气孔的开放10.某草原生态系统中植物和食草动物两个种群数量的动态模型如下图所示。下列叙述正确的是( )A.在0~20年期间,食草动物种群数量增长呈“J”形曲线B.图中点a的纵坐标值代表食草动物的环境容纳量(K值)C.两个种群之间数量的动态变化与负反馈调节有关D.草原生物群落由于生物种类少,不存在垂直结构11.假设动物始终保持均匀分布,所捕获动物占该种群总数的比例可估算种群数量。某渔民承包一口封闭的鱼塘,渔民第一天捕获106条鱼出售,第二天用相同的方法捕获77条出售。由此估算该鱼塘中鱼的初始数量是( )A.687条 B.587条 C.487条 D.387条12.海南州位于青藏高原东北部,过度放牧导致当地天然草地退化,引发水土流失,加剧了土地沙漠化。2005年起,政府实施了生态工程建设,种植了抗旱抗风沙的植被,科学确定载畜量。下表是海南州生态工程实施前后总生态足迹与总生态承载力的统计结果。下列叙述错误的是年份总生态足迹(×104hm2)总生态承载力(×104hm2)2005年165.5178.72017年243.7260.1 A.生态足迹是指维持某一人口单位生存所需的耕地、草地和林地的面积B.当地居民适当减少食物中肉类所占的比例,有助于减少生态足迹C.治理草地沙化和制定合理载畜量的措施遵循了自生和协调原理D.数据显示2017年生态盈余较之前增加,表明生态工程建设初见成效13.由于酸奶制作工艺并不复杂,一些人会在家里自制“原始状态"的酸奶。因为没有添加剂,而且刚做出来的酸奶入口即化,带有独特的发酵味,深得人们喜爱。常见的操作流程是向经过杀菌处理的牛奶中添加某些对人体有益的细菌,再经过发酵即可。下列有关叙述正确的是( )A.常温下保存的销售酸奶可用作接种的菌种B.应该先对制作用具和原料进行灭菌处理,再接种纯的菌种,并控制发酵条件C.选用含有抗生素的牛奶进行发酵效果会更好,因为可以有效避免杂菌的污染D.采用煮沸法对牛奶进行消毒处理,可以最大程度地保证营养物质不被破坏14.设法将细菌菌体破坏后,可利用质粒与拟核DNA在物理和化学性质方面的差异对基因工程中重组质粒进行提取和鉴定。在强碱性环境中,拟核DNA发生不可逆变性且条件恢复正常后会与细胞壁碎片缠绕在一起,而重组质粒变性后会恢复原状。下列说法正确的是( )A.对上述处理后的混合液离心时,质粒留在沉淀物中B.可用预冷的体积分数95%酒精析出溶液中的蛋白质杂质C.用二苯胺试剂鉴定提取物变蓝色不能说明质粒重组成功D.将重组质粒双酶切后电泳,一定得到2种条带15.小麦赤霉病是危害小麦品质和产量的病害之一。赤霉菌侵染小麦后可产生次生代谢产物脱氧雪腐镰刀菌烯(DON),DON积累有利于赤霉病的扩展。DON性质稳定,可引发动物呕吐,而一般的食品加工不能破坏其结构。利用发生体细胞无性系变异的愈伤组织可培育抗赤霉病小麦新品种。植物组织培养脱分化和再分化过程中产生的变异称作体细胞无性系变异,绝大多数变异是可遗传的,但后代会发生性状分离。据此推断下列说法错误的是( )A.利用体细胞无性系变异,小麦通过无性生殖方式即可培育能稳定遗传的抗赤霉病新品种B.离体的小麦幼嫩组织先用70%酒精处理,无菌水清洗后再用5%次氯酸钠溶液处理,可使外植体消毒更彻底C.诱导再分化的培养基为固体培养基,且愈伤组织首先移入的培养基中细胞分裂素与生长素的比例较高D.若将DON分解酶基因导入小麦愈伤组织而培育出转基因小麦,有利于小麦抗赤霉病能力的增强和品质的提高二、选择题:本题共5小题,每小题3分,共15分。每小题有一个或多个选项符合题目要求,全部选对得3分,选对但不全的得1分,有选错的得0分。16.“诱导契合-锁钥”模型是解释酶与底物作用的重要学说(如图所示),该学说认为不同底物结构不同,酶与底物结合过程中,酶受底物分子的诱导而发生利于底物结合的结构变化,形成互补契合的结构并发生反应。为验证该学说,某科学实验室以蚯蚓蛋白酶Ⅱ(EfP-Ⅱ)和枯草杆菌蛋白酶(Sub)为材料,研究底物反应后酶与其他底物的相互作用。结果显示,经过凝血酶底物TH(CTH)反应后,蚯蚓蛋白酶Ⅱ和枯草杆菌蛋白酶与尿激酶底物(CU)的反应活性几乎为0,当利用蚯蚓蛋白酶Ⅱ和枯草杆菌蛋白酶先与CU反应后,却仍能与CTH反应,但后续不能与CU发生反应。结合所学知识和上述实验结果,推断下列说法不正确的是( )A.酶的作用条件温和的原因是过酸、过碱或温度过高会使酶的空间结构遭到破坏B.酶促反应过程中酶的空间结构发生改变将导致酶不能重复利用C.EfP-Ⅱ和Sub与CTH反应后,与CU的反应活性几乎为0,说明酶的催化作用具有专一性D.实验结果能验证酶与底物作用符合“诱导契合-锁钥”模型17.果蝇的灰翅(基因A控制)和黑翅(基因a控制)是一对相对性状,且基因A对a为完全显性,果蝇种群可随机交配。如图是某地区三个时期基因A与基因a的频率变化数据。下列相关分析正确的是( )A.Ⅱ~Ⅲ时期,黑翅果蝇数量增多后趋于稳定B.I时期中,灰翅果蝇与黑翅果蝇的比例约为24:1C.因果蝇发生基因突变导致Ⅱ时期黑翅基因频率增大D.Ⅰ时期与Ⅲ时期,杂合灰翅果蝇的基因型频率相等18.具有甜味或苦味的分子会刺激位于舌面和上颚表皮的味细胞。大脑皮层中,产生甜味和苦味的区域分别称为CeA和GCbt。脑干受损会导致无法产生苦味或甜味感觉。科研人员给小鼠吸食不同口味的液体,并记录小鼠的舔舐次数,结果如下图。下列有关叙述错误的是( )A.小鼠舔舐甜味或苦味物质后产生不同感觉,是沿不同反射弧传导的两种反射活动B.脑干受损无法产生苦味或甜味感觉,说明产生这两种感觉的中枢很可能分布在脑干C.根据实验结果推测,GCbt能抑制甜味感觉的产生,CeA也能抑制苦味感觉的产生D.动物减少舔舐掺有苦味物质的食物,可使其避免摄入潜在有毒物质,有利于生存和繁衍19.吹绵蚧是一种严重危害果园生产的害虫,澳洲瓢虫以吹绵蚧为食,可以有效抑制该害虫的数量。科学家研究了吹绵蚧种群数量与被捕食率、补充率的关系模型,其中补充率代表没有被捕食的情况下吹绵蚧增长的比率。下列说法正确的是( )A.在果园中适当投放澳洲飘虫,吹绵蚧数量也可能长期维持在较高水平B.当吹绵蚧种群数量介于0-m点之间时,种群很可能会灭亡C.当吹绵蚧种群数量介于m-n点之间时,种群数量会逐渐稳定在n点D.当吹绵蚧种群数量介于n-p点之间时,种群数量会逐渐稳定在n点20.EGFR(表皮生长因子受体)的过度表达是导致多种癌症的原因之一,而尼妥珠单抗是我国第一个用于治疗恶性肿瘤的功能性单抗药物,它的原理便是通过与癌症细胞的ECFR竞争性结合,从而阻断由癌细胞ECFR介导的信号传导通路,抑制肿瘤细胞的增殖。同时为了增强治疗效果,科学家将ECCG(茶多酚的主要成分)与尼妥珠单抗结合,形成了有效治疗癌症的靶向药物。下列说法正确的是( )A.利用尼妥珠单抗与ECFR结合的特异性,尼妥珠单抗可作为癌症的诊断试剂B.与ECCG结合的尼妥珠单抗既起到治疗疾病的作用,又有运载药物的导向作用C.尼妥珠单抗制作过程中,杂交瘤细胞需利用ECFR与其分泌抗体的特异性结合进行筛选D.传统单抗干扰正常组织细胞信号传导而引起的皮肤毒性反应属于自身免疫病三、非选择题:本题共5小题,共55分。21.(11分)光能的吸收是光合作用的第一步,不同的光合生物有各自独特的光系统以适应不同的光环境。回答下列问题。(1)已知水对红、橙光的吸收比对蓝、t绿光的吸收要多,即到达深水层的光线是短波长的光。在海洋的浅层、中层、深层水体中依次垂直分布有绿藻、褐藻和红藻等藻类。它们的位置分布与其对光能的捕获有关,请具体阐述绿藻分布在浅层,红藻分布在深层的原因_____________。(2)光合作用的光反应在分布于叶绿体类囊体膜上的光系统中进行,水被分解为_____________,同时被夺去两个电子。电子经一系列传递,可用于光系统中_____________。(3)光合生物的光系统生要是由叶绿素、类胡萝卜素和蛋白质等构成的复合物。在新鲜的绿色叶片中叶绿素与类胡萝卜素的含量关系如何?请设计实验加以证明。(写出简要实验思路即可)二者关系:_______________________。实验思路:_______________________。(4)植物体的光合色素具有_____________的作用。其中的类胡萝卜素不仅具有上述功能,还能抵御光破坏。在强光下,叶绿素分子获得的光能过多无法全部用于光反应时,就会使其周围的分子态氧成为激发态——单态氧,单态氧会对许多细胞组分,特别是各种膜结构造成损伤,类胡萝卜素具有淬灭单态氧的能力。但科研人员用显微镜观察长期处于强光下植物的细胞结构,发现叶绿体膜边缘破损缺失,内部结构模糊不清。请根据以上信息及光合作用过程阐述过强光照条件下光合速率降低的原因是______________。22.(12分)果蝇是实验室中常用的遗传学实验材料,野生型果蝇的眼色是红色,为了研究其眼色遗传规律,科研工作者进行了一系列实验。(1)对纯合野生型果蝇品系A利用γ射线照射,从大量的子代群体中获得了朱砂眼和猩红眼两个突变体,选取不同类型的果蝇进行杂交实验,结果见下表。组别亲本组合F1甲朱砂眼×红眼红眼乙猩红眼×红眼红眼丙朱砂眼×猩红眼红眼 ①根据组合___________可判断朱砂眼和猩红眼两个突变体均发生了隐性突变。②初步判断朱砂眼和猩红眼所携带的突变基因r1、r2为___________(填“等位基因”或“非等位基因”),理由___________。③将上表中的___________互相交配,子代中红眼、朱砂眼、猩红眼的比例为9:4:3,说明两突变基因的遗传遵循___________定律。(2)已知另一果蝇B的一条2号染色体上存在另一眼色隐性突变基因r,科研人员欲通过其与品系A的杂交,对r1、r2基因进一步定位。①将果蝇B和果蝇品系A杂交,通过子代雌雄之间互相交配、筛选获得r基因纯合的杂种果蝇C。为排除果蝇C中果蝇B的染色体,还需将其与___________多代杂交,由此获得r基因纯合的果蝇D。②果蝇D与猩红眼杂交得到的子代表现为红眼,与朱砂眼杂交得到的子代表现为朱砂眼。请在图中标注出r1、r2基因,以说明r与r1、r2的位置关系______ 。23.(9分)畜牧养殖业常使用类固醇类激素来提高动物生长速度以及控制母畜同期排卵和预防流产,从而提高产量和经济效益。近年来,很多区域地表水环境中类固醇激素超标,因其高的内分泌干扰效应而引起人们的广泛关注。黄体酮(P4)是一种类固醇类激素,为研究P4的内分泌干扰原理,选择成年雌性斑马鱼作为受试动物,研究P4对其下丘脑-垂体-性腺轴相关基因转录表达的影响。请根据以下(21天暴露实验)研究结果回答下列问题:基因种类促性腺激素释放激素基因(gnrh)促性腺激素基因(fsnb)雌激素合成相关基因(star、cyp17等)雌激素受体基因(esr)转录水平抑制抑制基本不影响抑制 (1)人类通过___________(填“注射”“口服”或“注射或口服”)P4用于治疗多种内分泌疾病。研究表明,P4可作用于位于__________的体温调节中枢,使人的体温上升0.3~0.5℃左右,P4使体温上升的直接原因是___________,临床常利用这一原理进行基础体温的测定,来协助了解雌性个体排卵后黄体的功能。(2)P4对成年斑马鱼有抗雌激素效应,请根据研究结果分析此效应形成的原理:__________。(3)根据上述研究结果,同学A推测:P4有可能通过影响幼鱼性别分化进而干扰成鱼的内分泌系统,若要验证A同学的推测,还需要增设怎样的实验?__________。24.(10分)目前草地的主要利用方式之一是放牧,不同的牲畜种类、放牧强度、年限和制度等,会影响草地植物群落、生物多样性及土壤微生物,进而影响草地生态系统结构、功能和过程。为了研究羊草草原不同放牧强度最佳载畜量,科研人员开展调查与研究。回答下列问题:(1)输入羊草草原生态系统的能量是__________,生态系统的物质循环和能量流动是沿着__________进行的。(2)放牧过程中,羊草草原生态系统中第一营养级的能量只有少部分可供给牲畜,该营养级能量的其他去向包括:__________。(3)科研人员在不同放牧强度下,检测了地上生物量、地下生物量,结果如下表所示。 地上生物量(g/m2)地下生物量(kg/m3)对照组1606.1轻度放牧1355中度放牧1125.9重度放牧873.2 注:生物量是指在某一时刻调查单位面积或单位体积上的有机物量①研究结果显示:与对照组相比放牧会导致地上生物量减少,这是因为__________。②研究发现中度放牧促使植物将生物量向地下部分转移,植物的这种生存策略的意义是__________________。25.(13分)PCR技术不仅可以扩增目的基因,还可用于定点诱变目的基因等。大引物PCR就是一种定点突变技术。大引物PCR 需要用到引物进行两次 PCR,其操作步骤为∶①根据目的基因序列设计引物,得到两个常规引物,分别为常规上游引物和常规下游引物;②根据突变碱基所处序列位置设计突变上游引物,突变位点位于突变引物序列的中间位置③由突变上游引物与常规下游引物进行第一次PCR反应得到下游大引物;④用得到的下游大引物中和另一个常规上游引物进行第二次PCR扩增,得到突变目的基因序列。回答下列问题∶(1)PCR扩增的第一步是使双链模板 DNA变性。DNA 中G+C的含量与变性要求的温度有关,DNA中G+C的含量越多,要求的变性温度越高。其原因是_____。该PCR扩增技术所需的基本条件是____种引物、原料、模板、_____。(2)在第一次PCR反应中,形成图示双链 DNA 至少要经过_____次复制。第一次 PCR的产物 DNA的_____条链作为第二次PCR所用的引物。与X射线诱变相比,该突变技术的优点是_____。(3)如果要利用微生物进一步克隆 PCR定点诱变产物,其步骤包括∶_____、_____、微生物的筛选和培养、从菌群中获取更多目的基因。将获取目的基因和质粒进行连接后,需先用 _____处理农杆菌以便将基因表达载体导入马铃薯细胞,将马铃薯细胞培养成幼苗时经过的两个过程是_____。
相关试卷
这是一份2023年高考第一次模拟考试卷:生物(山东B卷)答题卡,共3页。
这是一份2023年高考第一次模拟考试卷:生物(山东B卷)(解析版),共23页。试卷主要包含了短串联重复序列,为研究脱落酸等内容,欢迎下载使用。
这是一份2023年高考第一次模拟考试卷:生物(山东B卷)(考试版),共7页。试卷主要包含了短串联重复序列,为研究脱落酸等内容,欢迎下载使用。