


初中生物中考复习 精品解析:2022年湖北省江汉油田、潜江、天门、仙桃中考生物真题(解析版)
展开
这是一份初中生物中考复习 精品解析:2022年湖北省江汉油田、潜江、天门、仙桃中考生物真题(解析版),共20页。
江汉油田 潜江 天门 仙桃
2022年八年级学业水平考试
生物试卷
(本卷共4页,满分50分,与地理同场考试,时间共90分钟)
注意事项:
1.答题前,考生务必将自己的姓名、准考证号填写在试卷第1页装订线内和答题卡的指定位置上;核准条形码上姓名和准考证号后,将其贴在答题卡指定位置上。
2.选择题的答案选出后,必须使用2B铅笔把答题卡上生物部分对应的答案标号涂黑。如需改动,先用橡皮擦干净后,再选涂其他答案标号。非选择题答案必须使用0.5毫米黑色签字笔填写在答题卡上生物部分对应的区域内,写在本试卷上无效。
3.考试结束后,请将本试卷和答题卡一并交回。
一、选择题(本题共20小题,每小题2分,共40分;每小题的四个选项中,只有一项最符合题意)
1. 随着长江流域“十年禁渔”政策的持续推进,长江流域鱼类的数量逐渐增加,生态环境得到较大改善。这个现象说明了( )
A. 生物适应环境 B. 生物影响环境
C. 环境影响生物 D. 环境适应生物
【答案】B
【解析】
【分析】生物与环境的关系是相互依存的,生物在适应环境得以生存的同时,能不断地影响并改变环境。
【详解】长江流域鱼类的数量逐渐增加,生态环境得到较大改善,说明生物影响环境,B符合题意。
故选B。
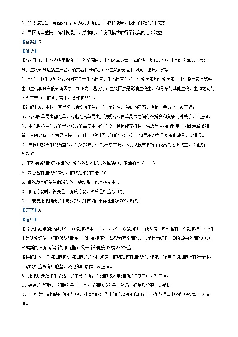
2. 现在很多果农在果林中放养鸡,这种生态发展模式可获得良好的生态效益和经济效益。下图是果园生态系统部分生物之间的关系示意图。下列说法错误的是( )
A. 果树、草是该生态系统的基石,是主要成分
B. 鸡和食草昆虫之间存在捕食和竞争两种关系
C. 鸡粪被细菌、真菌分解,可为果树提供无机物和能量,收到了较好的生态效益
D. 果园鸡增重快、饲料投喂少,成本低,该发展模式取得了较高的经济效益
【答案】C
【解析】
【分析】1.生态系统是指在一定的范围内,生物及其环境构成的统一整体。包括生物部分和非生物部分,生物部分包括生产者、消费者和分解者;非生物部分包括阳光、温度、水等。
2.影响生物生活和分布的因素称为生态因素。生态因素包括非生物因素和生物因素,非生物因素是影响生物生活和分布的环境因素,如阳光、温度等;生物因素是影响生物生活和分布的其他生物,生物之间的关系有竞争、捕食、寄生、合作和共生。
【详解】A.果树、草是绿色植物属于生产者,是该生态系统的基石,也是主要成分,A正确。
B.鸡和食草昆虫都吃草,鸡也吃食草昆虫,说明鸡和食草昆虫之间存在捕食和竞争两种关系,B正确。
C.生态系统中的分解者能够分解粪便中的有机物,转换成无机物,供绿色植物再利用,因此鸡粪被细菌、真菌分解,可为果树提供无机物,收到了较好的生态效益,但是不能为果树提供能量,C错误。
D.果园中放养的鸡增重快、饲料投喂少,饲养成本低,该发展模式取得了较高的经济效益,D正确。
故选C。
3. 下列有关细胞及多细胞生物体的结构层次的说法中,正确的是( )
A. 是否含有细胞壁是动、植物细胞的主要区别
B. 细胞质是细胞生命活动的主要场所,也是控制中心
C. 细胞分裂时,首先是细胞质分裂,然后是细胞核分裂
D. 由表皮细胞构成的上皮组织,对植物内部柔嫩部分起保护作用
【答案】A
【解析】
【分析】细胞的分裂过程:①细胞核由一个分成两个;②细胞质分成两份,每份含有一个细胞核;③如果是动物细胞,细胞膜从细胞的中部向内凹陷,缢裂为两个细胞。若是植物细胞,则在原来的细胞中央,形成新的细胞膜和新的细胞壁;④一个细胞分裂成两个细胞。
【详解】A.植物细胞和动物细胞的的不同点是:植物细胞有细胞壁、液泡,绿色植物细胞还有叶绿体,而动物细胞没有细胞壁、液泡和叶绿体,A正确。
B.细胞质是细胞生命活动的主要场所,而细胞核才是细胞的控制中心,B错误。
C.结合分析可知,细胞分裂时,首先是细胞核分裂,然后是细胞质分裂,C错误。
D.由表皮细胞构成的保护组织,对植物内部柔嫩部分起保护作用;上皮组织是动物的组织类型,D错误。
故选A。
4. 同学们利用劳动课开展种植玉米的实践活动,对玉米的栽培和生长过程进行了观察、记录。下列叙述错误的是( )
A. 玉米种子含胚乳,只有一片子叶,属于单子叶植物
B. 玉米的根尖分生区细胞通过分裂,不断补充伸长区细胞
C. 玉米的花小,没有香味和艳丽的颜色,花粉多而轻,传粉需要风作媒介
D. 每个玉米棒子上有很多粒玉米,是因为玉米的一个子房里有很多个胚珠
【答案】D
【解析】
【分析】玉米种子的结构包括种皮、胚和胚乳。它的胚包括胚芽、胚轴、胚根和子叶,玉米种子的子叶1片,营养物质贮存在胚乳里。
根尖是指从根的最先端到着生根毛这一段幼嫩部分。一般可以划分为四个部分:根冠、分生区、伸长区和成熟区。
绿色开花植物在完成传粉和受精两个重要的生理过程以后,花的大部分结构凋落,只有子房继续发育,最终子房发育成果实,胚珠发育成种子。
【详解】A.玉米属于单子叶植物,其种子有一片子叶,有胚乳,叶脉为平行脉,根为须根系,正确。
B.根尖是指从根的最先端到着生根毛这一段幼嫩部分。一般可以划分为四个部分:根冠、分生区、伸长区和成熟区。分生区,是具有强烈分裂能力的、典型的分生组织。细胞壁薄、细胞核较大、拥有密度大的细胞质(没有液泡) ,外观不透明,幼根靠分生区细胞的分裂增加细胞的数量,不断补充伸长区细胞,正确。
C.靠风力传送花粉的传粉方式称风媒,借助这类方式传粉的花,称风媒花。玉米的花小,没有香味和艳丽的颜色,花粉多而轻,传粉需要风作媒介,正确。
D.玉米的果实属于颖果,每个玉米穗上有许多朵花朵,这些花经过传粉受精后,子房发育为果实,因此,玉米棒子上有很多粒玉米,错误。
故选D。
5. 植物在维持生物圈的碳-氧平衡中起重要作用,是因为植物能进行( )
A. 光合作用 B. 蒸腾作用 C. 吸收作用 D. 运输作用
【答案】A
【解析】
【分析】绿色植物在光合作用中制造氧,超过了自身呼吸作用对氧的需要,其余的氧气都以气体形式排到了大气中;绿色植物还通过光合作用,不断消耗大气中的二氧化碳,这样就维持了生物圈中二氧化碳和氧气的相对平衡,简称碳-氧平衡。
【详解】A.绿色植物还通过光合作用,不断消耗大气中的二氧化碳,释放氧气,这样就维持了生物圈中二氧化碳和氧气的相对平衡,简称碳-氧平衡,正确。
B.植物体通过根从土壤中吸收的水分,只有约1%被植物体利用,99%以上的水都通过蒸腾作用以水蒸气的形式从叶片的气孔散发到大气中去了,错误。
C.吸收作用是指根系对水分和无机盐的吸收,错误。
D.运输作用是指植物对水、无机盐和有机物的运输,错误。
故选A。
6. 实验法是现代生物学研究的重要方法。以下探究实验的设计、方法、结论,正确的是( )
A. 探究“光对鼠妇的分布有影响”,对照设置是阴暗潮湿与明亮干燥
B. 设计验证“光合作用产生氧气”的实验方案时,不需要设置对照组
C. 在探究“馒头在口腔中的消化”时,加碘液显蓝色表明淀粉被消化
D. 巴斯德“鹅颈烧瓶”实验,证明了生物可以由非生物自发地产生
【答案】B
【解析】
【分析】对照实验是在研究一种条件对研究对象的影响时,所进行的除了这种条件不同外,其他条件都相同的实验,这个不同的条件,就是唯一变量。一般的对实验变量进行处理的,就是实验组,没有对实验变量进行处理的就是对照组。为确保实验组、对照组实验结果的合理性,对影响实验的其他相关因素应设置均处于相同且理想状态,这样做的目的是控制单一变量,便于排除其它因素对实验结果的影响和干扰。
【详解】A.探究“光对鼠妇的分布有影响”,唯一变量是光照,故对照设置是阴暗潮湿与明亮潮湿,A错误。
B.对于探究性实验,涉及多个因素对结果产生影响,为了证明其中某种因素对实验结果的确切影响,需要设置对照实验。而在设计验证“光合作用产生氧气”的实验方案时,不需要设置对照组,B正确。
C.淀粉遇到碘变蓝色,我们经常用碘液来鉴定是否有淀粉存在。在探究“馒头在口腔中的消化”时,加碘液显蓝色表明淀粉未被消化,C错误。
D.巴斯德利用“鹅颈烧瓶”实验证明细菌不是自然发生的,而是由原已存在的细菌产生的,D错误。
故选B。
7. 下图中,甲图为某同学在“观察叶片的结构”实验中观察到的菠菜叶横切面图,乙图为蚕豆叶下表皮气孔张开和闭合的电镜扫描照片。下列有关叙述正确的是( )
A. 用光学显微镜观察叶片时,要转动粗准焦螺旋使镜筒下降,直至视野中出现物像
B. 光合作用生成的有机物可通过甲图4中的导管运输至果实储存
C. 叶片中能够进行光合作用的细胞除了2以外,还有保卫细胞
D. 气孔由张开状态转为闭合状态,影响水分的吸收和运输,也影响无机盐的吸收
【答案】C
【解析】
【分析】分析图甲:1上表皮,2叶肉,3下表皮,4叶脉;保卫细胞控制气孔开闭。
【详解】A.观察时,要逆时针方向转动粗准焦螺旋,使镜筒缓缓上升,直到看清物像为止,A错误。
B.有机物是通过筛管运输的,导管运输的是水和无机盐,B错误。
C.进行光合作用的场所是叶绿体,叶肉细胞和保卫细胞中都含有叶绿体,C正确。
D.气孔由张开状态转为闭合状态,影响水分的吸收和运输,也影响无机盐的运输,但不会影响无机盐的吸收,D错误。
故选C。
8. 植物栽培活动中,在阳台分别采用营养液栽培(无土载培)和土壤栽培两种模式种植番茄。每种栽培方式各有生长状况相似的5株植株,测定其光合速率等数据,重复测定3次取平均值,结果如下表。以下说法或做法,错误的是( )
载培模式
光合速率
(μmol·m-2。s-1)
蒸腾速率
(mmol·m-2。s-1)
细胞间二氧化碳浓度
(μmol·mol-1)
营养液栽培
9.8
0.68
57
土壤栽培
8.9
0.50
52
A. 每组选取5株植株,测3次取平均值,是为了减小实验误差
B. 需要定期向营养液中通空气,保证根能吸收足够的二氧化碳
C. 分析:营养液栽培模式的蒸腾速率高,是因为气孔张开较多
D. 结论:气孔张开较多,细胞间二氧化碳浓度高,促进了光合作用
【答案】B
【解析】
【分析】一次实验存在一定的偶然性和误差,计算多次实验的平均值,可以减少实验误差,确保实验严密准确。
绿色植物通过叶绿体利用光能,把二氧化碳和水转化成储存能量的有机物(如淀粉),并且释放出氧气的过程,叫做光合作用。可见光合作用的原料是二氧化碳和水;场所是叶绿体;条件是光;产物是:有机物和氧。
气孔是植物蒸腾失水的“门户”,也是气体交换的“窗口”。气孔是由一对保卫细胞围成的空腔,保卫细胞控制气孔的张开和闭合。保卫细胞吸水,气孔张开,保卫细胞失水,气孔闭合。
【详解】A.为保证实验的准确性、避免实验的偶然性、减少实验的误差,每组选取5株植株,测3次取平均值,正确。
B.定期向营养液中通空气,保证植株能吸收足够的氧气,利于根进行呼吸作用,错误。
C.气孔是植物蒸腾失水的“门户”,也是气体交换的“窗口”。由表中的数据可知:营养液栽培模式的蒸腾速率高,是因为气孔张开较多,正确。
D.气孔是植物蒸腾失水的“门户”,也是气体交换的“窗口”。由表中的数据可知:营养液栽培模式中细胞间二氧化碳浓度高,光合速率高,得出结论是:气孔张开较多,细胞间二氧化碳浓度高,促进了光合作用,正确。
故选B。
9. 2022年2月1日,中国航天员翟志刚、王亚平、叶光富首次在中国空间站过春节,带了水饺等特色的“年夜饭”。下列对航天员生理活动的分析,正确的是( )
A. 食物中的糖类、脂肪、蛋白质、维生素四类营养物质均能为生命活动提供能量,
B. 及时补充含钙的无机盐,就可以解决航天员在太空中太久骨骼密度降低的问题
C. 水饺皮的主要营养成分在小肠内开始消化,最终被分解为葡萄糖
D. 葡萄糖被吸收后的主要去向是在线粒体内通过呼吸作用氧化分解
【答案】D
【解析】
【分析】食物中营养物质分为能源物质(糖类、脂肪、蛋白质)和非能源物质(水、无机盐、维生素)。蛋白质是构成人体细胞的基本物质,蛋白质还能被分解,为人体的生理活动提供能量;糖类是人体最重要的供能物质,糖类也是构成细胞的一种成分;脂肪是人体内备用的能源物质,同时也参与细胞膜的构建;无机盐是构成人体组织的重要原料;水是细胞的主要组成成分,人体的各项生命活动都离不开水,人体内的营养物质和废物都必须溶解在水里才能进行运输;维生素对人体的各项生命活动有重要的作用。
淀粉在口腔中开始被消化,在唾液淀粉酶的作用下分解成麦芽糖,然后在小肠中在肠液和胰液的作用下被彻底分解成葡萄糖。
细胞利用氧,将有机物分解成二氧化碳和水,并且将储存在有机物中的能量释放出来,供给生命活动的需要,这个过程叫做呼吸作用。
【详解】A.食物所含的六类营养物质中,能为人体提供能量的是糖类、脂肪和蛋白质,水、无机盐和维生素不能为人体提供能量。其中糖类是最主要的供能物质,脂肪是人体内重要的备用能源物质,错误。
B.由于在太空环境之中,宇航员不需要承受过多的身体重量,长期如此会造成骨量流失,骨骼密度也会下降,如果长时间停留在太空这种失重的环境中,会导致十分严重的骨质疏松症,密度降低的问题,在面对太空的失重环境时,宇航员会选择锻炼和及时补充含钙的无机盐,来防止骨质疏松流失,错误。
C.水饺皮的主要营养成分是淀粉,淀粉在口腔中开始被消化,在唾液淀粉酶的作用下分解成麦芽糖,然后在小肠中在肠液和胰液的作用下被彻底分解成葡萄糖,错误。
D.葡萄糖通过小肠的吸收作用进入小肠周围的毛细血管→小肠静脉→下腔静脉→右心房→右心室→肺动脉→肺部毛细血管→肺静脉→左心房→左心室→主动脉→各级动脉→组织细胞。葡萄糖在组织细胞的线粒体中进行呼吸作用释放能量供生命活动需要,正确。
故选D。
10. 人体是一个统一的整体,如图是人体消化、循环、呼吸、泌尿系统的主要器官相互关联的示意图。下列关于这些器官生理活动或功能的描述,正确的是( )
A. 器官A是气体交换的场所,人在吸气时,吸入肺的是氧气,
B. 器官B为人体血液循环提供动力,静脉血流进,动脉血流出
C. 器官C是消化和吸收的主要场所,营养物质均需消化才能吸收
D. 人体产生的尿素除了通过器官D排出,还可以通过皮肤的汗腺排出
【答案】D
【解析】
【分析】图中:A是肺,B是心脏,C是小肠,D是肾脏,据此回答。
【详解】A.肺是气体交换的主要场所,是呼吸系统的主要器官。吸入的气体成份有:氮气占百分之78,氧气占百分之21,稀有气体占百分之0.94,二氧化碳占百分之0.03,水蒸气其它气体及杂质占百分之0.03,错误。
B.心脏为人体的血液循环提供动力,心脏主要由心肌组成,心脏壁主要由肌肉组织构成。血液循环如图所示:
从图可以看成,不是静脉血都是流进,动脉血也不是都流出,错误。
C.小肠是消化食物和吸收营养物质的主要场所。食物所含的六类营养物质中,水、无机盐和维生素不需要消化就能直接吸收,错误。
D.人体内物质分解时产生的二氧化碳、尿素和多余的水等废物排出体外的过程叫做排泄。排泄的途径主要有三条:①水和少量的无机盐、尿素以汗液的形式由皮肤排出;②二氧化碳和少量的水以气体的形式通过呼吸系统排出;③绝大部分水、无机盐和尿素等废物通过器官D肾脏形成尿的形式通过泌尿系统排出,正确。
故选D。
11. 当血液流经肾小球时,血浆中大部分物质被过滤到肾小囊腔中,形成原尿。原尿与血浆相比,原尿中没有( )
A. 水 B. 葡萄糖
C. 大分子蛋白质 D. 无机盐
【答案】C
【解析】
【分析】尿液的形成包括肾小球的滤过和肾小管的重吸收,当血液流经肾小球和肾小囊壁时,除血细胞和大分子的蛋白质外,血浆中的一部分水、无机盐、葡萄糖和尿素等物质都可以经肾小球过滤到肾小囊中,肾小囊中的液体称为原尿;人体每天形成的原尿大约150升,当原尿流经肾小管时,全部葡萄糖、大部分的水和部分无机盐等被肾小管重新吸收,并且进入包绕在肾小管外面的毛细血管中,送回到血液里,而剩下的水和无机盐、尿素等就形成了尿液。
【详解】尿液的形成包括肾小球的滤过的作用和肾小管的重吸收,当血液流经肾小球和肾小囊壁时,除血细胞和大分子的蛋白质外,血浆中的一部分水、无机盐、葡萄糖和尿素等物质都可以经肾小球过滤到肾小囊中,肾小囊中的液体称为原尿,即原尿与血浆相比,没有大分子蛋白质。
故选C。
12. 人体通过各种反射对体内、外的刺激做出反应,调节自身生命活动和适应各种环境变化。以下反射,属于人特有的是( )
A. 吃梅子止渴 B. 看到梅子止渴
C. 嗅到梅子止渴 D. 谈论梅子止渴。
【答案】D
【解析】
【分析】反射一般可以分为两大类:简单反射和复杂反射,简单反射是指人生来就有的先天性反射,是一种比较低级的神经活动,由大脑皮层以下的神经中枢(如脑干、脊髓)参与即可完成;复杂反射是人出生以后在生活过程中逐渐形成的后天性反射,是在非条件反射的基础上,在大脑皮层参与下完成的,是高级神经活动的基本方式。
【详解】A.吃梅子时分泌唾液止渴,是人生来就有的先天性反射,属于简单反射,错误。
BC.看到梅子止渴,嗅到梅子止渴,是人出生以后在生活过程中逐渐形成的后天性反射,是在非条件反射的基础上,在大脑皮层参与下完成的,属于复杂反射,错误。
D.谈论梅子止渴是与语言文字有关的反射,属于人类特有的反射,正确。
故选D。
13. 初中生物学课程的学习,会帮助同学们形成很多生命观念,比如结构与功能观、物质与能量观等等。下列有关这些观念的例证中,错误的是( )
A. 根尖成熟区的部分表皮细胞形成根毛,是根吸收水分和无机盐的主要部位
B. 植物细胞中的叶绿体,能够通过光合作用,将光能转变为化学能,储存在有机物中
C. 肺泡壁由一层上皮细胞构成,外面缠绕许多毛细血管,利于肺泡与血液的气体交换
D. 血红蛋白的结构特点决定了红细胞的主要功能是运输二氧化碳和部分氧气
【答案】D
【解析】
【分析】根尖是指从根的最先端到着生根毛这一段幼嫩部分。一般可以划分为四个部分:根冠、分生区、伸长区和成熟区。
叶绿体是光合作用的场所,把光能转化为化学能贮存在有机物中,是绿色植物细胞特有的一种能量转换器。
肺由大量的肺泡组成,肺泡数目多,增加了与血液进行气体交换的面积。肺泡外面包绕着丰富的毛细血管,肺泡壁和毛细血管壁都很薄,是一层扁平上皮细胞,这样肺泡与血液很容易发生气体交换。
红细胞是数量最多的血细胞,成熟的红细胞没有细胞核,富含血红蛋白(Hb),具有运输氧气的功能,也运输一部分二氧化碳。
【详解】A.成熟区细胞停止伸长,并且开始分化,一部分向外突起形成根毛,是根吸收水分和无机盐的主要部位。成熟区及其上部,根内部一部分细胞分化形成导管,能输导水分和无机盐,正确。
B.叶绿体是光合作用的场所,把光能转化为化学能贮存在有机物中,是绿色植物细胞特有的一种能量转换器,正确。
C.肺泡壁由一层上皮细胞构成,外面缠绕许多毛细血管,利于肺泡与血液的气体交换,正确。
D.血红蛋白是红细胞中一种红色含铁的蛋白质。血红蛋白的特性是:在氧含量高的地方容易与氧结合,在氧含量低的地方容易与氧分离。血红蛋白的这一特性,使红细胞具有运输氧的功能,也运输一部分二氧化碳,错误。
故选D。
14. 生物个体成熟后能够繁殖后代,如图是与生物的生殖发育有关的示意图。下列说法中,正确的是( )
A. 甲图中的植株成活的关键是①②的形成层紧密结合
B. 乙图中的1受精后可发育成新植物体的幼体
C. 丙图中的结构c是胎儿与母体发生物质交换的场所
D. 图中所示生殖方式产生的子代均具有双亲的遗传特征
【答案】A
【解析】
【分析】图甲中:①是接穗,②是砧木,乙图中,1是极核,2是胚珠,3是受精卵,4子房,丙图中,a是子宫,b是胎盘,c是脐带,据此回答。
【详解】A.甲图表示嫁接,成活的关键是确保①接穗与②砧木的形成层紧密结合在一起。因为形成层具有很强的分裂能力,能不断分裂产生新的细胞,使接穗和砧木生长到一起,以确保接穗成活,正确。
B.绿色植物在完成传粉和受精两个重要的生理过程以后,花的大部分结构凋落,只有子房继续发育,最终子房4发育成果实,2胚珠发育成种子,1受精极核发育成胚乳,3受精卵发育成种子的胚,胚是种子的主要部分,是幼小的生命体,它能发育成新的植物体,错误。
C.胎儿生活在子宫内半透明的羊水中,通过b胎盘、c脐带与母体进行物质交换,胎儿从母体获得所需要的营养物质和氧气,胎儿产生的二氧化碳等废物,也是通过b胎盘经母体排出体外的。故胎b盘是胎儿与母体之间进行物质交换的器官,错误。
D.图甲中嫁接,不经过两性生殖细胞的结合,由母体直接产生新个体,这种生殖方式称为无性生殖。无性生殖产生的后代,只具有母体的遗传特性,错误。
故选A。
15. 桃子依据果皮上是否长毛分为毛桃和光桃(基因用B、b表示)。某农科所的科研人员用毛桃、光桃进行杂交实验,结果如下表。下列分析,错误的是( )
组别
甲
乙
丙
丁
亲代
毛桃I×毛桃I
光桃I×光桃I
毛桃Ⅱ×光桃Ⅱ
光桃Ⅱ×光桃Ⅱ
子代
毛桃
118株
0
47株
35株
光桃
0
106株
53株
107株
A. 只有通过丁组数据,才能判断光桃为显性性状
B. 毛桃I植株和光桃Ⅱ植株的基因组成分别是bb和Bb
C. 光桃Ⅱ产生的卵细胞中基因组成为B或b,比例为1:1
D. 丁组子代光桃中,有1/3的植株基因组成是Bb
【答案】D
【解析】
【分析】在一对相对性状的遗传过程中,子代个体中出现了亲代没有的性状,新出现的性状一定是隐性性状,亲代的性状是显性性状,亲代的基因组成是杂合的。所以,根据丁组的遗传规律(亲代:光桃×光桃→子代出现:毛桃),可推知光桃是显性性状(基因组成为BB或Bb),毛桃是隐性性状(基因组成为bb)。毛桃子代的基因组成是bb,一个b基因来自父方,一个b基因来自母方,因此光桃亲代的基因组成为Bb和Bb,遗传图解如下:
【详解】A.结合分析可知,只有通过丁组数据,才能判断光桃为显性性状,其余三组不能判断出该相对性状的显隐性,A正确。
B.毛桃是隐性性状,故毛桃Ⅰ的基因组成为bb。丙组中,亲代和子代都有隐性性状(毛桃bb),说明表现为光桃的子代和亲代都含有一个b基因,基因组成都是Bb。因此,光桃Ⅱ植株的基因组成是Bb,B正确。
C.光桃Ⅱ植株的基因组成是Bb,产生卵细胞时,位于染色体上的基因减半,故卵细胞中基因组成为B或b,比例为1:1,C正确。
D.结合分析可知,丁组子代光桃中,有1/3的植株基因组成是BB,有2/3的植株基因组成是Bb,D错误。
故选D。
16. 下列关于染色体、DNA、基因的叙述,正确的是( )
A. 一条染色体上有许多个DNA分子 B. 精子中的染色体组成一定是22条+Y
C. 具有遗传效应的染色体片段叫基因 D. 基因通过生殖细胞在亲子代之间传递
【答案】D
【解析】
【分析】细胞核中含有遗传物质(DNA),是细胞生命活动的控制中心,是遗传信息库。细胞核控制着生物的发育和遗传。细胞核中的染色体主要是由DNA分子和蛋白质分子构成的,DNA是细胞生物的遗传物质,染色体是遗传物质的主要载体。DNA分子是长长的链状结构,外形很像一个螺旋形的梯子。DNA分子含有许多有遗传功能的片段,其中不同的片段含有不同的遗传信息,这就是基因,基因分别控制不同的性状。
【详解】A.一般,一条染色体上有一个DNA分子,错误。
B.男性的体细胞内染色体组成表示为“22对常染色体+XY”,那么男性产生的精子,精子中的染色体组成可表示为22条+X或22条+Y,错误。
C.基因是具有遗传效应的DNA片段,错误。
D.基因控制生物体的性状,性状的遗传实质上是亲代通过生殖过程把基因传递给子代。在有性生殖过程中,精子和卵细胞就是基因在亲子代间传递的“桥梁”,正确。
故选D。
17. 下列有关生命的起源和进化的叙述,错误的是( )
A. 由米勒实验的结果推测,在原始地球条件下能将无机物合成小分子有机物
B. 科学家已经通过实验证明了生命可由非生命物质通过化学途径进化而来
C. 在刮大风海岛上,无翅或残翅的昆虫比正常翅的昆虫更能适应环境
D. 害虫产生抗药性是农药对害虫的不同变异类型进行定向选择的结果
【答案】B
【解析】
【分析】(1))自然选择学说的主要内容是:过度繁殖、生存斗争、遗传变异、适者生存。生物的变异是不定向的,自然选择是定向的,因而杀虫剂对害虫具有选择作用。
(2)有关生命起源的学说有很多,其中化学起源说是被广大学者普遍接受的生命起源假说。这一假说认为,地球上的生命是在地球温度逐步下降以后,在极其漫长的时间内,由非生命物质经过极其复杂的化学过程,一步一步地演变而成的。化学起源说将生命的起源分为四个阶段:第一个阶段,从无机小分子生成有机小分子的阶段;第二个阶段,从有机小分子物质生成生物大分子物质;第三个阶段,从生物大分子物质组成多分子体系;第四个阶段,有机多分子体系演变为原始生命。
【详解】A.米勒通过实验验证了化学起源学说的第一步。在这个实验中,一个盛有水溶液的烧瓶代表原始的海洋,其上部球型空间里含有氢气、氨气、甲烷和水蒸气等“”还原性大气”。米勒先给烧瓶加热,使水蒸气在管中循环,接着他通过两个电极放电产生电火花,模拟原始天空的闪电,以激发密封装置中的不同气体发生化学反应,而球型空间下部连通的冷凝管让反应后的产物和水蒸汽冷却形成液体,又流回底部的烧瓶,即模拟降雨的过程。经过一周持续不断的实验和循环之后。米勒分析其化学成分时发现,其中含有包括5种氨基酸和不同有机酸在内的各种新的有机化合物,米勒的实验试图向人们证实,生命起源的第一步,从无机小分子物质形成有机小分子物质,在原始地球的条件下是完全可能实现的,A正确。
B.生命起源的化学进化过程分为四个阶段,如图所示:
科学家已经通过实验证明了图中的①②,B错误。
C.在刮大风的海岛上,无翅或残翅的昆虫比正常翅的昆虫更能适应环境,属于有利变异,C正确。
D. 达尔文把在生存斗争中,适者生存、不适者被淘汰的过程叫做自然选择。遗传变异是生物进化的基础,首先害虫的抗药性存在着变异。有的抗药性强,有的抗药性弱。使用农药时,把抗药性弱的害虫杀死这叫不适者被淘汰;抗药性强的害虫活下来,这叫适者生存。活下来的抗药性强的害虫,繁殖的后代有的抗药性强,有的抗药性弱,在使用农药时,又把抗药性弱的害虫杀死,抗药性强的害虫活下来。这样经过若干代的反复选择。最终活下来的害虫大多是抗药性强的害虫。在使用同等剂量的农药时,就不能起到很好的杀虫作用,导致农药的灭虫的效果越来越差。因此农业生产中长期使用某种杀虫剂后,害虫的抗药性增强,杀虫效果减弱的原因是杀虫剂对害虫有选择作用,使抗药性强的害虫被保留了下来,D正确。
故选B。
18. 仔细观察下列微生物的形态图,有关叙述错误的是( )
A. 甲图生物没有成型的细胞核 B. 乙图生物仅由蛋白质和核酸构成
C. 丙图生物没有细胞壁 D. 丁图生物可以分泌抗生素
【答案】C
【解析】
【分析】题图中:甲是细菌,乙是病毒,丙是酵母菌,丁是青霉菌。
【详解】A.甲图中,细菌虽有DNA集中的区域,却没有成形的细胞核,这样的生物称为原核生物,A正确。
B.乙图中,病毒是一种体积非常微小,结构极其简单的生命形式,没有细胞结构,主要由内部的遗传物质和蛋白质外壳组成,不能独立生存,B正确。
C.酵母菌是常见的单细胞真菌。它的细胞呈椭圆形,具有细胞壁、细胞膜、细胞质、细胞核和液泡,C错误。
D.青霉素是从丁图中的青霉菌中提炼出的一种常用的广谱抗生素,通过抑制细菌细胞壁的合成起杀菌作用,D正确。
故选C。
19. 由于国际新冠疫情严重,2022年北京冬奥会组委会要求,所有来华涉奥人员需要在至少14天前完成全程疫苗接种,定期核酸检测和开展预防性消毒。下列说法正确的是( )
A. 感染病毒时,体内的杀菌物质和吞噬细胞会发挥作用,属于第三道防线
B. 接种的疫苗,能刺激淋巴细胞产生具有特异性的免疫活性物质
C. 从传染病的预防措施看,定期开展核酸检测属于保护易感人群
D. 接种新冠疫苗,让易感人群获得对新冠病毒的免疫能力,属于计划免疫
【答案】B
【解析】
【分析】疫苗通常是用失活的或减毒的病原体制成的生物制品。抗原是能引起淋巴细胞产生抗体的物质。人体接种疫苗后,会刺激淋巴细胞产生相应的抗体,故从人体免疫角度分析,注射的疫苗属于抗原。特异性免疫是人出生后才产生的,只针对某一特定的病原体或异物起作用的免疫类型。因接种疫苗所产生的抗体只对特定的病原体起作用,对其它病原体没有作用,从而提高对特定传染病的抵抗力,故接种疫苗产生的免疫能力属于特异性免疫。
【详解】A.感染病毒时,体内的杀菌物质和吞噬细胞会发挥作用,属于第二道防线,A错误。
B.结合分析可知,接种的疫苗属于抗原,能刺激淋巴细胞产生具有特异性的免疫活性物质——抗体,B正确。
C.从传染病的预防措施看,定期开展核酸检测是为了早发现携带病毒的感染者,故从传染病的预防措施看,该措施属于控制传染源,C错误。
D.根据某些传染病的发生规律,将各种安全有效的疫苗,按照科学的免疫程序,有计划的给儿童进行预防接种,以达到预防、控制和消灭某种传染病的目的,这种有计划的进行预防接种叫计划免疫。所以,计划免疫的接种对象是儿童,而本次接种新冠疫苗的对象包括成年人和未成年人,故不属于计划免疫,D错误。
故选B。
20. 下列有关“健康生活,珍爱生命”的行为或认识中,不恰当的是( )
A. 被猫、狗咬伤后,应立即用流水冲洗,并包扎伤口
B. 用人工呼吸救助溺水病人时,首先要使病人的呼吸道通畅
C. 乘坐二轮电动车、摩托车出行时,要戴好安全头盔
D. 吸毒会严重扭曲人格,静脉注射毒品容易传播艾滋病病毒
【答案】A
【解析】
【分析】当人出现意外事故时,我们首先应拨打“120”急救电话,同时正确的实施一定的急救措施,常用的急救措施有胸外心脏挤压、人工呼吸、出血和止血。
吸毒的危害极大,尤其是对中枢神经系统和周围神经系统有很大的损害,可使人产生异常的兴奋、抑制等作用,出现一系列神经、精神症状,如失眠、烦躁、惊厥、麻痹、记忆力下降、主动性降低、性格孤僻、意志消沉、周围神经炎等。对循环系统、呼吸系统、消化系统和生殖系统等也会造成严重的危害。吸毒者共用注射器可能传播艾滋病等疾病。
【详解】A.无论是疯狗、病猫,还是正常的猫狗咬伤后,都应该立即、就地用流动水清洗伤口5到10分钟,伤口较深,要注意清洗深处,一般不要上任何药物,也不要包扎,由专业人士处理,并在24小时内注射预防狂犬病疫苗,错误。
B.人工呼吸常用于抢救呼吸暂停的病人,做人工呼吸时,首先要将被救者放在空气清新的场所,让被救者仰卧,如果口鼻内有泥土、血块等,必须先清除干净,使病人保持呼吸道的畅通。再捏住被救者鼻孔,然后进行口对口的吹气,正确。
C.乘坐二轮电动车、摩托车出行时,要戴好安全头盔,正确。
D.毒品对中枢神经系统和周围神经系统都有很大的损害,可产生异常的兴奋、抑制等作用,出现一系列神经、精神症状,记忆力下降、主动性降低、性格孤僻、意志消沉、周围神经炎等,故吸毒会严重扭曲人格,静脉注射毒品容易传播艾滋病病毒,正确。
故选A
二、非选择题(本题共2小题,每小题5分,共10分)
21. 为探究光合作用,将3株天竺葵在黑暗条件下放置2~3天。如图所示的甲、乙、丙三套装置,分别用玻璃罩盖住植株,小烧杯中盛有氢氧化钠溶液(氢氧化钠溶液能吸收空气中二氧化碳)或清水,玻璃罩与接触面用凡士林密封,丙装置用黑色塑料袋完全罩住。
(1)甲装置与乙装置组成对照实验,其变量是______。
(2)乙装置与丙装置组成对照实验,其变量是______。
(3)把甲、乙、丙三套装置放到室外,接受光照5小时后,分别从3根枝条上各取一片叶,酒精脱色后,滴加碘液,呈现蓝色是______装置的叶片。
(4)把乙装置放在室外能接受光照的地方,不同日期(一天中从0时到24时记录)测,量装置内二氧化碳的含量,分别用X和Y标记,结果如图二。分析X和Y,两者有差异的原因是两天的______(答对一点即可得分)不同。
(5)分析图二中X和Y,6:00-12:00空气中二氧化碳含量都持续降低是因为______。
【答案】(1)二氧化碳
(2)光照 (3)乙
(4)光照、温度(气候、天气等)(答对一点即可得分)
(5)光合作用持续大于呼吸作用(表述合理即可得分)
【解析】
【分析】1.对照实验是在研究一种条件对研究对象的影响时,所进行的除了这种条件不同外,其他条件都相同的实验,这个不同的条件,就是唯一变量。一般的对实验变量进行处理的,就是实验组,没有对实验变量进行处理的就是对照组。
2.绿色植物通过叶绿体利用光能,把二氧化碳和水转化成储存能量的有机物(如淀粉),并且释放出氧气的过程,叫做光合作用。
3.细胞利用氧,将有机物分解成二氧化碳和水,并且将储存在有机物中的能量释放出来,供给生命活动的需要,这个过程叫做呼吸作用。
【小问1详解】
氢氧化钠溶液能吸收空气中二氧化碳,造成该装置植物缺少二氧化碳。所以,甲装置(氢氧化钠)组与乙装置(水)组成对照实验,其变量是二氧化碳。
【小问2详解】
乙装置(透光的玻璃罩)与丙装置(不透光的黑色塑料袋),能够组成对照实验,其变量是光照。
【小问3详解】
光合作用的原料是二氧化碳,条件是光。甲装置里的植物无二氧化碳,丙装置的植物无光,都不能进行光合作用,不能制造淀粉等有机物。乙装置里的植物能进行光合作用,能制造淀粉等有机物。所以,把甲、乙、丙三套装置放到室外,接受光照5小时后,分别从3根枝条上各取一片叶,酒精脱色后,滴加碘液,呈现蓝色是乙装置的叶片,不能呈现蓝色是甲和丙装置的叶片。
【小问4详解】
影响光合作用的环境因素有温度、光照强度、二氧化碳浓度、水、矿质元素等。所以,图二中,X和Y两者有差异的原因是两天的光照、温度(气候、天气等)不同。
【小问5详解】
光合作用吸收二氧化碳,呼吸作用释放二氧化碳。所以,分析图二中X和Y,6:00~12:00空气中二氧化碳含量都持续降低是因为光合作用持续大于呼吸作用(表述合理即可得分)。
22. 阅读资料,结合所学知识回答相关问题:
我国心力衰竭患者约1000万人,但因供体严重不足,每年只有600余例患者可完成心脏移植手术。2022年3月21日,华中科技大学附属协和医院对外宣布,以该院心脏大血管外科董念国教授为首的多学科专家团队,成功为一名58岁的患者植入超小型磁悬浮离心式人工心脏,该人工心脏具有自主知识产权,是地道的“中国心”。
体内人工心脏适用于终末期慢性心力衰竭患者,可长期替代心脏功能。对那些无法进行心脏移植或难以等到合适供心的心脏病终末期患者来说,为他们装上人工心脏,犹如给疲惫的心装上强动力“马达”。
(1)无论是用捐献心脏做移植,还是用人工心脏做移植,患者体内的免疫系统都会产生______(填“特异性”或“非特异性”)免疫反应。
(2)一个健康的心脏是血液循环正常进行的基础,正常人体心脏的四个腔中收缩和舒张能力最强的是______。
(3)冠脉循环为心脏运送所需要的营养物质和氧气,属于体循环,血液由主动脉基部的冠状动脉流向心脏内部的毛细血管,再由静脉流回心脏的______;流回心脏的血液与流出心脏的血液相比,含量减少的物质有______(至少填两项)。
(4)现有技术条件下,人工心脏并不能完全替代人的心脏。专家指出,要预防心血管疾病,最简单实用的方法是“管住嘴,迈开腿”。其实质含义是______。
【答案】(1)特异性 (2)左心室
(3) ①. 右心房 ②. 氧气、葡萄糖(营养物质)
(4)合理膳食和加强运动
【解析】
【分析】人体免疫包括特异性免疫和非特异性免疫。心脏主要由心肌构成,它有4个空腔,分别叫作左心房、左心室、右心房、右心室。心血管疾病的种类很多,常见的有动脉硬化、高血压、冠心病、心肌炎、先天性心脏病等。
【小问1详解】
无论是用捐献心脏做移植,还是用人工心脏做移植,患者体内的免疫系统都会针对这种外来器官产生特异性免疫反应。
【小问2详解】
心脏能将血液泵至全身,主要是心肌收缩与舒张的结果。心脏有四个腔:左心房、右心房、左心室、右心室,其中左心室的壁最厚,这是与左心室收缩把血液输送到全身、输送血液的距离最长相适应的,它是体循环的起点。
【小问3详解】
冠脉循环为心脏运送所需要的营养物质和氧气,属于体循环,体循环的起点是左心室,终点是左心房,故血液由主动脉基部的冠状动脉流向心脏内部的毛细血管,再由静脉流回心脏的右心房;在体循环过程中,会消化氧气和养料,故流回心脏的血液与流出心脏的血液相比,含量减少的物质有氧气、葡萄糖(养料)等。
【小问4详解】
“管住嘴,迈开腿”的实质含义是合理膳食和加强运动,这样做才有利于预防心血管疾病。
相关试卷
这是一份2022年湖北省江汉油田、潜江、天门、仙桃初中学业水平考试中考生物真题,共5页。
这是一份2022年湖北省江汉油田、潜江、天门、仙桃中考生物真题(含解析),共20页。
这是一份2023年湖北省天门市潜江市仙桃市江汉油田中考生物真题(含解析),共15页。试卷主要包含了选择题,非选择题等内容,欢迎下载使用。