初中化学中考复习 专题18 物质的检验、鉴别与除杂-2020年中考真题化学分项汇编(解析版)
展开
这是一份初中化学中考复习 专题18 物质的检验、鉴别与除杂-2020年中考真题化学分项汇编(解析版),共7页。试卷主要包含了下列实验方案能达到预期目的是等内容,欢迎下载使用。
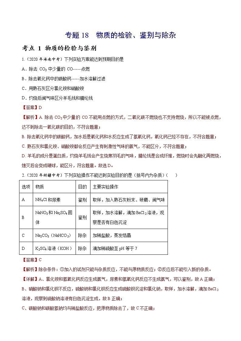
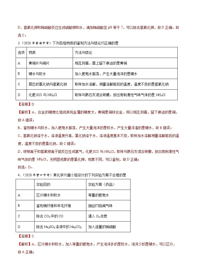
专题18 物质的检验、鉴别与除杂考点 1 物质的检验与鉴别1.(2020年海南中考)下列实验方案能达到预期目的是A.除去 CO2 中少量的 CO------点燃B.除去氧化钙中的碳酸钙------加水溶解过滤C.用熟石灰区分氯化铵和硝酸铵D.灼烧后闻气味区分羊毛线和腈纶线【答案】D【解析】A. 除去CO2中少量的 CO不能用点燃的方式,二氧化碳不燃烧也不支持燃烧,所以不能被点燃,达不到除去一氧化碳的目的,不符合题意;B. 除去氧化钙中的碳酸钙,加水后是氧化钙和水反应生成了氢氧化钙,氧化钙已经不存在,不符合题意;C. 熟石灰和氯化铵、硝酸铵都会反应产生有刺激性气味的氨气,不能区分,不符合题意;D. 羊毛的成分是蛋白质,灼烧羊毛线会产生烧焦羽毛的气味,腈纶线是合成纤维,燃烧时会先融化再燃烧,熄灭后会变成硬球,能区分,符合题意。故选D。2.(2020年新疆中考)下列实验操作不能达到实验目的的是(括号内为杂质)( )选项物质目的主要实验操作ANH4Cl和尿素鉴别取样,加入熟石灰粉末、研磨、闻气味BNaNO3和Na2SO4固体鉴别取样,加水溶解,滴加BaCl2溶液,观察是否有白色沉淀CNa2CO3(NaHCO3)除杂加稀盐酸,蒸发结晶DK2SO4溶液(KOH)除杂滴加稀硫酸至pH等于7【答案】C【解析】除杂条件:①加入的试剂只能与杂质反应,不能与原物质反应;②反应后不能引入新的杂质。【详解】A、氯化铵和氢氧化钙反应生成氨气,尿素和氢氧化钙反应不生成氨气,可以鉴别,故A正确;B、硝酸钠和氯化钡不反应,硫酸钠和氯化钡反应生成硫酸钡沉淀和氯化钠,取样,加水溶解,滴加BaCl2溶液,观察到硫酸钠溶液有白色沉淀生成,故B正确;C、碳酸钠和碳酸氢钠均与稀盐酸反应,把原物质除去了,故C不正确;D、氢氧化钾和稀硫酸反应生成硫酸钾和水,滴加稀硫酸至pH等于7,可以除去氢氧化钾,故D正确。故选C。3.(2020年青海中考)下列各组物质的鉴别方法与结论均正确的是选项物质方法与结论A黄铜片与铜片相互刻画,面上留下痕迹的是黄铜B硬水与软水加入肥皂水振荡,产生大量泡沫的是硬水C固态的氯化钠与氢氧化钠取样加水溶解,测量溶解前后的温度,温度不变的是氢氧化钠D化肥KCl与NH4Cl取样与熟石灰混合研磨,放出有刺激性气味气体的是 NH4Cl【答案】D【解析】A、合金的硬度比组成其纯金属的硬度大,黄铜是铜锌合金,所以相互刻画,留下痕迹的是铜,故A错误;B、鉴别硬水与软水,加入肥皂水振荡,产生大量泡沫的是软水,产生大量浮渣的是硬水,故B错误;C、氢氧化钠溶于水,溶液温度升高,氯化钠溶于水,溶液温度基本不变,取样加水溶解测量溶解前后的温度,温度不变的是氯化钠,故C错误;D、铵根离子和氢氧根离子能反应生成氨气,化肥KCl与NH4Cl,取样与熟石灰混合研磨,放出有刺激性气味气体的是 NH4Cl,无明显现象的是氯化钾,现象不同,可以鉴别,故D正确;故选:D。4.(2020年营口中考)某化学兴趣小组设计的下列实验方案不合理的是 实验目的实验方案(药品)A区分硬水和软水等量的肥皂水B鉴别棉纤维和羊毛纤维抽丝灼烧闻气味C除去CO2中的CO通入O2点燃D除去Na2SO4溶液中的Na2CO3加入适量的稀硫酸【答案】C【解析】A、区分硬水和软水,加入等量的肥皂水,产生泡沫多的是软水,泡沫少的是硬水,可以区分,故A正确;
B、羊毛纤维的主要成分是蛋白质,燃烧时有烧焦羽毛的气味,棉纤维燃烧时没有,可用燃烧法区别羊毛纤维与棉纤维,故B正确;
C、不可以通入氧气点燃的方法去除CO,会引入新杂质氧气,且在此实验中CO2为本体,CO为杂质,也就说明CO2非常多,而杂质CO特别少,CO2不具有可燃性,CO具有可燃性,少量的CO在大量的CO2中是不能被点燃的,故C错误;
D、除去Na2SO4溶液中的Na2CO3,加入适量的稀硫酸能够除去碳酸钠,生成硫酸钠、水和二氧化碳,不会在溶液中带入新的杂质,故D正确。
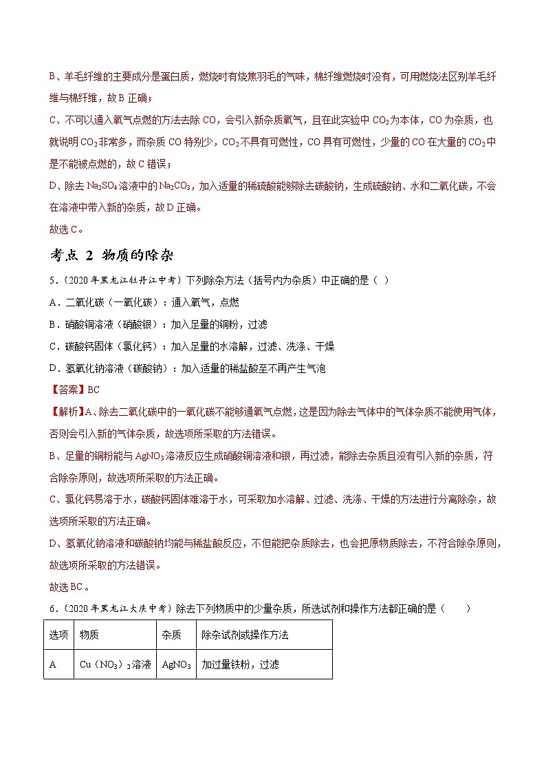
故选C。考点 2 物质的除杂5.(2020年黑龙江牡丹江中考)下列除杂方法(括号内为杂质)中正确的是( )A.二氧化碳(一氧化碳):通入氧气,点燃B.硝酸铜溶液(硝酸银):加入足量的铜粉,过滤C.碳酸钙固体(氯化钙):加入足量的水溶解,过滤、洗涤、干燥D.氢氧化钠溶液(碳酸钠):加入适量的稀盐酸至不再产生气泡【答案】BC【解析】A、除去二氧化碳中的一氧化碳不能够通氧气点燃,这是因为除去气体中的气体杂质不能使用气体,否则会引入新的气体杂质,故选项所采取的方法错误。B、足量的铜粉能与AgNO3溶液反应生成硝酸铜溶液和银,再过滤,能除去杂质且没有引入新的杂质,符合除杂原则,故选项所采取的方法正确。C、氯化钙易溶于水,碳酸钙固体难溶于水,可采取加水溶解、过滤、洗涤、干燥的方法进行分离除杂,故选项所采取的方法正确。D、氢氧化钠溶液和碳酸钠均能与稀盐酸反应,不但能把杂质除去,也会把原物质除去,不符合除杂原则,故选项所采取的方法错误。故选BC。6.(2020年黑龙江大庆中考)除去下列物质中的少量杂质,所选试剂和操作方法都正确的是( )选项物质杂质除杂试剂或操作方法ACu(NO3)2溶液AgNO3加过量铁粉,过滤B氨气水蒸气通过足量的氢氧化钠固体干燥CKCl固体KClO3加少量二氧化锰,加热DNH4HCO3固体NaCl加热【答案】B【解析】A、Cu(NO3)2溶液和AgNO3均能与过量铁粉反应,不但能把杂质除去,也会把原物质除去,不符合除杂原则,故选项所采取的方法错误;B、氢氧化钠固体具有吸水性,且不与氨气反应,能除去杂质且没有引入新的杂质,符合除杂原则,故选项所采取的方法正确;C、KClO3在二氧化锰的催化作用下生成氯化钾和氧气,二氧化锰作催化剂,反应前后质量不变,能除去杂质但引入了新的杂质二氧化锰,不符合除杂原则,故选项所采取的方法错误;D、NH4HCO3固体在加热条件下生成氨气、水和二氧化碳,反而会把原物质除去,不符合除杂原则,故选项所采取的方法错误。故选B。7.(2020年青海中考)除去下列物质中的杂质,所选方法正确的是A. 除去CO2气体中混有少量的CO,让气体通过氢氧化钠溶液B. 除去FeCl2溶液中混有少量的CuCl2,加入过量的铁粉、过滤C. 除去NaCl溶液中混有少量的Na2CO3,加入适量稀硫酸、蒸发结晶D. 除去BaCl2固体中混有少量的KCl,加水溶解、过滤【答案】B【解析】A、氢氧化钠能和二氧化碳反应,不能和一氧化碳不反应,让气体通过氢氧化钠溶液会除去原物质二氧化碳,故选项不正确;B、铁比铜活泼,铁能和CuCl2反应生成铜和氯化亚铁,加入过量的铁粉充分反应后过滤即可达到目的,方案可行,故选项正确;C、硫酸能和碳酸钠反应生成硫酸钠和水和二氧化碳,除去碳酸钠的同时会引入新杂质硫酸钠,故选项不正确;D、BaCl2和KCl都易溶于水,加水溶解、过滤不能除去氯化钾,故选项不正确;故选B。8.(2020年宁夏中考)除去下列物质中的杂质(括号内为杂质),除杂试剂及方法正确的是选项物质(括号内为杂质)除杂试剂及方法A氯化钾固体(二氧化锰)加入足量的水,溶解、过滤、洗涤、干燥BNH3(水蒸气)通过浓硫酸C氢氧化钠溶液(碳酸钠溶液)加入适量的氢氧化钙溶液,过滤D氧化铜(木炭粉)加入稀硫酸,过滤【答案】C【解析】A、氯化钾固体易溶于水,二氧化锰不溶于水,向混合物中加入足量的水,溶解、过滤,将滤液蒸发结晶得氯化钾固体,选项错误;B、NH3可以和浓硫酸反应生成硫酸铵,因此不能用浓硫酸干燥氨气,选项错误;C、碳酸钠溶液和适量的氢氧化钙溶液恰好完全反应生成碳酸钙沉淀和氢氧化钠,过滤,得氢氧化钠溶液,选项正确;D、氧化铜和硫酸反应生成硫酸铜和水,木炭和硫酸不反应,向氧化铜和木炭粉混合物中加入稀硫酸,过滤,固体是木炭,选项错误。故选C。9.(2020年黑龙江齐齐哈尔中考)除去下列物质中的杂质,所选试剂及操作方法均正确的是选项物质(括号内为杂质)选用试剂及操作方法A二氧化碳(一氧化碳)将气体点燃B氯化钠(泥沙)溶解、过滤、蒸发结晶C氢氧化钠溶液(碳酸钠)加入适量的稀硫酸D碳酸钙(氯化钙)加入足量稀盐酸【答案】B【解析】A、二氧化碳不支持燃烧,一氧化碳无法点燃,A错。B、氯化钠溶于水,泥沙不溶于水,通过溶解、过滤、蒸发结晶可去除泥沙得到氯化钠,B正确。C、稀硫酸不仅和碳酸钠反应,和氢氧化钠也会反应生成硫酸钠和水,故C错。D、加入稀盐酸,稀盐酸和碳酸钙反应生成氯化钙和水,不符合题意,故D错。故选:B。10.(2020年广东中考)下列除杂方法正确的是选项物质(括号内为杂质)方法AK2CO3溶液(K2SO4)加BaCl2溶液,过滤BN2(O2)将气体通过灼热的铜网CNaOH溶液(Na2CO3)加入稀硫酸DZnSO4溶液(CuSO4)加入过量的铁粉,过滤【答案】B【解析】A、除去碳酸钾溶液中的硫酸钾,加入氯化钡溶液,能除去硫酸根离子,但会引入新杂质氯离子,故A错误;B、除去氮气中的氧气,将气体通过灼热的铜网,氧气会与铜反应生成氧化铜,氮气不会与铜反应,能够除去氧气,故B正确;C、除去氢氧化钠溶液中的碳酸钠,加入稀硫酸,不仅会除去碳酸钠,还会除去氢氧化钠,故C错误;D、除去硫酸锌溶液中的硫酸铜,加入过量的铁粉,能将铜置换出来,但会引入新杂质亚铁离子,故D错误。故选B。11.(2020年深圳中考)下列方法能达到除杂目的的是( )选项物质(括号内为杂质)方法ACH4(CO)点燃混合气体B铜粉(碳粉)在空气中灼烧固体混合物CO2(水蒸气)将混合气体通过浓硫酸DNaCl(CaCl2)加水溶解,过滤【答案】C【解析】A.一氧化碳与甲烷都有可燃性,点燃混合气体甲烷也被除去,故错误;B.铜粉在空气中灼烧会生成氧化铜,原物质被除去,故错误;C.浓硫酸具有吸水性,可除去氧气中的水蒸气,故正确;D.氯化钙和氯化钠都可溶于水,加水溶解、过滤,得到的是氯化钠和氯化钙的混合溶液,故错误,故选C。【点睛】除杂(提纯),是指除去杂质,同时被提纯物质不得改变。除杂至少要满足两个条件:①加入的试剂只能与杂质反应,不能与原物质反应;②反应后不能引入新的杂质。12.(2020年宁夏中考)除去下列物质中的杂质(括号内为杂质),除杂试剂及方法正确的是选项物质(括号内为杂质)除杂试剂及方法A氯化钾固体(二氧化锰)加入足量的水,溶解、过滤、洗涤、干燥BNH3(水蒸气)通过浓硫酸C氢氧化钠溶液(碳酸钠溶液)加入适量的氢氧化钙溶液,过滤D氧化铜(木炭粉)加入稀硫酸,过滤【答案】C【解析】A、氯化钾固体易溶于水,二氧化锰不溶于水,向混合物中加入足量的水,溶解、过滤,将滤液蒸发结晶得氯化钾固体,选项错误;B、NH3可以和浓硫酸反应生成硫酸铵,因此不能用浓硫酸干燥氨气,选项错误;C、碳酸钠溶液和适量的氢氧化钙溶液恰好完全反应生成碳酸钙沉淀和氢氧化钠,过滤,得氢氧化钠溶液,选项正确;D、氧化铜和硫酸反应生成硫酸铜和水,木炭和硫酸不反应,向氧化铜和木炭粉混合物中加入稀硫酸,过滤,固体是木炭,选项错误。故选C。
相关试卷
这是一份初中化学中考复习 专题18 物质的检验、鉴别与除杂-2020年中考真题化学分项汇编(原卷版),共4页。
这是一份2022年中考化学学真题分类汇编 专题18 物质的检验、鉴别与除杂(学生版+解析版),共27页。
这是一份2021中考化学分类汇编(精简版)——专题18 物质的检验、鉴别与除杂,共10页。试卷主要包含了下列实验方案能达到实验目的的是,下列实验方案设计完全合理的是,下列除杂方法中,错误的是等内容,欢迎下载使用。

