初中化学中考复习 专题20 流程图题-2020年中考真题化学分项汇编(解析版)
展开
这是一份初中化学中考复习 专题20 流程图题-2020年中考真题化学分项汇编(解析版),共11页。试卷主要包含了 过滤 ,硫酸亚铁晶体是重要的化学试剂等内容,欢迎下载使用。
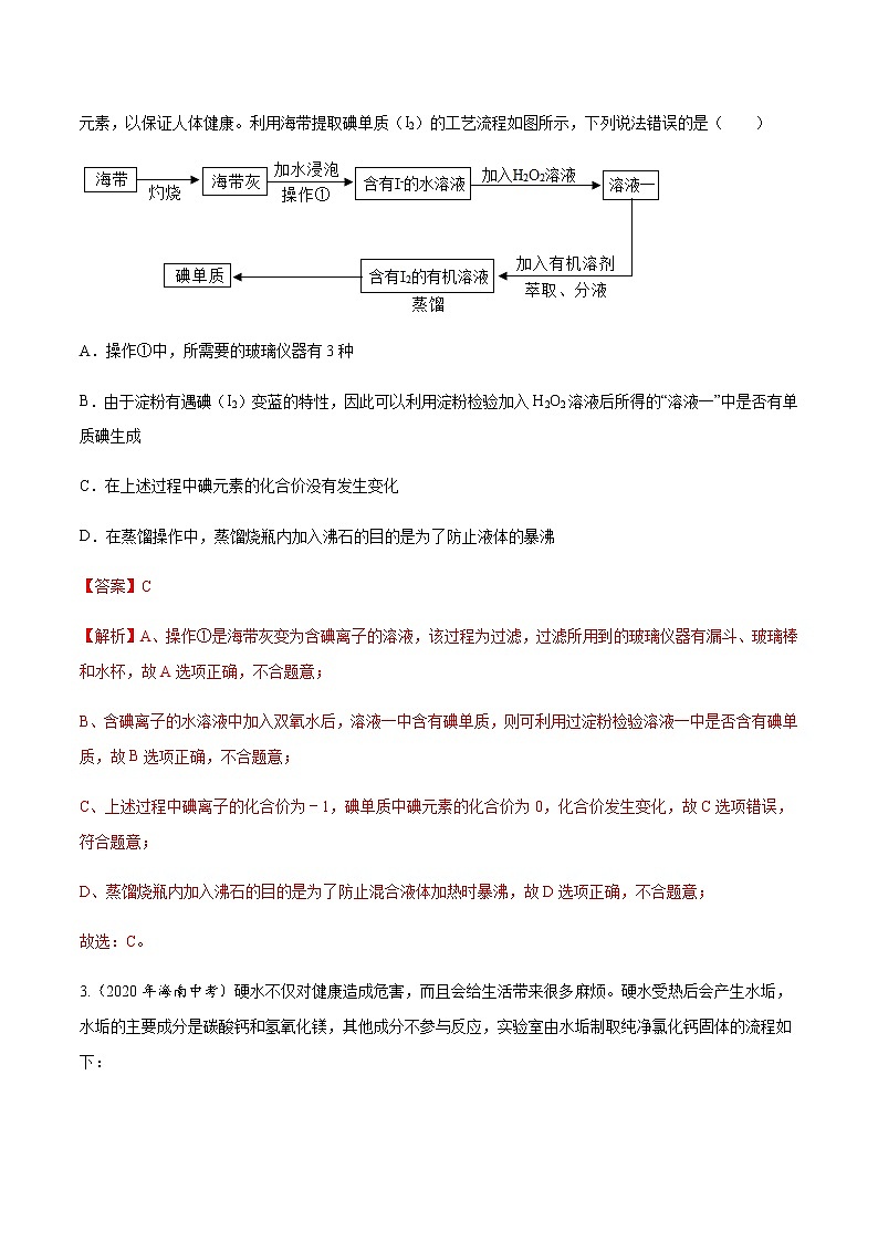
专题20 流程图题1.(2020年黑龙江牡丹江中考)某化学第二课堂小组利用已学过的知识,准备利用含FeSO4和CuSO4的废水(无其他难溶杂质),从中获得硫酸亚铁晶体,其流程如下图所示:(1)整个流程中,进行了两次操作1,操作1是_____________(填操作名称)。(2)金属X 是______(填化学符号),其加入废水后发生反应的化学方程式为:____________;固体A中含有__________(填化学符号)。写出固体A与稀硫酸反应的化学方程式为:____________________。(3)通过冷却结晶法得到硫酸亚铁晶体前需要进行操作2,请问操作2是________。【答案】过滤 Fe Fe + CuSO4=Cu + FeSO4 Cu、Fe Fe + H2SO4 =FeSO4 + H2↑ 蒸发(或者蒸发浓缩) 【解析】本题考查了金属活动性顺序及其应用。(1)操作1是将固体与液体分离,所以操作1是过滤;(2)为除去废液中的Cu2+需加入活动性在铜前面的金属进行置换,要得到较为纯净FeSO4的溶液,只能向废液中加入过量的铁粉与硫酸铜发生置换反应,生成物中只有硫酸亚铁,加入其它金属溶液中又混有其它溶质,加入过量铁粉是为了将铜离子全部置换出来。金属X 是Fe,铁加入废水后发生的反应是铁与硫酸铜反应生成硫酸亚铁和铜,化学方程式为:Fe + CuSO4=Cu + FeSO4;加入的铁是过量的,固体A中含有Cu、Fe。铁与稀硫酸反应生成硫酸亚铁与氢气,化学方程式为:Fe + H2SO4 =FeSO4 + H2↑。(3)通过冷却结晶法得到硫酸亚铁晶体前需要进行蒸发(或者蒸发浓缩)。操作2是蒸发(或者蒸发浓缩)。2.(2020年黑龙江大庆中考)碘元素被称为“智力元素”,是人体必需的微量元素之一,人体缺碘会引起甲状腺肿大,幼儿缺碘会造成思维迟钝,影响生长发育。因此,人们常通过摄入海产品或食用加碘盐来补充碘元素,以保证人体健康。利用海带提取碘单质(I2)的工艺流程如图所示,下列说法错误的是( )A.操作①中,所需要的玻璃仪器有3种B.由于淀粉有遇碘(I2)变蓝的特性,因此可以利用淀粉检验加入H2O2溶液后所得的“溶液一”中是否有单质碘生成C.在上述过程中碘元素的化合价没有发生变化D.在蒸馏操作中,蒸馏烧瓶内加入沸石的目的是为了防止液体的暴沸【答案】C【解析】A、操作①是海带灰变为含碘离子的溶液,该过程为过滤,过滤所用到的玻璃仪器有漏斗、玻璃棒和水杯,故A选项正确,不合题意;B、含碘离子的水溶液中加入双氧水后,溶液一中含有碘单质,则可利用过淀粉检验溶液一中是否含有碘单质,故B选项正确,不合题意;C、上述过程中碘离子的化合价为﹣1,碘单质中碘元素的化合价为0,化合价发生变化,故C选项错误,符合题意;D、蒸馏烧瓶内加入沸石的目的是为了防止混合液体加热时暴沸,故D选项正确,不合题意;故选:C。3.(2020年海南中考)硬水不仅对健康造成危害,而且会给生活带来很多麻烦。硬水受热后会产生水垢,水垢的主要成分是碳酸钙和氢氧化镁,其他成分不参与反应,实验室由水垢制取纯净氯化钙固体的流程如下:请按要求填空:(1)用_____区别硬水和软水。(2)步骤②中加的碱的化学式是_____;步骤③过滤操作中用到玻璃棒的作用是_____。(3)步骤④中加入适量稀盐酸的目的是_____,若盐酸过量对氯化钙固体的纯度_____(选填“有”或“无”)影响。(4)步骤⑤是利用_____的方法得到氯化钙固体。【答案】肥皂水 Ca(OH)2 引流 除去滤液中的氢氧化钙 无 蒸发结晶 【解析】(1)用肥皂水区别硬水和软水,出现泡沫多的是软水,出现泡沫少的是硬水。(2)因为实验室由水垢制取纯净氯化钙固体,氯化钙中含有钙离子,故步骤②中加的碱的化学式是Ca(OH)2;步骤③过滤操作中用到玻璃棒,玻璃棒的作用是引流。(3)步骤④中加入适量稀盐酸的目的是除去滤液中的氢氧化钙。盐酸是氯化氢气体的水溶液。蒸发时,氯化氢气体从水中逸出,故若盐酸过量对氯化钙固体的纯度无影响。(4)冷却结晶不能使溶液中的氯化钙全部析出,步骤⑤是利用蒸发结晶的方法得到氯化钙固体。4.(2020年新疆中考)从某废旧电子产品中可以提炼贵重金属,并得到硫酸铜溶液。其工艺流程如图所示:
(1)图中“操作”的名称是_____ 。(2)写出所得贵重金属中任意一种成分的化学式________。(3)写出①中发生的化学反应方程式_______ ( 任写一种);该反应的基本类型为__ 。(4)写出②中发生的化学反应方程式_______________ 。【答案】 (1). 过滤 (2). Au(或Pt) (3). (或) (4). 置换反应 (5). 【解析】(1)图中“操作”的名称是过滤,通过过滤能够除去不溶于水的物质。(2)所得贵重金属金、铂,化学式分别是Au、Pt;(3)①中稀硫酸和铁反应生成硫酸亚铁和氢气,和铝反应生成硫酸铝和氢气,发生的化学反应方程式:、,它们都是由一种单质与一种化合物反应生成另一种单质与另一种化合物的反应,置换反应;(4)②中加热条件下稀硫酸和铜、氧气反应生成硫酸铜和水,发生的化学反应方程式:。5.(2020年江西中考)2019年诺贝尔化学奖授予对锂离子电池研究作出贡献的三位科学家。下图是从钴酸锂废极片【主要成分为钴酸锂(LiCoO2)中回收得到Co2O3和Li2CO3的一种工艺流程。(1)操作1中,粉碎废极片的目的是_____;(2)实验室中完成操作2时,需用到的玻璃仪器是_____(填一种即可);(3)操作4中,在高温条件下,CoC2O4在空气中反应生成Co2O3和二氧化碳,化学方程式为_____;(4)操作5中,Li2CO3晶体用热水洗涤比用冷水洗涤损耗更少,说明Li2CO3的溶解度随温度升高面_____。【答案】 (1). 增大反应物之间的接触面积,使反应更充分 (2). 烧杯(或漏斗、玻璃棒) (3). (4). 减小【解析】(1)粉碎废极片,可以增大反应物之间的接触面积,使反应更充分;(2)由图可知,操作2实现了固液分离,故操作2是过滤,过滤需要用到的玻璃仪器是:烧杯、漏斗、玻璃棒;(3)在高温条件下,CoC2O4在空气中反应生成Co2O3和二氧化碳,该反应的化学方程式为:;(4)操作5中,Li2CO3晶体用热水洗涤比用冷水洗涤损耗更少,说明Li2CO3晶体在热水中溶解度较大,故Li2CO3的溶解度随温度升高而减小。6.(2020年贵州遵义中考)现对一批已生锈的弹壳进行回收利用,主要流程如下:【资料】①该弹壳由铜锌合金制成,其锈的主要成分是Cu2(OH)2CO3。②Cu2(OH)2CO3能与稀硫酸反应生成硫酸铜,其他杂质不溶于水,也不参与反应。(1)为加快步骤一的反应速率,可采用的方法是______________(填一种即可);(2)溶液A中的溶质是____________________;(3)步骤三中发生反应的化学方程式为__________;(4)回收锌的质量___________废弃弹壳中锌元素的质量(选填“大于”、“小于”或“等于”);(5)改变铜锌合金中锌的含量可以得到不同机械性能的黄铜。现欲制备120吨(t)含锌量小于35%的黄铜,该类黄铜具有良好的塑性,能承受冷热加工,但在200℃~700℃之间热加工时易断裂。下列符合原料配比及热加工条件的是______________(填字母序号)。a.锌44t 铜76t 750℃b.锌38t 铜82t 500℃c.锌55t 铜65t 190℃d.锌25t 铜95t 750℃【答案】 (1). 加热(合理即可) (2). H2SO4、CuSO4、ZnSO4 (3). (4). 大于 (5). d【解析】注意反应物是否过量的问题,以判断溶质的成分;根据质量守恒定律元素守恒分析;充分阅读题中所给的信息,利用信息分析作答。 (1)为加快步反应速率,可采用的方法是加热或搅拌或粉碎废弃弹壳或增大酸的浓度等;(2)弹壳中的Cu2(OH)2CO3能与稀硫酸反应生成硫酸铜,锌和与稀硫酸反应生成硫酸锌,由于加入了过量的稀硫酸,所以溶液A中的溶质是H2 SO4、CuSO4、ZnSO4;(3)溶液A中的溶质是H2 SO4 、CuSO4 、ZnSO4,加入了过量的锌,CuSO4和锌反应产生铜和硫酸锌,所以B中固体是锌和铜,加入硫酸,锌和与稀硫酸反应生成硫酸锌和氢气,发生反应的化学方程式为;(4)步骤二中另外加入了过量的锌,参加反应,最终也回收了,根据质量守恒定律,所以回收锌的质量大于废弃弹壳中锌元素的质量;(5)该类黄铜含锌最大量:120t×35%=42t,在200℃~700℃之间热加工时易断裂。a.锌44t、铜76t、50℃,含锌量超过42t,不符合题意;b.锌38t、铜82t、500℃,500℃时处在200℃~700℃之间,热加工时易断裂,不符合题意;c.锌55t、铜65t、190℃,含锌量超过42t,不符合题意;d.锌25t、铜95t、750℃,含锌量小于42t,750℃不在200℃~700℃之间,热加工时不易断裂,符合题意。故选d。7.(2002年贵州遵义中考)高氯酸钾是一种性能稳定的物质,主要用作发烟剂、引火剂、氧化剂和化学分析试剂,工业生产上生产的高氯酸钾的工艺流程如图:
回答下列问题:(1)为加快氯酸钾的溶解,可采取的措施为_____。(2)流程中的分离操作相当于实验室中的____。(3)反应釜中发生的化学反应方程式为_____,该反应属于基本反应类型中____的反应。(4)电解NaClO3溶液时,除产生NaClO4外,还得到一种清洁的高能燃料,该反应的化学方程式为_____。【答案】 (1). 搅拌、加热等 (2). 过滤 (3). (4). 复分解反应 (5). 【解析】(1)为加快氯酸钾的溶解,可采取的措施为搅拌、加热等。(2)流程中分离操作能将固液分离,该操作相当于实验室中的过滤。(3)由流程中物质的变化可知,反应釜中发生的化学反应方程式为:,该反应由两种化合物相互交换成分生成了两种新的化合物,属于基本反应类型中的复分解反应。(4)电解NaClO3溶液时,除产生NaClO4外,还得到一种清洁的高能燃料,由质量守恒定律可知,反应物中含Na、Cl、O,H,故该清洁的高能燃料是氢气,故反应的化学方程式为:。8.(2020年北京中考)CuO是某种无机胶黏剂的组分之一,制备的部分流程如下图。已知:CuO难溶于水。(1)反应釜中发生的反应有:①②,其中属于复分解反应是____(填“①”或“②”)。(2)过滤器分离出的滤液中一定含有的溶质是__________。【答案】 (1). ① (2). Na2SO4【解析】复分解反应是两种化合物相互交换成分生成另两种化合物,分解反应是一种物质生成两种或两种以上物质的反应。(1)①,反应符合两种化合物相互交换成分生成另两种化合物,属于复分解反应;②,反应符合一种物质生成两种物质,符合一变多,属于分解反应,故属于复分解反应的是①。(2)反应釜中生成硫酸钠、氧化铜和水,故过滤器分离出的滤液中一定含有的溶质是硫酸钠,化学式为Na2SO4。9.(2020年北京中考)从氯碱工业产生的盐泥中回收BaSO4,其主要工艺流程如下图。已知:①盐泥的主要成分为BaSO4、NaCl、Mg(OH)2和CaCO3。②BaSO4难溶于水,不与盐酸反应。(1)除去NaCl,利用的性质是____。(2)酸溶槽中发生中和反应的化学方程式为____。(3)过滤器中分离出来的固体是____。【答案】 (1). NaCl可溶于水 (2). (3). BaSO4【解析】(1)除去盐泥中NaCl,是利用了NaCl可溶于水的性质;故填:NaCl可溶于水;(2)中和反应是酸与碱作用生成盐和水的反应,所以酸溶槽中发生的中和反应是盐泥中的氢氧化镁与所加的盐酸反应生成氯化镁和水,化学方程式为:;故填:;(3)盐泥的主要成分为BaSO4、NaCl、Mg(OH)2和CaCO3,NaCl可溶于水,Mg(OH)2和CaCO3能与加入的盐酸反应,生成能溶于水的氯化镁和氯化钙,BaSO4难溶于水,不与盐酸反应,所以过滤器中分离出来的固体是BaSO4;故填:BaSO4。10.(2020年安徽中考)硫酸亚铁晶体是重要的化学试剂。传统制备方法是用铁屑与稀硫酸反应,因铁屑中含有硫、磷等杂质,与稀硫酸反应会产生刺鼻、呛人的有毒气体。某科技小组改用铁屑与硫酸铜溶液反应制备硫酸亚铁晶体,流程如下:(1)步骤①中反应的化学方程式为___________。(2)操作Ⅰ的名称是_______。步骤②涉及到蒸发,蒸发时必需的仪器有铁架台(含铁圈)、酒精灯、玻璃棒、_______。(3)用硫酸铜溶液代替稀硫酸制备硫酸亚铁晶体,优点是________。【答案】 (1). (2). 过滤 (3). 蒸发皿 (4). 不产生有毒气体,安全环保【解析】(1)铁和硫酸铜反应会生成硫酸亚铁和铜,方程式为;(2)经过操作一后得到溶液和固体,分离液体和固体的操作是过滤,故填:过滤;蒸发中除用铁架台、酒精灯、玻璃棒,还需要蒸发皿,故填:蒸发皿;(3)从题目中可了解到“铁屑中含有硫、磷等杂质,与稀硫酸反应会产生刺鼻、呛人的有毒气体”,而使用硫酸铜时,硫酸铜不与硫或磷反应,因此不会有有毒气体产生,安全环保,故填:不产生有毒气体,安全环保;答案为:;过滤;蒸发皿;不产生有毒气体,安全环保。
相关试卷
这是一份初中化学中考复习 专题15 化学与生活-2020年中考真题化学分项汇编(解析版),共11页。试卷主要包含了 a ,生活中蕴含着丰富的化学知识等内容,欢迎下载使用。
这是一份初中化学中考复习 专题14 盐和化肥-2020年中考真题化学分项汇编(解析版),共7页。试卷主要包含了,请回答下列问题, 等内容,欢迎下载使用。
这是一份初中化学中考复习 专题19 坐标图像题-2020年中考真题化学分项汇编(解析版),共6页。试卷主要包含了 单质 ,下列图像能正确表示对应关系的是等内容,欢迎下载使用。

