还剩3页未读,
继续阅读
四川省宜宾市第四中学校2022-2023学年高一下学期开学考试历史试题
展开
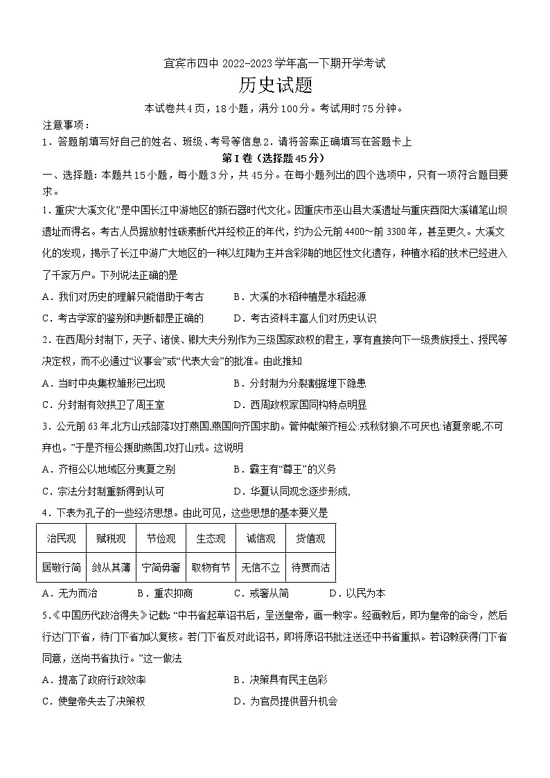
这是一份四川省宜宾市第四中学校2022-2023学年高一下学期开学考试历史试题,共6页。试卷主要包含了下表为孔子的一些经济思想,《中国历代政治得失》记载等内容,欢迎下载使用。
相关试卷
四川省宜宾市第四中学校2022-2023学年高一下学期期末考试历史试题:
这是一份四川省宜宾市第四中学校2022-2023学年高一下学期期末考试历史试题,文件包含2023年春期宜宾市四中高一期末考试历史试题docx、2023年春期宜宾市四中高一期末考试历史试题答案docx等2份试卷配套教学资源,其中试卷共7页, 欢迎下载使用。
四川省宜宾市第四中学校2022-2023学年高一下学期期中考试历史试题:
这是一份四川省宜宾市第四中学校2022-2023学年高一下学期期中考试历史试题,文件包含宜宾市四中2023年春期高一期中考试历史试题docx、宜宾市四中2023年春期高一期中考试历史试题答案docx等2份试卷配套教学资源,其中试卷共7页, 欢迎下载使用。
四川省宜宾市第四中学校2022-2023学年高一下学期第二学月月考历史试题:
这是一份四川省宜宾市第四中学校2022-2023学年高一下学期第二学月月考历史试题,文件包含宜宾市四中2023年春期高一第二学月考试历史试题docx、宜宾市四中2023年春期高一第二学月考试历史试题答案docx等2份试卷配套教学资源,其中试卷共7页, 欢迎下载使用。

