山东省济南市2020届-2022届高考化学三年模拟(二模)试题汇编-选择题
展开山东省济南市2020届-2022届高考化学三年模拟(二模)试题汇编-选择题
一、单选题
1.(2020·山东济南·统考二模)在新冠肺炎疫情防控阻击战中,中医药发挥了重要作用。中草药中常含有鞣质类、苷类、生物碱、有机酸等成分,煎煮中草药不适宜使用的器皿是
A.砂锅 B.铁锅 C.瓦罐 D.搪瓷罐
2.(2020·山东济南·统考二模)某元素基态原子M层上有一个未成对的单电子,则该基态原子价电子排布不可能是
A.3d14s2 B.3d94s2 C.3s23p1 D.3s23p5
3.(2020·山东济南·统考二模)实验室提供的玻璃仪器有试管、导管、烧杯、酒精灯、玻璃棒(非玻璃仪器任选),选用上述仪器不能完成的实验是
A.乙醇的性质(制取乙烯)
B.葡萄糖的性质(与新制氢氧化铜悬浊液反应)
C.乙酸乙酯的制备
D.酚醛树脂的制备
4.(2020·山东济南·统考二模)是重要的合成中间体,用系统命名法命名其名称为
A.庚烯 B.3-乙烯基己烷 C.3-甲基-1-己烯 D.2-乙基-1-戊烯
5.(2020·山东济南·统考二模)不同波长的光可以使有机化合物之间相互转化。如俘精酸酐类化合物甲、乙可以发生如下转化:
下列说法错误的是
A.甲与乙互为同分异构体
B.甲生成乙的反应类型为加成反应
C.甲、乙两种分子中均没有手性碳原子
D.1mol甲分子与足量NaOH溶液反应时消耗2molNaOH
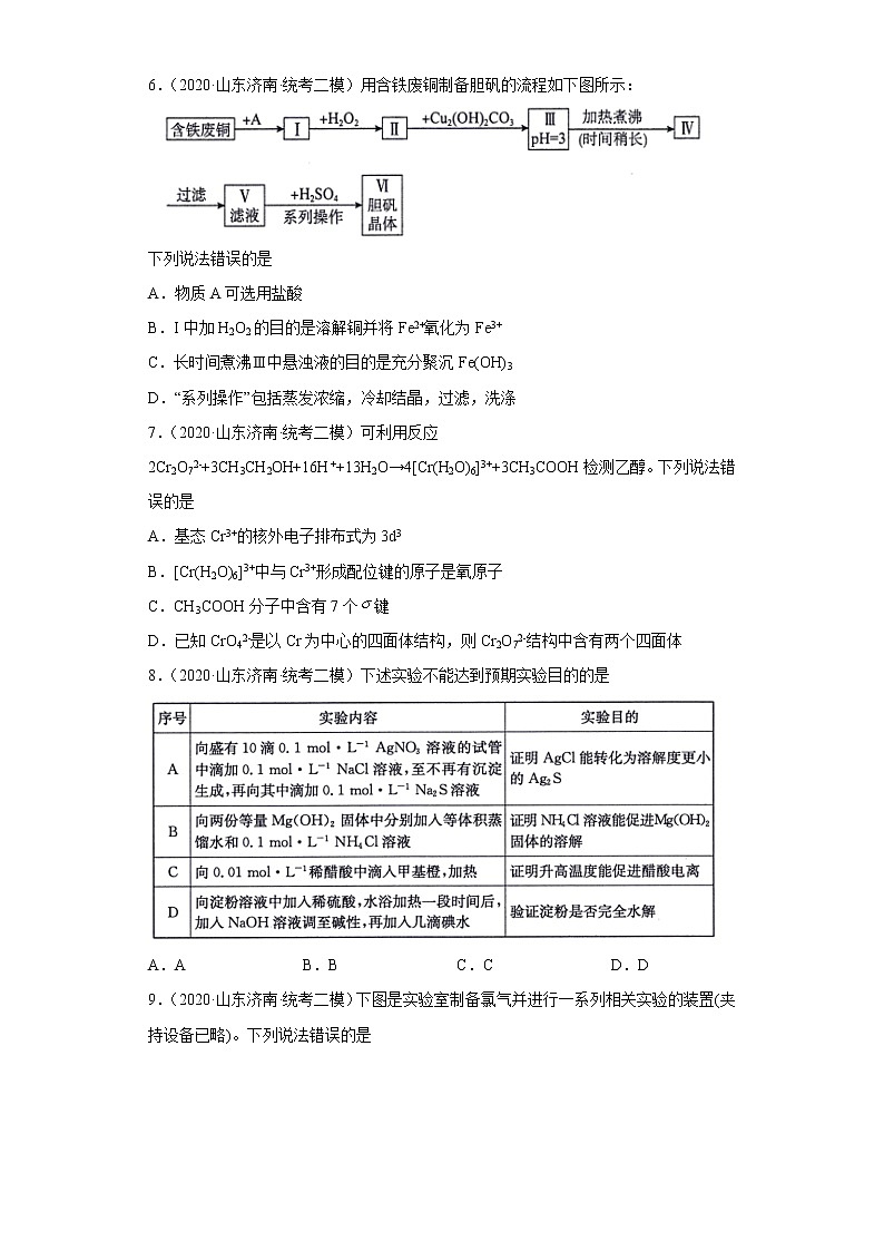
6.(2020·山东济南·统考二模)用含铁废铜制备胆矾的流程如下图所示:
下列说法错误的是
A.物质A可选用盐酸
B.I中加H2O2的目的是溶解铜并将Fe2+氧化为Fe3+
C.长时间煮沸Ⅲ中悬浊液的目的是充分聚沉Fe(OH)3
D.“系列操作”包括蒸发浓缩,冷却结晶,过滤,洗涤
7.(2020·山东济南·统考二模)可利用反应2Cr2O72-+3CH3CH2OH+16H++13H2O→4[Cr(H2O)6]3++3CH3COOH检测乙醇。下列说法错误的是
A.基态Cr3+的核外电子排布式为3d3
B.[Cr(H2O)6]3+中与Cr3+形成配位键的原子是氧原子
C.CH3COOH分子中含有7个键
D.已知CrO42-是以Cr为中心的四面体结构,则Cr2O72-结构中含有两个四面体
8.(2020·山东济南·统考二模)下述实验不能达到预期实验目的的是
A.A B.B C.C D.D
9.(2020·山东济南·统考二模)下图是实验室制备氯气并进行一系列相关实验的装置(夹持设备已略)。下列说法错误的是
A.装置A烧瓶内的试剂可以是KMnO4
B.装置B具有除杂和贮存气体的作用
C.实验结束后,振荡D会观察到液体分层且下层呈紫红色
D.利用该装置能证明氯、溴、碘的非金属性逐渐减弱
10.(2020·山东济南·统考二模)、、、为原子序数依次增大的四种短周期元素,已知、元素的原子序数之和是、元素的原子序数之和的3倍,且、元素是同主族元素。甲、乙、丙、丁、戊五种二元化合物的组成如下表:
甲
乙
丙
丁
戊
、
、
、
、
C、
物质间存在反应:甲+乙→单质+丙;丁+戊→单质(淡黄色固体)+丙。下列说法正确的是A.甲、乙、丙、丁、戊均为只含极性键的极性分子
B.原子半径:;电负性:
C.可用酒精洗涤粘在容器内壁上的单质
D.若甲与乙恰好反应生成单质,则乙为双原子分子
11.(2020·山东济南·统考二模)某种氨硼烷(NH3·BH3)电池装置如图所示(未加入氨硼烷之前,两极室内液体质量相等),电池反应为NH3·BH3+3H2O2=NH4BO2+4H2O(不考虑其他反应的影响)。下列说法错误的是
A.氨硼烷中N和B的杂化方式不同
B.电池正极的电极反应式为H2O2+2H++2e-=2H2O
C.其他条件不变,向H2O2溶液中加入适量硫酸能增大电流强度
D.若加入的氨硼烷全部放电后左右两极室内液体质量差为3.8g,则电路中转移1.2mol电子
12.(2020·山东济南·统考二模)采用电化学方法以SO2和Na2SO3为原料制取硫酸的装置如图所示(A、B为多孔石墨电极,C、D为惰性电极)。下列说法错误的是
A.“膜2”为阳离子交换膜
B.电极A的电极反应为SO2-2e-+2H2O==SO42-+4H+
C.上述过程中,亚硫酸钠溶液可循环使用
D.使用该装置制取98g硫酸需消耗11.2L O2(STP)
13.(2020·山东济南·统考二模)在3个容积均为10L的密闭容器中分别放入0.2mol PCl3和0.2 molCl2,在不同条件下发生反应PCl3(g)+Cl2(g)PCl5(g)。各容器内气体总压强随时间的变化如图所示。
下列说法错误的是
A.实验a从反应开始至达到平衡时的平均速率v(Cl2)=mol·L-1·min-1
B.与实验a相比,实验b使用了催化剂,实验c是在较高温度下进行的
C.实验c中反应的平衡常数为L·mol-1
D.三组实验中反应的平衡转化率:a=b>c
14.(2021·山东济南·统考二模)化学与科技、社会、生产密切相关,下列说法错误的是
A.铝热反应可用于焊接钢轨、制备金属纳米复合材料
B.酚醛树脂泡沫是一种新型阻燃保温材料
C.酿造食醋香鲜味美,这说明醋酸是一种有芳香味的液体
D.叠氮化钠(NaN3)可用作汽车安全气囊的气体发生剂
15.(2021·山东济南·统考二模)下列实验基本操作正确的是
A.用四氯化碳萃取碘水中的碘单质,分液时应先放出有机相,再放出无机相
B.提取海带中碘元素时,为保证I-完全氧化为I2,加入的氧化剂(H2O2或新制氯水)应过量
C.配制10%CuSO4溶液:称取5.0 g CuSO4·5H2O,加入27.0 g水,搅拌溶解
D.蒸馏开始时先开冷凝水 ,再开加热器;结束时先关冷凝水,再关加热器
16.(2021·山东济南·统考二模)中国工程院院士、天津中医药大学校长张伯礼表示,中成药连花清瘟胶囊对于治疗轻型和普通型的新冠肺炎患者有确切的疗效。其有效成分绿原酸的结构简式如下图所示,下列有关绿原酸说法正确的是
A.所有碳原子均可能共平面
B.与足量H2加成的产物中含有8个手性碳原子
C.1 mol 绿原酸可消耗 5 mol NaOH
D.能发生酯化、加成、消去、还原反应
17.(2021·山东济南·统考二模)NiS因为具有热胀冷缩的特性,在精密测量仪器中可掺杂NiS以抵消仪器的热胀冷缩。NiS在有水存在时能被氧气氧化成Ni(OH)S。实验室将H2S通入稀硫酸酸化的NiSO4溶液中,过滤,制得NiS沉淀,装置如图所示:
下列对实验的叙述错误的是
A.装置A中的浓盐酸可以用稀硫酸代替
B.装置B中盛放饱和食盐水以除去HCl
C.装置D中的洗涤液应用煮沸过的蒸馏水
D.装置D连接抽气泵可将装置C中的浑浊液吸入装置D中进行过滤
18.(2021·山东济南·统考二模)化合物A的结构简式如图所示。X、Y、Z、W是原子序数递增的短周期主族元素,Y在自然界中以化合态形式存在,Z的最外层电子数是周期序数的3倍。下列说法正确的是
A.化合物A中各原子或离子均达到2或8电子稳定结构
B.X、Y、Z三种元素的电负性顺序为:Z>Y>X
C.X、Y、Z、W四种元素形成的单质中,Y的单质熔点最高
D.阴离子中的Y均发生sp2杂化
19.(2021·山东济南·统考二模)下列实验操作、现象及结论都正确的是
选项
实验操作
现象
结论
A
向装有经过硫酸处理的CrO3(橘红色)的硅胶导管中吹入乙醇蒸气
固体逐渐由橘红色变为浅绿色(Cr3+)
乙醇具有还原性
B
向稀氨水和酚酞混合溶液中加入少量Ag2O,振荡
溶液由浅红色变为红色
Ag2O是强碱
C
在0.1 mol·L-1 K2S溶液中滴加少量等浓度的ZnSO4溶液,再加入少量等浓度的CuSO4溶液
先产生白色沉淀,后产生黑色沉淀
Ksp(ZnS)>Ksp(CuS)
D
向某食盐溶液中滴加淀粉溶液
溶液颜色不变
该食盐中一定没有添加碘酸钾
A.A B.B C.C D.D
20.(2021·山东济南·统考二模)研究表明,结构中含有、的含氮含能材料如Pb(N3)2、NAsF均可以用于炸药。下列说法正确的是
A.Pb是与碳同主族,最低化合价为-4
B.上述四种元素都在元素周期表的P区
C.不会存在大键
D.基态F原子中,电子运动状态有7种
21.(2021·山东济南·统考二模)中科院董绍俊课题组将二氧化锰和生物质置于一个由滤纸制成的折纸通道内,形成电池如图,该电池可将可乐(pH=2.5)中的葡萄糖作为燃料获得能量。下列说法正确的是
A.b极为负极
B.每消耗0.01 mol葡萄糖,外电路中转移0.02 mol电子
C.可以在实验室中用葡萄糖加浓硫酸的方式制备葡萄糖内酯
D.葡萄糖与氢气加成后的产物手性碳原子比葡萄糖的少
22.(2021·山东济南·统考二模)法是工业上消除氮氧化物的常用方法,反应如下:
主反应:
副反应:
相同条件下,在甲、乙两种催化剂作用下进行上述反应,下列说法错误的是
A.工业上选择催化剂乙的原因是低温下有很强的催化活性
B.投料比一定时有利于提高平衡转化率的反应条件是降低温度、减少压强
C.图中M点处(对应温度为210℃)的转化率一定不是该温度下的平衡转化率
D.相同条件下选择高效催化剂,可以提高的平衡转化率
23.(2021·山东济南·统考二模)过碳酸钠(2Na2CO3·3H2O2(s))是一种集洗涤、漂白、杀菌于一体的氧系漂白剂。某兴趣小组制备过碳酸钠的实验方案如下:已知:2Na2CO3(aq)+3H2O2(aq)⇌2Na2CO3·3H2O2(s) ΔH<0 ,50℃时2Na2CO3·3H2O2(s)开始分解。
下列说法错误的是
A.过碳酸钠是由碳酸钠、过氧化氢利用氢键所形成的不稳定的复合物
B.滤液X可以循环使用
C.步骤③洗涤时选用无水乙醇洗涤,可除去水分、利于干燥
D.利用过碳酸钠净化水原理与明矾净水原理类似
24.(2021·山东济南·统考二模)纳米晶(3D-SiC)和二维纳米片(2D-MoS2)通过静电组装技术构筑出的万寿菊型纳米花具有独特的异质结构,利用该物质可以模拟自然光合作用,下列说法错误的是
A.该过程是人类从根本上解决能源和环境问题的途径之一
B.2D-MoS2能降低H2O转化为O2、的活化能
C.反应①~④中,含碳物质均发生氧化反应
D.3D-SiC和2D-MoS2 是水氧化的催化剂
25.(2021·山东济南·统考二模)废气的污染成为世界各国关注的焦点,科技团队研究发现利用工业尾气中硫化物与氮氧化物, 可以制取Na2S2O4和NH4NO3(Ce为铈元素):
有关该流程下列说法错误的是
A.有极强的还原性,属于强还原剂
B.装置Ⅱ中若生成2NA个H+(NA代表阿伏伽德罗常数)则消耗18g水
C.装置Ⅲ再生5 mol Ce4+,若用甲烷燃料电池进行电解时,理论上要消耗12 g甲烷
D.装置Ⅳ获得粗产品NH4NO3的实验操作依次为蒸发浓缩、冷却结晶、过滤、洗涤等
26.(2021·山东济南·统考二模)碱性锌铁液流电池采用资源丰富的铁和锌作为电池正、负极电解液活性物质,具有电压高、成本低的优点。该电池的总反应为Zn+2Fe(CN)+4OH-2Fe(CN)+ZN(OH).下列叙述正确的是
A.充电时,M极电极反应式为Fe(CN)+e-= Fe(CN)
B.放电时,N极电势高于M极
C.1mol Fe(CN)中含有σ键的数目为12 NA
D.放电时,电路中转移2 mol电子时,负极区电解质溶液增重65 g
27.(2022·山东济南·统考二模)下列操作正确的是
A.用酒精灯直接加热锥形瓶内液体
B.用纸槽向玻璃试管中加铁粉
C.用托盘天平称取时,右盘上放2个砝码并用镊子拨动游码至处
D.苯酚不慎沾到皮肤上后,立即用抹布擦拭掉,然后再用水冲洗
28.(2022·山东济南·统考二模)下列方法可行的是
A.用核磁共振氢谱鉴别2-溴丁烷的一对对映异构体
B.选用氨水鉴别Fe2+、Mg2+,Al3+和Ag+
C.向含FeCl2杂质的FeCl3溶液中通足量Cl2后,充分加热一段时间,除去过量的Cl2即可得到纯净的FeCl3溶液
D.除去NaCl中的少量MgCl2杂质,可将固体先用足量饱和食盐水充分溶解后再过滤,重复操作几次
29.(2022·山东济南·统考二模)某锂盐的结构如图所示,其阴离子是由原子序数依次增大的短周期主族元素X、Y,Z、W形成,X,Y与Z同一周期,Y与W同族。下列说法正确的是( )
A.元素的电负性: B.第一电离能:
C.简单气态氢化物的热稳定性: D.简单离子的半径:
30.(2022·山东济南·统考二模)铁器表面氧化层的成分有多种:致密的Fe3O4、疏松的FeO(OH)和FeOCl,它们均难溶于水。下列说法错误的是
A.有氧条件下与转化为,周围环境的增大
B.可自发转变为,说明的溶解度小于
C.检验中是否含有,可选用的试剂是稀硫酸和溶液
D.完全转化为时转移电子
31.(2022·山东济南·统考二模)某些物质之间可以在一定条件下进行如下转化,下列说法正确的是
A.若X是金属单质,则该金属元素一定位于周期表的d区或区
B.若X是乙醇、Y是乙醛,则Z一定是乙酸
C.若X是,则Y既可以是黄色固体,也可以是有漂白性的无色气体
D.若X是,则Z可以是无色气体
32.(2022·山东济南·统考二模)偶氮苯从稳定异构体向亚稳态异构体的转变只能由光触发,而反向转变则可以通过光或热反应发生。下列说法错误的是
A.E式和Z式结构中都存在大π键
B.E式和Z式结构中的碳原子和氮原子都是杂化
C.偶氮苯的E、Z互变所需光的频率相同
D.偶氮苯的E、Z互变中涉及化学键的断裂与形成
33.(2022·山东济南·统考二模)常温常压下,在3种不同碳负载的铜微粒(a、b和c)上,选择性电催化乙炔加氢制乙烯(电还原为的反应可同时发生),相对能量变化如图,下列说法错误的是
A.析氢反应是电催化乙炔加氢制乙烯的竞争反应
B.析氢反应的能力:
C.吸附的能力:
D.ⅰ生成ⅱ是乙炔加氢制乙烯反应历程中的决速步骤
34.(2022·山东济南·统考二模)利用镍边角料、电镀厂的阴极镍挂柱(含铁、铜杂质)生产硫酸镍的工艺流程如图所示。
沉淀
下列说法错误的是A.“酸溶”时,应该先加入一定量的硝酸,待固体完全溶解后再按剂量加入硫酸
B.“中和”、第一次“过滤”的主要目的是除铁元素
C.硫化剂X可以是
D.“酸溶”时镍表面会有“氢气膜”,硝酸可将镍表面吸附的氢转化为水,提高“酸溶”速率
35.(2022·山东济南·统考二模)丝氨酸的工业化生产难度很大,其生产工艺的开发倍受关注。选择以亚甲氨基乙腈和甲醛为原料的合成过程如图所示。下列说法错误的是
A.由于亚甲氨基和氰基的作用,使亚甲氨基乙腈中的亚甲基有较强的反应活性
B.亚甲氨基羟基丙腈中的所有C、N、O原子可能位于同一平面
C.丝氨酸可溶于水
D.上述3种含氮物质中,丝氨酸的熔点最高
36.(2022·山东济南·统考二模)电池(为电解液)的工作原理如图所示,下列说法错误的是
A.工作时,向负极移动
B.工作一段时间后,电解液减小
C.负极电极反应式为
D.当电路中转移电子时,电解液质量增加
37.(2022·山东济南·统考二模)下列实验的“操作和现象”与“推测或结论”对应关系一定正确的是
操作和现象
推测或结论
A
常温下,同时向盛有5%和30%双氧水的试管中各加入一粒相同大小的后,盛有30%双氧水的试管中反应更剧烈
盛有30%双氧水的试管最先停止冒气泡
B
用铁丝蘸取少量某溶液进行焰色反应,火焰呈黄色
该溶液含有钠盐
C
某气体能使湿润的红色石蕊试纸变蓝
该气体的水溶液显碱性
D
向无水乙醇中加入浓,加热至,将产生的气体通入酸性溶液,红色褪去
使溶液褪色的气体是乙烯
A.A B.B C.C D.D
38.(2022·山东济南·统考二模)耦合电化学合成法从合成碳酸二甲酯()的反应原理如图1所示,反应②的机理如图2所示。下列说法正确的是
A.该电化学合成法从合成碳酸二甲酯的总反应是非氧化还原反应
B.图2含物质中的价态保持不变
C.是反应②的催化剂
D.工作过程中反应①、②和③逐级转移电子,电子的能量保持不变
二、多选题
39.(2020·山东济南·统考二模)高铁酸钠是一种新型高效水处理剂,主要制备方法如下:
湿法:Fe(OH)3+NaClO+NaOH—Na2FeO4+NaCl+H2O(反应未配平)
干法:2FeSO4+6Na2O2=2Na2FeO4+2Na2O+2Na2SO4+O2↑
下列说法正确的是
A.高铁酸钠既有杀菌消毒的作用也有净水的作用
B.用湿法制备1molNa2FeO4需消耗1mol NaClO
C.干法中被FeSO4还原的Na2O2与做还原剂的Na2O2的物质的量之比为4:1
D.分别用湿法和干法制备等量高铁酸钠,两个反应过程中转移的电子数相同
40.(2020·山东济南·统考二模)室温时,向100mL 0.1mol·L-1 NH4HSO4溶液中滴加0.1mol·L-1NaOH溶液,溶液pH随NaOH溶液体积的变化如图所示。下列说法正确的是
A.图中a、b、c、d四个点,水的电离程度最大的是d点
B.a点处存在c(NH4+)+c(NH3·H2O)=0.1mol·L-1
C.b点处存在c(Na+)>c(SO42-)>c(NH4+)>c(OH-)=c(H+)
D.由b到c发生反应的离子方程式为NH4++OH-=NH3·H2O
41.(2021·山东济南·统考二模)中医药在疾病治疗中发挥了重要作用,对下述中药成分的叙述不正确的是
A.该物质有5种官能团
B.分子中苯环上的一氯代物只有4种
C.碳原子的杂化类型有2种
D.1 mol该物质与溴水反应,最多消耗1 mol Br2
42.(2021·山东济南·统考二模)H2R是一种二元弱酸。常温下,将稀硫酸滴入一定浓度的Na2R溶液中,混合溶液里pY(Y表示或,pY=-lg Y)随pH的变化关系如图所示。下列说法错误的是
A.曲线m表示p与混合溶液pH的变化关系
B.NaHR溶液中存在:c(Na+) >c(HR-)+2c(R2-)
C.Ka1的数量级为10-6
D.滴加稀硫酸的过程中,保持不变
43.(2022·山东济南·统考二模)碱土金属碳酸盐热分解反应的相关数据如图表,其分解温度(一定压强下热分解反应达平衡时的温度)与压强有关。已知和随温度T的变化可以忽略不计,当且仅当为且分解反应达平衡时恰有。下列说法正确的是
总压,
117
175
x
268
167
161
167
167
时的分解温度/K
701
1087
1413
1605
A.表中
B.4种碳酸盐热分解的相近,其主要原因是4种晶体的晶体类型相似
C.从到,阳离子半径依次增大,与的作用力逐渐减弱,生成越来越难,导致其分解温度越来越高
D.露天条件下(总压p为),石灰石受热分解生成生石灰的起始温度高于
44.(2022·山东济南·统考二模)均相芬顿反应原理是高级氧化技术的经典工艺之一,如图所示(和为速率常数)。下列说法错误的是
A.相同条件下,基元反应Ⅰ比Ⅱ的活化能低
B.基元反应Ⅰ中氧元素的化合价没有发生变化
C.基元反应Ⅱ的化学方程式为
D.芬顿反应进行的过程中,整个体系的几乎不变(忽略体积变化)
45.(2022·山东济南·统考二模)常温下,浓度相同的一元弱酸稀溶液和一元弱碱稀溶液互相滴定,溶液中与或的关系如图所示。已知和的电离常数为和,且b和b′点的纵坐标之和为14。下列说法错误的是
A. B.a和a′点的纵坐标之和为14
C.水的电离程度: D.溶液中的:c点大于c′点
参考答案:
1.B
【详解】煎煮中草药选择器皿很重要,熬药首先选砂锅、瓦罐、接下来是搪瓷器皿、不锈钢锅、最忌讳使用铁锅和铜锅。砂锅、瓦罐的化学性质稳定,受热均匀,传热缓慢,煎药时水分不容易蒸发;不锈钢锅传热太快,煎药时要经常搅拌,否则药材黏在锅壁,稍不留神就容易糊锅;铁和铜容易与中药里的多种化学物质发生反应,产生毒副作用;所以不能选用铁锅,故答案为:B。
2.B
【详解】某元素基态原子M层上有一个未成对的单电子,可能的电子排布式为:1s22s22p63s1、1s22s22p63s23p1、1s22s22p63s23p5、1s22s22p63s23p63d14s2,所以基态原子价电子排布不可能是3d94s2,故答案为:B。
3.A
【详解】A. 实验室制备乙烯还需要用到的玻璃仪器是温度计,故用上述玻璃仪器不可以完成制备乙烯的实验,A错误;
B. 葡萄糖与新制氢氧化铜悬浊液反应在试管中进行即可,故用上述玻璃仪器可以完成,B正确;
C. 有试管、导管和酒精灯三种玻璃仪器即可完成乙酸乙酯的制备实验,故用上述玻璃仪器可以完成乙酸乙酯的制备,C正确;
D. 有试管、烧杯、酒精灯、玻璃棒四种玻璃仪器即可完成酚醛树脂的制备,故用上述玻璃仪器可以完成酚醛树脂的制备,D正确;故答案为:A。
4.D
【详解】的主链上有5个碳,双键在1号碳上,乙基在2号碳上,故用系统命名法命名其名称为:2-乙基-1-戊烯,故答案为:D。
5.C
【详解】A.同分异构体是指分子式相同,结构不同的两种有机化合物,甲、乙的分子式均为:C13H12O4,故甲与乙互为同分异构体,A正确;
B.甲生成乙的反应中,甲中的碳碳双键断键,生成碳碳单键,其反应类型为加成反应,B正确;
C.手性碳原子是指与四个各不相同原子或原子团相连的碳原子,乙中有手性碳原子,C错误;
D.甲中含有酯基,故1mol甲分子与足量NaOH溶液反应时消耗2molNaOH,D正确;故答案为:C。
6.A
【分析】含铁废铜制备胆矾,首先将金属溶解,A为稀硫酸,溶解除铜以外的其他金属;再加入强氧化性的过氧化氢,将铜溶解,同时将存在的亚铁离子氧化为铁离子,加入Cu2(OH)2CO3,调节溶液的pH,将铁变成氢氧化铁沉淀除去;最后进行过滤,滤液中剩余的阳离子主要有Cu2+,阴离子有,加硫酸其目的是抑制Cu2+的水解,进行蒸发浓缩,冷却结晶,过滤,洗涤得到产品胆矾。
【详解】A. 物质A选用稀硫酸溶解除铜外的其他金属,不能是盐酸,会引入氯离子的杂质,A错误;
B. H2O2具有强氧化性,能将Fe2+氧化为Fe3+,也能在酸性环境下溶解铜,B正确;
C. 长时间加热煮沸的目的是充分聚沉Fe(OH)3,以便过滤除去,C正确;
D. 得到胆矾晶体的操作是蒸发浓缩,冷却结晶,过滤,洗涤,D正确;
故答案为:A。
7.A
【详解】A. Cr是第24号元素,其基态原子的电子排布式为:1s22s22p63s23p63d54s1,基态Cr3+的核外电子排布式为:1s22s22p63s23p63d3,A错误;
B. [Cr(H2O)6]3+中Cr3+提供空轨道,氧原子提供孤电子对,所以与Cr3+形成配位键的原子是氧原子,B正确;
C. CH3COOH分子的结构式中含有7个键,1个π键,C正确;
D. CrO42-的结构为:,是以Cr为中心的四面体结构;Cr2O72-结构为:,含有两个四面体,D正确;故答案为:A。
【点睛】配位化合物一般指由过渡金属的原子或离子(价电子层的部分d轨道和s、p轨道是空轨道)与含有孤对电子的分子(CO、NH3、H2O)或离子(Cl-、CN-等)通过配位键结合形成的化合物。
8.D
【详解】A. 硝酸银溶液中滴加氯化钠溶液至不再有沉淀,其离子反应方程式为:Ag++Cl-=AgCl↓,再滴加硫化钠溶液,其离子反应方程式为:
2AgCl+S2-=Ag2S+2Cl-,证明溶解度Ag2S比AgCl更小,A正确;
B. 氢氧化镁固体溶解时存在溶解沉淀平衡,Mg(OH)2(s)Mg2+(aq)+2OH-(aq),加入氯化铵溶液,NH4+消耗OH-,使平衡正向移动,促进氢氧化镁固体的溶解,B正确;
C. 甲基橙的变色范围是pH≤3.1时变红,3.1~4.4时呈橙色,pH≥4.4时变黄,醋酸中加入甲基橙,加热,观察颜色变化,证明升温促进醋酸的电离,C正确;
D. 淀粉水解后生成葡萄糖,淀粉遇碘水变蓝,若不变蓝,则淀粉水解完全,则在淀粉溶液中加入稀硫酸,水浴加热,一段时间后,冷却加入碘水,可验证淀粉是否水解完全,D错误;故答案为:D。
9.C
【分析】实验室制备氯气,二氧化锰与浓盐酸在加热条件下反应生成氯气、氯化锰和水;也可以高锰酸钾与浓盐酸在常温下反应生成氯气、氯化锰、氯化钾和水;制备的氯气中含有氯化氢气体杂质和水蒸气,可用饱和食盐水除去氯化氢气体,用浓硫酸干燥,用氢氧化钠尾气处理。
【详解】A. 根据装置图,装置A没有加热,故烧瓶内的试剂可以是KMnO4,高锰酸钾与浓盐酸反应的化学反应方程式为:2KMnO4+16HCl(浓)=2KCl+5Cl2↑+2MnCl2+8H2O,A正确;
B. 制备的氯气中含有少量挥发出来的氯化氢气体,可用饱和食盐水除去,故根据装置图,装置B具有除杂和贮存气体的作用,B正确;
C. 根据萃取原理,苯的密度比水小,故振荡D会观察到液体分层且上层呈紫红色,C错误;
D. 根据装置C、D中的颜色变化可知,装置A制备出来的氯气,与装置C中的溴化钠反应生成溴单质,将生成的液溴滴加到D装置,可生成碘单质,证明氯、溴、碘的非金属性逐渐减弱,D正确;故答案为:C。
10.D
【分析】根据单质D为淡黄色固体,则D为S元素;A、B、C、D为原子序数依次增大的四种短周期元素,C、D元素是同主族元素,在C为O元素;C、D元素的原子序数之和是A、B元素的原子序数之和的3倍,A、B元素的原子序数之和为8,戊为O、S两种元素组成的化合物,且丁+戊→单质D(淡黄色固体)+丙,其反应方程式为:2H2S+SO2=3S↓+2H2O、3H2S+SO2=3H2O+4S↓,则A为H元素,B为N元素;甲+乙→单质B+丙,其反应方程式为:8NH3+6NO2=7N2+12H2O、4NH3+6NO=5N2+6H2O,则甲为NH3,乙为NO2或NO,丙为H2O,丁为H2S,戊为SO3或SO2。
【详解】A.若戊为SO3,则SO3是平面正三角形,含极性键的非极性分子,A错误;
B.同周期从左到右元素原子半径减小,电负性增大;同主族从上到下元素原子半径增大,电负性减小,故原子半径:S>N>O;电负性:O>N>S,B错误;
C.D为S单质,硫微溶于酒精,不能达到洗涤目的,应用二硫化碳洗涤,C错误;
D.根据4NH3+6NO=5N2+6H2O,若2mol甲与3mol乙恰好反应生成2.5mol单质B,则乙为NO,是双原子分子,D正确;
故答案为:D。
11.A
【分析】根据电池反应为NH3·BH3+3H2O2=NH4BO2+4H2O可知,左侧NH3•BH3为负极,失电子发生氧化反应,电极反应式为:NH3•BH3+2H2O-6e-=NH4BO2+6H+,右侧H2O2为正极,得到电子发生还原反应,电极反应式为3H2O2+6H++6e-=6H2O。
【详解】A. 氨硼烷中N是sp3杂化,B是sp3杂化,其杂化方式相同,A错误;
B. 右侧H2O2为正极,得到电子发生还原反应,电极反应式为H2O2+2H++2e-=2H2O,B正确;
C. 正极上消耗氢离子,其他条件不变,向H2O2溶液中加入适量硫酸能增大电流强度,C正确;
D. 未加入氨硼烷之前,两极室内液体质量相等,通入后,负极电极反应式为:NH3•BH3+2H2O-6e-=NH4BO2+6H+,正极电极反应式为:3H2O2+6H++6e-=6H2O,假定转移6mol电子,则左室质量增加=31g-6g=25g,右室质量增加6g,两极室质量相差19g,理论上转移6mol电子,工作一段时间后,若左右两极室质量差为3.8g,则电路中转移1.2mol电子,D正确;故答案为:A。
【点睛】杂化方式的判断:若中心原子的价电子对数=4,则sp3杂化;若中心原子的价电子对数=3,则sp2杂化;若中心原子的价电子对数=2,则sp杂化。中心原子的价电子对数=孤对电子数+键=(a-xb)+键。
12.D
【分析】根据装置图,生成氢气的一极为阴极,所以电极D为阴极,得到电子,发生还原反应,其电极反应为:2HSO3-+2e-=2SO32-+H2↑,电极C为阳极,失去电子,发生氧化反应,其电极反应式为:HSO3--2e-+H2O =SO42-+3H+;电极A为负极,二氧化硫失去电子生成硫酸根离子,发生氧化反应,其电极反应式为:SO2-2e-+2H2O==SO42-+4H+;电极B为正极,氧气得到电子,发生还原反应,其电极反应式为:O2+4e-+4H+=2H2O。
【详解】A. 电极D为阴极,溶液中的阳离子移向阴极,所以“膜2”为阳离子交换膜,A正确;
B. 电极A为负极,二氧化硫失去电子生成硫酸根离子,发生氧化反应,其电极反应为:SO2-2e-+2H2O=SO42-+4H+,B正确;
C. 根据装置图,X为Na2SO3,与SO2反应,生成NaHSO3,NaHSO3到溶液中又生成Na2SO3,所以Na2SO3溶液可循环使用,C正确;
D. 左侧室的总反应为:2SO2+ O2+2H2O=2H2SO4,右侧室的总反应为3HSO3-+ H2O=2SO32-+H2↑+SO42-+3H+,制取98g硫酸,标准状况下消耗不了11.2L O2,D错误;故答案为:D。
13.C
【分析】恒温恒容条件下,气体压强之比等于气体物质的量之比,设到平衡状态时消耗PCl3物质的量为x,则三段式:
【详解】A. 实验a气体压强160变化为120,60min达到平衡状态,气体压强之比等于气体物质的量之比,0.4:(0.4-x)=160:120,解得:x=0.1,则实验a从反应开始至达到平衡时的反应速率为:,A正确;
B. 分析图象可知,达到平衡状态的时间不同,时间越短反应速率越快,从反应开始至达到平衡时的反应速率v(PCl3)由大到小的次序b>c>a,实验b与实验a相比,达到相同平衡状态,但时间不同,实验b改变的实验条件是加入了催化剂改变了反应速率,实验c是在较高温度下进行的,B正确;
C. 实验c气体压强175变化为140,45 min达到平衡状态,气体压强之比等于气体物质的量之比,0.4:(0.4-x)=175:140,解得:x=0.08,平衡常数,C错误;
D. 实验b与实验a相比,实验b用了催化剂加快反应速率,实验a与实验b的转化率相同,根据A的计算,实验a的转化率,根据C的计算,实验c的转化率,所以三组实验中反应的平衡转化率:a=b>c,D正确;故答案为:C。
14.C
【详解】A.铝热反应不仅应用于焊接钢轨,而且还常应用于冶炼熔点较高的金属,制备金属纳米复合材料,故A正确;
B.酚醛树脂泡沫是一种新型阻燃保温材料,故B正确;
C.食醋香味来源,是酿醋过程和发酵过程产生的酯类,具有芳香味,故C错误;
D.叠氮化钠(NaN3)受撞击分解产生钠的氮气,可用作汽车安全气囊的气体发生剂,故D正确;
故选:C。
15.C
【详解】A.用四氯化碳萃取碘水中的碘单质,无机相在上层,有机相在下层,分液时应先从下口放出有机相,再从上口倒出无机相,故A错误;
B.提取海带中的碘元素时,酸化后,加适量的H2O2或氯水将I-完全氧化为I2,过量氯水会氧化碘单质,故B错误;
C.称取5.0 g CuSO4·5H2O,加入27.0g水,溶质质量为5.0g× =3.2g,溶液质量为32g,溶液的质量分数为×100%=10%,故C正确;
D.冷凝管没有通水或先加热后通水,即受热不均匀会使冷凝管破裂,所以应该先开冷凝水,再开加热器;结束时,防止蒸汽外逸,所以应该先管加热器,再关冷凝水,故D错误;
答案选C。
16.D
【详解】A.苯环、碳碳双键、酯基都为平面形结构,与苯环、碳碳双键直接相连的原子在同一个平面上,且C-C键可自由旋转,则最多有10个碳原子共面,故A错误;
B.与足量H2加成,则碳碳双键变成单键,产物含有7个手性碳原子,故B错误;
C. 1 mol 绿原酸含有2mol酚羟基、1mol酯基、1mol羧基,可消耗 4 mol NaOH,故C错误;
D.含有羧基,能发生酯化反应,含有碳碳双键,可发生加成、还原反应,与醇羟基相连的碳原子上有H,能发生消去反应,故D正确;
故选:D。
17.B
【分析】由实验装置图可知,装置A在滴加浓盐酸前通入氮气排尽装置中的空气,防止生成的硫化镍被氧化生成Ni(OH)S,装置A中浓盐酸与硫化亚铁反应制备硫化氢气体,浓盐酸具有挥发性,制得的硫化氢气体中混有氯化氢气体,装置B中盛有饱和硫氢化钠溶液用于除去氯化氢气体,装置C中硫化氢气体与酸化的硫酸镍反应制备硫化镍,装置D连接抽气泵,通过抽气形成负压,将装置C中的浑浊液吸入装置D中进行过滤。
【详解】A.稀硫酸也能与硫化亚铁反应制备硫化氢,则装置A中的浓盐酸可以用稀硫酸代替,故A正确;
B.由分析可知,装置B中应盛有饱和硫氢化钠溶液除去氯化氢气体,故B错误;
C.装置D中的洗涤液应用煮沸过的蒸馏水,除去水中溶解的氧气,防止硫化镍被氧化生成Ni(OH)S,故C正确;
D.装置D连接抽气泵,通过抽气形成负压,将装置C中的浑浊液吸入装置D中进行过滤,故D正确;
故选B。
18.C
【分析】化合物A的结构如图所示,X、Y、Z、W为原子序数依次增大的短周期主族元素,Z原子最外层电子数是其电子层数的3倍,则Z为O;Y元素在自然界都以化合态存在,且Y的原子序数小于Z,化合物A中Y可以形成3个或4个共价键,则Y为B;X形成1个共价键,W形成+1价阳离子,则X为H,W为Na。
【详解】分析可知,X为H,Y为B,Z为O,W为Na元素,则
A. 化合物A中有2个B原子只形成了3个共价键,没有达到8电子稳定结构,故A错误;
B. H、B、O三种元素的电负性顺序为:O>H>B,故B错误;
C.分子晶体、金属晶体、共价晶体,其熔点依次升高, X、Y、Z、W四种元素形成的单质中,H2、O2是分子晶体,Na是金属晶体,熔点低于100℃,B的单质是共价晶体,熔点最高,故C正确;
D. 阴离子中的Y形成三个σ键时,发生sp2杂化,形成四个σ键时,发生sp3杂化,故D错误;
故选C。
19.A
【详解】A.吹入乙醇蒸气,橘红色(CrO3)变为浅绿色(Cr3+),Cr元素化合价降低,发生还原反应,说明乙醇具有还原性,故A正确;
B.向稀氨水和酚酞混合溶液中加入少量Ag2O,振荡发生反应,溶液由浅红色变为红色,Ag2O不是碱,故B错误;
C.在0.1 mol·L-1 K2S溶液中滴加少量等浓度的ZnSO4溶液生成白色ZnS沉淀,K2S有剩余,再加入少量等浓度的CuSO4溶液,K2S和CuSO4反应生成黑色CuS沉淀,不是ZnS沉淀转化为CuS,不能证明Ksp(ZnS)>Ksp(CuS),故C错误;
D.碘酸钾不能使淀粉变蓝,向食盐溶液中滴加淀粉溶液,溶液颜色不变,不能证明该食盐中一定没有添加碘酸钾,故D错误;
选A。
20.B
【详解】A.Pb是与碳同主族,最外层上有4个电子,故其最高正价为+4价,由于其是一种金属元素,故无负价,A错误;
B.上述四种元素中N、F、As、Pb的最外层电子排布式分别为:2s22p3、2s22p5、4s24p3、6s26p2,故电子最后进入的能级为p能级,都在元素周期表的P区,B正确;
C.中中间的氮原子出3个电子与两端氮原子的p层电子形成两个三原子四电子的离域π键,C错误
D.F是9号元素,故基态F原子核外有9个电子,根据鲍利原理可知,原子核外不管多少电子,没有两个运动状态完全一样的电子,故电子运动状态有9种,D错误;
故答案为:B。
21.B
【分析】由图可知,电极a为负极,酸性条件下,葡萄糖在负极失去电子发生氧化反应生成葡萄糖内酯,电极反应式为C6H12O6—2e-= C6H10O6+2H+,电极b为正极,二氧化锰在正极得到电子发生还原反应。
【详解】A.由分析可知,电极b为正极,故A错误;
B.由分析可知,每消耗0.01 mol葡萄糖,外电路中转移0.02 mol电子,故B正确;
C.葡萄糖分子中被不含有羧基,不可能在浓硫酸作用下发生酯化反应生成葡萄糖内酯,故C错误;
D.手性碳原子是指与四个各不相同原子或基团相连的碳原子,葡萄糖分子中含有如下图所示的4个手性碳原子:,葡萄糖与氢气加成后的产物中也含有如下图所示的4个手性碳原子:,故D错误;
故选B。
22.D
【详解】A.从题干图中可知,催化剂乙在低温下具有很强的催化活性,从而可以节约能源,故工业上选择催化剂乙的原因是低温下有很强的催化活性,A正确;
B.从图中分析可知,随着温度升高化学平衡逆向移动,即该主反应是一个正反应为放热反应,且正向为气体体积增大的方向,根据勒夏特列原理可知,投料比一定时有利于提高平衡转化率的反应条件是降低温度、减少压强,B正确;
C.甲催化剂随温度升高NO转化率增大是因为随温度升高催化剂的活性增大,高于210℃再升温,NO转化率降低是催化剂活性减低(或副反应增多),在催化剂甲作用下,图中M点处(对应温度为210℃)NO的转化率一定不是该温度下的平衡转化率,C正确;
D.根据勒夏特列原理可知,催化剂只能改变反应速率而不影响化学平衡,故相同条件下选择高效催化剂,不能提高的平衡转化率,D错误;
故答案为:D。
23.D
【详解】A.过碳酸钠是在低温下向碳酸钠溶液缓慢的滴加双氧水得到,故A正确;
B.向滤液X中加入适量NaCl固体,增加钠离子浓度,降低过碳酸钠的溶解度,加入无水乙醇,降低过碳酸钠的溶解度,两者均可析出过碳酸钠,故B正确;
C.无水乙醇洗涤可以除去水分、有利于干燥,故C正确;
D.过碳酸钠具有强氧化性,可以杀菌消毒,但不能吸附水中悬浮的杂质,故D错误;
故选:D。
24.C
【详解】A.由图示分析可知,可以减弱温室效应,且生成甲烷做燃料,解决能源问题,故A不选;
B.由图示可知2D-MoS2做催化剂能降低H2O转化为O2、的活化能,故B不选;
C.①~④中,C元素 化合价降低,发生还原反应,故选C;
D.由图示可知3D-SiC和2D-MoS2是水氧化的催化剂,故D不选;
答案选C。
25.C
【分析】由题给流程可知,装置Ⅰ中一定浓度的氢氧化钠溶液将一氧化氮和二氧化硫混合气体中的二氧化硫转化为亚硫酸氢根离子,未反应的一氧化氮在装置Ⅱ中与Ce4+离子发生氧化还原反应生成Ce3+离子、硝酸根离子和亚硝酸根离子,反应的化学方程式为NO+3Ce4++2H2O=NO+3Ce3++4H+、NO+Ce4++H2O=NO+Ce3++2H+;在装置Ⅲ中电解反应生成的Ce3+离子和亚硫酸氢根离子,Ce3+离子在阳极失去电子发生氧化反应生成Ce4+离子,Ce4+离子可以循环使用,亚硫酸氢根离子在阴极发生还原反应生成S2O离子,未反应的硝酸根离子和亚硝酸根离子在装置Ⅳ中与氨气和氧气反应生成硝酸铵,经蒸发浓缩、冷却结晶、过滤、洗涤等得到硝酸铵粗产品。
【详解】A.由化合价代数和为0可知,S2O离子中硫元素为+3价,易被氧化为高价态的硫元素,表现强还原性,故A正确;
B.由分析可知,反应生成的氢离子由参加反应的水提供,则由氢原子个数守恒可知,装置Ⅱ中若生成2NA个H+,反应消耗18g水,故B正确;
C.由得失电子数目守恒可知,装置Ⅲ再生5 mol Ce4+离子,甲烷燃料电池中负极消耗甲烷的质量为1×5mol××16g/mol=10g,故C错误;
D.由分析可知,从装置Ⅳ中反应后的溶液中获得粗产品硝酸铵的实验操作依次为蒸发浓缩、冷却结晶、过滤、洗涤等,故D正确;
故选C。
26.C
【分析】根据图示和总反应知,放电时,N为负极,Zn失去电子,发生氧化反应,M为正极,Fe(CN)得电子,发生还原反应;充电时,N为阴极,Zn(OH)得电子,发生还原反应,M为阳极,Fe(CN)失去电子,发生氧化反应。
【详解】A.根据分析,充电时,M为阳极,Fe(CN)失去电子,发生氧化反应,Fe(CN)- e-= Fe(CN),故A错误;
B.放电时,N为负极,M为正极,则N极电势低于M极,故B错误;
C.在配合物Fe(CN)中,CN-与铁离子之间有6个配位键,在每个CN-内部有一个共价键,所以1mol该配合物中含有σ键的数目为12 NA,,故C正确;
D.放电时,Zn失电子后与氢氧根生成Zn(OH),溶液增加的质量为1molZn和2mol氢氧根之和,大于65g,故D错误。
故选:C。
27.B
【详解】A.锥形瓶加热时需要加石棉网,故A错误;
B.用纸槽向试管中加粉末状固体试剂,用纸槽向玻璃试管中加铁粉,故B正确;
C.氢氧化钠需放在玻璃容器中称取,用托盘天平称取时,总质量大于4.8g,故C错误;
D.苯酚易溶于酒精,苯酚不慎沾到皮肤上后,应立即用酒精洗涤,故D错误;
选B。
28.D
【详解】A.2-溴丁烷的一对对映异构体的核磁共振氢谱完全相同,不能鉴别,A不可行;
B.向含有Fe2+的溶液中加入氨水,反应产生白色沉淀,后沉淀变为灰绿色,最后变为红褐色;向含有Mg2+、Al3+的溶液中加入氨水都是只产生白色沉淀,向含有Ag+的溶液中加入氨水,首先产生白色沉淀,后沉淀溶液表示澄清溶液,Mg2+、Al3+的溶液的现象相同,不能鉴别,B不符合题意;
C.氯气可氧化Fe2+变为Fe3+,能够除去FeCl3中的FeCl2杂质,但加热可促进Fe3+水解,因此不能得到纯净的FeCl3溶液,C不可行;
D.除去NaCl中的少量MgCl2杂质,可将固体加入饱和食盐水,NaCl固体不会溶解,MgCl2溶解在溶液中,过滤可以除去MgCl2,重复操作几次,就得到纯净的NaCl,D可行;
故合理选项是D。
29.B
【分析】某锂盐的结构如图,其阴离子是由原子序数依次增大的短周期主族元素X、Y,Z、W形成,Y形成两个共价键,W形成六个共价键,Y与W同族,因此它们位于第ⅥA族,则W为S,Y为O;X、Y、Z位于第二周期,Z形成一个共价键,则Z为F;X形成两个共价键且使形成的阴离子带一个单位负电荷,则X为N。
【详解】A.主族元素同周期从左向右电负性逐渐增强,同主族从上到下电负性逐渐减弱,N原子半径小于S原子半径,N原子对键合电子吸引力大于S原子,因此电负性N>S,总的来说电负性W
C.非金属性越强,简单氢化物的稳定性越强,主族元素同周期从左向右非金属性逐渐增强,同主族从上到下非金属性逐渐减弱,因此非金属性大小:W
【点睛】分析X元素时注意阴离子整体的带电量。
30.C
【详解】A.有氧条件下与转化为,反应原理为:4Fe3O4+12Cl-+O2+6H2O=12FeOCl+12OH-,故周围环境的增大,A正确;
B.化学反应有从溶解度小的物质转化为溶解度更小的趋势,则可自发转变为,说明的溶解度小于,B正确;
C.FeO(OH)和FeOCl中的Fe均为+3价,FeO(OH)和FeOCl均能与稀硫酸反应转化为Fe3+,均能是KSCN溶液变为血红色,即选用的试剂是稀硫酸和溶液不能检验出中是否含有,C错误;
D.已知Fe3O4中有的Fe是+2价,有的Fe为+3价,则有完全转化为mol的时转移电子,D正确;
故答案为:C。
31.D
【详解】A.若X是金属单质,则该金属元素不一定位于周期表的d区或区,可以是Na,4Na+O2=2Na2O,Na2O+O2Na2O2,2Na+O22Na2O2,Na是s区元素,A不合题意;
B.若X是乙醇、Y是乙醛,2CH3CH2OH+O22CH3CHO+2H2O,但Z不一定是乙酸可能是 CO2,B不合题意;
C.已知2H2S+O22H2O+S,S+O2SO2,2SO2+O22SO3,但H2S与O2不能直接反应得到SO3,即Y不可能是有漂白性的无色气体SO2,H2S可以直接燃烧生成SO2,则若X是,则Y是黄色固体S,Z是有漂白性的无色气体SO2,C不合题意;
D.若X是,则Z可以是无色气体,转化过程为:4NH3+3O22N2+6H2O,N2+O22NO,4NH3+5O24NO+6H2O,D符合题意;
故答案为:D。
32.C
【详解】A. E式和Z式结构中都含有苯环,都存在大π键,故A正确;
B. E式和Z式结构中的碳原子和氮原子都形成3个价层电子对,碳形成3个 键,氮形成2个键,有一个孤电子对,都是杂化,故B正确;
C. 偶氮苯的E、Z互变所需光的频率不相同,反应的活化能不同,反转的条件不同,故C错误;
D. 偶氮苯的E、Z互变中涉及化学键的断裂与形成,是化学变化,故D正确;
故选C。
33.B
【详解】A.由题干信息可知,选择性电催化乙炔加氢制乙烯和电还原为的反应可同时发生,均为得到电子被还原的过程,故析氢反应是电催化乙炔加氢制乙烯的竞争反应,A正确;
B.由题干图(2)信息可知,a对应活化能最大,b对应的活化能最小,活化能越大反应越困难进行,即析氢反应的能力:,B错误;
C.由题干图(1)信息可知,吸附C2H2过程中放出的热量a最少,c最多,相同物质进行不同过程放出的热量越多说明该过程越容易进行,即说明吸附的能力:,C正确;
D.由题干图(1)信息可知,各种催化剂进行反应时ⅰ生成ⅱ的活化能均最大,活化能越大反应速率越慢,是整个反应的决速步骤,则ⅰ生成ⅱ是乙炔加氢制乙烯反应历程中的决速步骤,D正确;
故答案为:B。
34.A
【分析】镍边角料、电镀厂的阴极镍挂柱(含铁、铜杂质)酸溶后产生Fe3+、Cu2+和Ni2+;中和时加入碱式碳酸镍以降低酸度,使Fe3+转化为氢氧化铁沉淀;过滤后,向滤液中加入NiS将Cu2+转化为CuS沉淀,过滤,再获得硫酸镍。
【详解】A. “酸溶”时,若先加入硝酸,硝酸会溶解Ni、Fe、Cu,并产生较多的NO(有毒气体);若先加入硫酸,硫酸可以和Ni、Fe反应生成Ni2+、Fe2+,再加入硝酸,硝酸会氧化Cu、Fe2+,则硝酸的消耗量要少一些,并产生较少的NO;故“酸溶”时,应该先加入一定量的硫酸,待固体完全溶解后再按剂量加入硝酸,A错误;
B.氢氧化铁的Ksp最小,“中和”调节酸度,先产生氢氧化铁沉淀、第一次“过滤”的主要目的是除铁元素,B正确;
C.Ksp(NiS)>Ksp(CuS),硫化剂X可以是,将Cu2+沉淀,故C正确;
D.“酸溶”时镍表面会有“氢气膜”,硝酸可将镍表面吸附的氢转化为水,消除了“氢气膜”,让Ni和酸液接触,提高“酸溶”的速率,D正确;
故选A。
35.B
【详解】A.由题干转化关系流程可知,亚甲氨基乙氰和HCHO反应发生在亚甲氨基和氰基中间的-CH2-上,则说明由于亚甲氨基和氰基的作用,使亚甲氨基乙腈中的亚甲基有较强的反应活性,A正确;
B.由题干中亚甲氨基羟基丙腈的结构简式可知,亚甲氨基羟基丙腈中与亚甲氨基、氰基、-CH2OH相连的碳原子为sp3杂化,则上面至少有一个碳原子不能与其他原子共平面,即亚甲氨基羟基丙腈不可能所有C、N、O原子位于同一平面,B错误;
C.由题干中丝氨酸的结构简式可知,丝氨酸中含有-NH2、-OH、-COOH等亲水基团,且能与水分子形成分子间氢键,故丝氨酸可溶于水,C正确;
D.已知3中含氮物质均形成分子晶体,且相对分子质量丝氨酸最大,且丝氨酸中形成的分子间氢键数目最多,则上述3种含氮物质中,丝氨酸的熔点最高,D正确;
故答案为:B。
36.D
【分析】由题干图示信息可知,Zn转化为,失去电子,发生氧化反应,电极反应为:Zn-2e-+4OH-=+2H2O,则Zn作负极,NiOOH转化为Ni(OH)2得到电子,发生还原反应,电极反应为:NiOOH+e-+H2O=Ni(OH)2+OH-,NiOOH作正极,据此分析解题。
【详解】A.原电池工作时,电解质溶液中阴离子移向负极,阳离子移向正极,则向负极移动,A正确;
B.由分析可知,负极反应为:Zn-2e-+4OH-=+2H2O,正极反应为:NiOOH+e-+H2O=Ni(OH)2+OH-,则电池的总反应式为:Zn+2NiOOH+2OH-=+2Ni(OH)2可知工作一段时间后,电解液减小,B正确;
C.由分析可知,负极电极反应式为,C正确;
D.当电路中转移电子时,由负极反应可知,Zn溶解了0.1mol,由正极反应可知,电解质溶液减少了0.2g,电解液质量增加65g/mol×0.1mol-0.2g=6.3g,D错误;
故答案为:D。
37.C
【详解】A.题干未告知5%和30%H2O2溶液的体积,故无法确定谁先停止冒气泡,A不合题意;
B.用铁丝蘸取少量某溶液进行焰色反应,火焰呈黄色,说明该溶液中一定含有Na+,但不一定是钠盐,也可以是NaOH,B不合题意;
C.已知石蕊指示剂的变色范围为5~8,某气体能使湿润的红色石蕊试纸变蓝,说明该气体溶于水后溶液的pH大于8,即该气体的水溶液显碱性,C符合题意;
D.向无水乙醇中加入浓,加热至,将产生的气体通入酸性溶液,红色褪去,由于挥发出来的乙醇或者反应中产生的副产物SO2均能是酸性高锰酸钾溶液褪色,故不能说明使溶液褪色的气体是乙烯,D不合题意;
故答案为:C。
38.A
【详解】A.①阴极:CO2 +2CH3OH+2e-=CO+2CH3O-+H2O,③阳极:2Br--2e-=Br2,②2CH3O-+CO+Br2=2Br-+(CH3O)2CO,①+②+③得总反应CO2 +2CH3OH H2O+(CH3O)2CO,合成碳酸二甲酯过程中,元素的化合价末发生变化,总反应是非氧化还原反应,A正确;
B.图2由→PdBr2,Pd元素从0升到+2价,的价态发生变化,B错误;
C.反应②发生Br2→2Br-,参与反应,作为中间产物,不是催化剂,C错误;
D.工作过程中反应①发生CO2→CO得到2个电子,③2Br-→Br2都是失去2个电子,反应②Br2→2Br-得电子,CO失电子生成(CH3O)2CO,反应①、②和③不是逐级转移电子,电子的能量保持不变,D错误;
故选A。
39.AC
【详解】A. 高铁酸钠中铁元素的化合价为+6价,高铁酸钠具有强氧化性,既有杀菌消毒的作用也有净水的作用,A正确;
B. 根据湿法:2Fe(OH)3+3NaClO+4NaOH=2Na2FeO4+3NaCl+5H2O,1molNa2FeO4需消耗1.5mol NaClO,B错误;
C. 根据干法:2FeSO4+6Na2O2=2Na2FeO4+2Na2O+2Na2SO4+O2↑,被FeSO4还原的Na2O2有4mol,作还原剂的Na2O2有1mol,其物质的量之比为4:1,C正确;
D. 干法制备2mol高铁酸钠,转移10mol电子;湿法制备2mol高铁酸钠,转移6mol电子,转移的电子数不相同,D错误;故答案为:AC。
40.CD
【详解】A. 根据反应量的关系,a点恰好消耗完H+,溶质为(NH4)2SO4与Na2SO4;b、c、d三点溶液均含有NH3⋅H2O;(NH4)2SO4可以促进水的电离,而NH3⋅H2O抑制水的电离,b点溶液呈中性,所以a点水的电离程度最大,A错误;
B. 等体积混合,浓度减半,a点溶质为:(NH4)2SO4与Na2SO4,根据物料守恒,c(NH4+)+c(NH3·H2O)= c(SO42-)=0.05mol·L-1,B错误;
C. b点溶液显中性,溶质为(NH4)2SO4、Na2SO4和NH3·H2O,NH4+会水解,离子浓度大小关系为:c(Na+))>c(SO42-)>c(NH4+)>c(OH-)=c(H+),C正确;
D. b点溶液为中性溶液,溶质为:(NH4)2SO4、Na2SO4和NH3·H2O,再加入NaOH溶液,发生的离子反应为:NH4++OH-=NH3·H2O,D正确;故答案为:CD。
41.AD
【详解】A.由题干中的结构简式可知,该物质有羟基、醚键、酮羰基和碳碳双键等4种官能团,A错误;
B.根据有机物的结构分析,其带苯环的结构中核磁共振氢谱有4种峰,分子中苯环上的一氯代物只有4种,如图所示:,B正确;
C.碳原子的杂化类型有sp2(除甲基外的碳原子)、sp32种,C正确;
D.1 mol该物质与溴水反应,1molBr2与酚羟基的邻位发生取代,1molBr2与碳碳双键加成,故最多消耗2mol Br2,D错误;
故答案为:AD。
42.AC
【分析】H2R为二元弱酸,以第一步电离为主,则Ka1(H2X)=×c(H+)>Ka2(H2X)=×c(H+),pH相同时<,pY=-lgY,则p>p,则m、n分别表示pH与p、p的变化关系。
【详解】A. m、n分别表示pH与p、p的变化关系,故A错误;
B.曲线n表示pH与p的变化关系,N点pH=7.4,p=-lg=-1,=10,Ka1(H2X)=×c(H+)=10×10-7.4=10-6.4,所以HR-的水解平衡常数Kh===1.0×10-7.6>1.0×10-10.3,说明HR-的水解程度大于其电离程度,则NaHR溶液呈碱性,即c(OH-)>c(H+),根据电荷守恒可知:c(Na+)+c(H+)=c(HR-)+2c(R2-)+c(OH-),得到 NaHR溶液中存在:c(Na+) >c(HR-)+2c(R2-),故B正确;
C.曲线n表示pH与p的变化关系,N点pH=7.4,p=-lg=-1,=10,Ka1(H2X)=×c(H+)=10×10-7.4=10-6.4,Ka1的数量级为10-7,故C错误;
D. =× =Ka1×Ka2,电离平衡常数随温度变化,滴加稀硫酸的过程中,保持不变,故D正确;
故选AC。
43.AC
【详解】A.由题干信息可知,即=1413K×167J·mol-1·K-1=235971J/mol≈236kJ/mol,即表中,A正确;
B.熵是衡量物质混乱程度的物理量,已知4种物质分解均只产生CO2一种气体,气体的熵值最大决定反应的熵变的主要因素,压强相等时,气体的熵值相近,则4种碳酸盐热分解的相近,其主要原因是4种物质分解均只产生CO2,而与4种晶体的晶体类型相似无关,B错误;
C.从到,阳离子半径依次增大,与的作用力逐渐减弱,即M2+与O2-结合越来越困难,即生成越来越难,导致其分解温度越来越高,C正确;
D.露天条件下(总压p为),由于混有空气,导致CO2的平衡分压减小,压强越小物质的熵值越大,故石灰石受热分解生成生石灰的起始温度低于,D错误;
故答案为:AC;
44.BD
【分析】A中根据图中速率公式,根据反应速率与活化能之间的关系进行判断;B中根据图中铁元素的化合价的变化判断,发生氧化还原反应;C中根据图示进行书写化学方程式;D中根据总反应过程中溶质的变化,根据浓度的变化判断进行判断酸碱性;
【详解】A.由题干信息可知,k1>k2,说明相同条件下,基元反应Ⅰ比Ⅱ的反应速率更快,活化能越低反应速率越快,即基元反应Ⅰ比Ⅱ的活化能低,A正确;
B.由题干信息可知,基元反应Ⅰ为:H++H2O2+Fe2+=Fe3++·OH+H2O,故基元反应I中氧元素的化合价发生变化,B错误;
C.由题干信息可知,基元反应Ⅱ的化学方程式为,C正确;
D.基元反应Ⅰ为:H++H2O2+Fe2+=Fe3++·OH+H2O,基元反应Ⅱ的化学方程式为 H2O2+Fe3+=HO2·+Fe2++H+,而基元反应Ⅰ比Ⅱ的反应速率更快,总反应不是简单基元反应Ⅰ加上基元反应Ⅱ,则芬顿反应进行的过程中,整个体系的pH会发生变化 (忽略体积变化),D错误;
故答案为:BD。
【点睛】此题考查反应分步过程中物质的变化,利用图示判断速率快慢,注意活化能越大反应速率越慢。
45.AD
【分析】BOH溶液中滴加HA溶液,发生酸碱中和,溶液的pH随着HA溶液的滴加,pH逐渐降低,即a′~d代表pH与lg关系图,同理a~d代表pH与lg关系图,据此分析作答。
【详解】A.d点两曲线pH相同,该点的pH=7,c(OH-)=10-7 mol/L,已知lg>2,则,该温度下,Kb=>10-5,,A项错误;
B.取lg=0,该温度下,Kb=c(OH-),同理Ka=c(H+),b和b′点的纵坐标之和为14,推出Ka=Kb,a′点:c(OH-)=10Kb,此时pHa′=-lg,同理,a点对应pHa=-lg10Ka,pHa′+ pHa=-lg+(-lg10Ka)=14,B项正确;
C.b和b′点的纵坐标之和为14,b点溶液中c(H+)等于b′点溶液中c(OH-),两点对水的电离影响程度相等,d点两曲线pH相同,该点的pH=7,因此a′~d水的电离程度逐渐增大,即水的电离程度:a′<b<c′<d,C项正确;
D.a′~d曲线是BOH溶液中滴加HA溶液,a~d曲线是HA溶液中滴加BOH溶液,根据B选项分析,BOH和HA的电离平衡常数相等,d点pH=7,此时两种溶液恰好完全反应,因此c′点c(B+)大于c点c(B+),D项错误;
答案选AD。
山东省济南市2021届-2023届高考化学三年模拟(一模)按题型分类汇编-02非选择题: 这是一份山东省济南市2021届-2023届高考化学三年模拟(一模)按题型分类汇编-02非选择题,共37页。试卷主要包含了实验题,工业流程题,结构与性质,原理综合题,有机推断题等内容,欢迎下载使用。
山东省济南市2021届-2023届高考化学三年模拟(一模)按题型分类汇编-01选择题: 这是一份山东省济南市2021届-2023届高考化学三年模拟(一模)按题型分类汇编-01选择题,共36页。试卷主要包含了单选题,多选题等内容,欢迎下载使用。
山东省日照市2020届-2022届高考化学三年模拟(二模)试题汇编-选择题: 这是一份山东省日照市2020届-2022届高考化学三年模拟(二模)试题汇编-选择题,共35页。试卷主要包含了单选题,多选题等内容,欢迎下载使用。

