初中化学中考复习 考点25 金属资源的利用和保护-备战2020年中考化学考点一遍过
展开
这是一份初中化学中考复习 考点25 金属资源的利用和保护-备战2020年中考化学考点一遍过,共28页。试卷主要包含了金属在自然界中的存在,铁的冶炼,铁的锈蚀与防护,金属资源利用和保护等内容,欢迎下载使用。
考点25 金属资源的利用和保护
一、金属在自然界中的存在
1.金属在自然界中的存在
大多数金属都以化合物的形式存在于自然界中,只有极少数不活泼金属(如银、金等)有单质形式存在。
金属元素在地壳中的含量由高到低的顺序是:铝>铁>钙>钠>钾。
2.常见的金属矿石
金属矿石
赤铁矿
黄铁矿
菱铁矿
铝土矿
黄铜矿
辉铜矿
磁铁矿
主要成分
二、铁的冶炼
1.一氧化碳还原氧化铁实验
实验装置
实验步骤
(1)检查装置的气密性;(2)装入药品,固定装置;(3)向玻璃管中通入CO气体;(4)点燃酒精灯;(5)点燃酒精喷灯;(6)反应完成后熄灭酒精喷灯;(7)玻璃管冷却后停止通CO气体;(8)熄灭酒精灯。
实验现象
(1)红棕色粉末逐渐变为黑色;(2)澄清石灰水变浑浊;(3)尾气燃烧并产生淡蓝色火焰。
化学方程式
酒精喷灯处:Fe2O3+3CO2Fe+3CO2
试管中:CO2+Ca(OH)2CaCO3↓+H2O
酒精灯处:2CO+O22CO2
注意事项
(1)实验开始时要先通入一氧化碳,再点燃酒精灯,以排净玻璃管中的空气,以免加热时发生爆炸。
(2)实验结束时,应先停止加热,继续通CO至冷却到室温,防止生成的高温的铁再次被氧化。
(3)由于CO有毒,不能直接排放到空气中,否则会污染空气,因此装置中酒精灯所起的作用是点燃未反应的一氧化碳气体。
2.工业炼铁
(1)原料:铁矿石、焦炭、石灰石、空气。
(2)主要原理:在高温下,利用炉内生成的一氧化碳把铁从铁矿石里还原出来。
(3)主要设备:高炉。
(4)主要产品:生铁。
(5)主要反应:
①冶炼过程中的主要反应:C+O2CO2、CO2+C2CO、Fe2O3+3CO2Fe+3CO2
②将矿石中杂质(SiO2)转变为炉渣的反应:CaCO3CaO+CO2↑、SiO2+CaOCaSiO3
(6)各原料作用:
焦炭:提供还原剂CO,提供能量;
石灰石:除去铁矿石中的杂质;
三、铁的锈蚀与防护
1.铁的锈蚀条件
铁生锈的条件是:铁与氧气和水等物质相互作用。铁锈的主要成分是Fe2O3。如果接触盐酸、氢氧化钠、氯化钠等溶液腐蚀更快。
注意:
(1)铁生锈是缓慢氧化过程。
(2)铁锈具有疏松的结构,易吸水,所以铁制品表面的铁锈如不及时除去,会加快生锈的速率。
(3)升高温度或在盐水环境中,铁生锈的速率会加快。
2.铁的防锈
防止铁生锈的方法是使铁制品隔绝空气或隔绝水。
(1)保持铁制品表面干燥和洁净。
(2)在铁制品表面涂一层保护膜:刷油漆;涂油;电镀;烤蓝;塑钢。
(3)改变铁的组织结构,制成合金钢,如不锈钢。
四、金属资源利用和保护
保护金属资源从以下四方面做起:防止金属的腐蚀;回收利用废金属;有计划、合理地开采矿物;寻找金属的代用品。
考向一 铁的冶炼
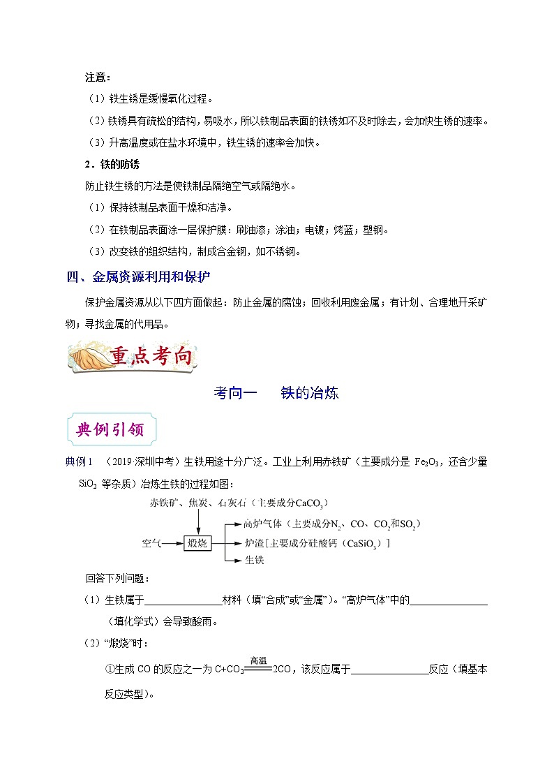
典例1 (2019·深圳中考)生铁用途十分广泛。工业上利用赤铁矿(主要成分是 Fe2O3,还含少量 SiO2 等杂质)冶炼生铁的过程如图:
回答下列问题:
(1)生铁属于________________材料(填“合成”或“金属”)。“高炉气体”中的________________(填化学式)会导致酸雨。
(2)“煅烧”时:
①生成CO的反应之一为C+CO22CO,该反应属于________________反应(填基本反应类型)。
②用化学方程式表示利用CO炼铁的原理________________________________。
③CaCO3和SiO2固体在高温条件下发生反应,生成CO2气体和CaSiO3,该反应的化学方程式为________________________________________________。
(3)生活中铁制品锈蚀的过程,实际上是Fe与空气中______________、______________等发生化学反应的过程。下列措施能防止铁制品锈蚀的是________________(填标号)。
A.涂油、喷漆 B.镀耐腐蚀的铬层
C.用盐水清洗 D.久置于酸性环境
【解析】(1)生铁是铁的合金,属于金属材料;二氧化硫气体,会造成酸雨。
(2)①C+CO22CO,反应中由两种物质生成一种物质,属于化合反应。
②CO炼铁的原理是一氧化碳还原氧化铁生成铁和二氧化碳,化学方程式为:3CO+Fe2O32Fe+3CO2。
③CaCO3和SiO2固体在高温条件下发生反应,生成CO2气体和CaSiO3,反应的化学方程式为CaCO3+SiO2CaSiO3+CO2↑。
(3)铁的锈蚀实质是Fe与空气中水、氧气等发生化学反应的过程。防止铁制品锈蚀就是将铁制品与水、氧气隔离,可用涂油、喷漆、镀耐腐蚀的铬层等方法防锈;用盐水清洗、久置于酸性环境会加速铁的锈蚀。
【答案】(1)金属 SO2
(2)①化合
②3CO+Fe2O32Fe+3CO2
③CaCO3+SiO2CaSiO3+CO2↑
(3)水、氧气 AB
1.(2020·山东省德州市初三期末)金属是重要的资源。下列有关金属的说法错误的是()
A.“湿法炼铜”的化学原理可以表示为:Fe+CuSO4FeSO4+Cu
B.金属与金属、金属与非金属都可能形成合金
C.工业上用一氧化碳还原氧化铁制备铁,该反应属于置换反应
D.金属钠和镁化学性质不同是由于最外层电子数不同
2.工业上炼铁炼钢和轧制钢材的主要流程如下图。
(1)炼铁的固体原料需经过粉碎,其目的是______________________________________。
(2)焦炭的作用是_______________________________________。
(3)高炉气体中有一成分在热空气中含量最多,这种气体的化学式是______________。
(4)炼钢炉中,通入纯氧的目的是____________________________________(用化学方程式表示)。
3.(2020·许昌市襄城县一高初中部中考一模)现有A~G七种物质,已知A是赤铁矿的主要成分,E的浓溶液稀释时会放出大量的热,G溶液为蓝色,它们之间存在如图所示的转化关系:
(1)写出下列物质的化学式:D:_____________________。
(2)工业上常利用反应①的原理来炼铁,写出反应①的化学方程式___________________________________________。
(3)写出物质C与E的稀溶液发生反应的化学方程式_____________________________________。
考向二 金属资源的利用和保护
典例2 (2020·河南省安阳市初三期末)通过对比实验可探究铁生锈的条件。下列实验设计与探究条件的对应关系正确的是
A.甲和乙:水 B.乙和丙:空气 C.甲和丙:空气 D.甲和丁:水
【解析】A、甲装置内与空气接触,无水条件,乙装置内为与蒸馏水接触,无空气的条件,变量不是水,A选项不正确;B、乙装置内为与蒸馏水接触,无空气的条件,丙装置内植物油隔绝了空气,为与蒸馏水接触,无空气的条件,二者条件一样,B选项不正确;C、甲装置内与空气接触,无水条件,丙装置内植物油隔绝了空气,为与蒸馏水接触,无空气的条件,变量不是空气,C选项不正确;D、甲装置内与空气接触,无水条件,丁装置内既与水接触,又与空气接触,变量是水,D选项正确。
【答案】D
4.下列关于金属材料的说法不正确的是
A.硬铝(铝合金)的硬度大于纯铝
B.铁在干燥的空气中容易生锈
C.常温下,铝能与空气中的氧气反应,在其表面生成致密的氧化铝薄膜
D.金属资源的回收利用既保护了环境,又节约了矿石资源
5.(2020·潍坊市安丘市九年级上学期期末)2019年是新中国成立70周年,中华民族奋力谱写新篇章。
I.2019年12月17日,我国首艘国产航母山东舰正式入列。
(1)建造航母时,常用氮气或稀有气体作焊接金属保护气,因为它们的化学性质____________________。
(2)建造航母用到钛合金,构成金属钛的粒子是__________(填“原子”“分子”或“离子”)。
(3)航母外壳用涂料覆盖,是为了防止钢铁材料与______________________接触而锈蚀。
(4)为了探究锌、铁、铜三种金属活动性强弱,某同学设计了下列实验(每步均充分反应),其中能达到目的是_____________(填字母)。
A.稀盐酸中加入足量铁粉后,再加铜粉,最后加入锌粉
B.ZnCl2溶液中加入足量铁粉后,再加入CuCl2溶液
C.ZnC12溶液中加入足量铜粉后,再加入铁粉
Ⅱ.文化自信——传承中华优秀传统文化。
(5)《易经》记载:“泽中有火”,“上火下泽”。泽,指湖泊池沼。“泽中有火”是对X气体”在湖泊池沼水面上起火现象的描述。这里“X气体”是指_____________(填化学式)。
(6)战国时《周礼》中记载沿海古人“煤饼烧蛎房成灰”并把这种灰称为“蜃”。“蜃”与草木灰、水混合后所得的碱液可用来洗涤帛丝。(“蛎房”即牡蛎壳,主要成分是碳酸钙。“蜃”主要成分是氧化钙。草木灰的主要成分为碳酸钾)。得到的碱液的溶质是____________(填化学式)。
1.(2020·深圳外国语学校九年级上学期期末)下列矿石冶炼时产生的物质会污染空气且能形成酸雨的是
A.赤铁矿(Fe2O3) B.黄铁矿(FeS2)
C.菱铁矿(FeCO3) D.磁铁矿(Fe3O4)
2.(2020·葫芦岛市龙港区九年级上学期期末)下列不属于保护金属资源的途径的是
A.回收铝制易拉罐 B.无限制扩大金属矿物开采
C.寻找金属代用品 D.防止金属腐蚀
3.下列说法正确的是
A.地壳中含量最多的金属元素是铁
B.侯德榜先生用食盐为原料制得烧碱,称为侯氏制碱法
C.纤维素属于糖类
D.高炉炼铁制得的产品是纯铁
4.(2020·江苏省淮安市初三期末)下列措施不能在一定程度上防止金属生锈的是( )
A.在金属表面涂油或刷漆 B.用砂纸擦去铝制品表面的氧化膜
C.制成耐腐蚀的合金 D.在金属表面镀上一层耐腐蚀的铬
5.“绿色化学”的理念正深入人心,工业生产更应关注。从效益与环保角度最不适宜炼铁的是
A.赤铁矿(Fe2O3) B.磁铁矿(Fe3O4)
C.黄铁矿(FeS2) D.菱铁矿(FeCO3)
6.用“W”型玻璃管进行微型实验,如图所示。
下列说法不正确的是
A.a处红棕色粉末逐渐变为黑色
B.a处的反应为CO+FeOFe+CO2
C.实验开始时,应先通CO后加热
D.可利用点燃的方法进行尾气处理
7.以下是探究铁生锈条件的实验,有关该实验的说法中正确的是
A.甲试管中的铁钉最先生锈,水面附近的部分锈蚀最严重
B.甲、乙、丙三根铁钉都不会生锈
C.甲和丙可对比得出铁生锈的条件之一是氧气
D.甲和乙可对比得出铁生锈的条件之一是水
8.炼铁高炉中发生了下列反应:①高温下一氧化碳将铁矿石还原为铁,②高温煅烧石灰石,③灼热的焦炭和二氧化碳反应,④焦炭充分燃烧。其中属于化合反应的是
A.①和④ B.②和③ C.③和④ D.只有④
9.下列关于金属材料的说法不正确的是
A.用稀盐酸可以鉴别黄金和黄铜(铜锌合金)
B.铁在干燥的空气中容易生锈
C.硬铝(铝合金)的硬度大于纯铝
D.金属资源的回收利用既保护了环境,又节约了金属资源
10.实验室里用如图所示装置还原氧化铁,关于该实验下列说法错误的是
A.在实验过程中,黑色的粉末会逐渐变成红色
B.充分反应后,向固体中加稀盐酸会产生气泡
C.该实验说明了CO既可以燃烧又具有还原性
D.玻璃管中发生的反应不属于置换反应
11.(2020·江西省南昌市初三期末)2019年11月25日,京港高铁南昌至赣州段进入运行试验阶段,昌赣高铁12月底前开通。请回答下列问题:
(1)铁路建设过程中使用了大量的钢,钢属于________________________(选填“金属材料”或“非金属材料”),钢是________________,(选填“单质”“化合物”或“混合物”),钢与纯铁相比,钢的优点是__________________________(写一点即可)。
(2)在铁轨铺设过程中要焊接钢材,焊接时通常要在通入氩气的环境中进行,通入氩气进行焊接的目的是_________________________________。
(3)铁路建设过程中使用了大量的钢铁,工业上使用一氧化碳与赤铁矿(主要成分为氧化铁)反应冶炼铁,反应的化学方程式为____________________________________。
12.(2020·江苏省南京市鼓楼区初三期末)金属材料一直被广泛运用。请思考并回答下列有关金属的问题:
(1)铁能压成铁片,是利用了铁的_____________________性。
(2)目前工业冶炼铝的原理是:在熔融状态下电解氧化铝,生成铝和氧气。请写出该反应的化学方程式________________________________________。
(3)为了验证铁、铜、银的金属活动性强弱,小张按照下图所示步骤进行实验(药品提供如下),且每步实验均有明显现象。请将实验步骤、现象及其有关结论填写在相应的空格中。实验室可供使用的药品(金属均提前用砂纸打磨):铁丝、铜丝、银丝、硝酸亚铁溶液、硝酸铜溶液、硝酸银溶液。
①______________________________________________________;
②______________________________________________________;
③______________________________________________________;
④______________________________________________________;
⑤______________________________________________________;
⑥______________________________________________________。
(4)早在春秋战国时期,我国就开始生产和使用铁器。目前工业炼铁的原理是在高炉中利用炉内反应生成的一氧化碳将铁从铁矿石中还原出来。请利用化学方程式进行如下计算:用800t 含氧化铁 72%的赤铁矿石,理论上可以炼出含铁 90%的生铁的质量是多少?(写出完整计算过程)
1.(2019·广东中考)“绿水青山就是金山银山”,垃圾分类处理有利于生态文明建设。废弃物中,易拉罐属于
A.可回收物 B.餐厨垃圾 C.有害垃圾 D.其它垃圾
2.(2019·长沙中考)“中国制造”、“一带一路”的基础建设都需要用到大量钢铁,下列有关钢铁的说法正确的是
A.钢是纯净物,生铁是混合物
B.钢铁在潮湿的空气中容易生锈
C.生铁的熔点应比纯铁高
D.生锈的钢铁制品没有回收价值
3.(2019·广东中考)探究铁生锈的条件,有利于寻找防止铁制品锈蚀的方法。下列对比实验设计与所探究的条件(蒸馏水经煮沸并迅速冷却),对应关系正确的是
A.甲和乙:水 B.乙和丙:空气
C.甲和丙:空气 D.甲和丁:水
4.(2019·重庆A中考)实验室用如图装置模拟炼铁。下列说法正确的是
A.磁铁矿的主要成分是Fe2O3
B.应先加热Fe2O3,再通入CO
C.红棕色的Fe2O3逐渐变黑
D.气体通过澄清石灰水后可直接排放
5.(2019·深圳中考)CuO粉末与H2在加热条件下会发生反应。下列说法错误的是
A.反应所需H2可由Cu与稀H2SO4反应制得
B.反应过程可观察到固体粉末由黑色变成红色
C.发生的反应为 CuO+H2Cu+H2O
D.该反应说明H2具有还原性
6.(2019·天门中考)下列有关金属及其腐蚀的叙述,正确的是( )
A.铝比铁的抗腐蚀性好,是因为其表面易形成致密的氧化物保护膜
B.锌比银活泼,故锌能置换出氯化银中的银
C.生铁是混合物,钢是纯净物
D.铜的化学性质不活泼,故铜器放置在潮湿的空气中不会被腐蚀
7.(2019·河南中考)某化学兴趣小组的同学利用压强传感器、数据采集器和计算机等数字化实验设备,测定铝片与足量稀硫酸反应时气体压强的变化,实验结果如图所示。
(1)开始一段时间气体压强几乎不变,其原因是什么?
(2)写出m点时所发生反应的化学方程式。
8.(2019·长春中考)回答下列与金属有关的问题:
(1)生铁和纯铁,硬度较大的是________________。
(2)铝制品其有很好的抗腐蚀性能,原因是铝在空气中与氧气反应,其表面生成一层致密的________________________________(用名称或化学式填空)薄膜。
(3)向AgNO3、Cu(NO3)2、NaNO3的混合溶液中,加入一定量的锌粉,充分反应后过滤,得到金属滤渣和无色滤液。则所得滤液中一定含有的溶质是_____________________________。
9.(2019·云南中考)金属及金属材料在生产、生活中有广泛的应用。
(1)近年来,我省多地纷纷开展文明城市创建工作,垃圾分类回收是其中一项重要举措。某市街道垃圾桶如图所示,请回答下列问题:
①图中标识的物质,属于金属材料的是________________________________(写出一种即可)。
②使用铝合金做内筒的优点是________________________________(写出一点即可)。某品牌饮料的空易拉罐应收入________________(填“可回收”或“不可回收”)筒中。
③铁制品锈蚀的过程,实际上是铁跟空气中的________________________________发生化学反应的过程;除去铁制品表面的铁锈可用稀盐酸,反应的化学方程式为________________________________。
(2)将甲、乙、丙三种金属分别投入稀硫酸中,甲、丙表面有气泡产生,乙无明显现象;若将甲放入丙的硫酸盐溶液中,一段时间后,甲的表面有丙析出。由此推断这三种金属的活动性由强到弱的顺序是_______________________。
(3)将一定质量的铁粉加入到Al(NO3)3、Cu(NO3)2、AgNO3三种物质的混合溶液中,充分反应后过滤,得到滤液和滤渣。下列有关说法正确的是______________(填字母)。
A.若滤液为蓝色,则滤渣中一定有银,可能有铜
B.若滤渣中含有银、铜、铁,则滤液中一定含有Al3+、Fe3+、NO3−
C.若滤液为浅绿色,则滤渣中一定含银、铜、铝
D.若滤渣中加稀盐酸无气泡产生,则滤液中一定有Al3+、Fe2+、Cu2+,可能有Ag+
10.(2019·南京中考)2019年1月3日嫦娥四号探测器成功着陆在月球背面,并通过“鹊桥”中继星传回了近距离拍摄的月背影像图,揭开了月背的神秘面纱。“鹊桥”号上伞状通信天线是用表面镀金的钼丝编织而成的金属网。这种镀金钼丝纤维只有头发丝四分之一细,其性能稳定。“编”出来的金属网既强韧,受得住发射飞行外力“折腾”,又能在太空中收放自如,可以说是“刚柔并济”。
(1)钼能制成细丝,是利用了钼______________性。
(2)钼丝表面镀金,原因之一是利用了金的化学性质______________。
(3)我国的钼矿储量非常丰富,用辉钼矿(AMS)制备的过程如图:
①完成过程Ⅰ中反应的化学方程式:2MoS2+7O22MoO3+4______________。
②过程Ⅱ分两个阶段:
第一阶段反应中反应物与生成物的化学计量数之比为1∶1∶1∶1
写出下列化学方程式
第一阶段__________________________________________。
第二阶段__________________________________________,该反应的基本反应类型为______________。
11.(2019·盐城中考)人类历史发展的不同阶段曾以不同金属材料的使用作为标志。
(1)金、银在自然界有单质形式存在,说明他们的化学性质都______________。
(2)在生产生活实践中,人类逐渐掌握了多种金属的冶炼技术。
①比较两种铁矿石磁铁矿(主要成分Fe3O4)和菱铁矿(主要成分FeCO3),从化学的角度分析“磁铁矿作炼铁原料更具优势”,其原因是____________________________。
②近代工业上采用电解熔融氧化铝(Al2O3)的方法冶炼铝,Al2O3分解后得到两种单质,该反应的化学方程式为__________________________________________。
(3)镁铝合金被誉为“21世纪绿色金属结构材料”。一种镁铝合金Mg17All2是特殊的储氢材料,完全吸收氢气后得到MgH2和Al,该反应的化学方程式为______________________________________。
(4)钛和钛合金是21世纪的重要的金属材料。钛合金制品放在海水中数年,取出后仍光亮如新,是因为其______________(填字母序号)非常好。
A.可塑性 B.机械性能 C.抗腐蚀性能
(5)铁在潮湿的空气中反应生成疏松的铁锈。已知:2FeCl3+Fe3FeCl2
①铁锈的主要成分是______________(填化学式),将生锈的铁制品放入一定量的稀盐酸中充分反应,变化过程中最多涉及___________种化学反应基本类型。
②将10 g表面生锈的铁钉(杂质已忽略)浸泡在100 g溶质质量分数为7.3%的稀盐酸中充分反应,观察到铁锈已完全消失。反应停止后,取出光亮的铁钉洗涤、干燥、称量,质量为3.6 g。则原锈铁钉中铁元素的质量分数为______________。
(6)利用“活泼金属”可以制得H2,H2可用作汽车能源。若推广应用于汽车产业,则需综合考虑的因素有______________(填字母序号)。
A.金属原料的成本
B.生成过程中的能耗和污染
C.金属的回收利用
12.(2018·湘西中考)下列有关“金属之最”描述中,属于金属物理性质的是
A.钙是人体中含量最多的金属元素
B.铁是世界年产量最高的金属
C.铝是地壳中含量最多的金属
D.银是最好的导电导热金属
13.(2018·玉林中考)保护金属资源的有效途径,不包括下列的
A.合理开采矿物 B.寻找金属替代品
C.回收利用金属 D.禁止使用铁制品
14.(2018·长沙中考)2018年5月我国自主建造的第一艘航母下海,为保证航母的使用寿命,下列防锈措施不可行的是
A.用抗锈蚀性能优异的合金制造航母零部件
B.刷防锈漆
C.船体表面镀一层黄金
D.给某些部位涂油
15.(2018·广东中考)为测定某赤铁矿石中氧化铁的含量,小冰用一氧化碳还原12 g该赤铁矿石样品,充分反应完成后,称得剩余固体质量为9.3 g,假设矿石中其他物质不参与反应,请你推算,该矿石中氧化铁的含量为
A.85% B.80% C.75% D.70%
16.(2018·桂林中考)铝是地壳中含量最多的金属元素,铝的化合物种类繁多。氧化铝的熔点(2 050 ℃)高于铝的熔点(660 ℃)。硬铝(含铝、铜、镁、硅)是用途广泛的铝合金。结合课本知识回答下列问题。
(1)硬铝比铝的硬度________(填“大”或“小”),硬铝含有的非金属元素是________。
(2)氧化铝可用于制造耐火砖等耐高温材料,这是因为________________________。
(3)从活泼金属的化合物中提炼单质比较困难。人类3000多年前就使用铜,1500多年前就使用铁,推测人类使用铝比使用铁的年代________(填“早”或“晚”)。
(4)药物“胃舒平”(主要成分是氢氧化铝)可治疗胃酸过多,反应的化学方程式是________________________。
17.(2018·淮安中考)铁是目前使用最广泛的金属,请回答:
(1)铁可以用来制作炊具,这是利用了铁的________性。
(2)相比于黄铁矿(主要成分FeS2),工业上选赤铁矿(主要成分Fe2O3)为原料炼铁的优点是________________________。
(3)金属腐蚀造成的损失巨大,钢铁防腐尤为重要。下列钢铁制品的防护措施不合理的是______(填序号)。
A.在车船的表面喷涂油漆
B.将使用后的菜刀用布擦干
C.在铁制品表面镀上一层锌
D.用洗涤剂把铁制品表面的油膜洗净
18.(2018·常州中考)铁的冶炼与利用是学习和研究化学的重要课题。
Ⅰ.铁的冶炼。竖炉炼铁的工艺流程如图1所示。
(1)“燃烧室”中CH4燃烧的作用是________________________________________________________________________。
(2)写出“还原反应室”中炼铁的一个反应的化学方程式________________________________________。
(3)CH4与高温尾气中的CO2或H2O都能反应生成CO和H2,则16 g CH4在催化反应室中完全反应后,理论上得到H2的质量(m)范围是________。
Ⅱ.铁的利用,利用铁炭混合物(铁屑和活性炭的混合物)处理含有Cu(NO3)2、Pb(NO3)2和Zn(NO3)2的铜冶炼废水。在相同条件下,测量总质量相同、铁的质量分数不同的铁炭混合物对水中重金属离子的去除率,实验结果如图2所示。
(1)铁炭混合物中铁的质量分数为100%时,水中的Cu2+、Pb2+能被除去、而Zn2+不能被除去,其原因是__________________________________________________________________。
(2)铁炭混合物中铁的质量分数为0时,也能除去水中少量的重金属离子,其原因是_________________________________________________________________________________________________。
(3)处理效果最好时,铁炭混合物中的铁的质量分数为________。
变式拓展
1.【答案】C
【解析】A、古代湿法炼铜是铁与硫酸铜溶液发生置换反应生成硫酸亚铁溶液和铜,反应的化学方程式为Fe+CuSO4FeSO4+Cu,故正确;B、合金是指在一种金属中加热熔合其它金属或非金属而形成的具有金属特性的物质,所以金属与金属、金属与非金属都可能形成合金,故正确;C、置换反应是一种单质和一种化合物反应生成另一种单质和另一种化合物的反应;工业上用一氧化碳还原氧化铁制备铁,该反应的反应物均为化合物,不属于置换反应,故错误;D、元素的化学性质主要决定于原子最外层电子数,由于金属镁原子最外层有2个电子而钠原子最外层1个电子,因此是由于它们的原子结构中最外层电子数不同,故正确。故选C。
2.【答案】(1)增大反应物接触面积,使反应更快更充分
(2)提供炼铁所需的热量和还原剂CO
(3)N2
(4)C+O2CO2
【解析】(1)炼铁的固体原料需经过粉碎,其目的是增大反应物接触面积,使反应更快更充分。(2)工业炼铁中利用了焦炭的可燃性,提供热量;又利用其还原性,与二氧化碳反应生成一氧化碳气体。(3)高炉气体中有一成分在热空气中含量最多,这种气体是氮气,其化学式为N2。(4)炼钢炉中,通入纯氧的目的是使生铁中的碳与氧气反应生成二氧化碳,降低碳含量,提高铁的性能,反应的化学方程式为:C+O2CO2。
3.【答案】(1)FeSO4
(2)Fe2O3+3CO2Fe+3CO2
(3)Fe+H2SO4FeSO4+H2↑
【解析】A是赤铁矿的主要成分,则A是氧化铁,氧化铁和一氧化碳反应生成二氧化碳和铁,所以C是铁;E的浓溶液稀释时会放出大量的热,且E的稀溶液能和铁反应,所以E是稀硫酸,铁和稀硫酸反应生成硫酸亚铁和氢气;G溶液为蓝色,则G是铜盐,铁和铜盐发生置换反应生成铜和亚铁盐,所以D是硫酸亚铁,B是氢气,F是铜,带入验证完成相关的问题。
(1)D是FeSO4。
(2)反应①是一氧化碳和氧化铁反应产生铁和二氧化碳,所以反应的方程式为Fe2O3+3CO2Fe+3CO2。
(3)因为C是铁,E是稀硫酸,铁和稀硫酸反应生成硫酸亚铁和氢气,所以反应的化学方程式为:Fe+H2SO4FeSO4+H2↑。
4.【答案】B
【解析】A、合金的硬度比组成它的纯金属的硬度大,硬铝(铝合金)的硬度大于纯铝,正确;B、铁在空气中锈蚀,实际上是铁跟空气中的氧气和水共同作用的结果,铁在干燥的空气中不易生锈,错误;C、常温下,铝能与空气中的氧气反应,在其表面生成致密的氧化铝薄膜,正确;D、金属资源的回收利用,节约了金属资源,减少的冶炼金属产生的污染,保护了环境,正确。故选B。
5.【答案】(1)不活泼 (2)原子 (3)氧气、水 (4)AB (5)CH4 (6)KOH
【解析】(1)建造航母时,常用氮气或稀有气体作焊接金属保护气,因为它们的化学性质不活泼。
(2)建造航母用到钛合金,构成金属钛的粒子是原子。
(3)航母外壳用涂料覆盖,是为了防止钢铁材料与氧气、水接触而锈蚀。
(4)A、稀盐酸中加入足量铁粉后,铁和稀盐酸反应生成氯化亚铁和氢气,有气泡产生,再加铜粉,铜粉不和氯化亚铁反应,说明在金属活动性顺序里,铜位于铁之后,最后加入锌粉,锌粉可以将氯化亚铁中的铁置换出来,说明在金属活动性顺序里,锌位于铁之前,故可以探究锌、铁、铜三种金属活动性强弱,符合题意;B、ZnCl2溶液中加入足量铁粉后,铁粉不与氯化锌反应,说明在金属活动性顺序里,锌位于铁之前,再加入CuCl2溶液,铁可将氯化铜中的铜置换出来,说明在金属活动性顺序里,铜位于铁之后,故可以探究锌、铁、铜三种金属活动性强弱,符合题意;C、ZnC12溶液中加入足量铜粉后,铜粉不与氯化锌反应,再加入铁粉,铁粉也不与氯化锌反应,说明在金属活动性顺序里,铜、铁位于锌之后,但是无法探究铜、铁的金属活动性强弱,不符合题意。故选AB。
(5)沼气的主要成分是甲烷,故这里“X气体”是指CH4。
(6)“蜃”主要成分是氧化钙,“蜃”与草木灰、水混合后所得的碱液可用来洗涤帛丝,氧化钙与水反应生成氢氧化钙,草木灰的主要成分是碳酸钾,氢氧化钙与碳酸钾反应生成氢氧化钾与碳酸钙,故得到的碱液的溶质是KOH。
考点冲关
1.【答案】B
【解析】污染空气且能形成酸雨的主要气体有二氧化硫、二氧化氮和三氧化硫。根据化学反应中元素种类是不变的,所以矿石中要含有硫元素或氮元素,才能产生形成酸雨的气体。故选B。
2.【答案】B
【解析】A、回收铝制易拉罐,可以实现资源有效利用,属于保护金属资源的途径,不符合题意;
B、金属矿物资源有限,应有计划、合理开采,不属于保护金属资源的途径,符合题意;
C、寻找金属代用品,减少金属资源的使用,属于保护金属资源的途径,不符合题意;
D、防止金属资源腐蚀,可以减少金属资源的损耗,属于保护金属资源的途径,不符合题意。
故选B。
3.【答案】C
【解析】A、地壳中含量最多的金属元素是铝,错误;B、侯德榜先生用食盐为原料制得纯碱,称为侯氏制碱法,错误;C、纤维素属于糖类,正确;D、高炉炼铁制得的是生铁,主要成分是铁,含有碳等杂质,错误。故选C。
4.【答案】B
【解析】A、金属锈蚀与氧气和水有关,在金属表面刷漆或是涂油能防止金属与氧气或水接触,可以防锈,不符合题意;B、用砂纸擦去铝制品表面的氧化膜,则破坏了保护层,使内部的铝易被腐蚀,不能防锈,符合题意; C、制成耐腐蚀的合金,改变了金属的内部结构,有利于防锈,不符合题意;D、在金属表面镀上一层耐腐蚀的铬能使金属与氧气或水隔绝,能防止生锈,不符合题意。故选B。
5.【答案】C
【解析】A、赤铁矿炼铁后生成铁和二氧化碳,不会污染空气;B、磁铁矿炼铁后也生成铁和二氧化碳,不会污染空气;C、黄铁矿炼铁后会生成铁和二氧化硫,二氧化硫会污染空气;D、菱铁矿炼铁后也生成铁和二氧化碳,不会污染空气。故选C。
6.【答案】B
【解析】A、一氧化碳具有还原性,能与氧化铁反应生成铁和二氧化碳,a处红棕色粉末变为黑色,故选项说法正确;B、该化学方程式没有注明反应条件,且氧化铁的化学式书写错误,正确的化学方程式为Fe2O3+3CO2Fe+3CO2,故选项说法错误;C、一氧化碳具有可燃性,为防止发生爆炸,实验开始时,应先通CO,排尽装置内的空气,后加热,故选项说法正确;D、根据一氧化碳具有可燃性,为防止污染空气,可利用点燃的方法进行尾气处理,故选项说法正确。故选B。
7.【答案】A
【解析】A、由铁的锈蚀条件可知,甲试管中的铁钉既与氧气接触,又与水接触,所以甲试管中的铁钉最先锈蚀,且水面附近的部分锈蚀最严重,故A正确;B、由A选项分析可知,甲试管中的铁钉发生了锈蚀,而乙试管中的铁钉只与水接触、丙试管中的铁钉只与氧气接触,均没有发生锈蚀,故B错误;C、丙试管中的铁钉只与氧气接触,没有锈蚀,甲和丙可对比得出铁生锈的条件之一水,故C错误;D、乙试管中的铁钉只与水接触,没有锈蚀,甲和乙可对比得出铁生锈的条件之一是氧气,故D错误。故选A。
8.【答案】C
【解析】化合反应是两种或两种以上的物质反应生成一种物质,其特征是“多变一”。A、一氧化碳和铁矿石反应生成铁和二氧化碳不符合“多变一”的特征,不属于化合反应;B、石灰石生成二氧化碳和氧化钙的反应不符合“多变一”的特征,符合“一变多”的分解反应特征;C、焦炭和二氧化碳反应生成一氧化碳的反应符合“多变一”的特征,属于化合反应;D、焦炭充分燃烧生成二氧化碳的反应符合“多变一”的特征,属于化合反应。故选C。
9.【答案】B
【解析】A、金的活动性比氢弱,故黄金不与酸反应,黄铜中的锌可以与酸反应冒出气泡,故可以用酸鉴别,故正确;B、铁生锈的条件是与空气和水同时接触,故干燥的空气中铁不易生锈,故错误;C、合金的硬度比组成金属的硬度大,故硬铝(铝合金)的硬度大于纯铝,故正确;D、金属资源的回收利用既保护了环境,又节约了金属资源,正确。故选B。
10.【答案】A
【解析】A、在加热条件下,一氧化碳与氧化铁反应生成了铁和二氧化碳,二氧化碳与氢氧化钙反应生成了碳酸钙沉淀和水。所以反应的现象是:红棕色固体变黑,故A错误;B、在加热条件下,一氧化碳与氧化铁反应生成了铁和二氧化碳,铁与稀盐酸会产生气泡,故B正确;C、在该实验中,一氧化碳将氧化铁还原成铁,又能被点燃,说明了一氧化碳既有可燃性又有还原性,故C正确;D、在玻璃管中发生的反应是一氧化碳与氧化铁在加热时反应生成了二氧化碳和铁,在该反应中反应物是两种化合物,不属于置换反应,故D正确。故选A。
11.【答案】(1)金属材料 混合物 硬度更大(合理即可)
(2)防止铁被氧化
(3)Fe2O3+3CO2Fe+3CO2
【解析】(1)金属和合金都属于金属材料,钢是铁的合金,属于金属材料,钢是是由铁、碳等多种物质组成,是混合物,钢与纯铁相比,钢的优点是硬度更大(或耐腐蚀性强等合理即可)。(2)在铁轨铺设过程中要焊接钢材,焊接时通常要在通人氩气的环境中进行,通入氩气进行焊接的目的是防止铁在高温条件下接触到氧气而被氧化。(3)工业上使用一氧化碳与赤铁矿(主要成分为氧化铁)反应冶炼铁,原理是氧化铁和一氧化碳在高温条件下生成铁和二氧化碳,反应的化学方程式为Fe2O3+3CO2Fe+3CO2。
12.【答案】(1)延展性
(2)2Al2O3(熔融)4Al+3O2↑
(3)①足量的铜丝和硝酸银溶液
②铜丝表面有银白色固体析出,溶液由无色变为蓝色
③Cu>Ag
④铁丝
⑤铁丝表面有红色固体析出,溶液由蓝色变为浅绿色
⑥Fe>Cu
(4)448t
【解析】(1)铁能压成铁片,是利用了铁的延展性。
(2)在熔融状态下电解氧化铝,生成铝和氧气,反应的化学方程式为:2Al2O3(熔融)4Al+3O2↑。(3)向试管中加入足量的铜丝和硝酸银溶液,可以看到丝表面有银白色固体析出,溶液由无色变为蓝色,证明铜的活动性比银强;充分反应后取出固体,继续向溶液中加入铁丝,可以看到铁丝表面有红色固体析出,溶液由蓝色变为浅绿色,证明证明铁的活动性比铜强;最终的得出结论:金属活动性铁>铜>银。
(4)解:设理论上可以炼出含铁 90%的生铁的质量是x,
x=448 t
直通中考
1.【答案】A
【解析】A、“绿水青山就是金山银山”,垃圾分类处理有利于生态文明建设;废弃物中,易拉罐属于可回收物,故选项正确;B、易拉罐不属于餐厨垃圾,故选项错误;C、易拉罐不属于有害垃圾,故选项错误;D、易拉罐不属于其它垃圾,故选项错误。故选A。
2.【答案】B
【解析】A、生铁和钢都是铁的合金,这两种铁合金的主要区别在于含碳量不同,生铁的含碳量为2%~4.3%,钢的含碳量为0.03%~2%,生铁和钢均为混合物,故选项说法错误;B、铁在空气中锈蚀,实际上是铁跟空气中的氧气和水共同作用的结果,故选项说法正确;C、合金的熔点比组成它的纯金属的熔点低,生铁的熔点应比纯铁的低,故选项说法错误;D、锈蚀后的铁制品仍然有回收价值,故选项说法错误。故选B。
3.【答案】D
【解析】A、一段时间后,甲和乙试管中的铁钉均不生锈,不能探究铁锈蚀的条件,故选项错误;B、一段时间后,乙和丙试管中的铁钉均不生锈,不能探究铁锈蚀的条件,故选项错误;C、一段时间后,甲和丙试管中的铁钉均不生锈,不能探究铁锈蚀的条件,故选项错误;D、一段时间后,甲试管中的铁钉不生锈,丁试管中的铁钉生锈,可用于探究铁锈蚀的条件,故选项正确。故选D。
4.【答案】C
【解析】A、磁铁矿的主要成分是Fe3O4,故选项说法错误;B、实验开始先通入一氧化碳,排出装置内的空气后,再点燃酒精喷灯加热玻璃管中的氧化铁,先通入一氧化碳后加热的原因是排尽玻璃管中的空气,防止发生爆炸,故选项说法错误;C、一氧化碳具有还原性,能与氧化铁反应生成铁和二氧化碳,实验进行一段时间后,玻璃管A中出现的现象是红棕色粉末逐渐变黑,故选项说法正确;D、一氧化碳有毒,直接排放到空气中会污染环境,气体通过澄清石灰水后不能直接排放,可将玻璃管改成尖嘴点燃或用气球收集,故选项说法错误。故选C。
5.【答案】A
【解析】A、Cu与稀H2SO4不反应,故选项说法错误;B、氢气具有还原性,能与氧化铜反应生成铜和水,可观察到固体粉末由黑色变成红色,故选项说法正确;C、发生的反应为CuO+H2Cu+H2O,故选项说法正确;D、氢气能与氧化铜反应生成铜和水,氢气夺取了氧化铜中的氧,具有还原性,故选项说法正确。故选A。
6.【答案】A
【解析】A、铝比铁的抗腐蚀性好,是因为其表面易形成致密的氧化物保护膜,正确;B、锌比银活泼,故锌能置换出可溶性银盐中的银,而氯化银是难溶于水的,故错误;C、生铁和刚都是合金,都是混合物,故错误;D、铜的化学性质不活泼,但是铜器放置在潮湿的空气中也会被腐蚀,故错误。故选A。
7.【答案】(1)铝表面的氧化铝与硫酸反应生成硫酸铝和水
(2)2Al+3H2SO4Al2(SO4)3+3H2↑
【解析】(1)由于在空气中铝表面容易生成一层致密的氧化铝膜,压强变化不大因为铝表面的氧化铝与硫酸反应生成硫酸铝和水。
(2)m点气体压强明显增大,说明有气体产生,铝与稀硫酸反应生成硫酸铝和氢气,反应的化学方程式为2Al+3H2SO4Al2(SO4)3+3H2↑。
8.【答案】(1)生铁
(2)氧化铝或Al2O3
(3)硝酸钠、硝酸锌
【解析】(1)合金硬度比组成的金属单质硬度大,因此生铁和纯铁,硬度较大的是生铁。
(2)铝制品其有很好的抗腐蚀性能,原因是铝在空气中与氧气反应,其表面生成一层致密的氧化铝或Al2O3薄膜。
(3)向AgNO3、Cu(NO3)2、NaNO3的混合溶液中,加入一定量的锌粉,锌不能和硝酸钠反应,先和硝酸银反应生成硝酸锌和银,后和硝酸铜反应生成硝酸锌和铜,充分反应后过滤,得到金属滤渣和无色滤液,说明硝酸铜已经完全反应,则所得滤液中一定含有的溶质是硝酸钠、硝酸锌。
9.【答案】(1)①铁质外筒或是铝合金内筒
②抗腐蚀性强 可回收
③水和氧气 Fe2O3+6HCl2FeCl3+3H2O
(2)甲>丙>乙
(3)A
【解析】(1)属于金属材料的是铁质外筒或是铝合金内筒。
②铝制品抗腐蚀性强,故使用铝合金做内筒的优点是抗腐蚀性强;空易拉罐应收入可回收筒中。
③铁制品锈蚀实际上是铁跟空气中的水和氧气发生化学反应的过程;除去铁制品表面的铁锈可用稀盐酸,反应的化学方程式为Fe2O3+6HCl2FeCl3+3H2O。
(2)将甲、乙、丙三种金属分别投入稀硫酸中,甲、丙表面有气泡产生,乙无明显现象,说明乙的活动性最弱;若将甲放入丙的硫酸盐溶液中,一段时间后,甲的表面有丙析出,说明甲的活动性强于丙,故由此推断这三种金属的活动性由强到弱的顺序是甲>丙>乙。
(3)将一定质量的铁粉加入到Al(NO3)3、Cu(NO3)2、AgNO3三种物质的混合溶液中,则铁能与硝酸银反应,能与硝酸铜反应,不与硝酸铝反应,充分反应后过滤,得到滤液和滤渣。A、若滤液为蓝色,则含有铜离子,则滤渣中一定有银,可能有铜,正确;B、若滤渣中含有银、铜、铁,则滤液中一定含有Al3+和Fe2+、NO3−,错误;C、若滤液为浅绿色,则滤渣中一定含银,不一定含有铜,不会含有铝,错误;D、若滤渣中加稀盐酸无气泡产生,则滤液中一定有Al3+、Fe2+,可能有Ag+和Cu2+,错误。故填A。
10.【答案】(1)延展
(2)不活泼
(3)①SO2
②MoO3+H2MoO2+H2O MoO2+2H2Mo+2H2O 置换反应
【解析】(1)钼能制成细丝,是利用了钼的延展性。
(2)钼丝表面镀金,是为了防止钼与其他物质发生反应,原因之一是利用了金的化学性质稳定性。
(3)①根据质量守恒定律,反应前后原子的种类和个数不变,反应物:2个Mo;4个S;14个氧原子;生成物中:2个Mo;6个O;故空格上的化学式是SO2。
②第一阶段:MoO3和H2在高温的条件反应生成MoO2和H2O,化学方程式为MoO3+H2MoO2+H2O;第二阶段:MoO2和H2在高温的条件反应生成Mo和水,化学方程式为:MoO2+2H2Mo+2H2O;该反应符合“一换一”的特点,是置换反应。
11.【答案】(1)不活泼
(2)①磁铁矿中铁元素的含量更高
②2Al2O34Al+3O2↑
(3)Mg17All2+17H217MgH2+12Al
(4)C
(5)①Fe2O3 三
②92%
(6)ABC
【解析】(1)金、银在自然界有单质形式存在,说明他们的化学性质都不活泼。
(2)①在Fe3O4中铁元素的质量分数=≈72.4%;在FeCO3中铁元素的质量分数=≈42.3%,所以磁铁矿中铁元素的含量更高。
②Al2O3在通电的条件下生成Al和O2,化学方程式为2Al2O34Al+3O2↑。
(3)反应物是Mg17All2和H2,生成物是MgH2和Al,化学方程式为:Mg17All2+17H217MgH2+12Al。
(4)由于钛合金抗腐蚀性能非常好,所以钛合金制品放在海水中数年,取出后仍光亮如新,故选C。
(5)①铁锈的主要成分是Fe2O3(或者Fe2O3•xH2O);将生锈的铁制品放入一定量的稀盐酸中充分反应,变化过程中发生的反应有:Fe2O3+6HCl2FeCl3+3H2O,符合“两交换,价不变”的特征是复分解反应;Fe+2HClFeCl2+H2↑,符合“一换一”的特征是置换反应;2FeCl3+Fe3FeCl2,符合“多变一”是化合反应,所以变化过程中最多涉及三种化学反应基本类型。
②充分反应后都生成了FeCl2,根据质量守恒定律可知,FeCl2中的氯元素全部来自于盐酸,设FeCl2中铁元素的质量为x。
x=5.6 g
原锈铁钉中铁元素的质量分数为:
×100%=92%。
(6)利用“活泼金属”可以制得H2,H2可用作汽车能源。若推广应用于汽车产业,则需综合考虑的因素有金属原料价格是否便宜、生成过程中的能耗和污染是否大、金属是否便于回收和利用等,故选ABC。
12.【答案】D
【解析】A、钙是人体中含量最多的金属元素,不属于金属物理性质,故选项错误;B、铁是世界年产量最高的金属,不属于金属物理性质,故选项错误;C、铝是地壳中含量最多的金属,不属于金属物理性质,故选项错误;D、银是最好的导电导热金属,描述的是导电性、导热性,属于金属物理性质,故选项正确。故选D。
13.【答案】D
【解析】A、保护金属资源的有效途径之一是合理开采矿物,正确;B、用代用品代替钢和其他的合金制管道和汽车外壳,既节约金属,又可以改变车和管道的性能,正确;C、回收利用废旧金属既减少了金属对环境的污染,又可以节约金属资源,正确;D、铁制品在生产、生活中有广泛的用途,不能禁止,错误。故选D。
14.【答案】C
【解析】A、用抗锈蚀性能优异的合金制造航母零部件,能延长航母的使用寿命,不符合题意;B、刷防锈漆能隔绝氧气和水,能延长航母的使用寿命,不符合题意;C、黄金的价格昂贵,通过船体表面镀一层黄金防锈,方法不可行,符合题意;D、给某些部位涂油能隔绝氧气和水,能延长航母的使用寿命,不符合题意。故选C。
15.【答案】C
【解析】设该矿石中氧化铁的质量分数为x。
Fe2O3+3CO2Fe+3CO2 固体质量差量
160 112 160-112=48
12 g×x 12 g-9.3 g=2.7 g
=
x=75%
故选C。
16.【答案】(1)大 硅
(2)熔点高
(3)晚
(4)Al(OH)3+3HCl===AlCl3+3H2O
【解析】(1)合金的硬度一般大于其组成金属的硬度,所以硬铝比铝的硬度大;硬铝含有的非金属元素是硅。(2)氧化铝的熔点高,可用于制造耐火砖等耐高温材料。(3)铝比铁活泼,所以人类使用铝比使用铁的年代晚。(4)胃酸的主要成分是盐酸,盐酸与氢氧化铝发生中和反应生成氯化铝和水,反应的化学方程式为Al(OH)3+3HCl===AlCl3+3H2O。
17.【答案】(1)导热
(2)含铁量高,不会造成酸雨
(3)D
【解析】(1)铁具有导热性,所以可用来制炊具。(2)赤铁矿的主要成分是Fe2O3,矿石中含铁元素,冶炼时产生的大气污染物相对较少,含铁量比较高;黄铁矿的主要成分是FeS2,冶炼时会产生大量的二氧化硫,造成空气污染和酸雨。(3)铁与氧气、水共存时发生锈蚀。A、在车船的表面喷涂油漆可以隔绝氧气、水与铁的接触,达到防锈的目的;B、将使用后的菜刀用布擦干能达到防锈的目的;C、在铁制品表面镀上一层锌可以隔绝氧气、水与铁的接触,达到防锈的目的;D、铁制品表面的油污可以隔绝氧气、水与铁的接触,达到防锈的目的,洗净油污后易发生锈蚀。故选D。
18.【答案】Ⅰ.(1)燃烧产生热量、并为生产合成气提供原料
(2)3CO+Fe2O32Fe+3CO2
(3)4 g<m<6 g
Ⅱ.(1)铁的金属活动性排在锌的后面
(2)活性炭对铜离子和铅离子具有吸附性
(3)50%
【解析】Ⅰ.(1)甲烷燃烧放出了大量的热,能够给炼铁提供热量,同时生成了二氧化碳和水,提供了生产合成气的原料,所以“燃烧室”中CH4燃烧的作用是:燃烧产生热量,并为生产合成气提供原料。(2)一氧化碳和氧化铁在高温的条件下生成铁和二氧化碳,化学方程式为:3CO+Fe2O32Fe+3CO2。(3)甲烷和二氧化碳反应生成氢气的质量为x。
CH4+CO22CO+2H2
16 4
16 g x
=
x=4 g
甲烷和水反应生成氢气的质量为y。
CH4+H2OCO+3H2
16 6
16 g y
=
y=6 g
所以理论上得到H2的质量(m)范围是4 g<m<6 g。
Ⅱ.(1)铁炭混合物中铁的质量分数为100%时,水中的Cu2+、Pb2+能被除去、而Zn2+不能被除去,原因是:铁的金属活动性排在锌的后面。(2)铁炭混合物中铁的质量分数为0时,也能除去水中少量的重金属离子,原因是:活性炭对铜离子和铅离子具有吸附性。(3)由图2中的数据可知,处理效果最好时,铁炭混合物中的铁的质量分数为:50%。
相关试卷
这是一份初中化学中考复习 考点25 金属资源的利用和保护-中考化学考点一遍过,共20页。试卷主要包含了金属在自然界中的存在,铁的冶炼,铁的锈蚀与防护,金属资源利用和保护等内容,欢迎下载使用。
这是一份初中化学中考复习 考点18 碳的单质-备战2020年中考化学考点一遍过,共20页。试卷主要包含了碳的单质,碳的化学性质,氧化反应与还原反应,碳燃烧时生成物的判断等内容,欢迎下载使用。
这是一份初中化学中考复习 考点13 水的组成-中考化学考点一遍过,共25页。试卷主要包含了水的性质,氢气的性质与用途,验证水的组成,纯净物的简单分类,水的用途等内容,欢迎下载使用。

