所属成套资源:2022-2023学年高中生物高一(上)期末生物试卷(含答案解析)真题合集
2022-2023学年北京市通州区高一(上)期末生物试卷(含答案解析)
展开
这是一份2022-2023学年北京市通州区高一(上)期末生物试卷(含答案解析),共33页。试卷主要包含了9%生理盐水中的红细胞无变化, 细胞内的生物大分子, 生长在低寒地带, 在线粒体中不会发生的过程是等内容,欢迎下载使用。
2022-2023学年北京市通州区高一(上)期末生物试卷
1. 结构与功能相适应是生物学的基本观点之一,以下叙述正确的是( )
A. 蛋白质合成旺盛的细胞中内质网的数量明显增加
B. 植物细胞中心体的存在,利于其光合作用的正常进行
C. 核膜上有核孔,可实现核质之间频繁的物质交换和信息交流
D. 醋酸杆菌没有线粒体,只能进行无氧呼吸
2. 将人体红细胞分别放在蒸馏水,0.9%生理盐水、浓盐水、10%医用葡萄糖溶液中,一段时间后,红细胞的形态变化是( )
A. 蒸馏水中的红细胞无变化 B. 0.9%生理盐水中的红细胞无变化
C. 浓盐水中的红细胞涨破 D. 10%医用葡萄糖溶液中的红细胞无变化
3. 细胞内的生物大分子(如胃蛋白酶原)运出细胞的方式是( )
A. 协助扩散 B. 自由扩散 C. 胞吐 D. 被动运输
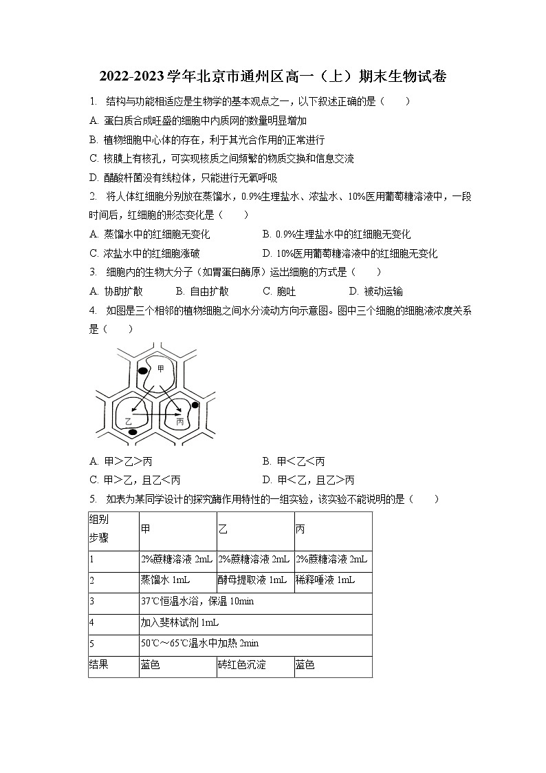
4. 如图是三个相邻的植物细胞之间水分流动方向示意图。图中三个细胞的细胞液浓度关系是( )
A. 甲>乙>丙 B. 甲<乙<丙
C. 甲>乙,且乙<丙 D. 甲<乙,且乙>丙
5. 如表为某同学设计的探究酶作用特性的一组实验,该实验不能说明的是( )
组别
步骤
甲
乙
丙
1
2%蔗糖溶液2mL
2%蔗糖溶液2mL
2%蔗糖溶液2mL
2
蒸馏水1mL
酵母提取液1mL
稀释唾液1mL
3
37℃恒温水浴,保温10min
4
加入斐林试剂1mL
5
50℃~65℃温水中加热2min
结果
蓝色
砖红色沉淀
蓝色
A. 酵母提取液含有蔗糖酶 B. 酶具有专一性
C. 蔗糖酶的最适温度一定是37℃ D. 蔗糖不是还原糖
6. 嫩肉粉的主要作用是利用其中的酶对肌肉组织中的有机物进行分解,使肉类制品口感鲜嫩。根据酶的作用特点,下列使用方法最佳的是( )
A. 炒肉的过程中加入 B. 肉炒熟后起锅前加入
C. 用沸水溶解后与肉片混匀,炒熟 D. 室温下与肉片混匀,放置一段时间后炒熟
7. 下列有关ATP的叙述,正确的是( )
A. 线粒体是蓝藻产生ATP的主要场所
B. 细胞呼吸产生的能量大部分用于合成ATP
C. ATP分子由1个腺苷和3个磷酸基团组成
D. 具有分泌功能的细胞内需要储存大量的ATP
8. 生长在低寒地带(气温5℃以下)的沼泽植物臭菘,其花序在成熟时温度可达30℃。研究发现,臭菘花序细胞耗氧速率是其它细胞的100倍以上,但单位质量葡萄糖生成ATP的量却只有其它细胞的40%。下列关于花序细胞的叙述不正确的是( )
A. 主要通过有氧呼吸生成ATP B. O2在有氧呼吸的第三阶段被消耗
C. 呼吸作用产生的热量远少于其它细胞 D. 推测该现象有利于花序的发育
9. 在线粒体中不会发生的过程是( )
A. 葡萄糖分解为丙酮酸 B. 氧气和[H]结合生成水
C. 丙酮酸与水反应生成CO2 D. 合成大量ATP
10. 结合细胞呼吸原理分析,下列日常生活中的做法不合理的是( )
A. 处理伤口选用透气的创可贴 B. 定期给花盆中的土壤松土
C. 采用快速短跑进行有氧运动 D. 真空包装食品以延长保质期
11. 毛主席的诗句“看万山红遍,层林尽染”描写出了秋天缤纷的色彩。下列叙述正确的是( )
A. 植物的色素只存在于液泡中
B. 用清水可以将紫鸭跖草叶片中的所有色素提取并分离
C. 秋天银杏叶片变黄的原因是低温造成叶绿素含量降低
D. 枫树、爬山虎等植物叶片变红后捕获光能的能力增强
12. Rubisco酶是绿色植物光合作用过程中的关键酶,当CO2浓度较高时,该酶催化CO2与C5反应进行光合作用。当O2浓度较高时,该酶催化C5与O2反应,最后在线粒体内生成CO2,植物这种在光下吸收O2产生CO2的现象称为光呼吸。下列叙述错误的是( )
A. 绿色植物进行光呼吸的场所有叶绿体基质和线粒体
B. 植物光呼吸的进行导致光合作用产生的有机物减少
C. 光合作用过程中,CO2和C5反应需要消耗光反应产生的能量
D. 植物细胞呼吸产生CO2的场所为细胞质基质或线粒体基质
13. 在封闭的温室内栽种农作物,下列不能提高作物产量的措施是( )
A. 保持合理的昼夜温差 B. 降低室内CO2浓度
C. 增加光照强度 D. 适当延长光照时间
14. 淀粉通常由植物的光合作用产生。2021年9月,中国科学家在全球首次实现二氧化碳到淀粉的从头合成,突破了二氧化碳人工合成淀粉技术。对这项技术应用前景的表述不正确的是( )
A. 可以解决粮食不足问题 B. 可以取代植物进行光合作用
C. 能降低温室效应 D. 能节约土地、避免化肥污染等
15. 细胞的全能性是指( )
A. 细胞具有各项生理功能
B. 已分化的细胞能恢复到分化前的状态
C. 已分化的细胞全部能再进一步分化
D. 已分化的细胞仍具有发育成完整个体的潜能
16. 下列关于观察植物细胞有丝分裂实验的叙述中,不正确的是( )
A. 用质量分数为15%的盐酸解离根尖目的是使组织中的细胞相互分离开来
B. 解离后漂洗是为了洗去根尖上的解离液,防止解离过度和影响染色
C. 制片时先将根尖弄碎,盖上盖玻片,再用拇指轻压可使细胞分散开
D. 看到一个前期细胞时,要注意观察它进入中期、后期、末期的过程
17. 如图为动物细胞的有丝分裂示意图,叙述不正确的是( )
A. 该细胞处于有丝分裂中期
B. 该细胞中含有8条染色体
C. ①和②是姐妹染色单体
D. ③将在后期分裂为2个
18. 人体骨髓中存在少量属于多能干细胞的间充质干细胞(MSC),如图为MSC分裂、分化成多种组织细胞的示意图,下列叙述不正确的是( )
A. MSC的分化程度低于成纤维细胞
B. MSC分化形成脂肪细胞时遗传物质发生改变
C. 分化形成的多种组织细胞形态、结构与功能有差异
D. MSC分裂、分化可以补充衰老死亡的细胞
19. 2019年7月,科学家从一位几乎失明的女性体内获取高度分化的体细胞,将其诱导为iPS细胞(类似胚胎干细胞),然后继续培养iPS细胞获得角膜组织,移植到这位女性的左眼上,患者术后视力恢复到可阅读书籍的程度。下列叙述不正确的是( )
A. iPS细胞的全能性高于高度分化的体细胞
B. iPS细胞与高度分化的体细胞遗传信息不同
C. 培养iPS细胞获得角膜组织经过了细胞分化过程
D. iPS细胞有望解决器官移植供体短缺等问题
20. 科学家用专门的染料标记正在发生凋亡的细胞。下图表示处于胚胎发育阶段的小鼠脚趾。叙述不正确的是( )
A. 发育过程中小鼠脚趾之间的细胞发生了凋亡
B. 细胞凋亡是由基因决定的细胞自动结束生命的过程
C. 细胞凋亡是细胞正常代谢活动意外中断引起的细胞死亡
D. 小鼠整个生命历程中都会发生细胞凋亡过程
21. 下列对酶的叙述中,正确的是( )
A. 所有的酶都是蛋白质 B. 催化生化反应前后酶的性质发生改变
C. 酶与无机催化剂的催化效率相同 D. 强酸可破坏酶的空间结构,使其失去活性
22. 《晋书•车胤传》记载了东晋时期名臣车胤日夜苦读,将萤火虫聚集起来照明读书的故事。萤火虫尾部可发光,为发光直接供能的物质是( )
A. 淀粉 B. ATP C. 葡萄糖 D. 蛋白质
23. 一分子ATP中,含有的特殊化学键和磷酸基团的数目分别是( )
A. 2和3 B. 1和3 C. 2和2 D. 4和6
24. 酵母菌进行有氧呼吸和无氧呼吸的共同终产物是( )
A. H2O B. CO2 C. 酒精 D. 乳酸
25. 细胞内葡萄糖分解为丙酮酸的过程( )
A. 不产生CO2 B. 必须在有O2条件下进行
C. 在线粒体内进行 D. 反应速度不受温度影响
26. 北方秋季,银杏、黄栌、红枫等树种的叶片由绿变黄或变红,一时间层林尽染,分外妖娆。低温造成叶肉细胞中含量下降最显著的色素是( )
A. 叶黄素 B. 花青素 C. 叶绿素 D. 胡萝卜素
27. 在光合作用过程中,光反应为暗反应提供的产物是( )
A. ADP和NADP B. O2和H2O C. O2和NADPH D. ATP和NADPH
28. 以下指标不能用于测定光合作用速率的是( )
A. 氧气释放量 B. CO2吸收量 C. ATP生成量 D. 糖的生成量
29. 组成染色体和染色质的主要物质是( )
A. DNA和RNA B. DNA和脂质 C. 蛋白质和RNA D. 蛋白质和DNA
30. 下列关于细胞周期的叙述,正确的是( )
A. 抑制DNA的合成,细胞将停留在分裂期
B. 细胞周期包括前期、中期、后期、末期
C. 细胞分裂间期为细胞分裂期提供物质基础
D. 成熟的生殖细胞产生后立即进入下一个细胞周期
31. 在细胞有丝分裂过程中,DNA、染色体和染色单体三者数量比是2:1:2的时期是( )
A. 前期和中期 B. 中期和后期 C. 后期和末期 D. 前期和末期
32. 如图是洋葱根尖分生区细胞有丝分裂的显微照片,按细胞分裂的过程排序,正确的是( )
A. ①→④→③→⑤→② B. ③→⑤→④→②→①
C. ①→④→⑤→②→③ D. ④→⑤→③→①→②
33. 在观察植物细胞的有丝分裂实验中,制作装片的正确顺序是( )
A. 染色→解离→漂洗→压片 B. 解离→漂洗→染色→压片
C. 漂洗→解离→染色→压片 D. 解离→染色→漂洗→压片
34. 通常,动物细胞有丝分裂区别于植物细胞有丝分裂的特点是( )
A. 核膜、核仁消失 B. 形成纺锤体
C. 着丝粒分裂 D. 中心粒周围发出星射线
35. 正常情况下,下列关于细胞增殖、分化、衰老和凋亡的叙述中,正确的是( )
A. 所有的体细胞都不断地进行细胞分裂 B. 细胞分化使基因的碱基序列产生差异
C. 细胞分化仅发生于早期胚胎形成过程 D. 细胞的衰老和凋亡是自然的生理过程
36. 杂色鲍也叫九孔鲍,是我国南方地区重要的鲍养殖品种之一。研究人员通过研究温度和pH对杂色鲍消化酶活性的影响,为杂色鲍快速健康养殖提供参考,结果如图。请回答问题:
(1)杂色鲍体内的胃蛋白酶可将食物中的蛋白质分解为多肽,但不能进一步将多肽分解为 ______,这说明酶具有 ______性。
(2)据图1和图2可知,杂色鲍体内的消化酶活性都会随温度和pH的变化而变化,其中淀粉酶的最适温度为 ______左右,在食物消化中作用的机理是 ______。实验设计中“淀粉酶的活性”可通过测定 ______作为指标。
(3)综合以上实验结果,三种酶在各自最适温度和最适pH下,______的活性最高,这可能与杂色鲍喜食富含 ______的藻类有关。
37. 为了研究ATP合成过程中能量转换机制,科学家利用提纯的大豆磷脂、某种细菌膜蛋白(Ⅰ)和牛细胞中的ATP合成酶(Ⅱ)构建ATP体外合成体系,如图所示.
请回答问题:
(1)科学家利用人工体系模拟了在叶绿体中的______和线粒体内膜上合成ATP的能量转换过程.
(2)科学家利用人工体系进行了相关实验,如表.
组别
人工体系
H+通过Ⅰ的转运
H+通过Ⅱ的转运
ATP
大豆磷脂构成的囊泡
Ⅰ
Ⅱ
1
+
+
+
有
有
产生
2
+
-
+
无
无
不产生
3
+
+
-
有
无
不产生
注:“+”、“-”分别表示人工体系中组分的“有”、“无”
①比较第1组和第2组的结果可知,Ⅰ可以转运H+进入囊泡.进一步研究发现,第1组囊泡内pH比囊泡外低1.8,说明囊泡内的H+浓度囊泡外______.
②当第1组人工体系加入丙酮后,不再产生ATP,其原因可能是丙酮破坏了囊泡膜,导致囊泡内的H+______.
③比较第1组和第3组的结果可知,伴随______的过程,ADP和Pi合成ATP.
(3)上述实验表明,人工体系产生ATP的能量转换过程是光能→______→ATP中的化学能.
38. 酵母菌是制作马奶酒的重要发酵菌种之一,科研人员对马奶酒中的酵母菌菌株进行研究。
(1)酵母菌在有氧条件下将葡萄糖彻底氧化分解为 ______,同时释放大量能量,为其生命活动提供动力;在无氧条件下将葡萄糖分解为 ______。
(2)马奶中含有的糖类主要为乳糖。某些微生物可将乳糖水解为葡萄糖和半乳糖,酵母菌可利用这些单糖发酵产生酒精,从而制成马奶酒。科研人员研究野生型酵母菌和马奶酒酵母菌的发酵情况,结果分别如图所示。
①据图可知,野生型酵母菌首先利用 ______进行发酵,当这种糖耗尽时,酒精产量的增加停滞一段时间,才开始利用 ______进行发酵。
②分析图中曲线,与野生型酵母菌相比,马奶酒酵母菌在利用葡萄糖、半乳糖或产生酒精等方面的不同点为 ______(答出两点)。马奶酒酵母菌这种不同于野生型酵母菌的营养利用方式,使其能更好地适应富含乳糖的生活环境。
39. 为研究弱光环境下不同部位补光对植株光合作用的影响,研究者用LED灯对番茄植株顶部和中部进行补光。顶部补光时LED灯距植株顶部5~10cm,中部补光时LED灯始终保持在植株中部。请回答问题:
(1)培养一段时间后,分别检测叶片的叶绿素含量和光合速率,结果如图所示。
实验组的处理是 ______。据图可知,______可明显提高叶片中的叶绿素含量,增加了 ______阶段的产物,从而提高光合速率。
(2)R物质能激活催化CO2固定的相关酶。对各组叶片中R物质含量进行测定,结果如下表。
组别
检测指标
对照
顶部补光
中部补光
R物质含量
+
+++
++
CO2固定过程是指 ______的结合。据表分析,补光能够 ______CO2的固定。
(3)研究发现,与对照组相比中部补光的植株气孔开放程度低。结合(1)和(2)分析,中部补光叶片光合速率低于对照组,主要是受光合作用 ______阶段的限制。
(4)根据以上研究结果分析,顶部补光叶片光合速率高的原因是 ______,此项研究可为提高番茄产量提供依据。
40. 植物的叶肉细胞在光下进行光合作用合成糖类等有机物,其中一部分以淀粉的形式储存在细胞中。通常认为若持续光照,淀粉的积累量会增加,但科研人员有了新的发现。
(1)叶肉细胞中的光合色素包括 ______和 ______两类,主要吸收可见光中的暗反应中C5在细胞中含量保持稳定的原因是 ______。
(2)科研人员给予植物48小时持续光照,测定叶肉细胞中的淀粉量,结果如图1所示。实验结果反映出淀粉积累量的变化规律是______。
(3)为了解释图1的实验现象,研究人员提出了两种假设。
假设一:当叶肉细胞内淀粉含量达到一定值后,淀粉的合成停止。
假设二:当叶肉细胞内淀粉含量达到一定值后,淀粉的合成与降解同时存在。
为验证假设,科研人员测定了叶肉细胞的CO2吸收量和淀粉降解产物——麦芽糖的含量,结果如图2所示。
实验结果支持上述哪一种假设?请做出判断并运用图中证据进行解释 ______。
41. 学习下列材料,回答(1)~(4)题。
“僵尸”细胞
生物学家海夫利克和同事设计了一个体外的细胞增殖实验,随着时间的推移,培养皿中的细胞逐渐失去了活力,不断减缓分裂的速度,直到进入一种静止的状态,这就是海夫利克极限。这些静止的细胞被称作“衰老细胞”。衰老细胞会时不时释放一些炎症因子化合物破坏周围细胞。这种半死不活、动不动咬其他细胞一口的行为和“僵尸”无异,因此它们也有了“僵尸”细胞的代称。
理论上,随着年龄越来越大的“僵尸”细胞的确一无是处。但是,《科学》最近的一项研究表明这些细胞并非单纯有害,它们在一些器官中可以发挥作用,例如肺、小肠和皮肤。当“僵尸”细胞被药物消灭后,肺部组织的损伤明显愈合得要更慢。
由于“僵尸”细胞的标志物非常稀少,因此很难检测到它们的存在。新研究给衰老细胞中过度激活的基因,例如 p16基因,带上了一个绿色荧光蛋白标志。这样当他们在显微镜下观察时,那些亮度越高的细胞则更可能是“僵尸”细胞,而数量越多的区域则是它们喜欢栖息的组织位置。
借助这一方法,研究者意外地发现,我们口中的衰老细胞、“僵尸”细胞并不只是老年个体的专属,它们在年轻、健康组织中的占比远远比过去认为的要多很多,并且在个体刚出生不久就会产生“僵尸”细胞。研究者在研究肺部组织的时候,发现许多发着荧光的细胞就矗立在干细胞基膜周围。它们变成了一种类似屏障的存在,可以阻止外部的细胞或者有害物质进入内部。
(1)海夫利克实验证明细胞的增殖能力是 ______的。
(2)下列关于“僵尸”细胞的说法正确是 ______。
a.“僵尸”细胞并没有衰老
b.“僵尸”细胞在体内不容易被检测出来
c.“僵尸”细胞可在动物肺部促进损伤细胞修复
d.婴幼儿体内无“僵尸”细胞
(3)例举衰老细胞的一项特征 ______。
(4)干细胞在修复损伤组织时,通过 ______和 ______过程产生新的组织细胞。
42. 福橘是我国的传统名果,科研人员以航天搭载的福橘茎尖为材料,进行了研究。请回答问题:
(1)福橘茎尖经组织培养后可形成完整的植株,原因是植物细胞具有 ______性。
(2)为探索航天搭载对细胞有丝分裂的影响,科研人员对组织培养的福橘茎尖细胞进行显微观察。
①观察时拍摄的两幅显微照片如图。照片a和b中的细胞分别处于有丝分裂的 ______和 ______期。正常情况下,染色体的着丝粒排列在细胞中央的一个平面上,之后着丝粒分裂,______分开,成为两条染色体,分别移向两极。
②图中箭头所指位置出现了落后的染色体。有丝分裂过程中,染色体在 ______的牵引下运动,平均分配到细胞两极。落后染色体的出现很可能是其结构异常导致的。
(3)研究人员发现,发生异常后的细胞常会出现染色质凝集等现象,最终自动死亡,这种现象称为 ______。
43. 哺乳动物的脂肪细胞来源于前体脂肪细胞,科研工作者研究了维生素D对前体脂肪细胞分化和衰老的影响。请分析回答下列问题:
(1)从化学本质角度归纳,脂肪和维生素D都属于动物细胞内的 ______物质。
(2)1,25(OH)2D3是维生素D的一种主要活性形式,研究人员在体外培养猪前体脂肪细胞并进行成脂诱导,分别用0nmol/L(A组)、0.1nmol/L(B组)和100nmol/L(C组)的1,25(OH)2D3培养处理。在成脂诱导6天后,用油红О脂肪染色法检测脂肪细胞分化情况,结果如图,同时检测细胞活性氧(ROS)水平,结果如表:
表:1,25(OH)2D3对猪前提脂肪细胞活性氧(ROS)水平的影响
分组
0nmol/L1,25(OH)2D3
0.1nmol/L1,25(OH)2D3
1000nmol/L1,25(OH)2D3
ROS(A/µg)
135.11
210.74
87.23
①上述实验中,A组所起的作用是 ______。
②由图结果可知,0.1nmol/L1,25(OH)2D3和100nmol/L1,25(OH)2D3对前体脂肪细胞的分化分别起 ______和 ______作用。
③活性氧ROS是细胞代谢中产生的自由基,是导致细胞 ______的主要因素之一。由图和表结果推测,1,25(OH)2D3可能通过 ______影响前体脂肪细胞的分化。
答案和解析
1.【答案】C
【解析】解:A、核糖体是蛋白质合成场所,所以蛋白质合成旺盛的细胞中核糖体的数量明显增加,A错误;
B、中心体存在于低等植物细胞和动物细胞中,植物细胞不含中心体,且中心体与有丝分裂有关,B错误;
C、核膜上有核孔,核孔一般可以让某些大分子通过,所以核孔可实现核质之间频繁的物质交换和信息交流,C正确;
D、醋酸杆菌为原核生物,没有线粒体,但具有与有氧呼吸有关的酶,所以可以进行有氧呼吸,D错误。
故选:C。
1、核糖体由rRNA和蛋白质组成,是合成蛋白质的场所,是“生产蛋白质的机器”。
2、中心体分布于动物和低等植物细胞中,由两个相互垂直排列的中心粒及周围物质组成,与细胞的有丝分裂有关。
3、核孔:实现核质之间频繁的物质交换和信息交流。
本题考查各种细胞器的结构和功能的相关知识,意在考查学生的识记能力和判断能力,运用所学知识综合分析问题的能力。
2.【答案】B
【解析】解:A、人体红细胞放在蒸馏水中,会因细胞液的浓度小于外界溶液的浓度而吸水,最终导致细胞涨破,A错误;
B、人体红细胞放在0.9%生理盐水,由于细胞液的浓度与0.9%生理盐水的浓度相当,水分进出细胞相当,所以红细胞无明显变化,B正确;
C、人体红细胞放在浓盐水中,会因细胞液的浓度大于外界溶液的浓度而失水,最终导致细胞皱缩,C错误;
D、哺乳动物血浆的渗透压等于5%葡萄糖溶液相等,若将兔红细胞置于10%葡萄糖溶液中一段时间后,细胞失水皱缩,D错误。
故选:B。
渗透作用指水分子等溶剂分子通过半透膜从低浓度运输到高浓度的扩散。
当细胞液的浓度小于外界溶液的浓度时,细胞液中的水分就透过细胞膜进入到外界溶液中;当细胞液的浓度大于外界溶液的浓度时,外界溶液中的水分就透过细胞膜进入到细胞液中。
本题考查了动物细胞吸水和失水的相关知识,要求考生能够掌握动物细胞吸水和失水的条件,明确0.9%生理盐水与血浆属于等渗溶液。
3.【答案】C
【解析】解:生物大分子物质运出细胞的方式是胞吐,依赖于细胞膜的流动性,需要消耗能量。
故选:C。
胞吞和胞吐
1、过程
(1)胞吞:大分子物质→囊泡→大分子物质进入细胞内.
(2)胞吐:大分子物质→囊泡→大分子物质排出细胞外.
2、结构基础:细胞膜的流动性.
3、条件:二者都需要消耗能量.
本题考查物质运输的相关知识,解答本题的关键是掌握大分子物质进出细胞的方式,再结合所学的知识准确答题。
4.【答案】B
【解析】水的运输方式是自由扩散,水从水浓度高的地方向水浓度低的地方运输,而水的浓度越高,则溶液中溶质的浓度就越低,所以综合分析,水运输的方向就是溶液中溶质的浓度越高,水分运输的就越多。由于甲→乙,所以甲<乙;由于甲→丙,所以甲<丙;由于乙→丙,所以乙<丙。故:甲<乙<丙
故选:B。
溶液中的溶质或气体可发生自由扩散,溶液中的溶剂发生渗透作用;渗透作用必须具备两个条件:一是具有半透膜,二是半透膜两侧的溶液具有浓度差。细胞间水分流动的方式是渗透作用,动力是浓度差。
解决水分运输的问题的秘诀就是:水分运输的方向是哪一边溶液的浓度高,水分就向哪一边运输,用这种方式进行判断,题目就变的很简单。
5.【答案】C
【解析】A、该实验能证明酵母提取液含有蔗糖酶,将蔗糖分解为还原糖,A正确;
B、该实验中,唾液不能将蔗糖分解,而酵母提取液能将蔗糖分解,证明了酶的专一性,B正确;
C、该实验没有系列温度梯度的实验对比,不能证明蔗糖酶的最适温度,C错误;
D、甲组实验证明蔗糖不是还原糖,D正确。
故选:C。
分析表格:该实验的自变量是蔗糖液中加入试剂的种类,后用斐林试剂检测,可见是检测还原糖,蔗糖属于非还原糖,只有蔗糖酶能将其分解成葡萄糖和果糖,从而产生还原糖,从实验结果来看,酵母提取液1mL含有蔗糖酶,据此作答。
本题考查了酶的专一性,意在考查考生分析实验变量,获取实验信息和实验结论的能力,难度中等。
6.【答案】D
【解析】A、炒肉的过程中温度高,此时加入酶会使酶变性失活,A错误;
B、肉炒熟后起锅前温度较高,此时加入酶也会使酶变性失活,B错误;
C、用沸水溶解后,酶会变性失活,C错误;
D、酶的活性易受温度影响,高温会使酶变性失活,因此最佳的使用方法应该是在室温下将嫩肉粉与肉片混匀,让蛋白酶促进蛋白质水解反应一段时间后,再炒熟,D正确。
故选:D。
酶具有高效性、专一性和作用条件温和的特性。影响酶活性的因素主要有:温度和pH,在最适温度(pH)前,随着温度(pH)的升高,酶活性增强;到达最适温度(pH)时,酶活性最强;超过最适温度(pH)后,随着温度(pH)的升高,酶活性降低。另外低温酶不会变性失活,但高温、pH过高或过低都会使酶变性失活。据此答题。
本题以嫩肉粉为素材,考查影响酶活性的因素,要求考生掌握影响酶活性的因素及相关曲线,明确高温会使酶变性失活,能理论联系实际,运用所学的知识解决生活中的生物学问题。
7.【答案】C
【解析】解:A、蓝藻为原核细胞,无线粒体,A错误;
B、细胞呼吸产生的能量大部分以热能形式散失,少部分用于合成ATP,B错误;
C、ATP 的结构简式是 A-P~P~P,ATP分子由1个腺苷和3个磷酸基团组成,C正确;
D、ATP在细胞内含量比较少,代谢旺盛的细胞,ATP和ADP的相互转化比较迅速,D错误。
故选:C。
ATP 的结构简式是 A-P~P~P,其中A代表腺苷,T是三的意思,P代表磷酸基团。ATP和ADP的转化过程中,能量来源不同:ATP水解释放的能量,来自高能磷酸键的化学能,并用于生命活动;合成ATP的能量来自呼吸作用或光合作用。场所不同:ATP水解在细胞的各处。ATP合成在线粒体,叶绿体,细胞质基质。
本题考查ATP的相关知识,意在考查学生的识记能力和判断能力,运用所学知识综合分析问题的能力。
8.【答案】C
【解析】解:A、早春开花时,花序细胞的耗氧速率高出其它细胞100倍以上,据此可推断其主要通过有氧呼吸生成ATP,A正确;
B、O2在有氧呼吸的第三阶段被消耗,B正确;
C、耗氧多,而产生的ATP又较其他细胞少,所以应该是细胞呼吸有相当一部分能量以热能的形式散失了,并且散失的热能多于其他细胞,C错误;
D、有氧呼吸释放的能量大部分以热能的形式散失,有利于适应早春寒冷的环境,利于花序的发育,D正确。
故选:C。
有氧呼吸的总反应式为:C6H12O6+6H2O+6O26CO2+12H2O+能量,释放的能量中有40%的能量用于生成ATP,其余以热能散失。
本题考查细胞呼吸的相关知识,要求考生识记细胞有氧呼吸的具体过程,掌握有氧呼吸的意义,能结合所学的知识准确答题。
9.【答案】A
【解析】解:A、葡萄糖分解为丙酮酸是细胞呼吸的第一个阶段,发生在细胞质基质,A正确;
B、氧气和还原氢结合生成水,是有氧呼吸的第三阶段,发生在线粒体内膜,B错误;
C、在有氧的条件下,丙酮酸进入线粒体,在线粒体基质中与水发生反应,生成二氧化碳和[H],C错误;
D、有氧呼吸第三个阶段会释放出大量能量,合成大量ATP,发生在线粒体内膜,D错误。
故选:A。
1、有氧呼吸包括3个阶段:第一阶段是1分子葡萄糖分解成2分子丙酮酸和少量的[H],释放少量能量,发生于细胞质基质;第二阶段是丙酮酸与水彻底分解,产生二氧化碳和[H],继续释放少量能量,发生于线粒体基质;第三阶段是[H]与氧结合,形成水,放出大量能量,发生于线粒体内膜。
2、线粒体是有氧呼吸的主要场所,进行有氧呼吸的第二、三阶段,分解的底物是丙酮酸;线粒体是半自主性细胞器,能进行DNA复制和某些基因的表达。
本题考查细胞呼吸的相关知识,意在考查学生的识记能力和判断能力,运用所学知识综合分析问题和解决问题的能力。对有氧呼吸与无氧呼吸过程的理解是解题的关键。
10.【答案】C
【解析】解:A、包扎伤口时选用透气的消毒纱布或“创可贴”等敷料,目的是抑制破伤风杆菌等厌氧菌的繁殖,A正确;
B、花盆中的土壤需要经常松土,松土能增加土壤中氧气的量,增强根细胞的有氧呼吸,释放能量,促进对无机盐的吸收,B正确;
C、快速短跑时肌肉细胞主要进行无氧运动,所以提倡慢跑等有氧运动有利于抑制肌细胞无氧呼吸产生过多的乳酸,C错误;
D、真空包装可隔绝空气,使袋内缺乏氧气,可以降低微生物细胞的呼吸作用,以延长保质期,D正确。
故选:C。
剧烈运动时机体缺氧,无氧呼吸速率上升;花盆松土可以增加氧气含量,有利于根部细胞有氧呼吸,真空包装抑制微生物的呼吸作用。
本题考查细胞呼吸的相关知识,要求考生识记细胞呼吸的类型、过程及产物等基础知识,掌握影响细胞呼吸速率的环境因素,能理论联系实际,运用所学的知识准确答题。
11.【答案】C
【解析】解:A、植物的色素存在于叶绿体和液泡中,A错误;
B、光合色素不溶于水,因此用清水不能提取光合色素,B错误;
C、秋天银杏叶片变黄的原因是低温造成叶绿素含量降低,C正确;
D、枫树、爬山虎等植物叶片变红后捕获光能的能力减弱,D错误。
故选:C。
1、叶绿体中色素的种类、颜色及作用:
色素种类
颜色
含量
定性滤纸条上显现的色素层析图谱
吸收光谱
主要功能
化学性质
类胡萝卜素
胡萝卜素
橙黄色
最少
①橙黄色
蓝紫光
吸收、传递光能
①四种色素均不溶于水,而溶于酒精等有机溶剂中;
②叶绿素的化学性质没有类胡萝卜素稳定,其合成易受温度、光照和Mg等的影响
叶黄素
黄色
较多
②黄色
吸收、传递光能
叶
绿
素
叶绿素a
蓝绿色
最多
③蓝绿色
蓝紫光
红橙光
少数吸收、转化光能;
大多数吸收、传递光能
叶绿素b
黄绿色
较少
④黄绿色
吸收、传递光能
2、叶绿体色素的提取和分离实验:
(1)提取色素原理:色素能溶解在酒精或丙酮等有机溶剂中,所以可用无水酒精等提取色素.
(2)分离色素原理:各色素随层析液在滤纸上扩散速度不同,从而分离色素.溶解度大,扩散速度快;溶解度小,扩散速度慢.
本题考查细胞结构和功能、光合色素等知识,要求考生识记细胞中各种细胞器的结构、分布和功能;识记光合色素的种类,掌握提取和分离实验的原理,能结合所学的知识准确答题。
12.【答案】C
【解析】
【分析】
本题考查光合作用和细胞呼吸的相关知识,要求考生识记光合作用的具体过程,能正确分析题干信息,从中提取有效信息准确答题。
光呼吸是所有进行光合作用的细胞在光照和高氧低二氧化碳情况下发生的一个生化过程。它是光合作用一个损耗能量的副反应。近年来的研究结果表明,光呼吸是在长期进化过程中,为了适应环境变化,提高抗逆性而形成的一条代谢途径,具有重要的生理意义。
【解答】
A、绿色植物进行光呼吸的过程为C5与O2反应,最后在线粒体生成CO2,因此场所为叶绿体基质和线粒体,A正确;
B、植物光呼吸的过程会消耗C5生成CO2,因此会导致光合作用产生的有机物减少,B正确;
C、光合作用过程中CO2与C5反应生成C3,不需要光反应产生的NADPH和ATP参与,C错误;
D、植物细胞呼吸产生CO2的场所为细胞质基质或线粒体基质,D正确。
13.【答案】B
【解析】解:A、保持合理的昼夜温差将减少呼吸作用消耗的有机物,有利于有机物的积累,从而提高产量,A错误;
B、封闭的温室内二氧化碳的浓度有限,若降低室内二氧化碳浓度会影响光合作用速率,降低产量,B正确;
C、增加光照强度,可促进光反应,从而提高光合速率,提高产量,C错误;
D、适当延长光照时间可以增加光合作用积累有机物的量,有助于提高农作物的产量,D错误。
故选:B。
在提高封闭的温室作物产量的过程中,可以增大昼夜温差,降低夜间有机物的消耗;或白天的时候适当增加光照强度、增加室内二氧化碳浓度等均有助于提高光合作用速率,从而提高产量。
本题的知识点是光照强度、光照时间、温度、二氧化碳浓度对光合作用的影响,实际光合作用强度、呼吸作用强度和农作物产量之间的关系,对于影响光合作用的因素在生产实践中的应用是本题考查的重点。
14.【答案】B
【解析】解:A、淀粉中储存有大量的能量,故该项技术可以解决粮食不足问题,A正确;
B、该技术虽然可以利用二氧化碳人工合成淀粉,但是植物的光合作用性价比很高,故该项技术不可以取代植物进行光合作用,B错误;
C、该项技术利用二氧化碳人工合成淀粉,减少了大气中二氧化碳含量,能降低温室效应,C正确;
D、该项技术不依赖植物的光合作用,而植物需要土壤以供生长,故该项技术能节约土地、避免化肥污染等,D正确。
故选:B。
温室效应,又称“花房效应”,是大气保温效应的俗称。大气能使太阳短波辐射到达地面,但地表受热后向外放出的大量长波热辐射线却被大气吸收,这样就使地表与低层大气温度增高,因其作用类似于栽培农作物的温室,故名温室效应。自工业革命以来,人类向大气中排入的二氧化碳等吸热性强的温室气体逐年增加,大气的温室效应也随之增强,其引发了一系列问题已引起了世界各国的关注。
本题主要考查生态系统的物质循环的相关知识,意在考查考生的识记能力和理解所学知识要点,把握知识间内在联系,形成知识网络结构的能力;能运用所学知识,准确判断问题的能力。
15.【答案】D
【解析】细胞的全能性是指细胞经分裂和分化后,仍具有产生完整有机体或分化成其他各种细胞的潜能和特性。
故选:D。
关于细胞的“全能性”,可以从以下几方面把握:
(1)概念:细胞的全能性是指细胞经分裂和分化后,仍具有产生完整有机体或分化成其他各种细胞的潜能和特性。
(2)细胞具有全能性的原因是:细胞含有该生物全部的遗传物质.
(3)细胞全能性大小:受精卵>干细胞>生殖细胞>体细胞.
(4)细胞表现出全能性的条件:离体、适宜的营养条件、适宜的环境条件.
本题知识点简单,考查细胞全能性的相关知识,只要考生识记细胞全能性的概念即可正确答题,属于考纲识记层次的考查,对于此类试题,需要考生掌握牢固的基础知识.
16.【答案】D
【解析】A、用质量分数为15%的盐酸解离根尖目的是使组织中的细胞相互分离开来,A正确;
B、解离后漂洗是为了洗去根尖上的解离液,防止解离过度和影响染色,B正确;
C、制片时先将根尖弄碎,盖上盖玻片,再用拇指轻压可使细胞分散开,C正确;
D、经过解离步骤后,细胞已经死亡,因此不能观察到细胞有丝分裂的动态过程,D错误。
故选:D。
观察植物细胞有丝分裂实验:
1、解离:剪取根尖2-3mm(最好每天的10-14点取根,因此时间是洋葱根尖有丝分裂高峰期),立即放入盛有质量分数为15%的盐酸溶液和体积分数为95%的酒精溶液的混合液(1:1)的玻璃皿中,在室温下解离3-5min。
2、漂洗:待根尖酥软后,用镊子取出,放入盛有清水的玻璃皿中漂洗约10min。
3、染色:把洋葱根尖放进盛有质量浓度为0.01g/mL或0.02g/mL的甲紫溶液的培养皿中,染色3-5min。
4、制片:取一干净载玻片,在中央滴一滴清水,将染色的根尖用镊子取出,放入载玻片的水滴中,并且用镊子尖把根尖弄碎,盖上盖玻片,在盖玻片再加一载玻片。然后,用拇指轻轻地压载玻片。取下后加上的载玻片,即制成装片。
5、观察:(1)低倍镜观察把制成的洋葱根尖装片先放在低倍镜下观察,要求找到分生区的细胞,特点是:细胞呈正方形,排列紧密,有的细胞正在分裂.
(2)高倍镜观察找到分生区的细胞后,把低倍镜移走,直接换上高倍镜,用细准焦螺旋和反光镜把视野调整的既清晰又较亮,直到看清细胞物像为止。
本题考查观察细胞的有丝分裂,对于此类试题,需要考生注意的细节较多,如实验的原理、实验采用的方法、实验现象及结论等,需要考生在平时的学习过程中注意积累。
17.【答案】B
【解析】解:A、该细胞中染色体的着丝点都排列在赤道板上,处于有丝分裂中期,A正确;
B、该细胞含有4条染色体,B错误;
C、图中①和②是姐妹染色单体,C正确;
D、③为着丝点,其将在后期分裂为2个,D正确。
故选:B。
分析题图:图示为动物细胞的有丝分裂示意图,其中①和②为姐妹染色单体,③为着丝点。
本题结合模式图,考查细胞的有丝分裂,要求考生识记细胞有丝分裂不同时期的特点,掌握有丝分裂过程中染色体行为和数目变化规律,能结合图中信息准确答题。
18.【答案】B
【解析】解:A、成纤维细胞是由MSC细胞分化形成的,因此MSC的分化程度低于成纤维细胞,A正确;
B、细胞分化的实质是基因的选择性表达,细胞中的遗传物质不发生改变,B错误;
C、分化形成的多种组织细胞形态、结构与功能有差异,C正确;
D、MSC能分裂、分化成多种组织细胞,可以补充衰老死亡的细胞,D正确。
故选:B。
1、多能干细胞的间充质干细胞(MSC)能分裂、分化成多种组织细胞。
2、细胞分化是指在个体发育中,由一个或一种细胞增殖产生的后代,在形态、结构和生理功能上发生稳定性差异的过程。细胞分化的实质:基因的选择性表达。
本题结合图解,考查细胞分化的相关知识,要求考生识记细胞分化的概念,掌握细胞分化的实质;识记细胞凋亡的概念及意义,能结合所学的知识准确答题。
19.【答案】B
【解析】A、iPS细胞类似于胚胎干细胞,可见其全能性高于高度分化的体细胞,A正确;
B、获取iPS细胞过程中细胞的遗传物质不改变,iPS细胞与高度分化的体细胞遗传信息相同,B错误;
C、培养iPS细胞获得角膜组织经过了细胞分化过程,C正确;
D、iPS细胞类似胚胎干细胞,可分化形成多种组织器官,因此有望解决器官移植供体短缺等问题,D正确。
故选:B。
1、细胞分化是指在个体发育中,由一个或一种细胞增殖产生的后代,在形态,结构和生理功能上发生稳定性差异的过程。细胞分化的实质:基因的选择性表达。
2、胚胎干细胞的特点:具有胚胎细胞的特性,体积较小,细胞核大,核仁明显;在功能上,具有发育的全能性,可分化为成年动物任何一种组织细胞。另一方面,在体外培养条件下,ES细胞可不断增殖而不发生分化,可进行冷冻保存,也可以进行某些遗传改造。
3、胚胎干细胞的主要用途是:
①可用于研究哺乳动物个体发生和发育规律。
②是在体外条件下研究细胞分化的理想材料。ES细胞在饲养层细胞上或在添加抑制因子的培养液中,能够维持不分化的状态。在培养液中加入分化诱导因子,如牛黄酸、丁酰环腺苷酸等化学物质时,就可以诱导ES细胞向分化,这为揭示细胞分化和细胞凋亡机理提供了有效的手段。
③可以用于治疗人类的某些顽疾,如帕金森综合症、糖尿病、老年痴呆症、肝衰竭、新衰竭、成骨不良。
④培育各种组织器官,用于器官移植,解决供体器官不足和器官移植后免疫排斥的问题。
本题考查细胞分化、胚胎干细胞等知识,要求考生识记细胞分化的概念,掌握细胞分化的实质;识记胚胎干细胞的特点,掌握胚胎干细胞的相关应用,能结合所学的知识准确答题。
20.【答案】C
【解析】A、发育过程中小鼠脚趾之间的细胞发生了凋亡,使脚趾分开,A正确;
B、细胞凋亡是由基因决定的细胞自动结束生命的过程,属于正常的生命现象,B正确;
C、细胞坏死是细胞正常代谢活动意外中断引起的细胞死亡,C错误;
D、细胞凋亡贯穿于整个生命历程中,D正确。
故选:C。
细胞凋亡是由基因决定的细胞编程序死亡的过程,是生物体正常的生命历程,对生物体是有利的,而且细胞凋亡贯穿于整个生命历程。细胞凋亡是生物体正常发育的基础、能维持组织细胞数目的相对稳定、是机体的一种自我保护机制;在成熟的生物体内,细胞的自然更新、被病原体感染的细胞的清除,是通过细胞凋亡完成的。
本题的知识点是细胞凋亡和细胞坏死的联系和区别,细胞凋亡在多细胞生物体发育过程中的作用,对细胞凋亡和细胞坏死概念的理解是解题的关键。
21.【答案】D
【解析】解:A、酶是由活细胞产生的具有催化作用的有机物,绝大多数酶是蛋白质,极少数酶是RNA,A错误;
B、酶是生物催化剂,其催化生化反应前后酶的性质和数量不发生改变,B错误;
C、与无机催化剂相比较,酶具有高效性,C错误;
D、高温、强酸和强碱都能破坏酶的结构,从而使其失去活性,D正确。
故选:D。
1、酶是由活细胞产生的具有催化作用的有机物,绝大多数酶是蛋白质,极少数酶是RNA。
2、酶的特性:高效性、专一性和作用条件温和的特性。
3、酶促反应的原理:酶能降低化学反应的活化能。
4、影响酶活性的因素主要是温度和pH,在最适温度(pH)前,随着温度(pH)的升高,酶活性增强;到达最适温度(pH)时,酶活性最强;超过最适温度(pH)后,随着温度(pH)的升高,酶活性降低。另外低温酶不会变性失活,但高温、pH过高或过低都会使酶变性失活。
本题考查酶化学本质和酶作用的高效性的相关知识,意在考查学生获取信息以及运用所学知识解决实际问题的能力。
22.【答案】B
【解析】解:分析题意可知:ATP是驱动细胞生命活动的直接能源物质,为萤火虫发光直接供能,B正确,ACD错误。
故选:B。
葡萄糖是细胞生命活动的主要能源物质。ATP是驱动细胞生命活动的直接能源物质。
本题考查了细胞的能源物质,结构物质,主要考查各种化合物的作用,考查考生的识记和构建知识网络的能力,属于基础题。
23.【答案】A
【解析】ATP的结构式是:A-P~P~P。一分子ATP中,含有2个特殊化学键,3个磷酸基团。
故选:A。
ATP又叫腺苷三磷酸,简称为ATP,其结构式是:A-P~P~P。A表示腺苷、T表示三个、P表示磷酸基团、“~”表示特殊化学键。
本题考查ATP的化学组成,意在考查学生的识记能力和判断能力,属于简单题。
24.【答案】B
【解析】解:酵母菌有氧呼吸的终产物有二氧化碳和水,无氧呼吸的终产物有酒精和二氧化碳,所以酵母菌进行有氧呼吸和无氧呼吸的共同终产物是CO2。
故选:B。
酵母菌为兼性厌氧型,既能进行有氧呼吸,又能进行无氧呼吸。
有氧呼吸的总反应式:C6H12O6+6O2+6H2O6CO2+12H2O+能量(大量)。
无氧呼吸的总反应式:C6H12O62C2H5OH+2CO2+能量(少量)
本题的知识点是有氧呼吸无氧呼吸的比较,包括具体过程和场所、两种无氧呼吸方式的产物不同等,要正确的运用表格进行比较。
25.【答案】A
【解析】解:A、葡萄糖分解为丙酮酸为有氧呼吸或无氧呼吸的第一阶段,不产生CO2,只有有氧呼吸第二阶段可以产生CO2,A正确;
B、葡萄糖分解为丙酮酸的过程不需要氧气,B错误;
C、细胞内葡萄糖分解为丙酮酸的过程在细胞质基质进行,B错误;
D、葡萄糖分解为丙酮酸的过程需要酶的催化,故受温度的影响,D错误。
故选:A。
有氧呼吸过程:
第一阶段:在细胞质基质中,一分子葡萄糖形成两分子丙酮酸、少量的[H]和少量能量,这一阶段不需要氧的参与。
第二阶段:丙酮酸进入线粒体的基质中,分解为二氧化碳、大量的[H]和少量能量。
第三阶段:在线粒体的内膜上,[H]和氧气结合,形成水和大量能量,这一阶段需要氧的参与。
无氧呼吸全过程:
第一阶段:在细胞质的基质中,与有氧呼吸的第一阶段完全相同。即一分子的葡萄糖在酶的作用下分解成两分子的丙酮酸,过程中释放少量的[H]和少量能量。
第二阶段:在细胞质的基质中,丙酮酸在不同酶的催化下,分解为酒精和二氧化碳,或者转化为乳酸。无氧呼吸第二阶段不产生能量。
本题考查细胞呼吸的过程和意义的相关知识,意在考查考生理解所学知识的要点,把握知识间的内在联系、分析题意以及解决问题的能力。
26.【答案】C
【解析】树叶的绿色来自叶绿素。树叶中除含有大量的叶绿素外,还含有叶黄素、花青素等其它色素及糖分等营养成份。进入秋季天气渐凉,气温下降,叶绿素的合成受到阻碍,树叶中的叶绿素减少,叶黄素、胡萝卜素、花青素就会表现出来。花青素表现出来就是非常鲜艳的红色,叶黄素表现出来的就是黄色,所以秋天树叶的色彩有红色和黄色深浅不一,非常绚丽。
故选:C。
树叶的绿色来自叶绿素。树叶中除含有大量的叶绿素外,还含有叶黄素、花青素等其它色素及糖分等营养成份。进入秋季天气渐凉,气温下降,叶绿素的合成受到阻碍,树叶中的叶绿素减少,叶黄素、胡萝卜素、花青素就会表现出来。
本题考查叶绿体中色素的种类,意在考查学生的分析能力和判断能力,难度不大,属于常识知识点。
27.【答案】D
【解析】解:由以上分析可知,光合作用光反应阶段的产物有三种,即氧气、ATP和NADPH,其中ATP和NADPH供给暗反应,用于三碳化合物的还原。
故选:D。
光合作用的过程图解:
本题考查光合作用的具体过程,比较基础,只要考生识记光合作用过程中的物质变化即可正确答题,属于考纲识记层次的考查。
28.【答案】C
【解析】解:ABD、根据光合作用的总反应式可知,测定光合作用速率可以单位时间氧气释放量或单位时间CO2吸收量或单位时间糖的生成量为指标,不符合题意,ABD错误;
C、由于细胞中ATP的含量很少,且ATP与ADP的含量处于动态平衡之中,因此不能以单位时间ATP的生产量作为指标来测交光合作用速率,与题意相符,C正确。
故选:C。
光合作用的总反应式为:CO2+H2O(CH2O)+O2。
本题考查光合作用的相关知识,要求考生识记光合作用的总反应式,并能据此准确判断测交光合速率的指标,属于考纲理解层次的考查。
29.【答案】D
【解析】染色质和染色体是同一物质在不同时期的两种存在,主要是由DNA和蛋白质组成。
故选:D。
细胞核中有DNA和蛋白质紧密结合成的染色质.染色质是极细的丝状物,存在于细胞分裂间期,在细胞分裂期,染色质高度螺旋化,呈圆柱状或杆状,这时叫染色体.
本题考查染色体和染色质的关系,比较简单,意在考查学生的识记和理解能力.属于简单题.
30.【答案】C
【解析】A、DNA的复制发生在分裂间期,因此抑制DNA的合成,细胞将停留在分裂间期,A错误;
B、细胞周期包括分裂间期和分裂期(前期、中期、后期、末期),B错误;
C、细胞分裂间期为细胞分裂期提供物质基础,C正确;
D、只有连续进行有丝分裂的细胞才具有细胞周期,而成熟的生殖细胞是减数分裂产生的,不具有细胞周期,D错误。
故选:C。
1、细胞周期是指连续分裂的细胞从一次分裂完成时开始,到下一次分裂完成时为止所经历的全过程.真核生物连续分裂的体细胞才具有细胞周期。
2、一个细胞周期=分裂间期(在前,时间长大约占90%~95%,细胞数目多)+分裂期(在后,时间短占5%~10%,细胞数目少)。
本题考查细胞周期、细胞有丝分裂不同时期的特点,要求考生识记细胞周期的概念,明确只有连续进行有丝分裂的细胞才具有细胞周期;识记细胞有丝分裂不同时期的特点,能结合所学的知识对各选项作出准确的判断。
31.【答案】A
【解析】解:A、前期和中期,细胞中DNA、染色体和染色单体三者数量比都是2:1:2,A正确;
B、后期细胞中不含染色单体,且染色体与DNA之比为1:1,B错误;
C、后期和末期细胞中都不含染色单体,且染色体与DNA之比为1:1,C错误;
D、末期细胞中不含染色单体,且染色体与DNA之比为1:1,D错误。
故选:A。
有丝分裂过程中,染色体数目、染色单体数目、DNA含量变化特点(体细胞染色体为2N):
(1)染色体变化:后期加倍(4N),平时不变(2N);
(2)DNA变化:间期加倍(2N→4N),末期还原(2N);
(3)染色单体变化:间期出现(0→4N),后期消失(4N→0),存在时数目同DNA.
本题考查有丝分裂过程及其变化规律,要求考生识记有丝分裂不同时期的特点,掌握有丝分裂过程中染色体数目、DNA含量和染色单体数目变化规律,能根据题干要求准确判断各选项,处于考纲识记和理解层次的考查.
32.【答案】C
【解析】解:①图中黑色结构可表示细胞核,此时细胞中具有成形的细胞核,可属于间期图;②图中染色体的着丝点(粒)分裂,并且染色体被平均的拉向细胞的两极,属于后期图;③图中细胞出现两个细胞核,表明此时细胞已经一分为二,可表示末期图;④图中细胞的细胞核的核膜开始逐渐解体,可表示前期图;⑤图中染色体的着丝点(粒)集中在赤道板上,可表示中期图,因此细胞分裂的过程排序为①→④→⑤→②→③,C正确。
故选:C。
在细胞分裂过程中,染色体的形态发生了周期性变化,因此判断细胞所属时期可根据染色体的行为进行判断:(以有丝分裂为例)
(1)前期:核膜与核仁消失,纺锤体和染色体形成。
(2)中期:纺锤丝牵引着染色体运动,使染色体的着丝粒(点)排列在赤道板上。
(3)后期:着丝粒(点)分裂成两个,姐妹染色单体分开,成为两条染色体,由纺锤丝牵引移向两极,染色体数目加倍。
(4)末期:核膜和核仁出现,纺锤体和染色体消失,出现细胞板,逐渐扩展成新的细胞壁。
其中间期发生在前期之前,进行DNA分子的复制和分裂有关的蛋白质合成。
本题考查了有丝分裂的基本过程,意在考查考生的识记能力和识图能力,考生可结合细胞分裂过程中染色体的行为变化来判断所属时期。
33.【答案】B
【解析】解:观察细胞有丝分裂实验中,制作装片的正确顺序为:解离→漂洗→染色→制片(该步骤中要进行压片)。
故选:B。
观察植物细胞有丝分裂实验:
1、解离:剪取根尖2-3mm(最好每天的10-14点取根,因此时间是洋葱根尖有丝分裂高峰期),立即放入盛有质量分数为15%的氯化氢溶液和体积分数为95%的酒精溶液的混合液(1:1)的玻璃皿中,在室温下解离3-5min.
2、漂洗:待根尖酥软后,用镊子取出,放入盛有清水的玻璃皿中漂洗约10min.
3、染色:把洋葱根尖放进盛有质量浓度为0.01g/mL或0.02g/mL的龙胆紫溶液的培养皿中,染色3-5min.
4、制片:取一干净载玻片,在中央滴一滴清水,将染色的根尖用镊子取出,放入载玻片的水滴中,并且用镊子尖把根尖弄碎,盖上盖玻片,在盖玻片再加一载玻片。然后,用拇指轻轻地压载玻片。取下后加上的载玻片,既制成装片。
5、观察:(1)低倍镜观察把制成的洋葱根尖装片先放在低倍镜下观察,要求找到分生区的细胞,特点是:细胞呈正方形,排列紧密,有的细胞正在分裂。
(2)高倍镜观察找到分生区的细胞后,把低倍镜移走,直接换上高倍镜,用细准焦螺旋和反光镜把视野调整的既清晰又较亮,直到看清细胞物象为止。
本题考查观察细胞的有丝分裂,对于此类试题,需要考生注意的细节较多,如实验的原理、实验采用的方法、实验步骤等,需要考生在平时的学习过程中注意积累,属于考纲识记层次的考查。
34.【答案】D
【解析】解:A、动植物细胞有丝分裂前期都有核膜、核仁的消失,A错误;
B、动植物细胞有丝分裂前期都形成纺锤体,B错误;
C、动植物细胞有丝分裂后期,着丝点都分裂,C错误;
D、动物细胞有丝分裂前期中心粒周围出现星射线,形成纺锤体,而高等植物细胞通过细胞两极发生纺锤丝形成纺锤体,D正确。
故选:D。
动、植物细胞有丝分裂的异同点:
高等植物有丝分裂
动物有丝分裂
相同点
①分裂过程基本相同;
②染色体的行为、形态、数目的变化规律相同;
③分裂间期都完成了染色体的复制;
④分裂期实现染色体平均分配到两个子细胞中;
⑤高等动、植物细胞有丝分裂过程中都需要核糖体合成蛋白质,需要线粒体提供能量
不
同
点
前期
纺锤体的形成方式不同
从细胞两极发出纺锤丝,形成纺锤体
中心粒发出星射线,形成纺锤体
末期
细胞分裂方式不同
由细胞板形成新细胞壁,一个细胞分裂成两个子细胞
细胞膜从中部向内凹陷,细胞缢裂成两部分
本题考查细胞的有丝分裂,要求考生识记细胞有丝分裂不同时期的特点,掌握动植物细胞有丝分裂过程的异同,能结合所学的知识准确判断各选项。
35.【答案】D
【解析】解:A、已高度分化的体细胞不再分裂,A错误;
B、细胞分化的实质是基因的选择性表达,不会导致细胞中遗传物质发生改变,其基因的碱基序列不发生改变,B错误;
C、细胞分化贯穿于整个生命历程,在胚胎时期达到最大限度,C错误;
D、细胞的衰老和凋亡是正常的生命现象,对机体是有利的,D正确。
故选:D。
细胞分化是指在个体发育中,由一个或一种细胞增殖产生的后代,在形态,结构和生理功能上发生稳定性差异的过程。细胞分化的特点:普遍性、稳定性、不可逆性。细胞分化的实质:基因的选择性表达。细胞分化的结果:使细胞的种类增多,功能趋于专门化。
本题考查细胞分化和细胞凋亡的相关知识,要求考生识记细胞分化的概念、特点及意义,掌握细胞分化的实质;识记细胞凋亡的概念及意义,能结合所学的知识准确判断各选项。
36.【答案】氨基酸 专一性 30℃ 降低淀粉分解所需要的活化能 单位时间内淀粉的分解量(或从分解产物麦芽糖角度) 纤维素酶 纤维素
【解析】解:(1)胃蛋白酶可将食物中的蛋白质分解为多肽,但是多肽不能进一步分解为氨基酸,因为酶具有专一性。
(2)据图1可知,30℃左右时淀粉酶的活性最高,在食物消化中作用的机理是降低淀粉分解所需要的活化能,酶的活性可以用单位时间内淀粉的分解量(或产物麦芽糖产生量)来表示,所以可以通过测定单位时间内淀粉的分解量(或产物麦芽糖产生量)表示酶的活性。
(3)根据图1和图2可知,三类酶在各自最适温度和最适pH下,纤维素酶的活性最高,纤维素酶能催化纤维素分解,可推测出可能是杂色鲍喜食富含纤维素的藻类有关,在杂色鲍快速健康养殖中要利用纤维素,因为纤维素酶的活性最高。
故答案为:
(1)氨基酸 专一性
(2)30℃降低淀粉分解所需要的活化能 单位时间内淀粉的分解量(或从分解产物麦芽糖角度)
(3)纤维素酶 纤维素
酶是活细胞产生的具有催化作用的有机物,其中绝大多数酶是蛋白质,少数为RNA。RNA酶能水解RNA,蛋白酶能水解蛋白质。酶的特性:酶具有高效性(酶的催化效率远远高于无机催化剂);酶具有专一性(一种酶只能催化一种或一类化学反应的进行);酶的作用条件较温和(过酸、过碱或温度过高,会使酶的空间结构遭到破坏,使得酶永久失活)。
本题考查酶的相关知识,意在考查学生的识记能力和判断能力,运用所学知识综合分析问题的能力是解答本题的关键。
37.【答案】类囊体膜(囊状结构薄膜) 高于 渗漏 H+通过Ⅱ向囊泡外转运 H+电化学势能
【解析】解:(1)根据图形分析已知该图模拟的是叶绿体的类囊体薄膜和线粒体的内膜上合成ATP的能量转换过程.
(2)第1组囊泡内pH比囊泡外低1.8,说明囊泡内的H+浓度高,大于囊泡外的H+浓度.
②当第1组人工体系加入丙酮后,不再产生ATP,可能是丙酮破坏了囊泡膜,导致囊泡内的H+渗漏.
③比较第1组和第3组的结果可知,伴随H+通过Ⅱ向囊泡外转运的过程,ADP和Pi合成ATP.
(3)上述实验数据分析可知人工体系产生ATP的能量转换过程是光能→H+电化学势能→ATP中的化学能.
故答案为:
(1)类囊体膜(囊状结构薄膜)
(2)①高于(大于)
②渗漏(与囊泡外无浓度差、不通过Ⅱ转运)
③H+通过Ⅱ向囊泡外转运
(3)H+电化学势能(H+浓度梯度势能)
分析图形:H+进入囊泡通过Ⅰ过程,需要光,说明该囊泡模拟的是叶绿体的类囊体薄膜;H+通过Ⅱ出囊泡,形成ATP,说明模拟的是线粒体的内膜.
本题考查ATP在能量代谢中的作用的综合的相关知识,意在考查考生的识记能力、识图能力和理解能力,属于中等难度题.
38.【答案】CO2+H2O 酒精+CO2 葡萄糖 半乳糖 马奶酒酵母菌优先利用的是半乳糖;发酵产生酒精速度快;酒精浓度高
【解析】解:(1)根据分析可知,酵母菌在有氧条件下将葡萄糖彻底氧化分解产生二氧化碳和水,同时释放大量能量;在无氧条件下将葡萄糖分解为酒精和二氧化碳,同时释放出少量的能量。
(2)①据图可知,葡萄糖的浓度先于半乳糖下降,可推知野生型酵母菌首先利用葡萄糖进行发酵,当这种糖耗尽时,酒精产量趋于平稳,不再增加,一段时间后随着半乳糖的浓度下降酒精产量再次上升,可推测葡萄糖消耗完后,野生型酵母菌才开始利用半乳糖发酵。
②比较两图中的实验结果推测,与野生型酵母菌相比,马奶酒酵母菌在利用葡萄糖、半乳糖方面显示的是马奶酵母菌先利用的是半乳糖,随之同时利用半乳糖和葡萄糖,在产生酒精方面马奶酒酵母菌发酵产生酒精的速度快,由此导致了酒精浓度高峰出现早。
故答案为:
(1)CO2+H2O 酒精+CO2
(2)葡萄糖 半乳糖 马奶酒酵母菌优先利用的是半乳糖;发酵产生酒精速度快;酒精浓度高
1、有氧呼吸是在氧气充足的条件下,细胞彻底氧化分解有机物产生二氧化碳和水同时释放能量的过程,有氧呼吸的第一阶段是葡萄糖酵解产生丙酮酸和还原氢的过程,发生在细胞质基质中,第二阶段是丙酮酸和水反应形成二氧化碳和还原氢的过程,发生在线粒体基质中,第三阶段是还原氢与氧气结合形成水的过程,发生在线粒体内膜上。
2、无氧呼吸是在无氧条件下,有机物不彻底氧化分解,产生二氧化碳和酒精或者乳酸,同时释放少量能量的过程,第一阶段是葡萄糖酵解形成丙酮酸和还原氢,第二阶段是丙酮酸和还原氢在不同酶的作用下形成二氧化碳和酒精或者乳酸,两个阶段都发生在细胞质基质中。
本题考查呼吸作用的相关知识,意在考查学生的识记能力和判断能力,运用所学知识综合分析问题的能力是解答本题的关键。
39.【答案】顶部补光和中部补光 顶部补光 光反应 CO2与C5 促进 暗反应 既能通过提高叶绿素含量促进光反应,又能通过提高R物质含量促进暗反应
【解析】解:(1)从坐标图可知,实验组的处理是顶部补光和中部补光两组,而对照组的处理是正常照光。据图可知,从光合速率和叶绿素含量可知,顶部补光可明显提高叶片中的叶绿素的含量,增强了光反应的强度,使光合速率提高。
(2)CO2固定过程是指CO2与C5的结合。R物质能激活催化CO2固定的相关酶。对各组叶片中R物质含量进行测定,表中显示,与对照组相比,实验组中R物质含量均提高,且顶部照光的情况下增加更多,据此可推测,顶部照光和中部补光条件下能激活催化CO2固定的相关酶活性,因而表现为提高二氧化碳固定的速率。
(3)研究发现,与对照组相比中部补光的植株气孔开放程度低,而中部补光情况下,叶绿素含量并未明显减少,且R物质的含量相比对照组有提高,说明光合速率下降的主要原因是气孔开放度低,二氧化碳吸收减少,进而导致光合作用暗反应阶段受到限制,故光合速率下降。
(4)结合实验结果可知,顶部补光条件下,叶片中叶绿素含量提高促进光反应,同时R物质含量提高促进暗反应,因而叶片光合速率提高。
故答案为:
(1)顶部补光和中部补光 顶部补光 光反应
(2)CO2与C5 促进
(3)暗反应
(4)既能通过提高叶绿素含量促进光反应,又能通过提高R物质含量促进暗反应
1、光合作用的光反应阶段(场所是叶绿体的类囊体膜上):水的光解产生[H]与氧气,以及ATP的形成。
2、光合作用的暗反应阶段(场所是叶绿体的基质中):二氧化碳被五碳化合物固定形成三碳化合物,三碳化合物在光反应提供的ATP和[H]的作用下还原生成糖类等有机物。
本题考查光合作用的相关知识,意在考查学生的识记能力和判断能力,运用所学知识综合分析问题的能力是解答本题的关键。
40.【答案】叶绿素 类胡萝卜素 C5可再生 最初一段时间内,随着持续光照时间增加而逐渐增加,之后几乎不增加 支持假设二,实验结果显示,叶肉细胞持续(或并未停止)吸收CO2,淀粉分解物麦芽糖含量快速增加,说明合成和降解同时存在
【解析】解:(1)叶肉细胞中的光合色素包括叶绿素和类胡萝卜素,主要吸收可见光中的红光和蓝紫光。叶肉细胞吸收的二氧化碳在叶绿体基质中参与光合作用的暗反应过程,CO2首先与C5结合生成C3,该过程叫CO2固定;C3在光反应提供的ATP和NADPH(或是ATP和[H])作用下被还原,一部分形成C5继续循环,另一部分转化成糖类;CO2能与C5结合生成C3,C3能还原形成C5,C5可再生,因此C5在细胞中含量保持稳定。
(2)分析图1结果可知,在最初一段时间内,随着持续光照时间增加,淀粉积累逐渐增加,之后几乎不增加,是由于如二氧化碳浓度或温度等光照以外因素影响,使淀粉积累不再增加。
(3)分析图2可知,叶肉细胞的CO2吸收量代表光合作用中淀粉的合成量,麦芽糖的含量代表淀粉的分解量,CO2吸收量基本不变,即淀粉的合成没有停止,而从6小时开始麦芽糖的含量逐渐增加,说明淀粉在不断分解,即淀粉合成和降解同时存在,故支持假设二。
故答案为:
(1)叶绿素 类胡萝卜素 C5可再生
(2)最初一段时间内,随着持续光照时间增加而逐渐增加,之后几乎不增加
(3)支持假设二,实验结果显示,叶肉细胞持续(或并未停止)吸收CO2,淀粉分解物麦芽糖含量快速增加,说明合成和降解同时存在
光合作用可以分为两个阶段,即光反应和暗反应;光反应必须在光下才能进行,类囊体薄膜上的光合色素吸收光能,完成水的光解和ATP的合成;暗反应有光无光都可以进行,由光反应提供ATP和NADPH(或是ATP和[H]),在叶绿体基质完成二氧化碳的固定和C3的还原。
本题结合曲线图考查植物光合作用的相关知识,关键是结合题图的实验结果分析解题,难度中等。
41.【答案】有限 bc 多种酶活性降低,代谢速率减慢等 细胞分裂 细胞分化
【解析】解:(1)根据材料分析可知,细胞的增殖能力是有限的。
(2)A、由题意可知,静止的细胞被称作“衰老细胞”,衰老细胞就是“僵尸”细胞,a错误;
B、由于“僵尸”细胞的标志物非常稀少,因此很难检测到它们的存在,b正确;
C、当“僵尸”细胞被药物消灭后,肺部组织的损伤明显愈合得要更慢,由此可知,“僵尸”细胞可在动物肺部促进损伤细胞修复,c正确;
D、由题意可知,“僵尸”细胞在个体刚出生不久就会产生,可知婴幼儿体内含有“僵尸”细胞,d错误。
故选:bc。
(3)根据分析可知,衰老细胞内水分减少,细胞萎缩,体积变小,但细胞核体积增大,染色质固缩,染色加深;细胞膜通透性功能改变,物质运输功能降低;细胞色素随着细胞衰老逐渐累积;有些酶的活性降低;呼吸速度减慢,新陈代谢减慢。
(4)细胞分裂,使细胞的数目增加,细胞分化,使细胞的种类增加,故干细胞在修复损伤组织时,通过细胞分裂和细胞分化的过程产生新的组织细胞。
故答案为:
(1)有限
(2)bc
(3)多种酶活性降低,代谢速率减慢等
(4)细胞分裂 细胞分化
1、关于“细胞分化”,考生可以从以下几方面把握:
(1)细胞分化是指在个体发育中,由一个或一种细胞增殖产生的后代,在形态,结构和生理功能上发生稳定性差异的过程。
(2)细胞分化的特点:普遍性、稳定性、不可逆性。
(3)细胞分化的实质:基因的选择性表达。(4)细胞分化的结果:使细胞的种类增多,功能趋于专门化。
2、细胞凋亡是由基因决定的细胞编程序死亡的过程。细胞凋亡是生物体正常的生命历程,对生物体是有利的,而且细胞凋亡贯穿于整个生命历程。细胞凋亡是生物体正常发育的基础、能维持组织细胞数目的相对稳定、是机体的一种自我保护机制。在成熟的生物体内,细胞的自然更新、被病原体感染的细胞的清除,是通过细胞凋亡完成的。细胞坏死:不利因素引起的非正常死亡。
3、衰老细胞的特征:
(1)细胞内水分减少,细胞萎缩,体积变小,但细胞核体积增大,染色质固缩,染色加深;
(2)细胞膜通透性功能改变,物质运输功能降低;
(3)细胞色素随着细胞衰老逐渐累积;
(4)有些酶的活性降低;
(5)呼吸速度减慢,新陈代谢减慢。
本题考查细胞生命历程的相关知识,意在考查学生的识记能力和判断能力,运用所学知识综合分析问题的能力是解答本题的关键。
42.【答案】全能 中 后 姐妹染色单体 纺锤丝 细胞凋亡
【解析】解:(1)由于植物细胞具有全能性,所以利用福橘茎尖经组织培养可获得完整的植株。
(2)照片a中的细胞染色体的着丝点排在细胞中央赤道板的部位,处于有丝分裂的中期;而b中的细胞处于有丝分裂后期,此时细胞中的行为变化是着丝粒一分为二,姐妹染色单体分开,染色体数目加倍,两条子染色体移向两极。
②有丝分裂过程中,染色体在纺锤丝的牵引下运动,平均分配到细胞两极。
(3)研究人员发现,变异后的细胞常会出现染色质凝集等现象,最终自动死亡,由于该现象是自动死亡,又因细胞凋亡是基因决定的细胞自动结束生命的过程,所以这种现象称为细胞凋亡。
故答案为:
(1)全能
(2)中 后 姐妹染色单体 纺锤丝
(3)细胞凋亡
1、细胞凋亡是由基因决定的细胞自动结束生命的过程,也称为细胞编程性死亡。是细胞和生物体的正常的生命现象,与细胞坏死不同。
2、观察细胞有丝分裂实验的步骤:解离(解离液由盐酸和酒精组成,目的是使细胞分散开来)、漂洗(洗去解离液,便于染色)、染色(用龙胆紫、醋酸洋红等碱性染料)、制片(该过程中压片是为了将根尖细胞压成薄层,使之不相互重叠影响观察)和观察(先低倍镜观察,后高倍镜观察)。
本题考查植物组织培养、观察植物细胞的有丝分裂、细胞有丝分裂不同时期的特点的相关知识。关键要求考生识记植物组织培养的原理、细胞的生命历程,并掌握细胞有丝分裂不同时期的特点。
43.【答案】脂质 对照 抑制 促进 衰老 改变前脂肪细胞细胞内的活性氧(ROS)水平(或含量)
【解析】解:(1)脂质分为脂肪、磷脂、固醇,固醇分为胆固醇、性激素、维生素D等,因此脂肪和维生素D都属于动物细胞内的脂质。
(1)①本实验是为了探究1,25(OH)2D3对猪前体脂肪细胞分化和活性氧(ROS)水平的影响,自变量为1,25(OH)2D3的含量,A组为0nmol/L,为对照组,B组、C组为实验组。
②由图可知,深色代表染色区域,即脂肪分化面积,B组0.1nmol/L1,25(OH)2D3与对照组相比,颜色较浅,说明0.1nmol/L1,25(OH)2D3对前体脂肪细胞的分化起到抑制作用;C组100nmol/L1,25(OH)2D3与对照组相比,颜色较深,说明100nmol/L1,25(OH)2D3对前体脂肪细胞的分化起到促进作用。
③活性氧ROS是细胞代谢中产生的自由基,自由基能攻击和破坏细胞内各种执行正常功能的生物分子,如磷脂、DNA,还可以攻击蛋白质,使蛋白质活性下降,导致细胞衰老。由图和表结果可知,低浓度的1,25(OH)2D3能抑制前脂肪细胞细胞内的活性氧(ROS)水平与分化,高浓度的1,25(OH)2D3能促进前脂肪细胞细胞内的活性氧(ROS)水平与分化,由此推测1,25(OH)2D3可能通过改变前脂肪细胞细胞内的活性氧(ROS)水平(或含量)影响前体脂肪细胞的分化。
故答案为:
(1)脂质
(2)①对照
②抑制 促进
③衰老 改变前脂肪细胞细胞内的活性氧(ROS)水平(或含量)
组成脂质的化学元素主要是C、H、O,有些脂质还含有P和N,细胞中常见的脂质有:
(1)脂肪:是由三分子脂肪酸与一分子甘油发生反应而形成的,作用:①细胞内良好的储能物质;②保温、缓冲和减压作用。
(2)磷脂:构成膜(细胞膜、核膜、细胞器膜)结构的重要成分。
(3)固醇:维持新陈代谢和生殖起重要调节作用,分为胆固醇、性激素、维生素D等。①胆固醇:构成细胞膜的重要成分,参与血液中脂质的运输。②性激素:促进生殖器官的发育和生殖细胞的形成。③维生素D:促进肠道对钙和磷的吸收。
本题结合图示,主要考查细胞的分化、衰老的相关知识,意在考查学生的识图能力和判断能力,运用所学知识综合分析问题的能力。
相关试卷
这是一份2022-2023学年北京市通州区高三(上)期末生物试卷(含答案解析),共27页。试卷主要包含了 图1为百合等内容,欢迎下载使用。
这是一份2022-2023学年北京市通州区高二(上)期末生物试卷(含答案解析),共25页。试卷主要包含了 人乳头瘤病毒, 如图为湖岸沙丘演替示意图等内容,欢迎下载使用。
这是一份2022-2023学年江苏省南通市通州区高一(上)期末生物试卷(含答案解析),共22页。试卷主要包含了 细胞膜等内容,欢迎下载使用。

