- 第四单元 习作:我做了一项小实验 课件+教案+素材 课件 10 次下载
- 第四单元 语文园地 课件+教案+素材 课件 9 次下载
- 第五单元 17 我变成了一棵树 课件+教案+素材 课件 14 次下载
- 第五单元 习作例文1 课件+教案 课件 9 次下载
- 第五单元 习作例文2 课件+教案 课件 9 次下载
人教部编版三年级下册16 宇宙的另一边精品课件ppt
展开第五单元教学初探
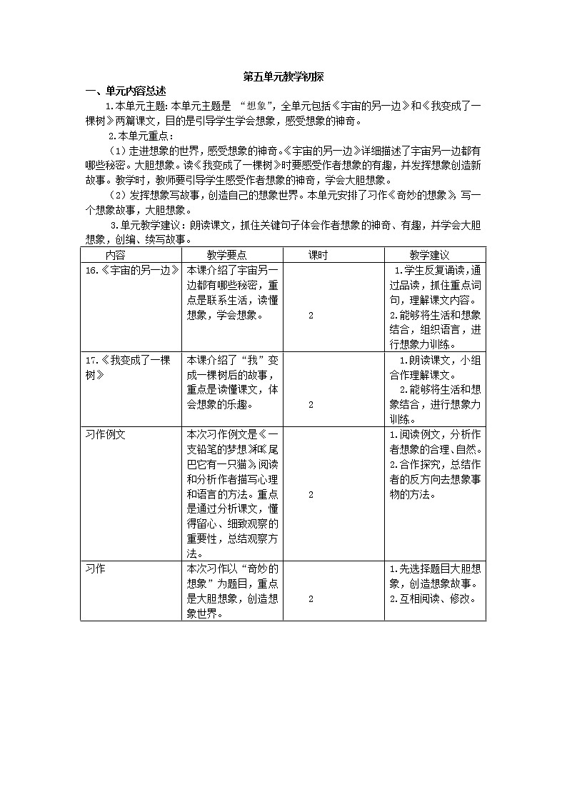
一、单元内容总述
1.本单元主题:本单元主题是 “想象”,全单元包括《宇宙的另一边》和《我变成了一棵树》两篇课文,目的是引导学生学会想象,感受想象的神奇。
2.本单元重点:
(1)走进想象的世界,感受想象的神奇。《宇宙的另一边》详细描述了宇宙另一边都有哪些秘密。大胆想象。读《我变成了一棵树》时要感受作者想象的有趣,并发挥想象创造新故事。教学时,教师要引导学生感受作者想象的神奇,学会大胆想象。
(2)发挥想象写故事,创造自己的想象世界。本单元安排了习作《奇妙的想象》,写一个想象故事,大胆想象。
3.单元教学建议:朗读课文,抓住关键句子体会作者想象的神奇、有趣,并学会大胆想象,创编、续写故事。
内容 | 教学要点 | 课时 | 教学建议 |
16.《宇宙的另一边》 | 本课介绍了宇宙另一边都有哪些秘密,重点是联系生活,读懂想象,学会想象。 |
2 | 1.学生反复诵读,通过品读,抓住重点词句,理解课文内容。 2.能够将生活和想象结合,组织语言,进行想象力训练。 |
17.《我变成了一棵树》 | 本课介绍了“我”变成一棵树后的故事,重点是读懂课文,体会想象的乐趣。 |
2 | 1.朗读课文,小组合作理解课文。 2.能够将生活和想象结合,进行想象力训练。 |
习作例文 | 本次习作例文是《一支铅笔的梦想》和《尾巴它有一只猫》,阅读和分析作者描写心理和语言的方法。重点是通过分析课文,懂得留心、细致观察的重要性,总结观察方法。 |
2 | 1.阅读例文,分析作者想象的合理、自然。 2.合作探究,总结作者的反方向去想象事物的方法。 |
习作 | 本次习作以“奇妙的想象”为题目,重点是大胆想象,创造想象世界。 |
2 | 1.先选择题目大胆想象,创造想象故事。2.互相阅读、修改。 |
小学语文人教部编版三年级下册宇宙的另一边公开课ppt课件: 这是一份小学语文人教部编版三年级下册宇宙的另一边公开课ppt课件,共60页。PPT课件主要包含了宇宙的另一边,陈诗哥,气喘吁吁,一栋房子,读一读等内容,欢迎下载使用。
小学16 宇宙的另一边精品ppt课件: 这是一份小学16 宇宙的另一边精品ppt课件,文件包含统编版3下语文16《宇宙的另一边》课件pptx、统编版3下语文16《宇宙的另一边》教案doc、统编版3下语文16《宇宙的另一边》练习docx等3份课件配套教学资源,其中PPT共13页, 欢迎下载使用。
人教部编版三年级下册16 宇宙的另一边优质课件ppt: 这是一份人教部编版三年级下册16 宇宙的另一边优质课件ppt,文件包含16宇宙的另一边课件pptx、16宇宙的另一边生字讲解pptx、16宇宙的另一边教案doc、倒影美景mp4、望远镜拍摄的宇宙深空美景mp4、浩瀚宇宙的历史wmv等6份课件配套教学资源,其中PPT共60页, 欢迎下载使用。

