


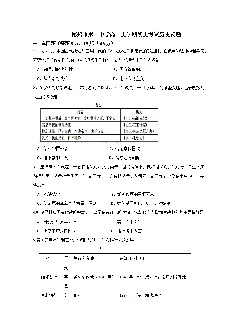
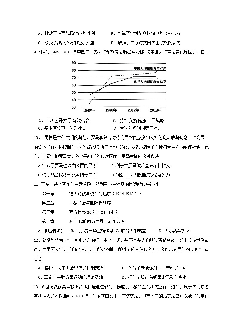
还剩5页未读,
继续阅读
所属成套资源:2023德州一中高二上学期1月期末考试试题及答案(九科)
成套系列资料,整套一键下载
2023德州一中高二上学期1月期末考试历史试题含答案
展开
这是一份2023德州一中高二上学期1月期末考试历史试题含答案,共8页。试卷主要包含了图2为清末上海街道的煤气路灯,27%等内容,欢迎下载使用。
相关试卷
2023-2024学年山东省德州市高二上学期期末考试历史试题含答案:
这是一份2023-2024学年山东省德州市高二上学期期末考试历史试题含答案,共9页。试卷主要包含了苏辙认为,雍正皇帝在西南边疆开展改土归流,左宗棠认为等内容,欢迎下载使用。
2023莆田一中高二上学期期末考试历史试题含答案:
这是一份2023莆田一中高二上学期期末考试历史试题含答案,共6页。试卷主要包含了历史等内容,欢迎下载使用。
2023德州一中高二上学期1月期末考试历史试题含答案:
这是一份2023德州一中高二上学期1月期末考试历史试题含答案,共9页。试卷主要包含了图2为清末上海街道的煤气路灯,27%等内容,欢迎下载使用。
