2022-2023学年江苏省泗阳县实验高级中学高一上学期期末生物试题(解析版)
展开
这是一份2022-2023学年江苏省泗阳县实验高级中学高一上学期期末生物试题(解析版),共29页。试卷主要包含了单项选择题,非选择题等内容,欢迎下载使用。
泗阳县实验高级中学
2022-2023学年上学期期末质量调研
高一生物
一、单项选择题
1. 下列物质中与脂肪的组成元素不完全相同的是( )
A. 胆固醇 B. 纤维素 C. 胰岛素 D. 性激素
【答案】C
【解析】
【分析】化合物的元素组成:(1)蛋白质的组成元素有C、H、O、N元素构成,有些还含有S;(2)核酸的组成元素为C、H、O、N、P;(3)脂质的组成元素有C、H、O,有些还含有N、P;(4)糖类的组成元素一般为C、H、O。
【详解】脂肪的元素组成是C、H、O;胆固醇的元素组成是C、H、O;纤维素属于多糖,其元素组成是C、H、O;胰岛素的本质是蛋白质,其元素组成主要是C、H、O、N等;性激素的元素组成是C、H、O,与脂肪的组成元素不完全相同的是胰岛素。
故选C。
2. 下列有关细胞学说的叙述中,正确的是( )
A. 细胞学说揭示了细胞和生物体的统一性和多样性
B. 细胞是相对独立的单位又对与其他细胞共同组成的整体生命起作用
C. 著名磨镜技师列文胡克观察到不同的细胞并创立了细胞学说
D. 细胞学说认为细胞分为真核细胞和原核细胞
【答案】B
【解析】
【分析】细胞学说是由德植物学家施莱登和动物学家施旺提出的,其内容为:(1)细胞是一个有机体,一切动植物都是由细胞发育而来,并由细胞和细胞的产物所构成;(2)细胞是一个相对独立的单位,既有它自己的生命,又对与其他细胞共同组成的整体的生命起作用;(3)新细胞可以从老细胞中产生。
【详解】A、细胞学说揭示了细胞和生物体的统一性,并未揭示多样性,A错误;
B、细胞是一个相对独立的单位,既有它自己的生命,又对与其他细胞共同组成的整体的生命起作用,B正确;
C、细胞学说是由德植物学家施莱登和动物学家施旺提出,C错误;
D、细胞学说只揭示了一切动植物都是由细胞组成的,没有将细胞分为真核细胞和原核细胞,D错误。
故选B。
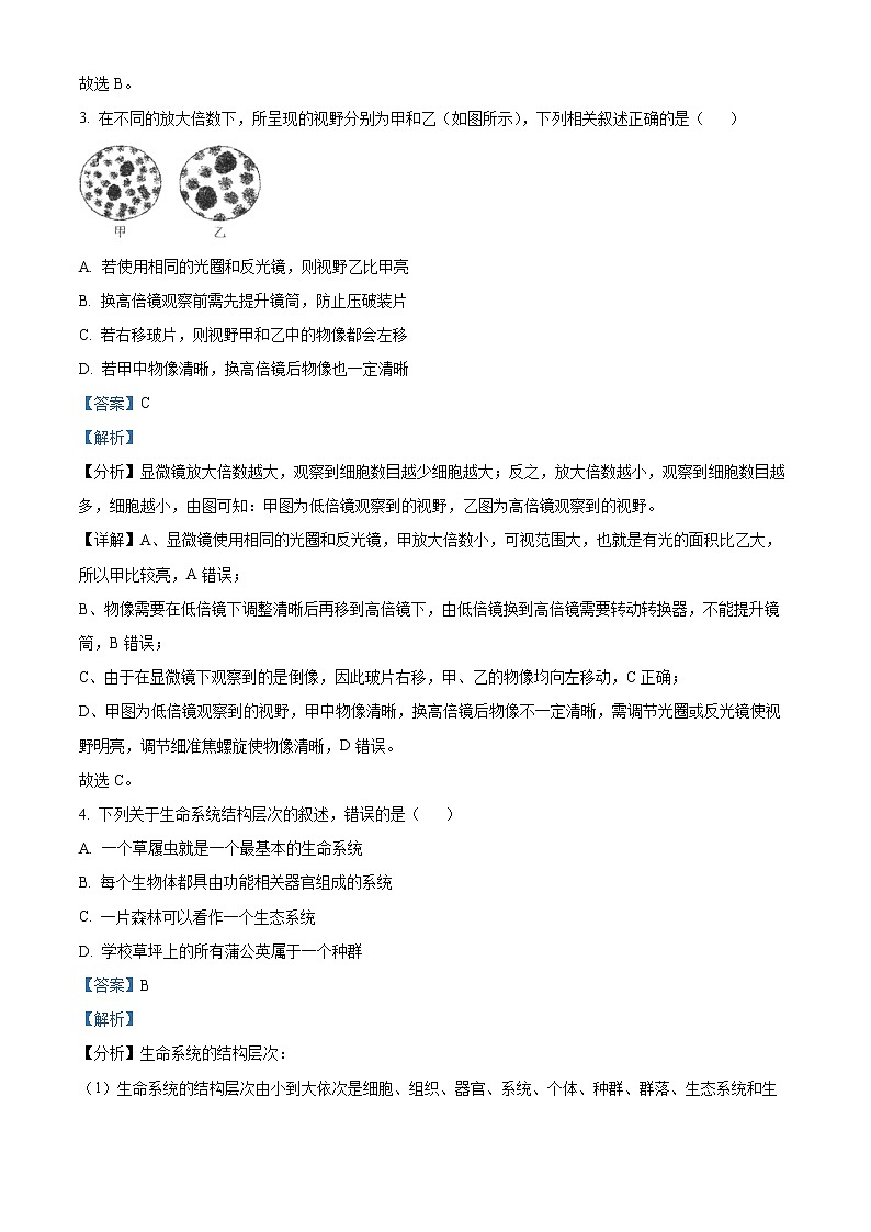
3. 在不同的放大倍数下,所呈现的视野分别为甲和乙(如图所示),下列相关叙述正确的是( )
A. 若使用相同的光圈和反光镜,则视野乙比甲亮
B. 换高倍镜观察前需先提升镜筒,防止压破装片
C. 若右移玻片,则视野甲和乙中的物像都会左移
D. 若甲中物像清晰,换高倍镜后物像也一定清晰
【答案】C
【解析】
【分析】显微镜放大倍数越大,观察到细胞数目越少细胞越大;反之,放大倍数越小,观察到细胞数目越多,细胞越小,由图可知:甲图为低倍镜观察到的视野,乙图为高倍镜观察到的视野。
【详解】A、显微镜使用相同的光圈和反光镜,甲放大倍数小,可视范围大,也就是有光的面积比乙大,所以甲比较亮,A错误;
B、物像需要在低倍镜下调整清晰后再移到高倍镜下,由低倍镜换到高倍镜需要转动转换器,不能提升镜筒,B错误;
C、由于在显微镜下观察到的是倒像,因此玻片右移,甲、乙的物像均向左移动,C正确;
D、甲图为低倍镜观察到的视野,甲中物像清晰,换高倍镜后物像不一定清晰,需调节光圈或反光镜使视野明亮,调节细准焦螺旋使物像清晰,D错误。
故选C。
4. 下列关于生命系统结构层次的叙述,错误的是( )
A. 一个草履虫就是一个最基本的生命系统
B. 每个生物体都具由功能相关器官组成的系统
C. 一片森林可以看作一个生态系统
D. 学校草坪上的所有蒲公英属于一个种群
【答案】B
【解析】
【分析】生命系统的结构层次:
(1)生命系统的结构层次由小到大依次是细胞、组织、器官、系统、个体、种群、群落、生态系统和生物圈。
(2)地球上最基本的生命系统是细胞。分子、原子、化合物不属于生命系统。
【详解】A、草履虫属于单细胞生物,一个草履虫就是一个最基本生命系统,A正确;
B、单细胞生物,如草履虫不具有组织、器官和系统层次,植物无系统层次,B错误;
C、一片森林,既包括其中的生物,也包括生物生存的无机环境,可以看作一个生态系统,C正确;
D、学校草坪上的所有蒲公英,是生活在同一地域的同种生物的所有个体,属于一个种群,D正确。
故选B。
5. 下列关于细胞的叙述,正确的是( )
A. 细胞的多样性即不同细胞的结构完全不同
B. 人体的成熟红细胞无细胞核属于原核细胞
C. 原核和真核细胞均含DNA和RNA,以DNA为遗传物质
D. 动、植物属于真核生物,细菌、病毒属于原核生物
【答案】C
【解析】
【分析】常考的真核生物:绿藻、衣藻、真菌(如酵母菌、霉菌、蘑菇)、原生动物(如草履虫变形虫)及动、植物。常考的原核生物:蓝细菌、细菌(如乳酸菌、硝化细菌、大肠杆菌等)、支原体、放线菌。
【详解】A、细胞的多样性即不同细胞的结构不完全相同,细胞之间也具有统一性,即细胞均具有细胞膜、细胞质、核糖体以及遗传物质DNA,A错误;
B、人是真核生物,所以其中的成熟红细胞无细胞核属于真核细胞,B错误;
C、原核和真核细胞均含DNA和RNA,原核细胞和真核细胞的遗传物质都是DNA,C正确;
D、动、植物属于真核生物,细菌属于原核生物,病毒没有细胞结构不属于真核生物也不属于原核生物,D错误。
故选C。
6. 下列有关组成人体细胞的元素和化合物的叙述,错误的是( )
A. C、H、O、N属于细胞中的大量元素 B. 干重中含量最多的化合物是蛋白质
C. 自然界中的元素在细胞中都能找到 D. 各种元素大多以化合物的形式存在
【答案】C
【解析】
【分析】1、组成细胞的元素包括大量元素和微量元素,大量元素包括C、H、O、N、P、S、K、Ca、Mg等,微量元素包括Fe、Mn、B、Zn、Mo、Cu等。
2、组成细胞的化合物包括无机物和有机物,无机物包括水和无机盐,有机物包括蛋白质、糖类、脂质和核酸,鲜重含量最多的化合物是水,干重含量最多的有机物是蛋白质。
【详解】A、细胞内的大量元素包括C、H、O、N、P、S、K、Ca、Mg等,A正确;
B、细胞中含量最多的化合物是水,干重中含量最多的化合物是蛋白质,B正确;
C、组成生物体的化学元素在无机自然界中都存在,这体现了生物界与非生物界的统一性,但是细胞并不含有自然界中的所有元素,C错误;
D、组成细胞的元素大多以化合物的形式存在,包括有机物和无机物,D正确。
故选C。
7. 下列有关细胞中的水和无机盐的叙述,正确的是( )
A. 水分子以自由水和结合水两种形式存在
B. 结合水是多种离子良好的溶剂
C. 大多数无机盐以化合物的形式存在
D. 无机盐含量多,具有重要的生理功能
【答案】A
【解析】
【分析】1、细胞内的水以自由水和结合水的形式存在,结合水是细胞结构的重要组成成分,自由水是良好的溶剂,是细胞内许多化学反应的介质,自由水还参与细胞内的化学反应,自由水自由移动对于运输营养物质和代谢废物具有重要作用。
2、细胞中的无机盐主要以离子的形式存在,有些无机盐是某些复杂化合物的组成成分,如Mg是叶绿素的组成成分,Fe是血红蛋白的组成成分;许多无机盐对于维持细胞和生物体的生命活动具有重要作用,如果某些无机盐缺乏会患相应的疾病,有的无机盐对于维持渗透压具有重要作用。
【详解】A、水在细胞中以自由水和结合水两种形式存在,A正确;
B、自由水是多种离子良好的溶剂,B错误;
C、细胞中大多数无机盐以离子的形式存在,C错误;
D、人体内的无机盐含量少,D错误。
故选A。
8. 幼儿经常晒太阳可使皮肤表皮细胞内的胆固醇转化为维生素D,预防佝偻瘸。下列相关叙述错误的是( )
A. 胆固醇和维生素D组成元素相同
B. 胆固醇、维生素D和磷脂同属于固醇类物质
C. 维生素D能促进入和动物肠道对钙和磷的吸收
D. 不同脂质分子结构差异很大,通常不溶于水而溶于有机溶剂
【答案】B
【解析】
【分析】维生素D可促进动物肠道对钙磷的吸收,调节钙磷的平衡。胆固醇是动物细胞膜的重要成分,与细胞膜的流动性有关。
【详解】A、胆固醇和维生素D组成元素相同,都是C、H、O,A正确;
B、脂质包括脂肪、磷脂和固醇,固醇包括胆固醇、维生素D、性激素,B错误;
C、维生素D能促进肠道对钙和磷的吸收,调节钙磷的平衡,C正确;
D、不同脂质分子结构差异很大,例如胆固醇与性激素,而脂质分子通常不溶于水而溶于有机溶剂(相似相溶),D正确。
故选B。
9. 糖类是细胞和生物体的主要能源物质,下列关于糖类的叙述错误的是( )
A. 麦芽糖是植物细胞特有的二糖,由两分子葡萄糖组成
B. 在染色体、线粒体和叶绿体中均含有脱氧核糖
C. 纤维素是多糖,可作为植物细胞中的储能物质
D. 生物体内的糖类绝大多数以多糖的形式存在
【答案】C
【解析】
【分析】糖类分为单糖、二糖和多糖,二糖包括麦芽糖、蔗糖、乳糖,麦芽糖是由2分子葡萄糖形成的,蔗糖是由1分子葡萄糖和1分子果糖形成的,乳糖是由1分子葡萄糖和1分子半乳糖形成的:多糖包括淀粉、纤维素和糖原,淀粉是植物细胞的储能物质,糖原是动物细胞的储能物质,纤维素是植物细胞壁的组成成分。
【详解】A、麦芽糖是二糖,由两分子葡萄糖组成,是植物细胞特有的,A正确;
B、色体、线粒体和叶绿体中都含有DNA分子,脱氧核糖是组成DNA的五碳糖,因此在在染色体、线粒体和叶绿体中均含有脱氧核糖,B正确;
C、纤维素组成植物细胞壁,不能提供能量,C错误;
D、生物体中的糖多数以多糖存在,D正确。
故选C。
10. 下列关于氨基酸的叙述,错误的是( )
A. 构成蛋白质的氨基酸都只有一个氨基和一个羧基
B. 氨基酸种类由R基决定,组成人体蛋白质的氨基酸有21种
C. 氨基酸的数目、种类和排列顺序可决定蛋白质结构的多样性
D. 必需氨基酸人体细胞不能合成,必需从食物中获取
【答案】A
【解析】
【分析】构成蛋白质的基本单位是氨基酸,每种氨基酸分子至少都含有一个氨基和一个羧基,且都有一个氨基和一个羧基连接在同一个碳原子上,氨基酸的不同在于R基的不同。因为组成蛋白质的氨基酸的种类、数目、排列次序不同,肽链的空间结构千差万别,因此蛋白质分子的结构具有多样性。
【详解】A、每一种氨基酸至少含有一个氨基和一个羧基,且连在同一个碳原子上,A错误;
B、组成生物体蛋白质的氨基酸约有21种,氨基酸的不同在于R基的不同,B正确;
C、氨基酸的数目、种类和排列顺序以及多肽链的空间结构共同决定着蛋白质的多样性,C正确;
D、必需氨基酸是指人体自身不能合成,只能从食物等中获得的氨甚酸,成人体内必需基酸的种类比婴儿的少一种(组氨酸),D正确。
故选A。
11. 下列关于蛋白质的叙述,正确的是( )
A. 蛋白质主要由C、H、O、N、P五种元素组成
B. 蛋白质的基本组成单位是氨基酸
C. 血红蛋白运输氧,还有催化功能
D. 蛋白质变性是由于肽键断裂造成的
【答案】B
【解析】
【分析】组成蛋白质的基本元素是C、H、O、N,有的还含有S、Fe等元素,核酸的组成元素是C、H、O、N、P。构成蛋白质的基本单位是氨基酸,蛋白质的结构多样性与氨基酸的数目、种类、排列顺序,肽链的盘曲、折叠方式及其形成的空间结构有关。蛋白质的功能:催化作用、运输作用、免疫作用、调节作用、构成细胞的结构物质。
【详解】A、蛋白质主要由C、H、O、N四种元素组成,有的还含有S、Fe等元素,A错误;
B、构成蛋白质的基本单位是氨基酸,B正确;
C、血红蛋白可运输氧,具有运输功能,没有催化功能,C错误;
D、蛋白质变性过程中肽键没有断裂,只是空间结构改变,D错误。
故选B。
12. 两种氨基酸结构式如图,它们在形成二肽化合物时,最可能相互缩合的基团是( )
A. ①与③ B. ②与④或①与⑤ C. ②与⑥ D. ③与④
【答案】B
【解析】
【分析】氨基酸通过脱水缩合形成多肽链,而脱水缩合是指一个氨基酸分子的羧基(-COOH )和另一个氨基酸分子的氨基(-NH2)相连接,同时脱出一分子水的过程;连接两个氨基酸的化学键是肽键。
【详解】根据题意和图示分析可知:①、④表示氨基,②、⑤表示羧基,③表示R基上的羧基,⑥表示R基上的氨基。由于氨基酸脱水缩合形成二肽化合物时,一个氨基酸分子的羧基和另一个氨基酸分子的氨基相连接,形成肽键,但不是R基上的羧基和氨基,因此,最可能缩合的基团是②与④或①与⑤。
故选B。
13. 现有氨基酸500个,其中氨基总数为520个,羧基总数为512个。则由这些氨基酸合成的含有10条肽链的蛋白质共有肽键、氨基和羧基的数目依次分别为( )
A. 499、20和12 B. 490、30和22 C. 499、30和12 D. 490、20和22
【答案】B
【解析】
【分析】1、每种氨基酸至少都含有一个氨基和一个羧基,并且都有一个氨基和一个羧基连接在同一个碳原子上。这个碳原子还连接一个氢原子和一个侧链基团,这个侧链基团用R表示。
2、氨基酸之间通过脱水缩合形成肽键连接在一起。
3、每条肽链至少含有一个游离的氨基和一个游离的羧基。
【详解】肽键数=氨基酸数—肽链数=500—10=490个;由于每个氨基酸至少有一个氨基和一个羧基,氨基酸总数为500,氨基有520,羧基有512,说明R基中有20个氨基和12个羧基,故该蛋白质中氨基数=R基中的氨基数+肽链数=20+10=30个;羧基数=R基中的羧基数+肽链数=12+10=22个,蛋白质共有肽键、氨基和羧基的数目依次分别为490、30和22,B正确。
故选B。
14. 下列关于核酸的叙述,错误的是( )
A. 核酸能够储存和表达遗传信息 B. DNA主要分布在细胞核内
C. DNA、RNA的基本组成单位都是核苷酸 D. 新型冠状病毒的遗传物质主要是DNA
【答案】D
【解析】
【分析】核酸根据五碳糖不同分为DNA和RNA,真核细胞的DNA主要分布在细胞核中,RNA主要分布在细胞质中,原核细胞的DNA主要分布在拟核中,病毒中的核酸只有一种,DNA或RNA,核酸是遗传信息的携带者,核酸的基本组成单位是核苷酸。
【详解】A、核酸包括DNA和RNA两大类,是细胞内储存与携带遗传信息的物质,其可以表达产生蛋白质,A正确;
B、真核细胞内DNA主要分布在细胞核,线粒体和叶绿体也含有少量的DNA,B正确;
C、DNA和RNA的基本组成单位都是核苷酸,其中DNA的基本组成单位是脱氧核苷酸,RNA的基本组成单位是核糖核苷酸,C正确;
D、新型冠状病毒的遗传物质为RNA,D错误。
故选D。
15. 下列关于实验操作步骤的叙述中,正确的是( )
A. 用于鉴定还原糖的斐林试剂甲液和乙液,可直接用于蛋白质鉴定
B. 用花生子叶制作临时切片观察细胞中的脂肪,需要用到酒精溶液
C 鉴定还原糖实验时,要先加入斐林试剂甲液,摇匀后再加入等量乙液
D. 鉴定蛋白质的双缩脲试剂A液与B液需要混匀后加入含样品的试管
【答案】B
【解析】
【分析】斐林试剂是检测还原性糖的试剂,由斐林甲液和乙液构成,使用方法是等量混合,现配现用。双缩脲试剂是检测蛋白质的试剂,使用方法是先加A液摇匀,再加B液。
【详解】A、斐林试剂的乙液浓度(质量浓度为0.05g/mLCuSO4溶液)比双缩脲试剂的B液浓度(0.01g/mLCuSO4溶液)高,不能直接使用,A错误;
B、观察细胞内脂肪分布的实验中,要用体积分数50%酒精洗去浮色,B正确;
C、斐林试剂的使用原理是甲液乙液等量混合,再加入待测样液中,C错误;
D、双缩脲试剂的使用方法是先加A液,摇匀,再加B液,D错误。
故选B。
16. 细胞膜对细胞极其重要,下列实例不能体现细胞膜作用的是( )
A. 激素与靶细胞膜上的受体结合
B. 精子与卵细胞的识别和结合
C. 植物细胞在清水中不会涨破
D. 细胞所需营养物质可进入细胞
【答案】C
【解析】
【分析】细胞膜的功能:①将细胞与外界环境分隔开,保障了细胞内部环境的相对稳定。②控制物质进出细胞。③进行细胞间的信息交流。
【详解】A、激素与靶细胞膜上的受体结合,体现细胞膜的信息交流功能,A不符合题意;
B、精子与卵细胞的识别和结合,体现细胞膜的信息交流功能,B不符合题意;
C、植物细胞在清水中不会涨破,是由于细胞壁的支持和保护作用,C符合题意;
D、细胞所需营养物质可进入细胞,体现细胞膜控制细胞物质进出的功能,D不符合题意。
故选C。
17. 科学家们列细胞膜成分和结构的探索经历了漫长的历程,下列结论或假说错误的是( )
A. 欧文顿通过对膜成分的提取和化学分析,提出膜是由脂质组成的
B. 提取人红细胞的脂质铺展成单分子层是其表面积的2倍,说明细胞膜中的磷脂分子排列为连续的两层
C. 通过发现细胞表面张力明显低于油—水界面的表面张力,推测细胞膜中还附有蛋白质
D. 罗伯特森在电镜下看到细胞膜是清晰的暗—亮—暗结构,认为细胞膜由蛋白质—脂质—蛋白质三层结构构成
【答案】A
【解析】
【分析】有关生物膜结构的探索历程:
①19世纪末,欧文顿发现凡是可以溶于脂质的物质,比不能溶于脂质的物质更容易通过细胞膜进入细胞,于是他提出:膜是由脂质组成的。
②1925年,两位荷兰科学家通过对脂质进行提取和测定得出结论:细胞膜中的脂质分子必然排列为连续的两层。
③1959年,罗伯特森根据电镜下看到的细胞膜清晰的暗—亮—暗三层结构,结合其他科学家的工作提出蛋白质—脂质—蛋白质三层结构模型。流动镶嵌模型指出,蛋白质分子有的镶在磷脂双分子层表面,有的部分或全部嵌入磷脂双分子层中,有的横跨整个磷脂双分子层。
④1970年,科学家通过荧光标记的小鼠细胞和人细胞的融合实验,证明细胞膜具有流动性。
⑤1972年,桑格和尼克森提出的为流动镶嵌模型大多数人所接受。
【详解】A、欧文顿发现凡是可以溶于脂质的物质,比不能溶于脂质的物质更容易通过细胞膜进入细胞,根据相似相溶原理他提出:膜是由脂质组成的,可见欧文顿没有对膜成分进行提取和化学分析,A错误;
B、哺乳动物成熟的红细胞中只有细胞膜这一种膜结构,因此,根据提取人的红细胞的脂质铺展成的单分子层的面积是该红细胞表面积的2倍,推测细胞膜中的磷脂分子排列为连续的两层,B正确;
C、通过发现细胞表面张力明显低于油-水界面的张力,同时发现油滴如果吸附蛋白质成分则表面张力会降低,因此推测细胞膜可能还附有蛋白质,C正确;
D、罗伯特森在电镜下观察到细胞膜呈清晰的暗—亮—暗三层结构,据此推测细胞膜是由蛋白质—脂质—蛋白质三层结构构成,D正确。
故选A。
18. 下图是研究渗透作用的装置。甲是发生渗透作用时的初始状态,乙是较长时间之后达到动态平衡的状态。下列有关叙述错误的是( )
A. 若③为一层纱布,则不会发生此现象 B. 甲中溶液②的浓度大于溶液①的浓度
C. 乙中溶液①和②之间没有水分子运动 D. 甲到乙过程中水柱上升速度逐渐减慢
【答案】C
【解析】
【分析】渗透作用是指水分子等溶剂分子通过半透膜从低浓度一侧运输到高浓度一侧;条件是半透膜和浓度差。(1)半透膜可以是生物性的选择透过性膜,如细胞膜,也可以是物理性的过滤膜,如玻璃纸。(2)半透膜两侧的溶液具有浓度差。浓度差的实质是单位体积溶液中溶质分子数的差,即物质的量浓度之差,即摩尔浓度而不是质量浓度。
【详解】A、若③为一层纱布,没有选择透过性,溶质和溶剂分子都能透过纱布,因此不会发生此现象,A正确;
B、从甲到乙,漏斗液面上升,根据渗透原理,说明甲中溶液②的浓度大于溶液①的浓度,B正确;
C、乙中达到渗透平衡后,是溶液①和②之间水分子进出达到了平衡,而不是没有水分子运动,C错误;
D、甲到乙过程中,半透膜两侧溶液浓度差逐渐变小,水分由①进入②的速率减小,因此甲到乙过程中水柱上升速度逐渐减慢,D正确。
故选C。
19. 南宋词人李清照用“绿肥红瘦”来形容海棠花的叶和花,成为不朽名句。此处“绿”、“红”相关的色素分别位于植物细胞的哪个部位( )
A. 叶绿体和细胞质基质 B. 细胞质基质和叶绿体
C. 叶绿体和液泡 D. 液泡和叶绿体
【答案】C
【解析】
【分析】液泡分布在成熟植物细胞,为单层膜形成的泡状结构;内含细胞液(有机酸、糖类、无机盐、色素和蛋白质等) 调节植物细胞内的环境,充盈的液泡使植物细胞保持坚挺 ;叶绿体分布在植物叶肉细胞,为双层膜结构,是植物细胞进行光合作用的场所,是植物细胞的“养料制造车间”和“能量转换站”。
【详解】“绿肥红瘦”中的“绿”的指海棠的叶子,与“绿”相关的色素是叶绿素,分布在叶肉细胞的叶绿体内;“绿肥红瘦”中的“红”是指海棠花,使海棠花呈现红色的是花青素,花青素分布在液泡中,C正确。
故选C。
20. 下图是某些细胞器的亚显微结构模式图,相关叙述错误的是( )
A. ①是中心体,与洋葱根尖分生区细胞有丝分裂有关
B. ②是线粒体,是真核细胞有氧呼吸的主要场所
C. ③是叶绿体,是绿色植物叶肉细胞光合作用场所
D. ④是内质网,有粗面内质网和光面内质网两种
【答案】A
【解析】
【分析】分析题图:图中①为中心体,与细胞有丝分裂有关,分布在动物和低等植物细胞中;②为线粒体,是细胞进行有氧呼吸的主要场所;③为叶绿体,是光合作用的场所;④为内质网。
【详解】A、洋葱是高等植物,其根尖分生区细胞中不含①中心体,A错误;
B、②是线粒体,是真核细胞进行有氧呼吸的主要场所,B正确;
C、③是叶绿体,是植物叶肉细胞进行光合作用的场所,C正确;
D、④是内质网,其中附着核糖体的为粗面内质网,没有附着核糖体的为光面内质网,D正确。
故选A。
21. 下列不属于细胞核功能的是( )
A. 遗传物质贮存的场所 B. 细胞代谢的中心
C. 遗传物质复制的场所 D. 细胞生命活动的控制中心
【答案】B
【解析】
【分析】细胞核是遗传信息库,是遗传物质储存和复制的主要场所,是细胞代谢和遗传的控制中心。
【详解】AC、在真核细胞中,细胞核是遗传物质贮存和复制的主要场所,AC正确;
B、细胞核是控制代谢的中心而非代谢的中心,B错误;
D、细胞核是细胞生命活动的控制中心,D正确。
故选B。
【点睛】
22. 如图是细胞核结构简图,下列相关叙述错误的是( )
A. ①的组成成分是DNA和蛋白质
B. ③是双层膜,具有选择透过性
C. ②与rRNA的合成以及核糖体的形成有关
D. RNA和蛋白质通过核孔运输不需要消耗能量
【答案】D
【解析】
【分析】分析题图:图示为细胞核的结构模式图,其中①为染色质,②为核仁,③为核膜。
【详解】A、①是染色质,染色质的成分主要是DNA和蛋白质,A正确;
B、③为核膜,核膜是双层膜,是一种选择透过性结构,B正确;
C、②是核仁,核仁与rRNA的合成以及核糖体的形成有关,C正确;
D、蛋白质和RNA等大分子物质通过核孔进出细胞具有选择性,蛋白质是在核糖体中合成,通过核孔进入细胞核,而mRNA在细胞核中合成,进而细胞质中翻译,都需要消耗能量,D错误。
故选D。
23. 如图表示物质进入细胞的方式是( )
A. 自由扩散
B. 协助扩散
C. 主动运输
D. 胞吞作用
【答案】B
【解析】
【分析】1、跨膜运输包括自由扩散、协助扩散和主动运输,是对于小分子或离子的运输;细胞对于大分子物质运输的方式是胞吞或胞吐。
2、自由扩散既不需要载体协助,也不消耗能量,协助扩散需要载体协助,不需要消耗能量,自由扩散和协助扩散都是从高浓度向低浓度运输,属于被动运输;主动运输既需要载体,也消耗能量,可以从低浓度向高浓度运输。
【详解】根据图示分析,物质进入细胞时从高浓度一侧运输到低浓度一侧,需要载体协助,但不消耗能量,所以其方式是协助扩散。
故选B。
24. 如图表示植物光合作用的一个阶段,下列关于该反应阶段的叙述,错误的是( )
A. 反应场所是叶绿体的类囊体膜
B. 需要多种酶、NADPH、ATP和CO2等的参与
C. CO2的碳原子转移途径是CO2→C3→(CH2O)
D. 将ATP中的化学能转化为(CH2O)中的化学能
【答案】A
【解析】
【分析】光合作用的过程:
(1)光反应:场所:类囊体薄膜
过程:①水的光解H2O4H++O2 ②H++NADP+→NADPH ③ATP的合成ADP+Pi+能量ATP
能量变化:把光能转化成ATP和NADPH中活跃的化学能。
(2)暗反应:场所:叶绿体基质
过程:①CO2的固定:CO2+C52C3 ②C3的还原:2C3(CH2O)+C5
能量变化:把ATP和NADPH中活跃的化学能转化为有机物中稳定的化学能。
【详解】A、图示为暗反应过程,场所是叶绿体基质,A错误;
B、图示为暗反应过程,该过程需要光反应提供的NADPH和ATP、多种酶和CO2等的参与,B正确;
C、CO2的碳原子转移途径是:首先经过CO2的固定转移到C3化合物中,然后再经过C3的还原,转移到(CH2O),C正确;
D、图示为暗反应过程,该过程将ATP中的化学能转化为(CH2O)中稳定的化学能,D正确。
故选A。
25. 下列关于酶的叙述,错误的是( )
A. 活细胞一般都能产生酶 B. 酶可以被水解为氨基酸或核糖核苷酸
C. 酶在细胞内外都能发挥催化作用 D. 酶应在最适温度和pH下保存
【答案】D
【解析】
【分析】酶是由活细胞产生的具有催化作用的有机物,绝大多数酶是蛋白质,极少数酶是RNA。
酶的特性:高效性、专一性和作用条件温和。
影响酶活性的因素主要是温度和pH,在最适温度(pH)前,随着温度(pH)的升高,酶活性增强;到达最适温度(pH)时,酶活性最强;超过最适温度(pH)后,随着温度(ρH)的升高,酶活性降低.另外低温下酶不会变性失活,但高温、pH过高或过低都会使酶变性失活。
【详解】A、酶是由活细胞产生的具有催化作用的有机物,因此凡是活细胞,一般都能产生酶,A正确;
B、绝大多数酶是蛋白质,极少数酶是RNA,可以被水解为氨基酸或核糖核苷酸,B正确;
C、酶是由活细胞产生的具有催化作用的有机物,酶在细胞内外、生物体内外都能发挥催化作用,C正确;
D、酶应在低温和最适pH下保存,最适温度时,酶活性最强,pH过高或过低都会使酶变性失活,D错误。
故选:D。
26. 如图①~⑤表示物质进、出小肠上皮细胞的几种方式,下列叙述正确的是( )
A. Na+进、出小肠上、皮细胞方式不同
B. 小肠上皮细胞吸收葡萄糖不需要消耗能量
C. 多肽以方式⑤进入细胞,以方式③离开细胞
D. 口服维生素D通过方式①被吸收
【答案】A
【解析】
【分析】由图示可知:葡萄糖进入小肠上皮细胞的方式①为主动运输;Na+逆浓度梯度运出小肠上皮细胞的过程均需要载体和能量,则方式②为主动运输;方式③葡萄糖运出小肠上皮细胞是顺浓度梯度,需要载体协助,为协助扩散;水进入细胞的方式④为自由扩散;多肽等大分子物质进入细胞的方式⑤为胞吞。
【详解】A、图示可知,Na+主要以协助扩散方式进小肠上皮细胞,以②主动运输的方式运出小肠上皮细胞,A正确;
B、葡萄糖进入小肠上皮细胞的方式为主动运输,运出小肠上皮细胞的方式为协助扩散,小肠上皮细胞吸收葡萄糖需要消耗能量,B错误;
C、多肽以⑤胞吞的方式进入细胞,以胞吐方式离开细胞,方式③为协助扩散,C错误;
D、维生素D属于固醇类,进入细胞的方式为④自由扩散,D错误。
故选A。
27. 下图是人体细胞代谢部分简图。图中甲表示ATP,下列有关叙述正确的是( )
A. 细胞内甲的含量和消耗量都很大
B. 甲和乙可相互转化,属可逆反应
C. 丙可作为DNA基本组成单位之一
D. 丁是腺苷,由腺嘌呤和核糖组成
【答案】D
【解析】
【分析】甲是ATP,ATP由腺苷和三个磷酸基构成,甲→乙是ATP水解形成ATP的过程;乙→丙是ADP水解形成AMP(腺嘌呤核糖核苷酸)的过程;丙→丁是腺嘌呤核糖核苷酸水解形成腺苷的过程;ATP水解形成ADP释放的能量可以直接被细胞的生命活动利用。
【详解】A、细胞内甲ATP的含量很少,消耗量很大,A错误;
B、甲和乙可相互转化,但能量不可逆,所以属不可逆反应,B错误;
C、丙是腺嘌呤核糖核苷酸,可作为RNA基本组成单位之一,C错误;
D、戊是磷酸,丁不含磷酸,丁代表腺苷,腺苷由腺嘌呤和核糖组成,D正确。
故选D。
28. 图所示为反应物浓度与酶促反应速率的关系,曲线b表示在最适温度、pH条件下的酶促反应速率,据图分析正确的是( )
A. B点降低pH值后反应速率可用曲线c表示
B. 酶量减少后图示反应速率可用曲线a表示
C. 反应物浓度是限制反应速率的唯一因素
D. 升高温度,重复该实验A、B点位置不变
【答案】B
【解析】
【分析】题干中提出“曲线b表示在最适温度、最适pH条件下”进行的,因此此时的酶活性最强,改变温度或pH都会降低酶的活性,使曲线下降。图中可以看出,在曲线AB段反应速率与反应物浓度呈正相关,因此反应物浓度是限制曲线AB段反应速率的主要因素,但是在B点时反应速率不再增加,此时的限制因素为酶的数量。
【详解】A、曲线b表示在最适温度、pH条件下的酶促反应速率,则该病pH,其反应速率下降,所以B点降低pH值后反应速率不能用曲线c表示,A错误;
B、酶量减少后反应速率下降,则可用图中的曲线a表示,B正确;
C、图中可以看出,在曲线AB段反应速率与反应物浓度呈正相关,因此反应物浓度是限制曲线AB段反应速率的主要因素,但不是唯一因素,当反应物浓度达到B点以后,反应速率不再增加,则是其他因素限制了反应速率,C错误;
D、曲线b表示在最适温度下的反应速率,则升高温度,反应速率下降,则升高温度重复该实验A、B点位置都下降,D错误。
故选B。
29. 下图为“探究酵母菌细胞呼吸的方式”的实验装置,有关叙述正确的是( )
A. 在相同时间内,B瓶中酵母菌释放的热量比D瓶的多
B. 取B、D瓶中溶液加入酸性重铬酸钾,D瓶内溶液会变黄
C. D瓶酵母菌培养液配好后立即连接E瓶,可减少实验误差
D. 可通过观察澄清石灰水是否变混浊判断酵母菌呼吸方式
【答案】A
【解析】
【分析】探究酵母菌细胞呼吸方式的实验中:(1)检测CO2的产生:使澄清石灰水变浑浊,或使溴麝香草酚蓝水溶液由蓝变绿再变黄。(2)检测酒精的产生:橙色的重铬酸钾溶液,在酸性条件下与酒精发生反应,变成灰绿色。
【详解】A、由于B瓶中酵母菌进行有氧条件,能释放大量能量,而D瓶中酵母菌进行无氧条件,只能释放少量能量,所以在相同时间内,B瓶中酵母菌释放的热量比D瓶的多,A正确;
B、若向B瓶和D瓶中加入酸性重铬酸钾溶液,由于只有无氧呼吸才会产生酒精,所以D瓶内的溶液会变灰绿色,B错误;
C、D瓶酵母菌培养液配好后,应封口放置一段时间后,再连通D瓶,这是为了消耗掉瓶中的氧气,创造无氧环境,C错误;
D、酵母菌有氧呼吸和无氧呼吸都能产生CO2使澄清石灰水变浑浊,故可通过观察澄清石灰水变浑浊的程度来判断酵母菌的呼吸方式,不能通过观察澄清石灰水是否变混浊判断酵母菌呼吸方式,D错误。
故选A。
30. 下列科学实验中,叙述错误的是( )
A. 可以选用黑藻的叶片作为实验材料观察叶绿体
B. 恩格尔曼利用水绵证明光合作用释放氧气的场所是叶绿体
C. 卡尔文利用同位素标记法,探明了光合作用中CO2的转化途径
D. 用银边(白边)天竺葵探究光合作用产物时,直接加碘处理叶片边缘变蓝色
【答案】D
【解析】
【分析】光合作用的发现历程:(1)普利斯特利通过实验证明植物能净化空气;萨克斯的实验也可证明光是光合作用的必要条件;(2)梅耶根据能量转换与守恒定律明确指出植物进行光合作用时光能转换为化学能;(3)萨克斯通过实验证明光合作用的产物除了氧气外还有淀粉;(4)恩格尔曼采用水绵、好氧细菌和极细光束进行对照实验,发现光合作用的场所是叶绿体;(5)鲁宾和卡门采用同位素标记法进行实验证明光合作用释放的O2来自水;(6)卡尔文采用同位素标记法探明了CO2的固定过程中碳元素的转移途径。
【详解】A、观察叶绿体时可选用藓类的叶或黑藻的叶片,原因是叶片薄,叶绿体清楚,A正确;
B、恩格尔曼实验发现,好氧细菌集中分布在叶绿体周围,说明光合作用释放氧气的场所是叶绿体,B正确;
C、卡尔文利用同位素标记法探明了CO2中的碳在光合作用中转化途径为:CO2→C3→(CH2O),C正确;
D、用银边天竺葵探究光合作用产物是淀粉时,必需脱色后加碘液,且叶片银边(白边)无叶绿体,不能进行光合作用,滴加碘液不变蓝,D错误。
故选D。
31. 下列有关细胞呼吸的叙述中错误的是( )
A. 人剧烈运动时产生的二氧化碳只来自有氧呼吸
B. 哺乳动物成熟的红细胞既能进行有氧呼吸,又能进行无氧呼吸
C. 无氧呼吸时多数植物细胞可将葡萄糖分解为酒精和二氧化碳
D. 有氧呼吸和无氧呼吸释放的能量大部分都是以热能的形式散失
【答案】B
【解析】
【分析】有氧呼吸: 细胞在氧气的参与下,通过多种酶的催化作用,把葡萄糖等有机物彻底氧化分解,产生二氧化碳和水,释放能量,生成大量能量的过程。
【详解】A、人在剧烈运动时,排出的二氧化碳是有氧呼吸的产物,无氧呼吸的产物是乳酸,人体肌细胞产生的二氧化碳只来自有氧呼吸,A正确;
B、哺乳动物成熟的红细胞没有细胞核,也没有线粒体等细胞器,只能进行无氧呼吸,B错误;
C、在进行无氧呼吸时,绝大多数植物细胞能将葡萄糖分解成酒精和CO2,但也有的植物细胞能将葡萄糖分解成乳酸,如马铃薯块茎,C正确;
D、无论有氧呼吸还是无氧呼吸,释放的能量大部分都是以热能的形式散失,少部分用于形成ATP,D正确。
故选B。
32. 细胞呼吸原理在生产生活中应用广泛,下列有关叙述正确的是( )
A. 选用透气性好的“创可贴”可为伤口组织提供氧气
B. 及时疏松土壤可为根细胞吸收水和无机盐提供更多能量
C. 皮肤破损较深的患者,应及时到医院注射破伤风抗毒血清
D. 低氧、零下低温、干燥是储藏水果、蔬菜保鲜的最佳条件
【答案】C
【解析】
【分析】细胞呼吸原理的应用:种植农作物时,疏松土壤能促进根细胞有氧呼吸,有利于根细胞对矿质离子的主动吸收。皮肤破损较深或被锈钉扎伤后,破伤风芽孢杆菌容易大量繁殖,引起破伤风。果蔬、鲜花的保鲜要在低温、低氧、适宜湿度的条件下保存。
【详解】A、由于氧气的存在能抑制厌氧病菌的繁殖,所以受伤后选用透气性好的创可贴包扎伤口,可以避免厌氧病菌的繁殖,从而有利于伤口的痊愈,而非为伤口组织提供氧气,A错误;
B、对于板结的土壤及时进行松土透气,可以使根细胞进行充分的有氧呼吸,从而有利于根系的生长和对无机盐的吸收,根细胞吸收水不需要消耗能量,B错误;
C、较深的伤口里缺少氧气,破伤风芽孢杆菌适合在这种环境中生存并大量繁殖,故皮肤伤口较深时,患者应及时到医院注射破伤风抗毒血清,C正确;
D、水果、蔬菜储藏需要零上低温、低氧、湿度适中,这样可以降低细胞呼吸速率,减少有机物的消耗,达到长时间储藏、保鲜的效果,D错误。
故选C。
33. 韭菜完全在黑暗中生长会变成黄色,称之为“韭黄”。提取并分离韭黄叶片色素,与正常韭菜叶相比,层析带只有上端两条色素带。下列实验操作和结果分析的相关叙述,错误的是( )
A. 可用无水乙醇进行色素提取
B. 分离色素时层析液不能触及滤液细线
C. 层析带上的色素主要吸收红光
D. 实验可说明叶绿素的合成需要光照
【答案】C
【解析】
【分析】绿叶中色素的提取和分离实验,提取色素时需要加入无水乙醇(溶解色素)、石英砂(使研磨更充分)和碳酸钙(防止色素被破坏);分离色素时采用纸层析法,原理是色素在层析液中的溶解度不同,随着层析液扩散的速度不同,最后的结果是观察到四条色素带,从上到下依次是胡萝卜素(橙黄色)、叶黄素(黄色)、叶绿素a(蓝绿色)、叶绿素b(黄绿色)。
【详解】A、叶绿体中的色素易溶于有机溶剂中,故可以用无水乙醇溶解提取色素,A正确;
B、分离色素时,层析液不能触及滤液细线,以免色素溶解在层析液中,B正确;
C、韭黄色素中无叶绿素,原因可能是在避光条件下,叶绿素不能合成,因此只含有胡萝卜素和叶黄素,胡萝卜素和叶黄素主要吸收蓝紫光,C错误;
D、实验结果中的色素带只含有上端叶黄素和胡萝卜素两条色素带,不含叶绿素,说明叶绿素合成需要光照,D正确。
故选C。
34. 将含酵母菌的葡萄糖溶液均分为4份,分别置于甲、乙、丙、丁四种条件下培养,测得CO2和O2体积变化的相对值如图。下列叙述正确的是( )
A. 甲条件下酵母菌只进行无氧呼吸
B. 乙条件下有氧呼吸比无氧呼吸消耗的葡萄糖多
C. 丙条件下有氧呼吸与无氧呼吸释放CO2量比为2:3
D. 丁条件下释放的CO2来自细胞质基质和线粒体
【答案】A
【解析】
【分析】酵母菌为兼性厌氧型真菌,既能进行有氧呼吸,也能进行无氧呼吸。
【详解】A、甲条件下,无氧气的吸收,酵母菌只能进行无氧呼吸,产物是酒精和二氧化碳,A正确;
B、乙条件下,吸收了3个单位的氧气,有氧呼吸释放3个单位的二氧化碳,无氧呼吸释放的二氧化碳是8-3=5个单位,根据有氧呼吸的方程式释放3个单位的二氧化碳需要消耗0.5个单位的葡萄糖,根据无氧呼吸的方程式释放5个单位的二氧化碳需要消耗2.5个单位,因此有氧呼吸比无氧呼吸消耗的葡萄糖少,B错误;
C、丙组条件下O2的吸收量为4个单位,则有氧呼吸释放CO2量为4个单位,无氧呼吸释放的CO2的量为6-4=2,所以丙条件下有氧呼吸与无氧呼吸释放CO2量比为1:2,C错误;
D、丁条件下,氧气吸收量等于二氧化碳释放量,说明酵母菌只进行有氧呼吸,产生二氧化碳的场所是线粒体基质,D错误。
故选A。
35. 下图中,甲表示某二倍体动物细胞有丝分裂图像;乙、丙、丁分别是该动物细胞有丝分裂不同时期的染色体数、染色单体数和核DNA分子数的统计。下列有关叙述正确的是( )
A. 图甲所示时期是观察染色体的最佳时期
B. 图乙中的a、c分别表示染色体和染色单体
C. 图丙所示有丝分裂时期与图甲相同
D. 图丁所示时期细胞中央出现细胞板
【答案】C
【解析】
【分析】甲细胞含有同源染色体,且着丝粒分裂,处于有丝分裂后期;由于图丙与图丁均不含b,说明b表示染色单体,则c表示核DNA,a表示染色体。
【详解】A、分析甲图可知,该细胞正在发生着丝粒分裂,细胞含同源染色体,处于有丝分裂后期,而观察染色体的最佳时期是中期,A错误;
B、对比分析图丙和图丁可知,两图均不含b,说明b表示染色单体,分析图乙,染色体:染色单体:核DNA=1 :2:2,则a表示染色体,c表示核DNA,B错误;
C、图丙中无染色单体且核DNA和染色体均为加倍状态,说明图丙可处于有丝分裂后期,可对应图甲,C正确;
D、图丁中没有染色单体,染色体:核DNA=1 :1,且染色体数目与体细胞相同,说明丁处于有丝分裂G1期或为末期结束产生的子细胞,而细胞板形成于植物细胞有丝分裂末期,D错误。
故选C。
36. 某学生在观察根尖分生组织细胞有丝分裂实验时,在视野中找到处于不同分裂时期的细胞,如下图所示,下列叙述错误的是( )
A. 装片制作过程中需用清水漂洗防止解离过度便于染色
B 观察过程中先用低倍镜找到分生区细胞再换用高倍镜
C. 图乙细胞所处时期染色体着丝粒排列在赤道板平面上
D. 显微镜下可观察到细胞从甲→乙→丙→丁的变化过程
【答案】D
【解析】
【分析】题图分析,甲细胞中染色体散乱,核膜、核仁消失,处于有丝分裂前期;乙细胞中染色体的着丝粒排列在细胞中央赤道板的部位,处于有丝分裂中期;丙细胞中染色体的着丝粒一分为二,染色体数目暂时加倍,分开的染色体在纺锤丝的迁引下向两极移动,处于有丝分裂后期;丁细胞中分开的染色体到达两极后,逐渐变成丝状,核膜核仁重新出现,处于有丝分裂末期,因此图中的细胞分裂顺序为甲→乙→丙→丁。
【详解】A、装片制作过程中根尖解离后需用清水漂洗防止解离过度,同时也能避免解离液对染色的影响,A正确;
B、观察过程中先用低倍镜找到分生区细胞再换用高倍镜进行仔细观察,分生区细胞的特点时细胞排列紧密、呈正方形,B正确;
C、图乙细胞所处时期染色体着丝粒排列在赤道板平面上,处于有丝分裂中期,此期时观察染色体形态和数目的最佳时期,C正确;
D、根尖细胞经过解离后已经死亡,因而在显微镜下不能观察到细胞从甲→乙→丙→丁的变化过程,D错误。
故选D。
37. 下图表示人体造血干细胞在离体条件下,经诱导形成神经细胞和肼细胞的过程。有关叙述错误的是( )
A. ①过程发生了细胞的有丝分裂 B. 图中各细胞的遗传信息相同
C. 该图说明造血干细胞具有全能性 D. ②过程的实质是基因的选择性表达
【答案】C
【解析】
【分析】关于“细胞分化”:
(1)细胞分化是指在个体发育中,由一个或一种细胞增殖产生的后代,在形态,结构和生理功能上发生稳定性差异的过程。
(2)细胞分化的特点:普遍性、稳定性、不可逆性。
(3)细胞分化的实质:基因的选择性表达。
(4)细胞分化的结果:使细胞的种类增多,功能趋于专门化。
【详解】A、①是细胞增殖过程,通过有丝分裂进行,A正确;
B、图中细胞已分化,已分化细胞遗传物质相同,B正确;
C、图示说明造血干细胞经诱导具有分裂和分化能力,但不能形成各种组织细胞或完整的个体,因此不能体现细胞具有全能性,C错误;
D、②是细胞分化过程,其实质是基因的选择性表达,其基因的种类和数量不变,D正确。
故选C。
38. 下列有关细胞衰老的叙述中,错误的是( )
A. 细胞含水量下降代谢速率变慢 B. 细胞内多数酶的活性降低
C. 细胞核体积减小染色质染色加深 D. 细胞膜通透性改变物质运输速率减慢
【答案】C
【解析】
【分析】衰老细胞的特征:细胞内水分减少,细胞萎缩,体积变小,但细胞核体积增大,染色质固缩,染色加深;细胞膜通透性功能改变,物质运输功能降低;细胞色素随着细胞衰老逐渐累积;有些酶的活性降低;呼吸速度减慢,新陈代谢减慢。
【详解】A、衰老的细胞内水分减少、代谢速率变慢,A正确;
B、衰老细胞多数酶的活性降低、代谢速率减慢,B正确;
C、衰老细胞的细胞核体积增大,染色质染色加深,C错误;
D、衰老细胞的细胞膜通透性改变、物质运输功能降低,D正确。
故选C。
39. 秀丽隐杆线虫是多细胞真核生物,共有959个体细胞,往发育成熟过程中有131个细胞将通过凋亡的力式被去除,因此其常被用于细胞凋亡的研究。下列叙述正确的是( )
A. 被病原体感染细胞的清除属于细胞坏死
B. 端粒学说不能用于解释秀丽隐杆线虫的细胞衰老
C. 秀丽隐杆线虫的细胞凋亡是由特定基因调控的
D. 秀丽隐杆线虫的生长过程中不会发生细胞凋亡
【答案】C
【解析】
【分析】细胞凋亡指为维持内环境稳定,由基因控制的细胞自主的有序的死亡。细胞凋亡与细胞坏死不同,细胞凋亡不是一件被动的过程,而是主动过程,它涉及一系列基因的激活、表达以及调控等的作用,它并不是病理条件下,自体损伤的一种现象,而是为更好地适应生存环境而主动争取的一种死亡过程。
【详解】A、免疫系统主动清除被感染的细胞属于细胞凋亡,A错误;
B、秀丽隐杆线虫有细胞核与染色体,端粒学说可以解释其细胞衰老的机制,B错误;
C、秀丽隐杆线虫的细胞凋亡是由特定基因一调亡基因调控的,C正确;
D、秀丽隐杆线虫是多细胞真核生物,生长过程中会发生细胞凋亡,D错误。
故选C。
40. 如图为人体内细胞生命历程的示意图,图中①~⑤为各个阶段的细胞。据图分析,下列叙述正确的是( )
A. ①在间期开始和间期结束时,细胞的物质运输效率相同
B. 与①相比,④、⑤的分化程度高,二者的细胞全能性降低
C. ④、⑤结构和功能不同的根本原因是细胞中DNA的碱基排列顺序不同
D. 衰老过程中,细胞内水分减少,细胞体积会逐渐变大
【答案】B
【解析】
【分析】据图可知:①经有丝分裂过程形成②、③,②、③分别分化形成④、⑤。
【详解】A、分裂间期的细胞有适度的生长,与间期开始时相比,间期结束时细胞的相对表面积小,物质运输效率低,A错误;
B、①经有丝分裂过程形成②、③,②、③分别分化形成④、⑤,④、⑤的分化程度高,分化程度越高,全能性越低,B正确;
C、④、⑤结构和功能不同的根本原因是基因的选择性表达,二者都起源于受精卵,DNA 中的碱基排列顺序相同,C错误;
D、细胞衰老的特征包括细胞萎缩,细胞内水分减少,细胞体积会逐渐变小以及细胞核的体积增大等,D错误。
故选B。
二、非选择题
41. 图1是某动物细胞的部分亚显微结构示意图,图中数字代表细胞结构,图2表示该细胞胞部分细胞器的物质组成。回答下列问题:
(1)图l中属于生物膜系统的结构有_______(填序号),含双层膜的结构有______(填序号)。
(2)图2中的A对应图1中的______(填序号),采用______法可分离得到这些细胞器。
(3)若图l为浆细胞,在抗体合成、分泌过程中,囊泡膜来自结构________(填序号)。
【答案】(1) ①. ①②③⑤⑦ ②. ①②##②①
(2) ①. ① ②. 差速离心
(3)③⑦##⑦③
【解析】
【分析】根据图1分析,①线粒体、②核膜、③内质网、④是核糖体、⑤细胞膜、⑦高尔基体。
【小问1详解】
生物膜系统由细胞膜、细胞器膜和核膜等结构构成,图1中构成细胞生物膜系统的结构有①线粒体、②核膜、③内质网、⑤细胞膜、⑦高尔基体。①线粒体和②核膜含双层膜的结构。
【小问2详解】
根据分析可知,图2中的A含有膜结构且具有核酸,应为线粒体,对应图1中的①,分离细胞器常用差速离心法。
【小问3详解】
分泌蛋白的形成和分泌过程为:附着在内质网上的核糖体合成蛋白质——内质网进行粗加工——内质网“出芽”形成囊泡——高尔基体进行再加工形成成熟的蛋白质——高尔基体“出芽”形成囊泡——细胞膜,所以在分泌蛋白的合成和分泌过程中,所形成囊泡的膜来自图1中③内质网、⑦高尔基体。
42. 下图是某植物叶肉细胞光合作用和细胞呼吸的示意图,字母表示过程,数字表示物质。据图回答下列问题:
(1)图中物质③是______。
(2)若突然停止光照,短时间内C3含量将________。
(3)C过程表示______,D过程发生的场所是______。
(4)图中能够产生腺苷三磷酸的过程有______。(填字母)
【答案】(1)ADP+Pi (2)增多
(3) ①. 细胞呼吸的第一阶段(或糖酵解) ②. 线粒体(线粒体基质和线粒体内膜)
(4)ACD
【解析】
【分析】题图分析:图示表示光合作用和呼吸作用具体过程,其中A表示光反应阶段,B表示暗反应阶段,C可代表细胞呼吸的第一阶段,D可代表有氧呼吸的第二阶段和第三阶段。图中①是O2,②为NADP+,③为ADP+Pi,④为C5。
【小问1详解】
图中A为光反应阶段,该过程中发生的物质变化有水的光解、NADPH和ATP的生成,且光反应产生的NADPH和ATP用于暗反应过程中C3的还原,因此,③代表的是ADP+Pi。
【小问2详解】
B过程表示暗反应阶段,④表示C5。若突然停止光照,光反应产生的ATP和NADPH减少,会导致暗反应中C3的还原过程减弱,则消耗的C3减少,但C3的产生过程基本没变,故短时间内C3的含量将增加。
【小问3详解】
C过程表示细胞呼吸的第一阶段,发生在细胞质基质中,既是有氧呼吸的第一阶段,也是无氧呼吸的第一阶段,D过程代表的是有氧呼吸的第二和第三阶段,发生线粒体中。
【小问4详解】
图中能够产生腺苷三磷酸,即ATP的过程有光反应阶段和有氧呼吸的三个阶段,即图中的ACD阶段均有ATP产生。
43. 图l表示细胞有丝分裂不同时期染色体数与核DNA数比的变化,AD表示间期:图2、图3分别表示高等动物甲、高等植物乙有丝分裂的某日期图像。请回答下列问题:
(1)图1中BC段细胞核内主要进行__________,EF段形成的原因是_________。
(2)图3细胞所处的时期是__________。
(3)图2 细胞处于图1的__________段(填字母)。
(4)甲与乙有丝分裂过程存在显著差异的是图_________(“2”、“3”或“2和3”)所示时期。
【答案】(1) ①. DNA复制和有关蛋白质的合成 ②. 着丝粒一分为二(分裂)
(2)有丝分裂末期 (3)DE (4)3
【解析】
【分析】题图分析:图1中BC段形成的原因是DNA复制;CE段每条染色体上含有2个DNA,表示DNA复制后,有丝分裂前期和中期;EF段形成的原因是着丝粒分裂,发生在有丝分裂后期;FG段每条染色体上含有1个DNA,表示有丝分裂后期和末期。图2细胞处于有丝分裂前期;图3细胞处于有丝分裂末期,结构H为细胞板。
【小问1详解】
图1中BC段发生的变化是染色体由含有一个DNA的状态变成了含有两个DNA的状态,说明此时细胞核内主要进行DNA复制和有关蛋白质的合成,EF段之后每条染色体由含有两个DNA的状态变成含有1个DNA的状态,故EF形成的原因是着丝粒一分为二。
【小问2详解】
图3细胞中核膜、核仁重新出现,染色体变成了丝状的染色质,在细胞中央赤道板的部位逐渐形成细胞板,因此该细胞所处的时期是有丝分裂末期。
【小问3详解】
图2细胞中染色体散乱分布与纺锤体中,处于有丝分裂前期,由于图1中AD段代表的是间期,因此图2细胞对应与图1中的DE段。
【小问4详解】
高等动物甲、高等植物乙有丝分裂过程存在显著差异的是图“3”所示时期,即有丝分裂末期,该时期两类细胞产生子细胞的方式不同,甲类细胞通过细胞膜向内凹陷缢裂成两个子细胞,而乙类细胞在有丝分裂末期通过在赤道板的部位形成细胞板进而形成细胞壁产生子细胞。
44. 下图是某同学进行有丝分裂实验的流程图。请据图回答问题:
(1)甲过程使用盐酸和酒精混合液处理的目的是______,乙过程所用的试剂是______。
(2)图丁过程“压片”时,需要用拇指轻轻按压______,有利于细胞分散。
(3)若该同学想仔细观察下图中细胞甲的染色体行为,需要在低倍镜下将A视野中的装片向______移动,再调节细准焦螺旋观察B视野中的图像,图甲细胞中染色体和DNA的比值______。
【答案】 ①. 使细胞相互分离 ②. 清水 ③. 载玻片 ④. 左下方 ⑤. 1:2
【解析】
【分析】观察细胞有丝分裂实验的步骤:解离(解离液由盐酸和酒精组成,目的是使细胞分散开来)、漂洗(洗去解离液,便于染色)、染色(用龙胆紫、醋酸洋红等碱性染料)、制片(该过程中压片是为了将根尖细胞压成薄层,使之不相互重叠影响观察)和观察(先低倍镜观察,后高倍镜观察)。
【详解】(1)甲过程是解离,盐酸和酒精配制成的解离液可以使细胞分散开来,乙过程是漂洗,用清水即可。
(2)压片时,用拇指轻轻按压载玻片,有利于细胞分散。
(3)显微镜下形成的物像是放大的倒像,玻片移动的方向和物像移动的方向相反,所以想仔细观察细胞甲的染色体行为,细胞甲位于左下方,所以将玻片向左下方移动,图甲处于有丝分裂中期,每条染色体含有2条染色体单体,所以染色体和DNA的比值是1:2。
【点睛】本题需要掌握显微镜的使用方法和识记有丝分裂装片的制作。
相关试卷
这是一份2022-2023学年江苏省宿迁市泗阳县实验高级中学高一下学期第一次质量调研生物试题含解析,共23页。试卷主要包含了单选题,多选题,综合题等内容,欢迎下载使用。
这是一份江苏省宿迁市泗阳县实验高级中学2022-2023学年高一下学期第一次质量调研生物试题 Word版含解析,共18页。试卷主要包含了单项选择题,多项选择题,非选择题等内容,欢迎下载使用。
这是一份2022-2023学年江苏省宿迁市泗阳县实验高级中学高二上学期第一次调研测试生物试题含解析,共28页。试卷主要包含了单选题,多选题,综合题,实验题等内容,欢迎下载使用。

