人教部编版三年级下册14 蜜蜂教案及反思
展开14 蜜蜂
【核心素养目标】
文化自信:感受自然界的奇妙,培养学生热爱生活的情怀,养成认真观察和勤于思考的好习惯,认同中华文化,提升文化自信。
语言运用:通过圈画、比较、对比朗读的方法,体会课文语言的准确性。
思维能力:能梳理并归纳实验过程,按顺序说出实验过程,得出实验结论。
审美创造:品味课文语言的准确性,感受法布尔严谨、求实的科学态度。
【课前解析】
关注语言:本文表述用词准确,“听说”“好像”“大概”“推测”“可能”等词都提现了语言的准确性。
关注文本在习作方面的示范性:课文共有8个自然段,可分为3个部分。第一部分交代了法布尔做实验的目的,第二部分写了实验的经过,第三部分写了实验得出的结论。第二自然段除了写实验的具体做法外,还写了法布尔在实验过程中观察到的情况及由此产生的想法。
在本单元的习作练习中,在写清楚实验经过的同时,还建议写一写做实验时的观察与思考,以及做实验时的心情等,并要求在写之前借助图表整理实验主要信息;本文也安排了补充实验图表的课后练习题,因此本文对学生完成本单元的习作具有示范性。
【教学目标】
1.认识“概、阻”等9个生字,会写“蜜、蜂”等12个字,会写“蜜蜂、辨认”等16个词语。
2.默读课文。能梳理并归纳实验过程,按顺序说出实验过程,得出实验结论。感受法布尔严谨、求实的科学态度,对《昆虫记》产生阅读兴趣。
3.运用圈画、比较、对比朗读的方法,体会课文语言的准确性。
【教学重点】
1.默读课文。能梳理并归纳实验过程,按顺序说出实验过程,得出实验结论。
2.运用圈画、比较、对比朗读的方法,体会课文语言的准确性。
3.感受法布尔严谨、求实的科学态度,对《昆虫记》产生阅读兴趣。
【课前准备】
多媒体课件。
【课时安排】
2课时
第一课时
【教学目标】
1.认识“概、阻”等9个生字,会写“蜜、蜂”等12个字。
2.默读课文。能梳理并归纳实验过程,得出实验结论。
【教学过程】
一、猜谜导入,引出课题
1.(出示课件3)教师猜谜导入:老师这里有一则谜语,你能猜出它是什么吗?
翅膀一展亮晶晶,
整天飞舞花丛中,
手足不闲爱劳动,
酿造蜜糖好过冬。
预设:蜜蜂。
2.(出示课件4)教师引导:请同学们自读课后“资料袋”的内容。读完以后说一说你知道了什么?
预设1:我知道了法布尔是法国著名的昆虫学家。
预设2:我知道了法布尔非常喜欢昆虫,并写下了《昆虫记》这本书。
预设3:我知道了今天我们学习的“蜜蜂”一课就是选自法布尔的《昆虫记》一书,我想课下找到这本书好好读。
3.(出示课件5)教师小结:《昆虫记》:此书真实地反映了法布尔在自然环境中对昆虫进行的观察与实验,记录了昆虫的本能与习性,它不仅是一部研究昆虫的科学巨著,同时也是一部讴歌生命的宏伟诗篇。
4.揭示课题。
教师过渡:这节课,就让我们一起走进法布尔《昆虫记》中的一段——《蜜蜂》。
教师出示课题并板书:蜜蜂,学生齐读课题。
(设计意图:通过初步了解法布尔和《昆虫记》,激发学生的阅读兴趣。)
二、初读课文,学习字词
1.初读课文。(出示课件6)
(1)教师出示自读提示:自由朗读课文,读准字音,读通句子。边读边思考:课文主要讲了什么内容?
(2)学生自主朗读课文,并思考相关问题。
2.学认字。(出示课件7)
出示词语:大概 阻力 推测 包括 准确无误 逆风 沿途 陌生 超常
教师指名读词语,同学间注意纠正字音。
3.识字游戏。(出示课件8)
教师提出问题:你能帮助蜜蜂采花蜜吗?
预设:大概 阻力 超常 陌生 错误
4.教师提出要求:自由朗读课文,说说:课文讲了一件什么事?(出示课件9)
预设:法布尔听说蜜蜂有辨认方向的能力,于是他做了个实验,发现蜜蜂确实具有这样的能力。
(设计意图:该年段的学生已初步养成良好的预习习惯。本环节旨在对学生的预习情况进行检查,同时让学生初步感知课文大意。)
三、借助图表,梳理实验
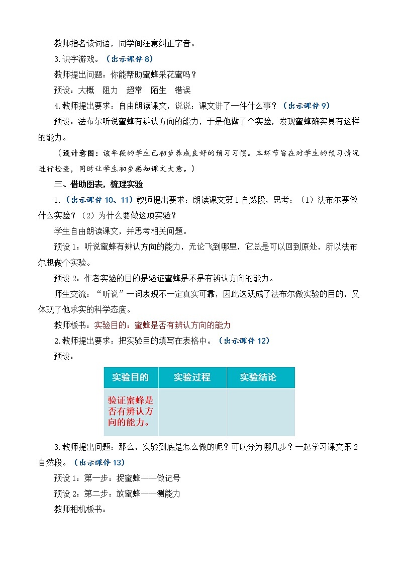
1.(出示课件10、11)教师提出要求:朗读课文第1自然段,思考:(1)法布尔要做什么实验?(2)为什么要做这项实验?
学生自由朗读课文,并思考相关问题。
预设1:听说蜜蜂有辨认方向的能力,无论飞到哪里,它总是可以回到原处,所以法布尔想做个实验。
预设2:作者实验的目的是验证蜜蜂是不是有辨认方向的能力。
师生交流:“听说”一词表现不一定真实可靠,因此这既成了法布尔做实验的目的,又体现了他求实的科学态度。
教师板书:实验目的:蜜蜂是否有辨认方向的能力
2.教师提出要求:把实验目的填写在表格中。(出示课件12)
预设:
3.教师提出问题:那么,实验到底是怎么做的呢?可以分为哪几步?一起学习课文第2自然段。(出示课件13)
预设1:第一步:捉蜜蜂——做记号
预设2:第二步:放蜜蜂——测能力
教师相机板书:
实验过程:捉蜜蜂——做记号
放蜜蜂——测能力
4.教师提出要求:做好了准备工作,法布尔就开始观察、记录了。朗读第3-7自然段,找出蜜蜂飞回的时间和数量。(出示课件14、15)
预设1:两点四十分——两只蜜蜂
预设2:傍晚时——另外三只
预设3:第二天——十五只
教师板书:检查蜂窝,记录飞回的蜜蜂数。
5.教师引导交流讨论:这些数据法布尔是怎么得来的?(出示课件16)
学生汇报:
预设1:从“两点四十分、第二天”这些时间及不同时间点记录的蜜蜂数量,看出法布尔能坚持观察并及时记录实验数据。
预设2:“亲眼、检查”可以看出法布尔严谨细心。
6.教师引导:把我们学习的实验过程记下来。(出示课件17)
预设:
(设计意图:引导学生通过梳理课文内容,明确写作顺序依次为实验目的、实验过程、实验结论。通过归纳实验过程,帮助学生不断提升提取、筛选和整合信息的能力,以落实单元的语文要素。)
四、指导书写,交流评价
1.学生明确本课要求会写的生字,读准字音,仔细观察字的结构和需要注意的笔画。(出示课件18)
(1)自由读,指名读,师生纠正读音。
(2)按结构分类:
上下结构:蜜 查
左右结构:蜂 阻 跨 括 检 确 误 陌
左中右结构:辨
半包围结构:途
2.重点指导“蜜、蜂、辨、跨、途”等容易写错的字。(出示课件19-24)
教师引导:我们可以通过字源识字的方法识记“辨”字。
五、课堂演练(出示课件25、26)
第二课时
【教学目标】
1.能借助图表,按顺序说出实验过程。
2.通过圈画、比较、对比朗读的方法,体会课文语言的准确性。
3.通过阅读课文,感受法布尔严谨、求实的科学态度,对《昆虫记》产生阅读兴趣。
4.会写“蜜蜂、辩论”等16个词语。
【教学过程】
一、研究结论,讲述实验
1.教师导入:上节课我们了解了法布尔实验的目的和过程,那么蜜蜂有没有辨认方向的能力呢?课文哪几个自然段告诉了我们?(出示课件27)
预设:课文第7、8自然段告诉我们结论:蜜蜂确确实实有辨认方向的能力。
教师引导:我们快去看看吧。
2.师生交流结论。(出示课件28)
(1)教师提出要求:同学们圈画出课文中体现语言准确性的词语,完成以后同桌互相交流一下。
学生汇报:准确无误、确确实实——体现实验的准确性。
(2)教师提出问题:为什么说蜜蜂靠的不是超强的记忆力?你从课文哪些地方可以看出来?
预设1:蜜蜂被装在纸袋里不可能看到行走的方向也看不到沿途的景物。所以我觉得蜜蜂辨认方向不是靠记忆力。
预设2:在放飞时刮起了大风,蜜蜂逆风飞行,又飞得很低,它们不可能是在高空中“眺望”到遥远的家园。所以我认为蜜蜂认路靠得不是记忆力而是一种本能。
(3)教师小结:什么是本能呢,本能是指人和动物不学就会的本领,当时法布尔为什么无法解释,我们能不能找到答案,课下同学们可以搜集资料进行交流。
- 教师提出要求:把完整的实验过程填写在表格中。(出示课件29)
教师板书:实验结论:蜜蜂确确实实有辨认方向的能力。
4.教师提出要求:请同学们借助表格和表示先后顺序的词“先……接着……然后……最后……”,说一说实验过程。(出示课件30)
预设:法布尔先捉蜜蜂放到纸袋里,接着给蜜蜂做记号,然后让女儿在蜂窝旁等着,带着蜜蜂走四公里放飞蜜蜂,最后回家等蜜蜂。
(设计意图:学生通过图表回顾了实验的主要信息,又通过教师出示的表示先后顺序的词,将实验过程讲清楚,训练了有序表达的能力。)
二、感受法布尔严谨求实的科学态度
1.教师过渡:刚才我们尝试利用表格和表示先后顺序的词表达了法布尔实验的过程,那么课文又是怎么表达的呢?(出示课件31)
2.引导学生关注法布尔的“动作”。(出示课件32)
(1)出示第二自然段,指名朗读。
(2)学生交流:这段中法布尔的哪些动作让你觉得很重要?
学生汇报:
预设1:“放在纸袋里”是为了让蜜蜂分不清方向;
预设2:“叫小女儿在蜂窝旁等着”可以准确记录实验结果;
预设3:“走了四公里路”是让实验结果更有说服力;
预设4:“做了白色记号”可以与其他蜜蜂区分。
3.引导学生聚焦法布尔的“观察”与“思考”。(出示课件33、34)
(1)教师提出问题:放飞蜜蜂后,法布尔观察到什么?由此想到什么?
(2)学生交流。
师生交流:法布尔观察到蜜蜂都四面飞散,而这时候还刮起了狂风,导致蜜蜂飞得很低。飞得这样低的蜜蜂让法布尔想到大概是这样可以减少飞行阻力,但他又在担心蜜蜂会看不到遥远的家。
(3)指导学生借助表格梳理内容。预设:
教师板书:工作严谨、认真观察
(设计意图:引导学生关注第二自然段由法布尔的"动作""观察""思考"三部分内容组成,一方面是为了让学生了解课文的写法,知道如何将"观察"与"思考"的内容表达出来;另一方面是为了让学生感受法布尔严谨求实的科学态度,鼓励学生养成认真观察、勤于思考的习惯。)
三、体会课文语言的准确性
1.教师过渡:法布尔认真观察、勤于思考,这都是因为他有着严谨求实的科学态度。现在我们再来体会课文语言表达的准确性。(出示课件35)
2.出示句子,引导学生体会语言的准确性。
(1)教师启发学生思考交流:读下列句子,你觉得哪一句表达更好些?圈出用词好的词。(出示课件36)
二十只左右被闷了好久的蜜蜂向四面飞散,好像在寻找回家的方向。
二十只被闷了好久的蜜蜂向四面飞散,寻找着回家的方向。
预设:第一句好,因为“左右”“好像”用词精准,这两个表示不确定的词语表达出法布尔自己内心的猜测。
(2)交流句子:蜜蜂飞得很低,几乎要触到地面,大概这样可以减少阻力。
教师提出问题:“大概”可以去掉吗?(出示课件37)
预设:不能去掉,“大概”是“大约”的意思,表示这是作者的猜测,如果去掉,意思就发生改变,变成肯定意思了,体现了作者用词的准确性。
3.学生自主体会语言的准确性。
(1)小组讨论:文中还有很多这样用词准确的词,请你圈出来。(出示课件38)
预设:将近、大约、左右、至少、准确无误。
(2)引导学生交流:这些词语用得好,好在哪里?(出示课件39)
预设1:“几乎、大概、将近”等表示不确定的词,使表达更精准,也体现法布尔严谨求实的科学态度。
预设2:“至少、准确无误”反映法布尔在实验目的达到后的信服、释怀的心理。
4.教师小结:通过圈画、比较和对比朗读,我们感受到了课文语言的准确性。(出示课件40)
师生交流:在对某个事物说“是”以前,我要观察、触摸,不是一次,而是两三次,甚至没完没了,直到没有任何怀疑为止。
(设计意图:课后练习第二题提示学生体会课文语言的准确性,采用圈画、比较和对比朗读的方法,可以帮助学生感受"好像、大概、推测、可能"等表示不确定的词语,其实是语言严谨、客观的表现。)
四、主题概括,拓展延伸
1.结构梳理(出示课件41)
2.主题概括(出示课件42)
这篇课文通过写法布尔为了了解蜜蜂辨认方向的能力,通过实验,得知蜜蜂辨认方向不是靠超常的记忆力,而是靠一种无法解释的本能,表现了法布尔善于观察、善于思考、严谨求实的科学态度。
3.拓展延伸
(1)教师出示:蜜蜂是凭借什么来辨别方向、认识路线的呢?(出示课件43)
(2)师生交流:生物学家弗里希用一系列实验证明,蜜蜂通常是利用太阳作为罗盘进行导航的。他指出蜜蜂以太阳作为参照点,通过“舞蹈”告诉其他蜜蜂如何到达它发现的花源地。
五、课堂演练,课后作业
1.课堂演练。(出示课件44-46)
2.课后作业。(出示课件47)
(1)抄写词语表中的词语。
(2)借助表格说一说实验的步骤。
【板书设计】
【教学反思】
教学中,我让学生课前搜集资料,锻炼了学生搜集资料的能力,增长了课外知识。 学生在家长的帮助下,通过查找相关资料、了解有关蜜蜂的知识,这样可以加深孩子们对课文的理解。
我在讲授新课之前,让学生在小组内进行了字词的学习,孩子们形成了自学字词的习惯,效果挺好。其次,就是课文主要内容的概括,针对三年级的孩子这项内容有一定的难度,需要老师的指导。最后是重点句子的理解感悟,语文教学首先是从字词句段开始的,这样让学生从易到难,一步一步开始。
我在课堂上对教案的实施,在时间上把握得还不够好,随意性比较强,孩子们朗读的时间不够充分,应该加强朗读方面的指导和训练。如果我再重新上这节课的话,我会以读促悟,感悟课文语言的准确性。让孩子们通过多种形式的朗读来理解课文内容,体会课文用词的准确性。在小组内完成对实验过程的教学,放手让孩子们在组内互相学习,梳理实验过程,感受法布尔严谨求实的科学态度。
小学语文人教部编版三年级下册14 蜜蜂教案设计: 这是一份小学语文人教部编版三年级下册14 蜜蜂教案设计,共4页。
小学语文人教部编版三年级下册14 蜜蜂教学设计及反思: 这是一份小学语文人教部编版三年级下册14 蜜蜂教学设计及反思,共3页。教案主要包含了课 型,教学目标,教学重点,教学难点,教学过程,作业布置,板书设计等内容,欢迎下载使用。
小学人教部编版 (五四制)14 蜜蜂教学设计: 这是一份小学人教部编版 (五四制)14 蜜蜂教学设计,共4页。

