所属成套资源:鲁教版(五四制)化学九年级下册全册课件PPT+教案+练习+素材
鲁教版 (五四制)九年级全册2 溶液组成的定量表示课堂教学课件ppt
展开
这是一份鲁教版 (五四制)九年级全册2 溶液组成的定量表示课堂教学课件ppt,文件包含第三单元第二节溶液组成的定量表示第2课时课件pptx、第三单元第二节溶液组成的定量表示第2课时教案doc、第三单元第二节溶液组成的定量表示第2课时一课一练doc、第三单元第二节溶液组成的定量表示第2课时素材配制一定溶质质量分数溶液wmv等4份课件配套教学资源,其中PPT共17页, 欢迎下载使用。
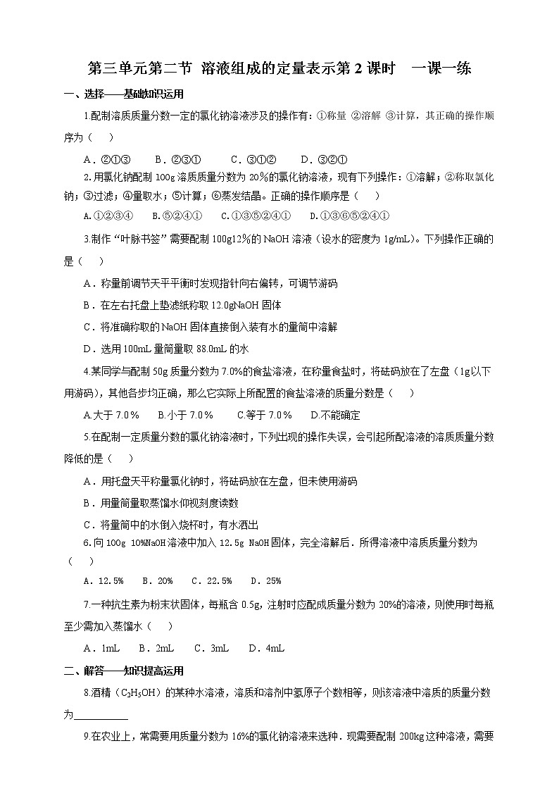
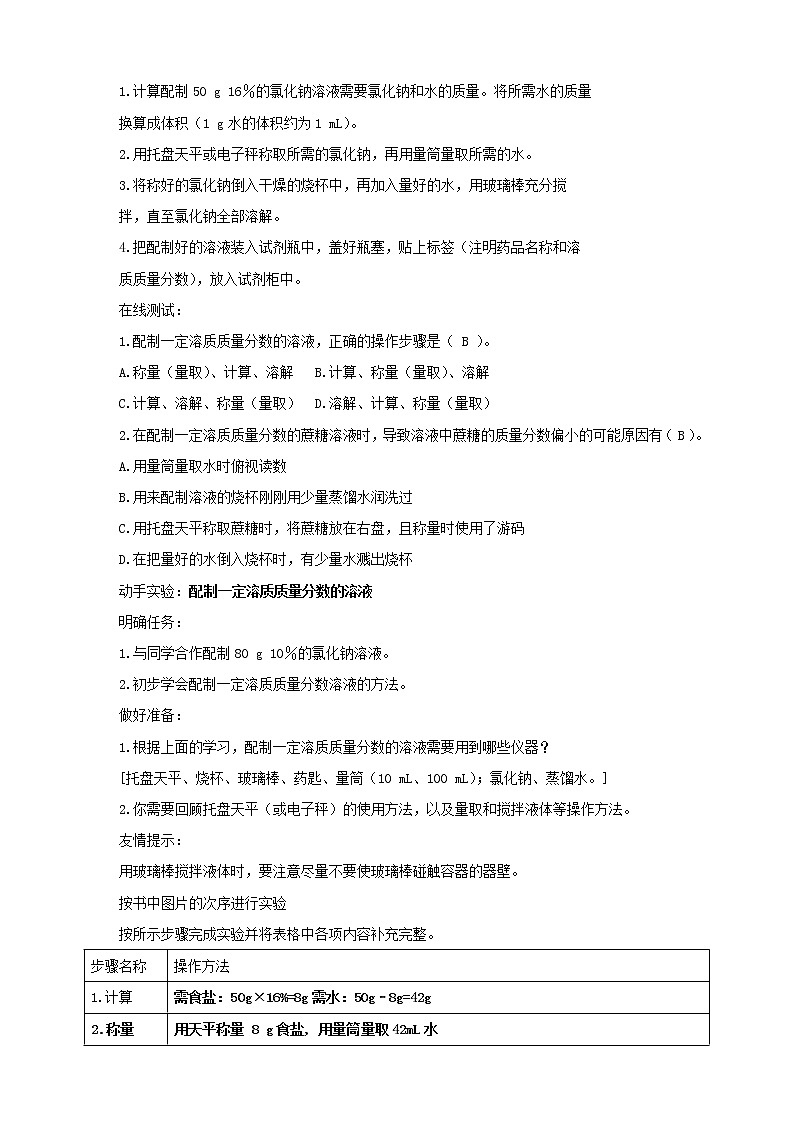
第三单元第二节 溶液组成的定量表示第2课时 教案【教学目标】1.知识与技能(1)初步学会配制一定物质的量浓度溶液的实验基本技能,为生物组培室培养母液的配制奠定操作基础。(2)了解溶液组成表示方法的多样性。从含义和数学表达式上理解溶质的质量分数2.过程与方法(1)掌握溶液物质的量浓度的配制方法(2)学科之间不是孤立的,而是相互联系的。3.情感态度和价值观(1)重视实验态度与习惯的形成,培养学生严谨、求实的科学作风。【教学重点】(1)定量分析及相应的简单计算;一定物质的量浓度溶液的配制。【教学难点】(1)计算方法的掌握;各操作环节的精度配制把握。【课前准备】多媒体、实验所需器具及材料【课时安排】1课时【教学过程】一、导入新课在许多情况下,我们需要使用溶质质量分数一定的溶液。例如,医疗用生理盐水是溶质质量分数约为0.9%的氯化钠溶液,如果太稀就起不到向体内补充盐分的作用,如果太浓则会带来生命危险。如何配制一定溶质质量分数的溶液?二、新课学习二、溶液的配制视频:一定溶质质量分数溶液的配制我们以此视频做为参考配制一定溶质质量分数溶液的方法配制50 g 16%的氯化钠溶液基本步骤如下:1.计算配制50 g 16%的氯化钠溶液需要氯化钠和水的质量。将所需水的质量换算成体积(1 g水的体积约为1 mL)。2.用托盘天平或电子秤称取所需的氯化钠,再用量筒量取所需的水。3.将称好的氯化钠倒入干燥的烧杯中,再加入量好的水,用玻璃棒充分搅拌,直至氯化钠全部溶解。4.把配制好的溶液装入试剂瓶中,盖好瓶塞,贴上标签(注明药品名称和溶质质量分数),放入试剂柜中。在线测试:1.配制一定溶质质量分数的溶液,正确的操作步骤是( B )。A.称量(量取)、计算、溶解 B.计算、称量(量取)、溶解C.计算、溶解、称量(量取) D.溶解、计算、称量(量取)2.在配制一定溶质质量分数的蔗糖溶液时,导致溶液中蔗糖的质量分数偏小的可能原因有( B )。A.用量筒量取水时俯视读数B.用来配制溶液的烧杯刚刚用少量蒸馏水润洗过C.用托盘天平称取蔗糖时,将蔗糖放在右盘,且称量时使用了游码D.在把量好的水倒入烧杯时,有少量水溅出烧杯动手实验:配制一定溶质质量分数的溶液明确任务:1.与同学合作配制80 g 10%的氯化钠溶液。2.初步学会配制一定溶质质量分数溶液的方法。做好准备:1.根据上面的学习,配制一定溶质质量分数的溶液需要用到哪些仪器?[托盘天平、烧杯、玻璃棒、药匙、量筒(10 mL、100 mL);氯化钠、蒸馏水。]2.你需要回顾托盘天平(或电子秤)的使用方法,以及量取和搅拌液体等操作方法。友情提示:用玻璃棒搅拌液体时,要注意尽量不要使玻璃棒碰触容器的器壁。按书中图片的次序进行实验按所示步骤完成实验并将表格中各项内容补充完整。步骤名称操作方法1.计算需食盐:50g×16%=8g需水:50g–8g=42g2.称量用天平称量 8 g食盐, 用量筒量取42mL水3.溶解将称出的8g氯化钠放入烧杯中,将量取的42mL水倒入烧杯,玻璃棒搅拌,使氯化钠全部溶解。4.装瓶把配好的溶液装入试剂瓶中,盖好瓶塞,贴上标签分析:如果最后所得溶质质量分数大于16%的原因可能是什么?[将量筒中的水倒入烧杯时,不慎溅到烧杯的外面。量取水时俯视读数将量筒中的水倒入烧杯时,没有倒干净天平未调零,指针偏右]如果所配溶液的溶质质量分数略大于或者略小于16%,你认为可能的原因有哪些?[未洗涤烧杯和玻璃棒纸上粘有食盐装瓶时试剂瓶未干燥将盐倒入烧杯时撒到桌子上用量筒量水读数时仰视]如果将20%的氯化钠溶液配制成10%的氯化钠溶液可以有哪些方法?[加水稀释或加入小于10%的氯化钠溶液]如果加水稀释,操作的主要步骤应该是什么?[⑴ 计算⑵ 量取⑶ 稀释⑷ 装瓶存放(贴好标签),操作步骤中不必用天平称量物品的重量了]课堂练习:1.实验室配制50克溶质质量分数为6%的氯化钠溶液的步骤是( A )A.计算、称量、量取、溶解 B.称量、量取、计算、溶解C.量取、称量、溶解、计算 D.计算、溶解、称量、量取2.配制100 g溶质质量分数为6%的氢氧化钠溶液(水的密度近似看作1 g/mL),下列操作正确的是( D )A.将氢氧化钠固体置于滤纸上称量B.俯视量筒刻度读出所取水的体积C.将氢氧化钠固体置于托盘天平的右盘、砝码置于左盘称量 D.将94 mL水倒入盛有6 g氢氧化钠固体的烧杯中搅拌溶解3.用浓硫酸配制一定质量分数的稀硫酸,不需要用到的仪器是( A )A.托盘天平 B.烧杯 C.量筒 D.玻璃棒4.实验室提供了 ①天平 ②量筒 ③烧杯 ④玻璃棒 ⑤酒精灯等仪器,小华同学用固体氯化钠配制10%的氯化钠溶液,小亮同学用浓盐酸配制10%的稀盐酸。(1)当用天平称量药品时,砝码应放在天平的_右_盘,配制过程中用玻璃棒搅拌是为了__加速溶解速率___。(2)上述仪器中,两位同学都不需要的仪器是_⑤_(填序号,后同)小华需要而小亮不需要的仪器是__①__。课堂小结:本节我们学习的主要内容是什么?[配制一定溶质质量分数的溶液,一般要经过计算、称量(或量取)、溶解(或稀释)、装瓶存放等步骤。]【板书设计】溶液的配制⑴ 计算⑵ 称量⑶ 溶解⑷贴签装瓶【作业布置】1.P68第4题2.用家中器具尝试进行溶液的配制实验【教学反思】定量实验教学关于要区别于定性实验教学。学生的思维模式停留在定性上,对定量上即使有些许感觉,但是却言语不出。在教学设计中,引导学生明确实验的原理是确定量,实验的操作和仪器的选择也是为了确定以及精确确定量,这样才能向学生传递出定量的思维信号。而对于为什么一些步骤能够精确确定量,是定量实验中必不可少的步骤,通过学生对真实情景的感知——实际动手操作,发现问题,解决问题这样的教学过程,来让学生明确为什么要进行一些实验操作。这样学生对定量的认识更深刻,才能实现三维教学目标。整个教学中,情景的设置应该是为教学难点的突破服务的,在提高学生学习兴趣的同时解决教学难点的学习。在这个实验教学中,类比质量百分比浓度溶液、实际动手操作关注实验现象,并讨论解决方法,这些情景的设置都是为了解决定量实验的实验原理、操作原理和仪器原理。当然对于情景设置对学生开放性思维要求的把握,确实还有值得思考的余地。这个实验对于仪器的开放性和操作的开放性,将热点设置在何处还是兼顾,还值得进一步进行教学研究。
相关课件
这是一份鲁教版 (五四制)九年级全册2 溶液组成的定量表示获奖ppt课件,共19页。PPT课件主要包含了基础·主干落实,重点·案例探析,素养·分层评价,葡萄糖和氯化钠,09%,加快氯化钠的溶解,10%,167%,20%,2∶1等内容,欢迎下载使用。
这是一份鲁教版 (五四制)九年级全册2 溶液组成的定量表示课文配套ppt课件,文件包含第三单元第二节溶液组成的定量表示第1课时课件pptx、第三单元第二节溶液组成的定量表示第1课时教案doc、第三单元第二节溶液组成的定量表示第1课时一课一练doc、第三单元第二节溶液组成的定量表示第1课时素材三种浓稀不同的硫酸铜溶液wmv等4份课件配套教学资源,其中PPT共21页, 欢迎下载使用。
这是一份化学九年级全册1 溶液的形成背景图课件ppt,文件包含第三单元第一节溶液的形成第2课时课件pptx、第三单元第一节溶液的形成第2课时教案doc、第三单元第一节溶液的形成第2课时一课一练doc、第三单元第一节溶液的形成第2课时素材硝酸钾溶解加水wmv、第三单元第一节溶液的形成第2课时素材硝酸钾溶解加热wmv、第三单元第一节溶液的形成第2课时素材观察硝酸钾能否在一定量水中无限溶解wmv等6份课件配套教学资源,其中PPT共23页, 欢迎下载使用。

