


所属成套资源:2023年中考化学高频考点突破(含答案解析)
2023年中考化学高频考点突破--化学方程式的计算
展开
这是一份2023年中考化学高频考点突破--化学方程式的计算,共16页。试卷主要包含了单选题,填空题,综合题等内容,欢迎下载使用。
2023年中考化学高频考点突破-化学方程式的计算
一、单选题
1.如图所示的四个图象,能正确反映对应变化关系的是( )
A. 水的电解
B. 木炭在密闭的容器内燃烧
C. 加热一定量的高锰酸钾制氧气
D. 等质量的锌、铁与足量的稀硫酸反应
2.现有MgO和Mg(OH)2组成的固体混合物共5g,向其中加入100g溶质质量分数为7.3%的稀盐酸,恰好完全反应,得到105g不饱和溶液.则原固体混合物中镁元素的质量为( )
A.1.2g B.12g C.4.8g D.2.4g
3.下列图象能正确反映其对应操作中有关因素变化关系的是()
A. 用一定质量的高锰酸钾加热制氧气
B. 向一定质量的石灰石中加入过量盐酸
C. 对一定温度下的饱和氢氧化钙溶液不断加热
D. 分别向等质量的铝粉和铁粉中加入相同的稀盐酸至过量
4.质量相同的下列金属与足量的稀硫酸反应,生成氢气最多的是( )
A.铝 B.镁 C.铁 D.锌
5.将金属钠投入水中会发生反应(2Na+2H2O═2NaOH+H2↑),现将4.6g钠投入95.4g水中充分反应后,溶液中溶质质量分数( )
A.等于4.6% B.等于8.0% C.大于8.0% D.小于8.0%
6.某水溶液中可能含有大量的K+、Cl﹣、Mg2+、Ba2+、CO32﹣、SO42﹣离子中的几种,现取200克溶液等分成两份,进行如下实验:第一份加入AgNO3溶液,有沉淀生成;第二份加入足量的BaCl2溶液后,得到沉淀6.27克,经足量的硝酸洗涤,干燥后,沉淀质量为2.33克,根据上述实验,下列判断正确的是( )
A.该溶液一定含有Cl﹣
B.该溶液一定不含Ba2+,可能存在Mg2+
C.该溶液中一定有CO32﹣、SO42﹣,且每份溶液中CO32﹣的质量为3.94克
D.该溶液一定存在K+,且每份溶液中K+的质量不小于2.34克
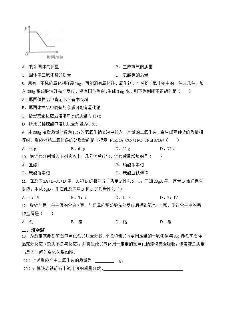
7.下图表示氯酸停和二氧化锰混合受热至完全反应的过程中某变量y随时间的变化趋势,纵坐标表示的是( )
A.剩余固体的质量 B.生成氧气的质量
C.固体中二氧化锰的质量 D.氯酸钾的质量
8.现有一不纯的氧化铜样品16g,可能混有氧化铁、氧化镁、木炭粉、氯化钠中的一种或几种,加入200g稀硫酸恰好完全反应,没有固体剩余,生成3.6g水,则下列判断不正确的是( )
A.原固体样品中肯定不含有木炭粉
B.原固体样品中混有的杂质可能有氯化钠
C.恰好完全反应后溶液中水的质量为184g
D.所用的稀硫酸中溶质质量分数为9.8%
9.往800g溶质质量分数为10%的氢氧化钠溶液中通入一定量的二氧化碳,当生成两种盐的质量相等时,反应消耗二氧化碳的总质量约是(提示:Na2CO3+CO2+H2O=2NaHCO3)( )
A.44 g B.61 g C.66 g D.72 g
10.把锌片分别插入下列溶液中,几分钟后取出,锌片质量增加的是( )
A.盐酸 B.硝酸银溶液
C.硫酸铜溶液 D.硫酸亚铁溶液
11.在反应2A+B=3C+D中,A和B的相对分子质量之比为5:1,已知20gA与一定量B恰好完全反应,生成5gD,则在此反应中B和C的质量比为()
A.4:19 B.3:5 C.1:3 D.2:17
12.取锌与另一种金属的合金7克,与足量的稀硫酸充分反应后得到氢气0.2克,则该合金中的另一种金属是( )
A.铁 B.镁 C.铝 D.铜
二、填空题
13.为测定某赤铁矿石中氧化铁的质量分数,小龙和他的同学用足量的一氧化碳与10g赤铁矿石样品充分反应(杂质不参与反应),并将生成的气体用一定量的氢氧化钠溶液完全吸收,该溶液总质量与反应时间的变化关系如图.
(1)上述反应产生二氧化碳的质量为 g;
(2)计算该赤铁矿石中氧化铁的质量分数.
14.Fe2O3、CuO的固体混合粉末a g,高温下用足量氢气还原,得到金属混合物2.40g,将生成的水用足量的浓硫酸吸收后,浓硫酸增重0.9克,则a的值为 .
15. 低钠盐适合患有高血压、肾病、心脏病的患者服用,苹果酸钠盐(C4H5O5Na)是低钠盐的一种。请回答:
①苹果酸钠盐的相对分子质量是 。
②苹果酸钠盐中氢和氧元素质量的最简质量比为 。
16.与硫酸亚铁中铁元素化合价相同的铁的氧化物化学式为 ,工业炼铁发生反应的化学方程式为 。若某种铁的氧化物14.4g正好与5.6g一氧化碳完全反应则该氧化物中铁元素与氧元素的质量比为 。
三、综合题
17.欲测定Cu﹣Zn合金及Cu﹣Ag合金中铜的质量分数,实验室只提供一瓶未标明质量分数的稀硫酸和必要的仪器.
(1)你认为能测出的质量分数的是 合金;
(2)取该合金的粉末52g加入该硫酸充分反应,所加稀硫酸与生成的质量关系如图所示.
①计算生成气体的质量.
②请计算该合金中铜的质量分数.
18.电解水的实验装置如图所示,根据图回答:
(1)电源A是 极
(2)若收集到c气体11.2mL,则理论上应收集到d气体大约 mL
(3)该反应的化学方程式是 .
19.小芳在实验室用石灰石和稀盐酸制取了二氧化碳,并对实验产生的废液进行溶质成分鉴定:取废液上层清液50克,滴加质量分数为26.5%的碳酸钠溶液,出现气泡,滴加至10克开始出现白色沉淀,继续滴加至沉淀不再产生,过滤,洗涤,干燥,称得沉淀质量为5克,并绘制了图象,如图:
(1)图象中的a点数值
(2)废液中含有的溶质是 (写化学式)
(3)通过计算说明,图象横坐标中b点表示的溶液的质量是多少?
20.有一不纯的氯化钠固体样品(杂质不溶于水),取样品25克放入烧杯中,然后加入80克水使其充分溶解,静置后过滤取58.5克滤液,加入126.2克硝酸银溶液恰好完全反应生成白色沉淀,过滤后得到156克溶液.
计算:
(1)生成白色沉淀的质量.
(2)58.5克滤液中溶质的质量分数.
(3)样品中氯化钠的质量分数.
答案解析部分
1.【答案】D
【知识点】氧气的实验室制法;电解水实验;金属的化学性质;质量守恒定律及其应用;根据化学反应方程式的计算
【解析】【解答】解:A、电解水时生成的氢气和氧气的体积比是2:1,图中是质量比,故A不符合题意。
B、木炭在密闭的容器内燃烧时二氧化碳的质量应该是增加的,故B不符合题意。
C、加热一定量的高锰酸钾制氧气时氧气的质量是不断增加的,当高锰酸钾完全反应后氧气的质量不再增加,故C不符合题意。
D、锌的活泼性大于铁与酸反应产生的氢气的速率快,等质量的锌和铁与酸反应,铁产生的氢气多。故D符合题意。
故答案为:D。
【分析】A、根据电解水时生成的氢气和氧气的体积比分析;
B、根据木炭燃烧时生成的二氧化碳与时间的关系分析;
C、根据加热一定量的高锰酸钾时生成的氧气与时间的关系分析;
D、根据等质量的锌、铁与足量的稀硫酸反应时,生成的氢气与时间的关系分析.
2.【答案】D
【知识点】化学式的相关计算;根据化学反应方程式的计算
【解析】【解答】解:稀盐酸中溶质的质量:100g×7.3%=7.3g;
设原固体混合物中镁元素的质量为x,
由镁元素守恒,和反应关系式可知,
Mg~2HCl
24 73
x 7.3g
24x=737.3g
x=2.4g;
故答案:D
【分析】根据稀盐酸的质量和溶质质量分数,利用在化学反应中元素质量守恒可计算镁元素的质量.
3.【答案】D
【知识点】浓溶液、稀溶液跟饱和溶液、不饱和溶液的关系;根据化学反应方程式的计算
【解析】【解答】A、高锰酸钾在加热条件下生成锰酸钾、二氧化锰和氧气,随着反应的进行,氧气的质量逐渐增加,至完全反应不再发生改变,故A不符合题意;
B、向一定质量的石灰石中加入过量盐酸,生成二氧化碳气体,至完全反应不再发生改变,故B不符合题意;
C、氢氧化钙的溶解度随着温度的升高而减小,对一定温度下的饱和氢氧化钙溶液不断加热有氢氧化钙析出,溶质质量减少,故C不符合题意;
D、铝的活动性比铁强,反应速率快,反应时间短;向等质量的铝粉和铁粉中加入相同的稀盐酸至过量,铝生成氢气的质量比铁多,故D符合题意。
故答案为:D。
【分析】向一定质量的石灰石中加入过量盐酸,生成二氧化碳气体,高锰酸钾在加热条件下生成锰酸钾、二氧化锰和氧气,氢氧化钙的溶解度随着温度的升高而减小,对一定温度下的饱和氢氧化钙溶液不断加热有氢氧化钙析出,溶质质量减少,铝的活动性比铁强,反应速率快,反应时间短;向等质量的铝粉和铁粉中加入相同的稀盐酸至过量,铝生成氢气的质量比铁多。石灰石中加入过量盐酸,生成氯化钙和水和二氧化碳气体,等质量的铝粉和铁粉与足量的稀盐酸反应,高锰酸钾在加热条件下生成锰酸钾、二氧化锰和氧气,氢氧化钙的溶解度随着温度的升高而减小。
4.【答案】A
【知识点】金属活动性顺序及其应用;根据化学反应方程式的计算
【解析】【分析】根据选项中各元素的相对原子质量和它们与稀硫酸反应的化学方程式,计算出1g这些金属分别与足量稀硫酸反应生成氢气的质量,再进行比较即可.
【解答】A、Al的相对原子质量为27,27g铝可反应生成3g氢气,即1g铝生成19g氢气.
B、Mg的相对原子质量为24,24g镁可反应生成2g氢气,即1g镁生成112g氢气.
C、Fe的相对原子质量为56,56g铁可反应生成2g氢气,即1g铁生成128g氢气
D、Zn的相对原子质量为65,65g锌可反应生成2g氢气,即1g锌生成132.5g氢气.
因为19>112>128>132.5,所以铝放出的氢气最多.
故选A.
【点评】本题主要考查考查学生运用所学化学知识综合分析和解决实际问题的能力.增加了学生分析问题的思维跨度,强调了学生整合知识的能力.
5.【答案】C
【知识点】溶质的质量分数及相关计算;根据化学反应方程式的计算
【解析】【解答】解:设生成的氢氧化钠的质量为x,生成的氢气的质量为y
2Na+2H2O═
2NaOH+
H2↑
46
80
2
4.6g
x
y
464.6g = 80x = 2y
x=8g
y=0.2g
则所得氢氧化钠溶液中氢氧化钠的质量分数为 8g4.6g+95.4g−0.2g ×100%≈8.02%>8%
故选:C.
【分析】根据钠的质量和对应的化学方程式求算氢氧化钠和氢气的质量,进而求算对应的质量分数.
6.【答案】D
【知识点】酸、碱、盐的鉴别;根据化学反应方程式的计算
【解析】【解答】解:加入AgNO3溶液有沉淀产生,说明溶液中可能存在Cl﹣、CO32﹣、SO42﹣;故不一定含有氯离子;第二份加入足量的BaCl2溶液后,得到沉淀6.27克,经足量的硝酸洗涤,干燥后,沉淀质量为2.33克,故生成的沉淀是硫酸钡沉淀和碳酸钡沉淀,一定含有碳酸根离子和硫酸根离子,而钡离子能与硫酸根离子和碳酸根离子结合产生沉淀,镁离子能与碳酸根离子结合产生碳酸镁微溶于水,会形成沉淀,故一定不会含有钡离子和镁离子;溶液中一定含有钾离子;
由上述分析可知,氯化钡与硫酸钾反应生成硫酸钡2.33g,与碳酸钾反应生成碳酸钡6.27g﹣2.33g=3.94g,根据化学方程式可求出生成的氯化钾的质量
设氯化钡与碳酸钾反应生成氯化钾质量为x,
K2CO3+BaCl2═BaCO3↓+2KCl
197 149
3.94g x
197149=3.94gx
=2.98g
设氯化钡与硫酸钾反应生成氯化钾质量为y
K2SO4+BaCl2═BaSO4↓+2KCl
233 149
2.33g y
233149=2.33gy
y=1.49g
生成的氯化钾的质量为1.49g+2.98g=4.47g,4.47g氯化钾中含钾元素质量为4.47g×3974.5=2.34g
故选D.
【分析】加入AgNO3溶液有沉淀产生,说明溶液中可能存在Cl﹣、CO32﹣、SO42﹣;
根据产生沉淀的质量确定碳酸根离子和硫酸根离子的存在.
7.【答案】A
【知识点】催化剂的特点与催化作用;根据化学反应方程式的计算
【解析】【解答】A.该反应要加热一段时间后才开始发生,氯酸钾分解时产生氧气逸出,剩余固体在开始反应时减少,直到反应结束后保持一定质量不变,符合题意;
B.生成氧气应随时间增加,不符合题意;
C.二氧化锰为催化剂,反应前后质量不变,不符合题意;
D.氯酸钾质量减少反结束后应减少到0,不符合题意;
故答案为:A
【分析】根据图像的变化规律分析,先确定各物质质量随时间的变化情况,然后再看起点和转折点是否正确。
8.【答案】B
【知识点】溶质的质量分数及相关计算;根据化学反应方程式的计算;物质的鉴别、推断
【解析】【解答】解:氧化铜和稀硫酸反应生成硫酸铜和水,氧化铁和稀硫酸反应生成硫酸铁和水,氧化镁和稀硫酸反应生成硫酸镁和水,木炭和氯化钠不能和稀硫酸反应,所以
A、没有固体剩余,说明原固体样品中肯定不含木炭粉,故A正确;
B、
CuO﹣﹣
H2O
Fe2O3﹣﹣
3H2O
MgO﹣﹣
H2O
80
18
160
54
40
18
16g
3.6g
16g
5.4g
16g
7.2g
16g氧化铜和稀硫酸反应生成3.6g水,16g氧化铁和稀硫酸反应生成5.4g水,16g氧化镁和稀硫酸反应生成7.2g水,因为生成了3.6g水,所以可能含有氧化镁,也可能还含有氧化铁,但一定还有氯化钠,故B错误;
C、设硫酸的质量为x,生成的水中的氢元素完全来自于硫酸,
H2SO4~
H2O
98
18
x
3.6g
{#mathmL#}98x{#/mathmL#} = {#mathmL#}183.6g{#/mathmL#}
x=19.6g
恰好完全反应后溶液中水的质量为:200g﹣19.6g+3.6g=184g,故C正确;
D、所用的稀硫酸中溶质质量分数为: {#mathmL#}19.6g200g{#/mathmL#} ×100%=9.8%,故D正确.
故选:B.
【分析】根据氧化铜和稀硫酸反应生成硫酸铜和水,氧化铁和稀硫酸反应生成硫酸铁和水,氧化镁和稀硫酸反应生成硫酸镁和水,木炭和氯化钠不能和稀硫酸反应,依据题中的数据进行计算分析.
9.【答案】B
【知识点】根据化学反应方程式的计算
【解析】【解答】解:设800g溶质质量分数为10%的氢氧化钠溶液转化为碳酸钠所需的二氧化碳的质量为x,生成Na2CO3的质量为y,
2NaOH+
CO2═
Na2CO3+H2O,
80
44
106
800g×10%
x
y
80800g×10%=44x=106y 解得:x=44 y=106
假设有一半的碳酸钠转化为碳酸氢钠时,所需的二氧化碳的质量为z,
Na2CO3+
CO2+H2O═2NaHCO3
106
44
106g× 12
z
10644=106×12z 解得 z=22g
方程式可知
Na2CO3~
2NaHCO3
106
168
所以当生成两种盐的质量相等时,不需要一半的碳酸钠转化为碳酸氢钠,所需要的二氧化碳的质量小于22g,所以一共需要的二氧化碳的质量在44g~66g之间.
故选:B.
【分析】根据氢氧化钠的质量结合化学方程式进行计算碳酸钠是所需二氧化碳的质量,进一步计算生成碳酸氢钠所需二氧化碳的质量.
10.【答案】B
【知识点】金属的化学性质;根据化学反应方程式的计算
【解析】【解答】A、锌与盐酸反应生成易溶于水的氯化锌,使锌溶解导致锌片的质量减小,故A不符合题意;
B、
Zn+2AgNO3═Zn(NO3)2+
2Ag
65
216
参加反应的锌为65,生成的银质量为216,覆盖在锌的表面,使锌片的质量增加,故B符合题意;
C、
Zn+CuSO4═
Cu+ZnSO4
65
64
参加反应的锌为65,生成的铜质量为64,故锌片的质量减小,故C不符合题意;
D、
Zn+FeSO4═
Fe+ZnSO4
65
56
参加反应的锌为65,生成的铁质量为56,故锌片的质量减小,故D不符合题意.
故答案为:B.
【分析】根据物质间的反应进行分析,金属与酸反应金属溶于酸而使溶液质量增加,金属与盐溶液反应溶液质量的变化取决于参加反应的金属的质量和反应后置换出的金属的质量,若参加反应的金属的质量大于生成的金属的质量,则溶液质量增加。
11.【答案】D
【知识点】根据化学反应方程式的计算
【解析】【解答】根据题意可知,假设A与B的相对分子质量为5和1,设恰好与20gA反应的B的质量为X,则
2A+B=3C+D
2×5 1
20g X
2×51=20gX
解得X═2g,
则由20gA与2gB恰好完全反应,生成5gD,
根据质量守恒定律可知,生成C的质量为:20g+2g-5g═17g
则在此反应中B和C的质量比为:2g:17g═2:17
故答案为:D
【分析】根据题意,先假设A与B的相对分子质量;再根据化学方程式计算出参加反应B的质量;最后根据化学反应中,物质的质量不会之比等于反应中物质的质量比,进行计算分析。
12.【答案】D
【知识点】金属的化学性质;根据化学反应方程式的计算
【解析】【解答】解:设收集到0.2g氢气需纯锌的质量为x
Zn
+
H2SO4
═
ZnSO4
+
H2↑
65
2
x
0.2g
65x=20.2g
解之得:x=6.5g<7g
则另一种金属制取0.2克氢气所需金属的质量得大于7克,因此另一种金属是铜(铜不与盐酸发生反应).
故选D.
【分析】先假设收集到0.2g氢气需多少克的纯锌与足量硫酸完全反应,再与实际值(合金7克)作比较,若小于7克,说明合金中所含的另一种金属在与锌相同的质量时生成氢气的质量比锌生成的氢气质量要小或不能生成氢气,从而推测另外的金属是什么.
13.【答案】6.6;答:该样品中氧化铁的质量分数为80%
【知识点】根据化学反应方程式的计算
【解析】【解答】(1)二氧化碳能与氢氧化钠反应生成碳酸钠和水,故溶液的增重值即为二氧化碳的质量,由图象知,反应产生二氧化碳的质量为106.6﹣100.0=6.6g;
(2)设赤铁矿石中氧化铁的质量为x,
3CO+Fe2O32Fe+3CO2
160 3×44
x 6.6g
160x=3×446.6g
解得x=8g,
样品中氧化铁的质量分数为:8g10g×100%=80%;
故答案为:(1)6.6;(2)答:该样品中氧化铁的质量分数为80%.
【分析】(1)利用反应前后氢氧化钠的增重即为二氧化碳的质量,结合分析图象可得二氧化碳的质量;
(2)根据二氧化碳的已知量,设出未知量三氧化二铁,利用化学方程式3CO+Fe2O32Fe+3CO2,列比例式,即可求出三氧化二铁的质量,然后根据氧化铁的质量分数.
14.【答案】3.20
【知识点】根据化学反应方程式的计算
【解析】【解答】解:0.9克水中氧元素的质量=0.9克×162+16×100%=0.9克×89×100%=0.80g,
所以金属氧化物的质量为2.40g+0.80g=3.20g,即a=3.20.
故填:3.20.
【分析】发生的有关反应为:Fe2O3+3H2=△2Fe+3H2O,CuO+H2=△Cu+H2O,根据反应方程式判断H2O中的O原子来源于金属氧化物,H2O中的氧元素的质量等于金属氧化物中氧元素的质量,计算出氧化物中氧元素的质量,金属氧化物的质量等于金属的质量加氧化物中氧元素的质量.
15.【答案】156;1:16
【知识点】酸的化学性质;盐的化学性质;相对原子质量和相对分子质量;化学式的相关计算;根据化学反应方程式的计算
【解析】【解答】
①苹果酸钠盐的相对分子质量=12x4+1x5+16x5+23=156
②苹果酸钠盐中氢和氧元素质量的最简质量比=1x5:16x5=1:16
【分析】
根据相对分子的质量为组成分子的各原子的相对原子质量之和,进行分析解答.
根据化合物中各元素质量比=各元素的相对原子质量×原子个数之比,进行分析解答
16.【答案】FeO;Fe2O3+3CO高温__2Fe+3CO2;7:2
【知识点】化合价规律和原则;化学方程式的书写与配平;质量守恒定律及其应用;根据化学反应方程式的计算
【解析】【解答】硫酸亚铁中铁元素化合价为+2价。+2价的铁的氧化物是氧化亚铁,化学式为FeO;
工业炼铁发生反应的化学方程式为氧化铁和一氧化碳高温下生成铁和二氧化碳。化学方程式为 Fe2O3+3CO高温__2Fe+3CO2。
从一氧化碳还原氧化铁的化学方程式可知。一个一氧化碳分子带走一个氧原子形成一个二氧化碳分子。
设5.6g一氧化碳完全反应从铁的氧化物中带走氧元素的质量为x,
CO285.6g~O16x2816=5.6gxx=3.2g
所以14.4g铁的氧化物中有铁元素的质量为14.4g-3.2g=11.2g,氧元素的质量为3.2g。
所以氧化物中铁元素与氧元素的质量比为11.2g:3.2g=7:2。
【分析】氧化铁和一氧化碳高温下生成铁和二氧化碳。
根据一氧化碳还原氧化铁的化学方程式可知。一个一氧化碳分子带走一个氧原子形成一个二氧化碳分子,进行计算。
17.【答案】(1)Cu~Zn
(2)①由图示可知,生成气体的质量为0.2g;设锌的质量为x,Zn+H2SO4=ZnSO4+H2↑65 2x 0.2g652=x0.2gx=6.5g,
合金中铜的质量为:52g﹣6.5g=45.5g,
合金中铜的质量分数=45.5g52g×100%=87.5%.
【知识点】金属活动性顺序及其应用;根据化学反应方程式的计算
【解析】【解答】(1)铜的活动性比氢弱,不与稀酸发生反应,锌的活动性比氢强,能与稀酸发生反应,因而铜锌合金能测定出铜的质量分数;而银的活动性比氢弱,也不与稀酸发生反应,因而铜银合金不能测定出铜的质量分数.【分析】(1)两种金属中一种金属的活动性比氢强,一种金属的活动性比氢弱,只有满足此条件才能测定出金属的质量分数.
(2)根据氢气的质量求出锌的质量,再用合金质量减去锌的质量即为铜的质量;再用合金中铜的质量除以合金的质量乘以百分之百既得合金中铜的质量分数.
18.【答案】(1)正
(2)22.4
(3)2H2O 通电__ 2H2↑+O2↑
【知识点】电解水实验;根据化学反应方程式的计算
【解析】【解答】(1)与A电极相连的试管中产生的气体少,是氧气,A是正极;(2)生成氢气的体积是氧气体积的2倍,若收集到c气体11.2mL,则理论上应收集到d气体大约是22.4mL;(3)电解水的化学方程式为:2H2O 通电__ 2H2↑+O2↑;
【分析】通过电解水的实验,可以证明水由H、O元素组成,根据电解生成氢气、氧气体积比2:1,可推导水分子中氢、氧原子个数比为2:1.
19.【答案】(1)1.1
(2)HCl、CaCl2
(3)设与氯化钙反应的碳酸钠溶液中溶质质量为y,CaCl2+Na2CO3=2NaCl+CaCO3↓
106 100
y 5g
106100=y5g ,y=5.3g;
所需碳酸钠溶液质量是5.3g÷26.5%=20g;
b点表示的溶液的质量为20g+10g=30g.
【知识点】根据化学反应方程式的计算
【解析】【解答】(1)图象中的a点数值是二氧化碳的质量,设生成的二氧化碳的质量为x
Na2CO3+2HCl=2NaCl+H2O+CO2↑
106 44
10g×26.5% x
x=1.1g.
(2)取废液上层清液50克,滴加质量分数为26.5%的碳酸钠溶液,出现气泡,说明废液中含有盐酸;滴加至10克开始出现白色沉淀,说明废液中含有氯化钙;故废液是盐酸和氯化钙溶液的混合物,废液中含有的溶质是HCl、CaCl2.
【分析】石灰石和稀盐酸制取二氧化碳产生的废液中一定含有生成的氯化钙,可能含有盐酸;取废液上层清液50克,滴加质量分数为26.5%的碳酸钠溶液,出现气泡,说明废液中含有盐酸;滴加至10克开始出现白色沉淀,说明废液中含有氯化钙;故废液是盐酸和氯化钙溶液的混合物.图象中的a点数值是产生的二氧化碳的质量,可以根据碳酸钠溶液的质量、溶质的质量分数求出;图象横坐标中的b点表示的碳酸钠溶液的质量,可以根据产生沉淀的质量为5g,由反应的化学方程式计算求出.
20.【答案】(1)解:白色沉淀氯化银的质量为58.5g+126.2g﹣156g=28.7g
答:生成白色沉淀的质量为28.7g.
(2)解:
设58.5g滤液中氯化钠的质量为x
NaCl+AgNO3=NaNO3+
AgCl↓
58.5
143.5
x
28.7g
{#mathmL#}58.5143.5{#/mathmL#} = {#mathmL#}x28.7g{#/mathmL#}
x=11.7g
58.5克滤液中溶质的质量分数为 {#mathmL#}11.7g58.5g{#/mathmL#} ×100%=20%
则水的质量分数为80%.
由于加入的是80g水,则溶液的总质量为 {#mathmL#}80g80%{#/mathmL#} =100g
所以氯化钠的质量为100g﹣80g=20g
答:58.5克滤液中溶质的质量分数为20%.
(3)解:样品中氯化钠的质量分数为 {#mathmL#}20g25g{#/mathmL#} ×100%=80%
答:样品中氯化钠的质量分数为80%
【知识点】溶质的质量分数及相关计算;根据化学反应方程式的计算
【解析】【分析】根据取58.5克滤液,加入126.2克硝酸银溶液恰好完全反应生成白色沉淀,过滤后得到156克溶液,可得氯化银的质量,根据氯化银的质量和对应的化学方程式求算氯化钠的质量,进而求算对应的质量分数.然后根据80g水对应的氯化钠的质量求算样品中氯化钠的质量分数.
相关试卷
这是一份中考化学一轮复习考点汇编考点 14 化学方程式的计算 (含解析),共4页。
这是一份中考化学一轮复习考点汇编考点 14 化学方程式的计算 (含解析),共4页。
这是一份初中化学中考复习 考点 14 化学方程式的计算 (学生版),共61页。