初中数学中考复习 专题07 平面直角坐标系与函数概念【考点精讲】(原卷版)
展开
这是一份初中数学中考复习 专题07 平面直角坐标系与函数概念【考点精讲】(原卷版),共7页。试卷主要包含了平面直角坐标系,点的坐标特征等内容,欢迎下载使用。
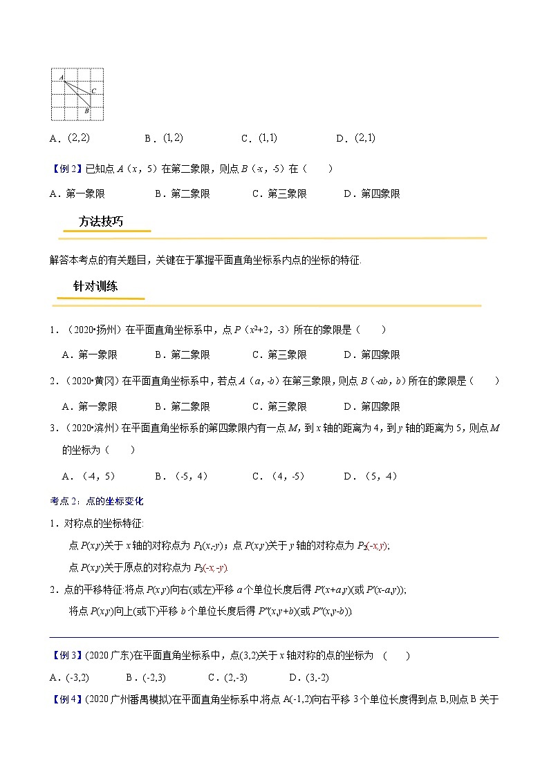
考点1:平面直角坐标系内点的坐标1.平面直角坐标系(1)对应关系:坐标平面内的点与有序实数对是一一对应的. (2)坐标轴上的点:x轴,y轴上的点不属于任何象限.(3)坐标象限:为了便于描述坐标平面内点的位置,把坐标平面被x轴和y轴分割而成的四个部分,分别叫做第一象限、第二象限、第三象限和第四象限.注意:x轴和y轴上的点,不属于任何象限.2.点的坐标特征(1)各象限内点的坐标特征:点P(x,y)在第一象限,即x>0,y>0;点P(x,y)在第二象限,即x<0,y>0;点P(x,y)在第三象限,即x<0,y<0;点P(x,y)在第四象限,即x>0,y<0. (2)坐标轴上点的特征:x轴上点的纵坐标为0;y轴上点的横坐标为0;原点的坐标为(0,0). (3)点到坐标轴的距离:点P(x,y)到x轴的距离为|y|;到y轴的距离为|x|. 【例1】(2021·海南中考真题)如图,点都在方格纸的格点上,若点A的坐标为,点B的坐标为,则点C的坐标是( )A. B. C. D.【例2】已知点A(x,5)在第二象限,则点B(﹣x,﹣5)在( )A.第一象限 B.第二象限 C.第三象限 D.第四象限 解答本考点的有关题目,关键在于掌握平面直角坐标系内点的坐标的特征. 1.(2020•扬州)在平面直角坐标系中,点P(x2+2,﹣3)所在的象限是( )A.第一象限 B.第二象限 C.第三象限 D.第四象限2.(2020•黄冈)在平面直角坐标系中,若点A(a,﹣b)在第三象限,则点B(﹣ab,b)所在的象限是( )A.第一象限 B.第二象限 C.第三象限 D.第四象限3.(2020•滨州)在平面直角坐标系的第四象限内有一点M,到x轴的距离为4,到y轴的距离为5,则点M的坐标为( )A.(﹣4,5) B.(﹣5,4) C.(4,﹣5) D.(5,﹣4)考点2:点的坐标变化1.对称点的坐标特征:点P(x,y)关于x轴的对称点为P1(x,-y);点P(x,y)关于y轴的对称点为P2(-x,y);点P(x,y)关于原点的对称点为P3(-x,-y). 2.点的平移特征:将点P(x,y)向右(或左)平移a个单位长度后得P'(x+a,y)(或P'(x-a,y));将点P(x,y)向上(或下)平移b个单位长度后得P″(x,y+b)(或P″(x,y-b)). 【例3】(2020广东)在平面直角坐标系中,点(3,2)关于x轴对称的点的坐标为 ( )A.(-3,2) B.(-2,3) C.(2,-3) D.(3,-2)【例4】(2020广州番禺模拟)在平面直角坐标系中,将点A(-1,2)向右平移3个单位长度得到点B,则点B关于x轴的对称点C的坐标是 ( )A.(-4,-2) B.(2,2) C.(-2,2) D.(2,-2) 1.在平面直角坐标系中,点P与点M关于y轴对称,点N与点M关于x轴对称,若点P的坐标为(﹣2,3),则点N的坐标为( )A.(﹣3,2) B.(2,3) C.(2,﹣3) D.(﹣2,﹣3)2.若点P(2a﹣1,3)关于y轴对称的点为Q(3,b),则点M(a,b)关于x轴对称的点的坐标为( )A.(1,3) B.(﹣1,3) C.(﹣1,﹣3) D.(1,﹣3)3.已知A(3,﹣2),B(1,0),把线段AB平移至线段CD,其中点A、B分别对应点C、D,若C(5,x),D(y,0),则x+y的值是( )A.﹣1 B.0 C.1 D.2考点3:函数自变量的取值范围1.函数的有关概念(1)变量与常量:在一个变化过程中,我们称数值发生变化的量为变量,数值始终不变的量为常量.(2)函数的概念:一般地,在一个变化过程中,如果有两个变量x与y,并且对于x的每一个确定的值,y都有唯一确定的值与其对应,那么我们就说x是自变量,y是x的函数.(3)表示方法::解析式法、列表法、图象法.(4)自变量的取值范围① 解析式是整式时,自变量的取值范围是全体实数; ② 解析式是分式时,自变量的取值范围是分母不为0的实数; ③ 解析式是二次根式时,自变量的取值范围是被开方数大于等于0; 【例5】(2021·湖北黄石市)函数的自变量的取值范围是( )A. B. C.且 D.且【例6】(2020•岳阳)函数y中自变量x的取值范围是 . 解答本考点的有关题目,关键在于正确求解函数自变量的取值范围,即求解使函数有意义的全部值. 注意以下要点:(1)当函数表达式是整式时,自变量可取全体实数;(2)当函数表达式是分式时,考虑分式的分母不能为0;(3)当函数表达式是二次根式时,被开方数为非负数. 1.(2020•黑龙江)在函数中,自变量x的取值范围是 .2.(2021·四川泸州市)函数的自变量x的取值范围是( )A.x<1 B.x>1 C.x≤1 D.x≥13.(2021·江苏无锡市)函数y=的自变量x的取值范围是( )A.x≠2 B.x<2 C.x≥2 D.x>2考点4:函数图象的分析与运用1.函数图象的概念:一般地,对于一个函数,如果把自变量与函数的每对对应值分别作为点的横、纵坐标,那么坐标平面内由这些点组成的图形,就是这个函数的图象.2.函数图象的画法:列表、描点、连线. 【例7】(2021·重庆中考真题)小明从家出发沿笔直的公路去图书馆,在图书馆阅读书报后按原路回到家.如图,反映了小明离家的距离y(单位:km)与时间t(单位:h)之间的对应关系.下列描述错误的是( )A.小明家距图书馆3kmB.小明在图书馆阅读时间为2hC.小明在图书馆阅读书报和往返总时间不足4hD.小明去图书馆的速度比回家时的速度快 解答本考点的有关题目,关键在于准确分析题意,把握变量之间的函数关系,从而得出正确的函数图象. 注意以下要点:(1)函数的图象;(2)常量与变量;(3)函数关系式. 1.(2021·海南)李叔叔开车上班,最初以某一速度匀速行驶,中途停车加油耽误了几分钟,为了按时到单位,李叔叔在不违反交通规则的前提下加快了速度,仍保持匀速行驶,则汽车行驶的路程y(千米)与行驶的时间t(小时)的函数关系的大致图象是( )A. B. C. D.2.(2021·湖南邵阳市)某天早晨7:00,小明从家骑自行车去上学,途中因自行车发生故障,就地修车耽误了一段时间,修好车后继续骑行,7:30赶到了学校.图所示的函数图象反映了他骑车上学的整个过程.结合图象,判断下列结论正确的是( )A.小明修车花了15minB.小明家距离学校1100mC.小明修好车后花了30min到达学校D.小明修好车后骑行到学校的平均速度是3m/s3.(2021·四川资阳市)一对变量满足如图的函数关系.设计以下问题情境:①小明从家骑车以600米/分的速度匀速骑了2.5分钟,在原地停留了2分钟,然后以1000米/分的速度匀速骑回家.设所用时间为x分钟,离家的距离为y千米;②有一个容积为1.5升的开口空瓶,小张以0.6升/秒的速度匀速向这个空瓶注水,注满后停止,等2秒后,再以1升/秒的速度匀速倒空瓶中的水.设所用时间为x秒,瓶内水的体积为y升;③在矩形中,,点P从点A出发.沿路线运动至点A停止.设点P的运动路程为x,的面积为y.其中,符合图中函数关系的情境个数为( )A.3 B.2 C.1 D.0
相关试卷
这是一份中考数学一轮复习考点复习专题07 平面直角坐标系与函数概念【考点精讲】(含解析),共12页。试卷主要包含了平面直角坐标系,点的坐标特征等内容,欢迎下载使用。
这是一份初中数学中考复习 专题15 函数与行程问题【考点精讲】(原卷版),共7页。
这是一份初中数学中考复习 专题14 函数与利润问题【考点精讲】(原卷版),共12页。

