小学语文人教部编版五年级下册汉字真有趣示范课ppt课件
展开第三单元 汉字王国
汉字有着悠久的历史,传承着中华文化,记录着中国人的发展历程。横竖撇捺有乾坤,一点一画成文章,汉字的创造凝聚着中国人的智慧,并影响着中国人的思维方式,堪称我国的第五大发明。汉字是蕴含着中华民族独特审美性格的精灵,在她漫长的演变过程中,有着无数的动人故事和许多未解之谜。走进汉字王国,尽情遨游,感受汉字的魅力。
汉字真有趣,谜语、故事、谐音、形声字……,一个个妙趣横生。汉字展示了美感,包蕴着智慧,我们爱汉字。走进汉字的王国,我们会发现一个不一样的缤纷世界。我们要学汉字,规范使用汉字,让汉字在社会生活中发挥其应有的作用。
本组教材围绕着“遨游汉字王国”这个主题,引导学生进行综合性学习,初步了解汉字的特点和演变过程,加深学生对汉字和中华传统文化的感情,提高正确运用汉字的自觉性。同时培养学生策划和开展活动、查找和运用资料的能力。
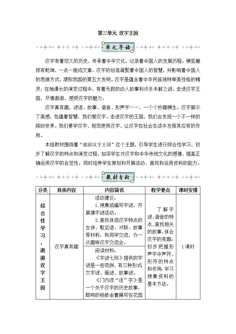
分类 | 具体内容 | 内容简说 | 教学要点 | 课时安排 |
综 合 性 学 习 : 遨 游 汉 字 王 国 | 汉字真有趣 | 活动建议: 1.搜集或编写字谜,开展猜字谜活动。 2.查找体现汉字特点的古诗、歇后语、对联、故事等材料,和同学交流,办一次趣味汉字交流会。 | 了解字谜、谐音的特点,查找相关的故事,体会汉字的有趣;初步把握形声字中声符、形符的特点和作用;学习搜集资料的基本方法。 | 1课时 |
阅读材料: 《字谜七则》提供的字谜是一些范例,有三种形式:文字谜、画谜、故事谜。 《门内添“活”字》是一个关于汉字的历史故事,聪明的杨修由曹操写在花园门上的“活”字即猜想是嫌园门太宽大了。 《有意思的谐音》展示的是几则歇后语。 《“枇杷”和“琵琶”》告诉我们汉语中同音字多,不能随意乱用,否则会闹笑话。 《有趣的形声字》以几个形声字为例,介绍了形声字的演变过程以及形符和声符的意义、功用。 | ||||
我爱你,汉字 | 活动建议: 1.搜集更多的资料,围绕汉字的历史、汉字书法或其他感兴趣的汉字内容,开展简单的研究。 2.调查学校、社会用字不规范的情况,如,调查同学的作文本、街头招牌、书籍报刊。 | 了解汉字字体的演变过程,学习欣赏汉字书法艺术,培养对祖国语言文字的自豪感;增强规范用字的意识,努力为纯洁祖国的语言文字做些力所能及的事;策划并开展简单的小组活动,学写活动计划和简单的研究性报告。 | 1课时 | |
阅读材料: 《汉字字体的演变》用表格的形式,以“日、月、车、马”四个字为例展现了几千年来汉字的演变过程。 《甲骨文的发现》主要介绍了王懿荣首先发现甲骨文的故事。 《书法欣赏》给出了三个帖本:南朝智永的楷书、唐代怀素的草书、明代文征明的行草,展示了汉字之美。 《制定国家通用语言文字法的必要性》表明了制定国家通用语言文字法对民族团结、国家统一的重要意义。 《关于“李”姓的历史和现状的研究报告》是一篇比较正规的研究报告。报告分问题的提出、研究方法、调查研究情况和资料整理、研究结论四个部分,对“李”姓的历史和现状提出了自己的看法。 |
综合性学习:遨游汉字王国
活动分析 | 本次综合性学习“遨游汉字王国”分为“汉字真有趣”和“我爱你,汉字”两大板块。每个板块的主体是“活动建议”,希望学生根据这些建议的提示,按照实际情况自主地开展活动。“阅读材料”供学生在开展活动时阅读,对于了解必要的知识、启发思路是很有帮助的。当然,开展活动的材料不止于此,学生可以自己去搜集,教师也可以补充提供。这是学生第一次开展较长时间的综合性学习,为保证活动的效果,活动前要制订计划;活动结束后,要展示和交流活动成果。 | ||||
教学目标 | 1.了解汉字的特点,感受汉字的有趣,了解丰富有趣的汉字文化。 2.了解汉字字体的演变过程,学习欣赏汉字书法艺术,培养对祖国语言文字的自豪感;增强规范用字的意识,努力为纯洁祖国的语言文字做些力所能及的事。 3.策划并开展简单的小组活动,学写活动计划和简单的研究性报告。 | ||||
重点难点 | 1.通过综合性学习,学会制订活动计划,培养独立、合作的探究意识。 2.通过对阅读材料的学习,学会搜集相关资料,增进对汉字的了解,增强对汉字的热爱之情。 | 教学准备 | 教师:多媒体课件、挂图、各种关于汉字的资料。 学生:课前预习。 | 课时安排 | 2课时 |
汉字真有趣
1.策划并开展简单的小组活动,学写活动计划。
2.通过学习多种途径搜集资料,培养动手实践的能力。
3.通过了解字谜、谐音的特点,查找相关的故事,体会汉字文化的丰富有趣。
4.了解什么是形声字,初步把握形声字中声符、形符的特点和作用。
1.了解字谜、谐音的特点,查找相关的故事,体会汉字的有趣。
2.初步把握形声字中声符、形符的特点和作用。
一、激趣导入,揭示学习内容
1.教师板书汉字,引导学生了解汉字。
导语:我们平常看书、读报、写信、习作都离不开汉字。看,老师在黑板上就写了两个汉字(即“汉字”)。同学们对汉字有多少了解呢?(学生自由发言,教师相机点拨)
2.教师简单总结学生的发言,引出学习内容。
过渡:同学们,你们的发言和书上的介绍,只是对汉字的初步认识,你们想更多地了解汉字吗?好,让我们共同遨游在汉字王国中,开展综合性学习,感受汉字的有趣和神奇,了解汉字文化,并为净化祖国的语言文字做一些力所能及的事情吧!(板书:遨游汉字王国)
二、合作讨论,制订计划
1.阅读“活动建议”,明确活动内容。
(1)指名读“活动建议”,说一说要求。
明确:搜集或编写字谜,开展猜字谜活动,体会汉字的有趣;查找体现汉字特点的古诗、歇后语、对联、故事等材料,了解汉字的起源,感受汉字的有趣;通过其他活动,体会汉字的神奇、有趣。
(2)点拨:围绕“汉字真有趣”有选择地开展活动,注意认真阅读提供的材料。
2.汇报交流,老师指导。
明确:①自由组成小组。②讨论活动内容。③制订活动计划。④活动计划包括:活动时间、活动内容、参加人员、分工情况等。⑤活动结束后展示活动成果。
3.学生分组讨论活动计划。
明确:讨论时要做好分工:专人记录讨论结果,专人负责整理讨论意见,专人拟定完整的计划。
三、讨论交流,完善计划
1.以小组为单位汇报活动计划。
2.师生共同评议,教师相机引导,注意计划的完整性、合理性、可操作性。
3.小组根据评议,修改、完善活动计划,展示一份活动计划范例。
“汉字真有趣”活动计划 活动时间:×年×月×日 活动地点:×× 活动内容:1.搜集或自编字谜。 2.搜集谐音笑话、谐音歇后语。 3.了解形声字的特点。 成果展示:把搜集到的资料编成小报,贴在教室里。 人员分工:组长:×× 搜集资料:×× 编辑:×× 抄写:×× 插图:×× ×月×日 |
4.课外实践,搜集、查找、整理资料。
学生根据制定的计划,进行相关的搜集、查找、整理等工作。
四、阅读材料,感受趣味
1.出示学习要求。
(1)认真阅读课本上的“阅读材料”,思考:这五份材料分别从哪几个方面说明汉字的有趣?为什么说汉字是有趣的?
(2)除了书中所提到的五种有趣的汉字现象外,你还知道哪些有趣的汉字现象?
(3)阅读后,在小组内交流自己的想法。
2.学生自学、讨论、交流,教师参与学生的活动。
3.学生按学习小组汇报,教师点拨。
【汉字字谜小组】
过渡:现在请大家张开想象的翅膀,一起领略汉字的魅力。请以小组为单位猜字谜,看哪组猜得又快又多。
(1)引导学生读一读教材中的《字谜七则》,小组同学间相互猜字谜,教师公布答案。
明确:①日 ②坐 ③也 ④口 ⑤休 ⑥斗 ⑦默
总结:刚才猜的字谜都是书本上的,①~④是文字谜,这四个字谜的特点是谜面像一首小诗,形象地描述了某一汉字的特征,我们可以从谜面所体现的形和意来猜测谜底;⑤⑥是画谜;⑦是故事谜。
(2)引导学生在课外搜集更多的字谜。
拓展:大家肯定也搜集了许多字谜,哪一组能展示出来,让大家再来猜一猜呢?
【汉字故事小组】
(1)指名学生阅读教材中的《门内添“活”字》这则传说故事。
(2)小组交流,教师指导。
明确:这是一个关于汉字的传说故事。杨修是一个极为聪明的人,他由曹操写在花园门上的“活”字即猜想是嫌园门太宽大了(门+活=阔),真不愧是东汉解谜猜字第一人。
(3)教师拓展,引导学生讲述自己搜集的汉字故事。
示例:
一人一口
曾有人送给曹操一盒酥饼,曹操便在盒子上写了“一合酥”三字,放于台上。杨修看到后,竟拿出来与众人分着吃了。曹操问他为何如此,杨修回答说:“把‘合’字拆开,就是‘人’‘一’‘口’三个字,连在一起就是‘一人一口酥’嘛。”
【有意思的谐音小组】
(1)介绍歇后语的相关知识。
明确:歇后语是由近似谜面和谜底的两部分组成的形象而俏皮的口头语言。它浅显易懂,语言幽默,深受人们的喜爱。
(2)课件出示教材中给出的五个歇后语,请学生读一读。
◎外甥打灯笼——照旧(舅) ◎梁山泊军师——无(吴)用
◎四月的冰河——开动(冻)了 ◎咸菜烧豆腐——有言(盐)在先
◎隔着门缝吹喇叭——名(鸣)声在外
明确:歇后语两部分之间有间歇,说的时候往往只说前一部分,把后一部分(真意所在)隐去,让听的人去猜测,所以叫歇后语。以上五组是谐音歇后语,借助音同或音近的联系,产生俏皮风趣的表达效果。
(3)教师给出几句谐音歇后语的前半部分,指名学生说出后半部分。
一根灯草点灯—— 石头蛋腌咸菜——
四两棉花—— 关公打喷嚏——
明确:无二心(芯) 一言(盐)难尽 (进)谈(弹)不上 自我吹嘘(须)
(4)引导学生在课外搜集更多的谐音歇后语,进一步了解歇后语的相关知识。
(5)引导学生读一读教材上的《“枇杷”和“琵琶”》这则谐音笑话,了解谐音笑话的特点。
明确:这是因音同而产生的笑话。汉语同音字多,不能随意乱用,否则会闹出笑话。
(6)请学生讲述自己搜集的谐音笑话。
示例:有个外国人到中国来,给自己取了个中国名字,叫魏茂。一天,他到一家公司面试,面试官问他:“你姓什么?”他回答说:“我姓魏。”“魏什么?”面试官接着又问。他一听就诧异了,只好反问道:“为什么?难道我姓魏也要说为什么吗?”
【有趣的形声字小组】
(1)同桌互相说一说“星”“凤”“蜀”“祭”是怎样造出来的,然后说说自己知道的其他汉字的来历。
(2)学生自主发言,介绍有趣的汉字现象。
总结:通过上面的学习,我们已经充分感受到汉字的有趣。同学们在课下要注意积累,进一步探究汉字的奥秘。
五、畅谈收获,总结拓展
1.指名学生畅谈自己的学习感受和收获。
2.布置课后活动:把自己搜集的字谜、有趣的谐音现象整理归类,然后出一期板报。
我爱你,汉字
1.初步了解汉字的演变过程,了解甲骨文的发现过程。
2.学习欣赏汉字书法艺术,培养对祖国语言文字的自豪感。
3.通过社会用字调查,增强规范用字的意识,努力为纯洁祖国语言文字做些力所能及的事。
4.在活动中,学会制订计划,并能统筹安排计划的实施;学会撰写简单的研究性报告。
1.了解汉字的演变过程,学习欣赏汉字书法艺术。
2.学会撰写简单的研究性报告。
一、激发兴趣,导入新课
导语:同学们,汉字不光神奇、有趣,还有着悠久的历史,蕴含着丰富的文化。有人说,汉字堪称中国的第五大发明。汉字不是僵硬的无生命的符号,汉字有形象、有色彩、有气味。让我们继续研究汉字,走进汉字的缤纷世界吧!(板书:我爱你,汉字)
二、小组探究,制订计划
1.阅读教材中的“活动建议”,了解活动内容。
(1)课件出示“活动建议”,学生阅读。
◎搜集更多的资料,围绕汉字的历史、汉字书法或其他感兴趣的汉字内容,开展简单的研究。
◎调查同学的作业本、街头招牌、书籍报刊。
(2)讨论:在“我爱你,汉字”这一板块中,我们可以开展哪些活动?
(3)根据各自的活动内容,组成若干个活动小组,以便开展专题活动。
2.小组内制订活动计划。
(1)根据前面学习中对活动方案的理解,小组内探究、制订本次活动计划。
(2)小组内选出代表,汇报自己的活动计划。其他小组予以补充。
(3)各小组修改完善自己的活动计划。
举例:
小组活动计划 组长:_________ 组员:___________________________ 时间:_________ 地点:___________________________ 活动内容:_________________________________________ 活动过程:_________________________________________ 展示方法:_________________________________________ 分工:_____________________________________________ |
3.交流活动方案。
(1)以小组为单位汇报活动计划。
(2)师生共同评议。教师相机引导,提示注意计划的完整性、合理性、科学性以及活动形式的多样性。
(3)小组根据评议,修改、完善活动计划。
三、整体阅读,深入了解
1.出示学习要求。
(1)认真阅读课本上的“阅读材料”,思考:这五份材料分别是从哪几个方面介绍汉字的历史和文化的?
(2)请把自己阅读后的感受与同学们进行交流。
2.学生自学、讨论、交流。
3.学生汇报、交流学习成果。
(1)关于《汉字字体的演变》。
预设:先让学生观察,然后请学生说一说演变的过程,举出汉字演变的例子,体会汉字演变的规律。
明确:汉字字体的演变经历了五个阶段:甲骨文、金文、篆书(主要指小篆)、隶书和楷书。甲骨文是商周时代的文字,是最早的汉字,具有早期汉字的特点:图画性强,写法上没有定型,大小不一,随意性大。金文又叫铜器铭文,盛行于西周。它是铸刻在青铜器上的文字,笔画特点是字形圆转,大小均匀。篆书有大篆与小篆之分。大篆是西周晚期周宣王时的一种文字,小篆是秦朝统一文字后的字体。隶书形成于战国晚期,通行于两汉。楷书又名真书,产生于魏晋,盛于南北朝,成熟于唐代,一直沿用到今天。它的特点是形体方正,横平竖直,笔画清楚。
汉字演变的规律:从甲骨文、金文、篆书、隶书、楷书五种汉字字体的演变过程中,我们可以看到:汉字字形的总变化是由繁到简,每一种新字形的出现都改变着前一种字形难写、难记的特点,同时,汉字不断趋于定型化、规范化。
(2)关于《甲骨文的发现》。
预设:先让学生自读,然后请同学们交流自己的读后感受——在生活中仔细观察和善于思考,可能会有新的发现。
明确:本文主要介绍了王懿荣首先发现甲骨文的故事。从这个故事中我们可以了解到,汉字的历史非常悠久,我国现存的最早的文字是殷商时期刻在龟甲和兽骨上的甲骨文。
(3)关于《书法欣赏》。
预设:学生仔细观察三种字体,说一说各自的特点,老师出示其他具有代表性的书法作品供学生欣赏。
明确:《千字文》原名为《次韵王羲之书千字》,是南朝梁周兴嗣所作的一首长韵文。它是一篇由一千个不重复的汉字组成的文章。历代书法家都竞相书写。教材中给出了三个帖本:南朝智永的楷书、唐代怀素的草书、明代文征明的行草。《千字文》的帖本还有唐代欧阳询的行书、唐代颜真卿的楷书、北宋米芾的小楷等。
欣赏书法作品不仅要体会作品点画、结体、章法的匠心与功力,了解作品的师承、流派、风格,还要通过作品去感受书法家的气质、情感及其审美追求。赏析书法作品既要对作品进行宏观的把握,如气势、神采、布白等;又要细微地观察,如用笔、用墨、结构、线条等。首先是线条质量,从中可以观察出作者创作时的用笔、用墨及其笔法。其次是由线条点画组合的汉字结构,体现作者的意趣和哲理。第三是布白,包括结字、行气、章法。第四是神采,指书法的精神气质、格调风韵。神采是作者精神境界的忠实记录,与作者的情感性格、修养密切相关。优秀的书法作品必须形美神足、形神兼备,欣赏者就是要领会其气势,捕捉其神采。
(4)关于《制定国家通用语言文字法的必要性》。
预设:引导学生明白制定国家通用语言文字法的必要性。
明确:本文节选自《关于〈中华人民共和国国家通用语言文字法(草案)〉的说明》,表明了制定国家通用语言文字法对民族团结、国家统一的重要意义。
(5)关于《关于“李”姓的历史和现状的研究报告》。
预设:引导学生分析《关于“李”姓的历史和现状的研究报告》的构成、搜集资料的方法等,进而学写简单的研究报告。
明确:本文是一篇比较正规的研究报告。报告分问题的提出、研究方法、资料整理、研究结论四个部分,对“李”姓的历史和现状提出了自己的看法。这份研究报告中值得注意的是“资料整理”部分。研究者从多个方面搜集关于“李”姓的信息,有“李”姓的来源、历史上的“李”姓名人、“李”姓的现状,获得的资料比较丰富,这是得出结论的前提。由于资料比较丰富翔实,得出的结论也令人信服。
研究报告的写法:研究报告是一种应用文,有约定俗成的格式。①标题。研究报告的标题常常直接采用研究课题的名称,这样显得精确、明了,使别人能对研究的问题一目了然。标题下是署名。②前言。报告的第一部分,常常简要地说明下列内容:课题提出的缘由,研究这一课题的意义,该项研究所要解决的问题。③研究方法。介绍研究是怎样进行的,主要包括研究对象的选取、研究哪些方面、资料的搜集和处理等。④结果。这一部分将研究结果作为客观事实呈现给读者,主要包括对资料的加工分析和由分析得出的结论。
四、展示交流,汇报成果
过渡:同学们,经过一系列的实践活动,相信大家一定积累了不少关于汉字的资料,在活动中一定有不少的收获和感受。下面,我们就来进行学习成果的汇报吧!
1.分组交流,共享资料。
2.全班汇报展示。
示例:
社会不规范用字调查报告
调查时间:2020.01.12—2020.01.22
调查地点:城市的大街小巷
调查目的:了解汉字不规范使用的情况,增强大家正确使用汉字的意识,促进汉字健康发展。
生活中,我们时时处处都会用到汉字。可以说,汉字与我们的一切都息息相关。没有了汉字,不能想象我们的生活会变成什么样。但是随着社会的发展,许多不尊重汉字的现象也出现了。这种现象不仅有损我们城市的文明形象,而且会影响汉字的健康发展。为此,我们小组利用课余时间,开展了社会用字调查活动。
我们走进大街小巷,真的发现了不少错别字。比如,一个卖粉摊的招牌上写着“有罗丝粉卖”。这里有两个错别字,“罗丝”正确的写法是“螺蛳”。超市的货架上,“电饭锅”竟然被写成了“电饮锅”。像这样的用错字及不规范用字的情况还有很多,通过分析,我们发现出现这些情况的原因大概有以下几种:
1.由于读音相同而用错。比如把“进”写成了“近”,把“珍惜粮食”写成了“珍稀粮食”。出错率最高的是“的”“地”“得”这三个字,应用“的”写成“地”,该用“得”写成“的”。
2.由于字形相近而写错。比如把“席”写成了“度”,把“期望”写成了“欺望”。我们教室后面的黑板报上,就有同学把“虚心使人进步”写成了“虑心使人进步”。
3.由于粗心而多笔少画。比如在“武”字的斜钩上多写一撇,在“具”字的里面少写一横,像这样由粗心造成的错别字不胜枚举。
不调查不知道,一调查我们才发现,用错写错汉字的现象是如此严重。所以我们提议,汉字是我们中华民族的瑰宝,是我们祖先留下来的宝贵的遗产,我们应该像爱护自己的眼睛一样去爱护每一个汉字。正确书写汉字,规范使用汉字,人人有责。希望我们每个人都行动起来,为净化汉字做出最大的努力。
五、总结回顾,拓展延伸
总结:同学们,在此次综合性学习活动中,大家认真制订活动计划,积极参与实践活动,不仅增长了知识,培养了能力,而且受到了情感熏陶。希望大家将在综合性学习活动中学到的本领应用到日常的学习和生活中。
这次综合性学习活动虽然结束了,但对汉字的探究并没有结束,有兴趣的同学还可以继续探究汉字的相关问题。可以参考教材中的提示,想一想自己最想探究哪些方面。还可以利用课余时间制作手抄报,总结本单元学习的成果。
语文五年级下册22 手指教案配套课件ppt: 这是一份语文五年级下册22 手指教案配套课件ppt,文件包含22手指pptx、22手指docx等2份课件配套教学资源,其中PPT共60页, 欢迎下载使用。
小学语文17 跳水图文ppt课件: 这是一份小学语文17 跳水图文ppt课件,文件包含17跳水pptx、17跳水docx等2份课件配套教学资源,其中PPT共41页, 欢迎下载使用。
语文10 军神课前预习ppt课件: 这是一份语文10 军神课前预习ppt课件,文件包含11军神pptx、11军神docx等2份课件配套教学资源,其中PPT共46页, 欢迎下载使用。

