2021-2022学年河北省沧州市任丘市一中高二下学期期末模拟考试生物试题含解析
展开河北省沧州市任丘市一中2021-2022学年高二下学期
期末模拟考试生物试题
学校:___________姓名:___________班级:___________考号:___________
一、单选题
1.下列关于细胞及细胞学说的叙述,正确的是( )
A.原核细胞都具有细胞壁
B.细胞学说的建立过程运用了完全归纳法
C.区分豆科植物细胞与根瘤菌的主要依据是有无以核膜为界限的细胞核
D.细胞学说认为,一切生物都由细胞发育而来,并由细胞和细胞产物所构成
【答案】C
【分析】细胞学说是由德国植物学家施莱登和动物学家施旺提出的,其内容为:(1)细胞是一个有机体,一切动植物都是由细胞发育而来,并由细胞和细胞的产物所构成;(2)细胞是一个相对独立的单位,既有它自己的生命,又对与其他细胞共同组成的整体的生命起作用;(3)新细胞可以从老细胞中产生。
【详解】A、原核细胞中的支原体没有细胞壁,A错误;
B、施莱登与施旺运用了不完全归纳的方法得出了“所有的动植物都是由细胞构成的”这一结论,B错误;
C、豆科植物细胞属于真核细胞,根瘤菌细胞属于原核细胞,故区别两者的主要依据是有无以核膜为界限的细胞核,C正确;
D、细胞学说认为,细胞是一个有机体,一切动植物(不是一切生物)都是由细胞发育而来,并由细胞和细胞的产物所构成,D错误。
故选C。
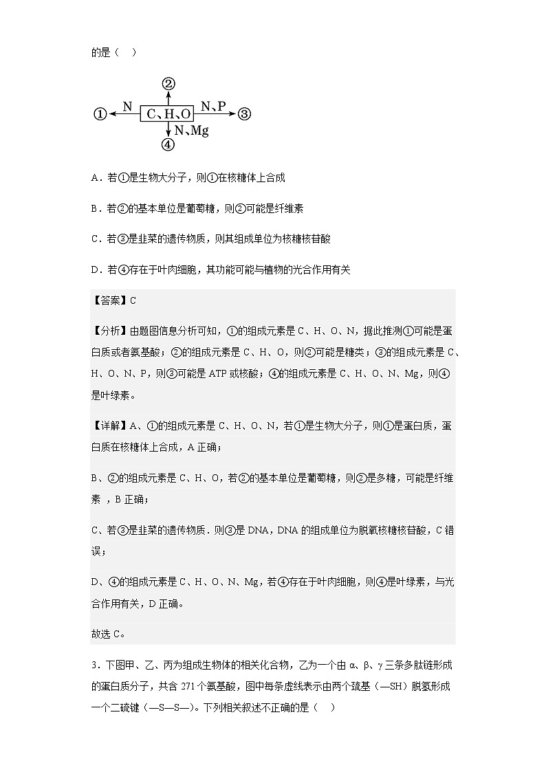
2.如图为某同学会制的韭菜细胞中部分元素及所构成的化合物的关系,下列推测错误的是( )
A.若①是生物大分子,则①在核糖体上合成
B.若②的基本单位是葡萄糖,则②可能是纤维素
C.若③是韭菜的遗传物质,则其组成单位为核糖核苷酸
D.若④存在于叶肉细胞,其功能可能与植物的光合作用有关
【答案】C
【分析】由题图信息分析可知,①的组成元素是C、H、O、N,据此推测①可能是蛋白质或者氨基酸;②的组成元素是C、H、O,则②可能是糖类;③的组成元素是C、H、O、N、P,则③可能是ATP或核酸;④的组成元素是C、H、O、N、Mg,则④是叶绿素。
【详解】A、①的组成元素是C、H、O、N,若①是生物大分子,则①是蛋白质,蛋白质在核糖体上合成,A正确;
B、②的组成元素是C、H、O,若②的基本单位是葡萄糖,则②是多糖,可能是纤维素 ,B正确;
C、若③是韭菜的遗传物质.则③是DNA,DNA的组成单位为脱氧核糖核苷酸,C错误;
D、④的组成元素是C、H、O、N、Mg,若④存在于叶肉细胞,则④是叶绿素,与光合作用有关,D正确。
故选C。
3.下图甲、乙、丙为组成生物体的相关化合物,乙为一个由α、β、γ三条多肽链形成的蛋白质分子,共含271个氨基酸,图中每条虚线表示由两个巯基(—SH)脱氢形成一个二硫键(—S—S—)。下列相关叙述不正确的是( )
A.甲为组成乙的基本单位,且乙中最多含有21种甲
B.由不同的甲形成乙后,相对分子量比原来少了4832
C.如果甲中的R为—C3H5O2,则由两分子甲形成的化合物中含有16个H
D.丙主要存在于细胞核中,且在乙的生物合成中具有重要作用
【答案】D
【分析】1、构成蛋白质的基本单位是氨基酸,每种氨基酸分子至少都含有一个氨基和一个羧基,且都有一个氨基和一个羧基连接在同一个碳原子上,这个碳原子还连接一个氢和一个R基,氨基酸的不同在于R基的不同,构成蛋白质的氨基酸有21种。
2、氨基酸在核糖体中通过脱水缩合形成多肽链,而脱水缩合是指一个氨基酸分子的羧基(-COOH)和另一个氨基酸分子的氨基(-NH2)相连接,同时脱出一分子水的过程;连接两个氨基酸的化学键是肽键。
3、核酸的基本组成单位是核苷酸,一分子核苷酸由一分子含氮碱基、一分子五碳糖,一分子磷酸组成。
4、分析题图:图甲是氨基酸的结构通式;图乙是一个由α、β、γ三条多肽链形成的蛋白质分子,共含271个氨基酸,4个二硫键(-S-S-);图丙是一个核苷酸的结构模式图。
【详解】A、图甲是蛋白质的基本组成单位-氨基酸,组成蛋白质的氨基酸根据R基不同分为21种,图乙中的蛋白质中最多含有21种氨基酸,A正确;
B、图甲是氨基酸的结构通式,图乙是一个由α、β、γ三条多肽链形成的蛋白质分子,由不同的氨基酸形成该蛋白质的过程中脱去了271-3=268个水分子和8个H,其相对分子量比原来少了268×18+8=4832,B正确;
C、结合氨基酸的结构通式,如果图甲氨基酸中的R为-C3H5O2,则该氨基酸分子中含有4+5=9个H原子,由两分子该氨基酸形成二肽需要脱去一分子水(每分子水中含有2个H),则由两分子该氨基酸形成的化合物中含有的H原子数=2×9-2=16个,C正确;
D、核酸在蛋白质的生物合成中有重要的作用,而不是丙所示的核苷酸,D错误。
故选D。
4.下图表示某草原生态系统的能量流动模型。其中a、b、c表示各营养级生物同化的能量,d、e、f表示各营养级用于生物生长、发育、繁殖的能量。下列分析正确的是( )
A.兔子粪便中的能量属于k
B.兔子的同化量为b=e+h+c+k
C.若一段时间内狼的能量增加了X,则消耗草的能量为25X
D.因为存在g、h、i和j、k、l等因素,所以能量沿食物链逐级递减
【答案】D
【分析】一个营养级所同化的能量=呼吸散失的能量+被下一营养级同化的能量+分解者利用的能量。但对于最高营养级的情况有所不同,它所同化的能量=呼吸散失的能量+分解者分解利用的能量。
【详解】A、b是兔子的同化量,而兔子粪便中的能量应为草流向分解者的能量,即兔子粪便中的能量包含在j中,A错误;
B、已知a、b、c表示各营养级生物同化的能量,d、e、f表示各营养级用于生物生长、发育、繁殖的能量。则g、h和i分别为各营养级呼吸散失的能量,兔子的同化量为b=兔子呼吸散失的能量+自身用于生长、发育和繁殖的能量=h+e,B错误;
C、若一段时间内狼的能量增加了X,则消耗草的能量为X÷c/b÷b/a=aX/c,C错误;
D、由于每个营养级都有部分能量用于呼吸消耗(g、h、i)以及被分解者利用(j、k、l)的能量,因此能量沿食物链逐级递减,D正确。
故选D。
5.生态系统类型众多,一般可分为自然生态系统和人工生态系统两大类。农田生态系统属于人工生态系统。下列有关叙述错误的是( )
A.相对自然森林生态系统,农田生态系统的抵抗力稳定性较弱
B.处于平衡状态的封闭生态系统不需要系统外能量的输入
C.土壤微生物将有机物分解成无机物后,无机物可被植物利用
D.施肥、除虫等措施,一定程度上可以增大流入该生态系统的总能量
【答案】B
【分析】生态系统的稳定性与其营养结构的复杂程度有关,一般来说,营养结构越复杂,抵抗力稳定性越强,恢复力稳定性越弱。
【详解】A、相对自然森林生态系统,农田生态系统生物种类较少,营养结构简单,抵抗力稳定性较弱,A正确;
B、能量单向流动,不能循环利用,处于平衡状态的封闭生态系统不需要系统外物质的输入,但需要能量的输入,B错误;
C、土壤微生物将有机物分解成无机盐、二氧化碳后,可被植物重复利用,C正确;
D、施肥可以增强光合作用,除虫可通过增大叶面积增大光合作用,二者一定程度上可以增大流入该生态系统的总能量,D正确。
故选B。
6.信息传递在生态系统中具有重要的作用,下列能体现信息传递能调节种间关系的是( )
A.变色龙通过神经调节来改变体色
B.某种波长的光可促进种子的萌发
C.孔雀在繁殖季节开屏来吸引异性
D.植物释放的气味影响飞蝗的食物选择
【答案】D
【分析】生态系统中信息传递的作用:(1)有利于正常生命活动的进行;(2)有利于生物种群的繁衍;(3)调节生物的种间关系,以维持生态系统的稳定。
【详解】A、变色龙会随着体温和心情等的变化迅速改变体色,比如雄性变色龙还会将暗黑的保护色变成明亮的颜色,以警告其他变色龙离开自己的领地,不涉及调节生物的种间关系,A错误;
B、某种波长的光可促进种子的萌发,体现了信息传递有利于正常生命活动的进行,B错误;
C、孔雀在繁殖季节开屏来吸引异性,体现了信息传递有利于生物种群的繁衍,C错误;
D、植物释放的气味影响飞蝗的食物选择,植物和飞蝗属于不同的物种,体现了信息传递调节生物的种间关系,以维持生态系统的稳定,D正确。
故选D。
7.生物多样性的丧失已成为全球性生态环境问题之一。下列有关叙述正确的是( )
A.保护生物多样性的最有效措施是建立植物园、动物园等
B.生物多样性的直接价值明显大于其间接价值
C.有些威胁生物多样性的生产建设活动,不一定都是人类的主观意愿
D.大量引入外来物种可以提高当地的生物多样性
【答案】C
【分析】生物多样性的价值:(1)直接价值:对人类有食用、药用和工业原料等使用意义,以及有旅游观赏、科学研究和文学艺术创作等非实用意义的。(2)间接价值:对生态系统起重要调节作用的价值(生态功能)。(3)潜在价值:目前人类不清楚的价值。
【详解】A、保护生物多样性的最有效措施是就地保护(自然保护区),A错误;
B、生物多样性的间接价值明显大于其直接价值,B错误;
C、人类的活动会改变生物生活的环境,有些威胁生物多样性的生产建设活动,不一定都是人类的主观意愿,如修建高速公路、铁路造成某些野生物种栖息地的碎片化,C正确;
D、大量引进外来物种可能会破坏当地的生态平衡,降低当地的生物多样性,D错误。
故选C。
8.利用微生物的发酵可制作泡菜、果酒和果醋。下列相关叙述正确的是( )
A.制作果酒的过程须全程持续保持无氧环境
B.制作泡菜的过程须全程持续保持无氧环境
C.缺少糖源时,醋酸菌可先将酒精转化为醋酸再转化为乙醛
D.上述三种发酵物的发酵菌种均以无丝分裂的方式进行增殖
【答案】B
【分析】1、酵母菌先通过有氧呼吸大量增殖,之后需保持无氧条件进行酒精发酵;乳酸菌是厌氧型细菌。
2、醋酸菌在糖源充足的情况下,可直接将葡萄糖变成醋酸;缺乏糖源时,在氧气充足的情况下,能将乙醇转化为乙醛,再转化为成醋酸,从而制成醋。
3、真核生物的分裂方式:有丝分裂、减数分裂、无丝分裂。
【详解】A、制作果酒利用的微生物是酵母菌,酵母菌要先通过有氧呼吸大量增殖,之后需保持无氧条件进行酒精发酵,A错误;
B、制作泡菜利用的微生物是乳酸菌,乳酸菌是厌氧型细菌,所以制作泡菜的过程须全程持续保持无氧环境,B正确;
C、醋酸菌在糖源充足的情况下,可直接将葡萄糖变成醋酸;缺乏糖源时,在氧气充足的情况下,能将乙醇转化为乙醛,再转化为成醋酸,从而制成醋,C错误;
D、无丝分裂是真核生物的分裂方式,乳酸菌和醋酸菌是原核生物,不能进行无丝分裂,D错误。
故选B。
9.丙草胺是一种应用广泛的除草剂,能抑制土壤细菌、放线菌和真菌的生长。某生物兴趣小组从达活泉公园土壤中分离出能有效降解丙草胺的细菌菌株,并对其进行计数(如下图所示),以期为修复被丙草胺污染土壤提供微生物资源。下列有关叙述错误的是( )
A.将培养基pH调至酸性,有利于丙草胺降解菌的生长繁殖
B.除了用图中所示计数方法之外,还可用显微镜直接计数法,其计数结果往往比实际值偏大
C.用以丙草胺为唯一氮源的液体培养基进行培养可提高丙草胺降解菌浓度
D.通过计算得知每克土壤中的菌株数约为1.7×109个
【答案】A
【分析】统计菌落数目的方法:(1)显微镜直接计数法: ①原理:利用特定细菌计数板或血细胞计数板,在显微镜下计算一定容积的样品中微生物数量;②方法:用计数板计数; ③缺点:不能区分死菌与活菌。(2)间接计数法(活菌计数法):①原理:当样品的稀释度足够高时,培养基表面生长的一个菌落,来源于样品稀释液中的一个活菌。通过统计平板上的菌落数,就能推测出样品中大约含有多少活菌。②操作:a、设置重复组,增强实验的说服力与准确性;b、为了保证结果准确,一般选择菌落数在30~300的平板进行计数。③计算公式:每克样品中的菌株数=(c÷V)×M,其中c代表某一稀释度下平板上生长的平均菌落数,V代表涂布平板时所用的稀释液的体积(mL),M代表稀释倍数。
【详解】A、培养细菌时需将pH调至中性或微碱性,A错误;
B、图中利用的是稀释涂布平板法进行计数,还可用显微镜直接计数法,由于显微镜下不能区分死菌与活菌,因此显微镜直接计数法的计数结果往往比实际值偏大,B正确;
C、由题干信息可知,该实验的目的是从某地土壤中分离获得能有效降解丙草胺的细菌菌株,故培养基应以丙草胺为唯一氮源,该培养基中只有降解丙草胺的细菌菌株才能生长,其他微生物的生长会受到抑制,故用该培养基进行培养可提高降解菌的浓度,C正确;
D、5号试管的总的稀释倍数是106,则每克土壤中的菌株数为(168+175+167)÷3÷0.1×106=1.7×109个,D正确。
故选A。
10.铁皮石斛是非常好的药材,其次生代谢产物之一石斛多糖属于活性多糖的一种,具有抗炎、抗病毒、修复自身、提高免疫力的功效。但因为铁皮石斛自然繁殖力极弱,生长缓慢,再加上人们掠夺式采挖,资源已接近枯竭,植物组织培养技术为铁皮石斛的繁殖提供了新思路。下列相关叙述正确的是( )
A.为获得无菌培养物,除了要无菌操作外,还需要对铁皮石斛的外植体进行严格灭菌
B.利用铁皮石斛的体细胞进行组织培养的过程中发生了染色体数目的变异
C.诱导愈伤组织形成和后续培养过程中,每日需要给予适当时间和适当强度的光照
D.植物组织培养过程中用适当诱变因素处理,可能筛选到高产的突变体进而培养成新品种
【答案】D
【分析】植物组织培养中生长素和细胞分裂素使用比例对植物细胞发育的影响:生长素用量比细胞分裂素用量,比值高时,有利于根的分化、抑制芽的形成;比值低时,有利于芽的分化、抑制根的形成;比值适中时,促进愈伤组织的形成。
【详解】A、需要对外植体进行消毒,不能进行灭菌处理,以保持外植体的活性,A错误;
B、利用铁皮石斛的体细胞进行组织培养的过程中可能会发生染色体数目的变异,B错误;
C、诱导愈伤组织期间不需要光,后续培养过程中,为了诱导叶绿素的形成,每日需要给予适当时间和适当强度的光照,C错误;
D、植物组织培养过程中,由于培养的细胞一直处于不断的分生状态,容易受到培养条件和外界压力的影响而发生突变,因此植物组织培养过程中用适当诱变因素处理,可能筛选到高产的突变体进而培养成新品种,D正确。
故选D。
11.单克隆抗体在生物工程和临床医学上有着极为重要的地位和巨大的应用。下列有关单克隆抗体技术及其应用的叙述,正确的是( )
A.该技术利用了细胞膜的流动性和基因重组等原理
B.将选择培养基筛选得到的杂交瘤细胞直接用于生产单克隆抗体
C.利用抗原—抗体杂交技术可筛选出能产生单一抗体的杂交瘤细胞
D.“生物导弹”中的单克隆抗体能特异性的结合抗原并杀死癌细胞
【答案】C
【分析】1、单克隆抗体制备的细胞来源:B淋巴细胞:能产生特异性抗体,在体外不能无限繁殖;骨髓瘤细胞:不产生专一性抗体,体外能无限繁殖。杂交瘤细胞的特点:既能大量增殖,又能产生特异性抗体。
2、两次筛选:①筛选得到杂交瘤细胞(去掉未杂交的细胞以及自身融合的细胞);②筛选出能够产生特异性抗体的细胞群。
3、生物导弹:单克隆抗体+放射性同位素、化学药物或细胞毒素(借助单克隆抗体的定位导向作用将药物定向带到癌细胞,在原位杀死癌细胞。疗效高,副作用小,位置准确。)
【详解】A、制备单克隆抗体的过程中有B细胞与骨髓瘤细胞融合得到杂交瘤细胞,利用了下薄膜的流动性,但没有基因重组,A错误;
B、将选择培养基筛选得到的杂交瘤细胞进行克隆化培养和抗体检测,不能直接用于生成单克隆抗体,B错误;
C、利用抗原—抗体杂交技术可筛选出能产生单一抗体的杂交瘤细胞,C正确;
D、“生物导弹”的原理是借助单克隆抗体的定位导向作用将药物定向带到癌细胞,在原位杀死癌细胞,单克隆抗体只起定位作用不能杀死癌细胞,D错误。
故选C。
【点睛】
12.胚胎移植技术可以充分发挥雌性优良个体的繁殖潜力。在我国部分地区,牛、羊的胚胎移植已进入生产应用阶段,这些成果促进了我国畜牧业的发展。下列关于胚胎移植的说法错误的是( )
A.可利用外源促性腺激素诱导供体母畜超数排卵
B.可取囊胚的内细胞团做DNA分析进行性别鉴定
C.检验合格的胚胎需移入同期发情处理的受体后才能正常发育
D.胚胎移植实质上是早期胚胎在相同生理环境条件下空间位置的转移
【答案】B
【分析】1、胚胎移植是指将通过体外受精及其他方式得到的胚胎,移植到同种的、生理状态相同的雌性动物的体内,使之继续发育为新个体的技术。其中提供胚胎的个体称为“供体”,接受胚胎的个体称为“受体”。
2、胚胎移植的意义:大大缩短了供体本身的繁殖周期,充分发挥雌性优良个体的繁殖潜力。
【详解】A、为获得更多的卵母细胞,可利用外源促性腺激素诱导供体母畜超数排卵,A正确;
B、可取囊胚的滋养层细胞做DNA分析,进行性别鉴定,B错误;
C、同期发情处理是为了使供、受体母牛具有相同的生理状况,以保证胚胎移植入相同的生理环境,故检验合格的胚胎需移入同期发情处理的受体后才能正常发育,C正确;
D、胚胎移植是将胚胎移植到同种的、生理状态相同的雌性动物体内,实质上是早期胚胎在相同生理环境条件下空间位置的转移,D正确。
故选B。
13.图1表示某种DNA分子上的多种限制酶切割位点,图2表示EcoRⅠ、 BamHⅠ、Sau3AⅠ三种限制酶识别序列和切割位点,下列相关叙述错误的是( )
A.获取该目的基因可采用 EcoRⅠ和BamHⅠ进行酶切
B.限制酶使特定碱基序列的两个核苷酸之间的磷酸二酯键断开
C.Sau3AⅠ和BamHⅠ酶切该DNA分子,产生不同黏性末端
D.能被Sau3AⅠ切割的序列不一定能被BamHⅠ切割
【答案】C
【分析】图1、图2中箭头表示相关限制酶的酶切位点,获取目的基因时不能破坏目的基因的结构,所以获取目的基因时不能使用Sau3AⅠ切割。
【详解】A、EcoRⅠ和BamHⅠ的酶切位点位于目的基因的两侧,EcoRⅠ和BamHⅠ的识别序列不同,用EcoRⅠ和BamH Ⅰ切割目的基因,可防止构建基因表达载体时目的基因自连,A正确;
B、限制酶的作用是使特定部位的两个核苷酸之间的磷酸二酯键断开,B正确;
C、Sau3AⅠ和BamHⅠ识别的碱基序列不同,但Sau3AⅠ和BamHⅠ酶切目的基因,产生的黏性末端相同,由于目的基因内部含有Sau3AⅠ识别的序列,所以切割该DNA获取目的基因时不能使用Sau3A Ⅰ,C错误;
D、Sau3AⅠ和BamHⅠ识别的序列不同,BamHⅠ酶识别的序列中包含Sau3AⅠ识别的序列,但Sau3AⅠ识别的序列BamHⅠ酶不能识别,所以能被Sau3AⅠ切割的序列不一定能被BamHⅠ切割,D正确。
故选C。
14.呼吸道合胞病毒(RSV)是引起婴幼儿肺炎和支气管炎的首要致病病毒。F蛋白是RSV囊膜蛋白之一,但其构象不稳定。科研人员通过蛋白质工程构建了构象更加稳定的F蛋白,利用改造后的F蛋白研发的疫苗能引起小鼠和猴体内产生高浓度抗体。下列说法正确的是( )
A.改造前需要对F蛋白的氨基酸序列进行分析
B.F蛋白的改造过程不需要限制酶和DNA连接酶
C.将改造的F蛋白基因直接转入适当的微生物可获取大量F蛋白
D.通过蛋白质工程可制造出任何一种人类所需要的蛋白质
【答案】A
【分析】蛋白质工程的过程为:预期蛋白质功能→设计预期的蛋白质结构→推测应有氨基酸序列→找到对应的脱氧核苷酸序列(基因)。
【详解】A、蛋白质工程的实质是改造基因,因此改造前需要对F蛋白的氨基酸序列进行分析,以便找到对应的脱氧核苷酸序列(基因),A正确;
B、要对蛋白质进行改造,最终需要通过基因工程来实现,而基因工程需要的工具酶包括限制酶和DNA连接酶,因此F蛋白的改造过程需要限制酶和DNA连接酶,B错误;
C、将改造的F蛋白基因无法直接转入适当的微生物细胞内,需要通过载体运输,C错误;
D、基因工程原则上只能生产自然界已存在的蛋白质,而蛋白质工程可以对现有蛋白质进行改造,从而制造一种新的蛋白质,但由于蛋白质的高级结构相当复杂,因此目前并不能制造出任何一种人类所需要的蛋白质,D错误。
故选A。
15.下列关于转基因产品安全性问题的叙述正确的是( )
A.抗虫棉、耐储藏番茄、八倍体小黑麦都是常见的转基因作物
B.将目的基因导入受体细胞的叶绿体中,可防止花粉传播造成的基因污染
C.食用含抗生素抗性基因的转基因食物可显著增强人体抵抗病菌的能力
D.转基因生物不会对生物多样性和生态平衡造成威胁
【答案】B
【分析】转基因生物的安全性问题:食物安全(滞后效应、过敏源、营养成分改变)、生物安全(对生物多样性的影响)、环境安全(对生态系统稳定性的影响);对待转基因技术的利弊,正确的做法应该是趋利避害,不能因噎废食。
【详解】A、八倍体小黑麦是多倍体育种的结果,其原理是染色体变异,A错误;
B、受精卵中的细胞质几乎都来自卵细胞,因此将目的基因导入叶绿体DNA上,可防止目的基因随花粉逃逸,B正确;
C、食用含抗生素抗性基因的转基因食品不会在人体内表达,故不会增强人抵抗病菌的能力,C错误;
D、转基因生物可能会对生物多样性构成威胁,也可能会影响生态系统的稳定性,D错误。
故选B。
二、多选题
16.脐带间充质干细胞(简称MSCs)是指存在于新生儿脐带组织中的一种多功能干细胞,它能分化成许多种组织细胞,应用灭活脐带血清培养体系可成功扩增人脐带间充质干细胞,培养的细胞具有间充质干细胞的基本特性.为建立间充质干细胞库和临床应用提供了理论依据。下列相关叙述正确的是( )
A.培养人脐带间充质干细胞前应该用胰蛋白酶处理脐带组织使细胞分散开
B.培养人脐带间充质干细胞需要添加血清等一些天然成分
C.培养人脐带间充质干细胞需要95%的氧气加5%的二氧化碳构成的气体环境
D.在特定条件下诱导人脐带间充质干细胞分化,可以修复患者损伤或病变的组织和器官
【答案】ABD
【分析】动物细胞培养就是指从动物体中取出相关的组织,将它分散成单个细胞,然后在适宜的培养条件下,让这些细胞生长和增殖的技术。在进行动物细胞培养时,可用胰蛋白酶、胶原蛋白酶将动物组织处理一段时间,将组织分散成单个细胞,以便制成细胞悬液。一般来说,动物细胞培养需要满足的条件有:营养;无菌、无毒的环境;适宜的温度、pH和渗透压;气体环境。
【详解】A、培养人脐带间充质干细胞前,可以用胰蛋白酶处理脐带组织使细胞分散开,以便制成细胞悬液,A正确;
B、由于人们对细胞所需的营养物质尚未全部研究清楚,因此在体外培养动物细胞时,通常需要在培养液中添加血清等一些天然成分,B正确;
C、培养人脐带间充质干细胞等动物细胞,需要提供由95%空气和5%CO2的混合气体构成的气体环境,C错误;
D、脐带间充质干细胞是一种多功能干细胞,它能分化成许多种组织细胞,因此在特定条件下诱导人脐带间充质干细胞分化,可以修复患者损伤或病变的组织和器官,D正确。
故选ABD。
17.反硝化细菌能在无氧环境中将硝酸盐转化为氮气(2NO3-+10e-+12H+→……→N2O→N2),在处理工业污水、治理水体富营养化的过程中具有重要作用。科研人员想从一污水处理厂的活性污泥中筛选分离出耐高温的反硝化细菌(目的菌),用于提升温度较高的工业污水的脱氮效率,具体流程如图所示。根据题干信息判断,下列叙述正确的是( )
A.BTB培养基应该以硝酸盐为唯一氮源
B.BTB培养基培养筛选目的菌应在无氧、高温条件下进行
C.挑选显黄色的单菌落在固体培养基上划线分离,获得纯菌株
D.图中将菌液接种于BTB培养基上的方法是稀释涂布平板法
【答案】ABD
【分析】微生物常见的接种的方法:①平板划线法:将已经熔化的培养基倒入培养皿制成平板,接种,划线,在恒温箱里培养。在线的开始部分,微生物往往连在一起生长,随着线的延伸,菌数逐渐减少,最后可能形成单个菌落。
【详解】A、分析题意可知,本实验目的是获取反硝化细菌,而反硝化细菌可以在无氧环境中将硝酸盐转化为氮气,故BTB培养基应该以硝酸盐为唯一氮源,在该培养基上其余菌因缺少氮源而无法存活,A正确;
B、反硝化细菌可以在无氧环境中将硝酸盐转化为氮气,且本实验需要分离出耐高温的反硝化细菌,BTB培养基应为选择培养基,该培养基应满足目的菌的生存条件:无氧、高温,B正确;
C、据题意可知,反硝化细菌能在无氧环境中将硝酸盐转化为氮气,反应过程中消耗培养基中的H+,因此会导致菌落周围呈弱碱性,菌落周围培养基呈蓝色,应挑选显蓝色的单菌落在固体培养基上划线分离,获得纯菌株,C错误;
D、据图可知,图中将菌液接种于BTB培养基上的方法是稀释涂布平板法,D正确。
故选ABD。
18.CRISPR/Cas9是一种生物学工具,能够通过“剪切和粘贴”脱氧核糖核酸(DNA)序列的机制来编辑基因组。这套系统源自细菌的防御机制,是一种对任何生物基因组均有效的基因编辑工具。CRISPR−Cas9基因组编辑系统由向导RNA(也叫sgRNA)和Cas9蛋白组成,向导RNA识别并结合靶基因 DNA,Cas9蛋白切断双链DNA形成两个末端。这两个末端通过“断裂修复”重新连接时通常会有个别碱基对的插入或缺失,从而实现基因敲除,如图所示。CRISPR−Cas9基因组编辑技术有时存在编辑出错而造成脱靶。下列叙述错误的是( )
A.Cas9蛋白相当于限制酶,能作用于脱氧核糖和碱基之间的化学键
B.对不同目标DNA进行编辑时,使用Cas9蛋白和不同的sgRNA进行基因编辑
C.CRISPR−Cas9基因组编辑系统使细菌获得抵抗溶菌酶或抗生素的能力
D.其他DNA序列含有与sgRNA互补配对的序列,造成sgRNA错误结合而脱靶
【答案】AC
【分析】由题意可知,CRISPR-Cas9体系是由靶基因的向导RNA和Cas9蛋白构成的复合体。向导RNA在基因组中负责寻找靶基因并与其结合;Cas9蛋白在向导RNA的引导下切割靶基因,使DNA双链断裂产生平末端。在随后DNA自我修复的过程中,容易随机引起一些碱基对的插入或缺失,导致基因功能改变。
【详解】A、Cas9蛋白识别并切断双链DNA形成两个末端,相当于限制酶,能作用于磷酸二酯键,A错误;
B、Cas9蛋白在向导RNA的引导下切割靶基因,sgRNA具有识别作用,在对不同目标DNA进行编辑时,应使用Cas9蛋白和“不同”的sgRNA结合进而实现对不同基因的编辑,B正确;
C、噬菌体是通过将自身的DNA注入细菌内,利用细菌内的物质进行自我复制而完成侵染的,而CRISPR−Cas9系统可以定向切割外源DNA,故该系统使细菌获得抵抗噬菌体的能力,但不能获得抵抗抗生素和溶菌酶的能力,C错误;
D、CRISRP−Cas9基因编辑技术有时存在编辑出错而造成脱靶,其最可能的原因是其他DNA序列也含有与向导RNA(sgRNA)互补配对的序列,造成向导RNA(sgRNA)错误结合而脱靶,D正确。
故选AC。
19.下列关于试管婴儿和克隆猴的叙述,错误的是( )
A.受精过程中,透明带和卵细胞膜的反应保证了受精卵染色体数目的正常
B.克隆猴的性状表现与细胞核供体的一模一样,体现了动物细胞核具有全能性
C.试管婴儿的生殖方式属于无性生殖,克隆猴的生殖方式属于有性生殖
D.“设计试管婴儿”与“试管婴儿”在操作上唯一的区别是前者需要进行遗传学诊断
【答案】BCD
【分析】1、“试管婴儿”是利用体外授精和胚胎移植的方法,解决不孕夫妇的生育问题。
2、设计试管婴儿概念:是指体外受精形成的胚胎在植入母体孕育前,根据人们的需要,将胚胎的一个细胞取出,进行某些设计,当检测结果符合人们需要时,再把胚胎植入母体孕育。
【详解】A、透明带和卵细胞膜的反应可以防止多精入卵,从而保证受精卵染色体数目的正常,A正确;
B、由于细胞质中也存在基因控制生物性状,所以克隆猴的性状不完全与细胞核供体的相同,B错误;
C、试管婴儿技术与正常的生殖过程相比仅仅是受精和早期胚胎发育的场所不同,实质没有变化,属于有性生殖;而克隆猴是将动物体细胞的细胞核移植到去核的卵细胞后发育成的新个体,属于无性生殖的范畴,C错误;
D、设计试管婴儿与试管婴儿的主要区别是前者在胚胎植入前需进行遗传学诊断,设计试管婴儿有时除体外受精、胚胎培养和胚胎移植外还需要借助其它技术,D错误。
故选BCD。
20.下图为生态系统结构模式图,①②③④代表生理过程,下列有关说法正确的是( )
A.流经生态系统的能量主要来自生理过程①
B.能够保证生态系统物质循环正常进行的关键成分是a、c
C.农田生态系统的人为管理起主要作用,所以农田生态系统 的恢复力稳定性较强
D.能量流动过程中,化学能转为热能的这一步主要通过各种生物的呼吸作用实现
【答案】ACD
【分析】据图分析:a表示生产者,b表示分解者,c表示杂食性动物,d表示植食性动物,e表示无机环境。①表示光合作用,②③表示呼吸作用,④为分解者的分解作用。
【详解】A、流经生态系统的能量主要来自生理过程①光合作用固定的太阳能,A正确;
B、能够保证生态系统物质循环正常进行的关键成分是a生产者和b分解者,B错误;
C、农田生态系统营养结构简单,再加上人为管理起主要作用,因此农田生态系统 的恢复力稳定性较强,C正确;
D、能量流动过程中,有机物中稳定的化学能转为热能的这一步主要通过各种生物的呼吸作用实现,D正确。
故选ACD。
三、综合题
21.新冠病毒是一种RNA病毒,主要侵染人体肺部黏膜细胞。RNA疫苗是目前预防新冠病毒的第三代疫苗。RNA疫苗的基本原理是将控制新冠病毒抗原蛋白(S蛋白)合成的RNA导入人体,在体内表达出S蛋白并刺激机体产生免疫反应。制备RNA疫苗的流程如下图所示。
(1)新冠病毒与肺部黏膜细胞在结构上的主要区别是______。与人体的遗传物质相比,新冠病毒的遗传物质在化学组成上特有的成分是______。
(2)RNA疫苗导入人体后,RNA需与细胞中的______(结构)结合才能进行S蛋白的合成。该过程中需要人体细胞提供的原料______,其结构通式______。若要确定S蛋白是否为蛋白质,可选用__________试剂进行检测,若产生______,则可确定。
(3)已知RNA需进入细胞才能发挥疫苗效应,人体血液中有RNA酶,直接注射RNA往往不能发挥作用。据此分析制备RNA疫苗时,将RNA包裹在纳米脂质体颗粒中的理由是:①______;②______。
(4)辅助性T细胞和B细胞接受S蛋白信号调节的过程,体现了细胞膜的__________功能。
【答案】(1) 有无细胞结构 尿嘧啶(U) 和核糖
(2) 核糖体 氨基酸 双缩脲 紫色
(3) 纳米脂质体颗粒包里后的RNA不会被血液中的RNA酶水解 纳米脂质体颗粒可与细胞膜融合,从而将RNA送入细胞中
(4)信息传递
【分析】根据图示可知,从新冠病毒的RNA中获取S蛋白的RNA,将此RNA与纳米脂质体颗粒组装形成疫苗,该疫苗进入机体首先要形成S蛋白才能引起机体产生特异性免疫。
【详解】(1)新冠病毒没有细胞结构,而肺部黏膜细胞具有细胞结构。因此新冠病毒与肺部黏膜细胞在结构上的主要区别是有无细胞结构。新冠病毒的遗传物质为RNA,人体的遗传物质为DNA,RNA和DNA相比在化学组成上特有的成分是尿嘧啶(U) 和核糖。
(2)RNA疫苗导入人体后,首先要指导形成S蛋白,而蛋白质的合成场所为核糖体,因此RNA需与细胞中的核糖体结合才能进行S蛋白的合成。组成蛋白质的单位是氨基酸,因此该过程中需要人体细胞提供的原料是氨基酸。氨基酸结构通式: 。蛋白质与双缩脲试剂会发生紫色反应,若要确定S蛋白是否为蛋白质,可选用双缩脲 试剂进行检测,若产生紫色,则可确定S蛋白是蛋白质。
(3)已知RNA需进入细胞才能发挥疫苗效应,人体血液中有RNA酶,直接注射RNA往往不能发挥作用。说明RNA水解酶能将RNA水解,另外外源mRNA分子(大分子)不易进入人体细胞产生抗原,因此,制备RNA疫苗时,将RNA包裹在纳米脂质体颗粒中的理由是:纳米脂质体颗粒包里后的RNA不会被血液中的RNA酶水解;纳米脂质体颗粒可与细胞膜融合,从而将RNA送入细胞中。
(4)辅助性T细胞和B细胞接受S蛋白信号调节的过程,体现了细胞膜的信息传递 功能。
22.甲为某草原生态系统中的食物网,乙为该生态系统中与鼠相关的能量流动过程,图中字母代表能量值。请回答下列问题:
(1)图乙中的A属于图甲中______的同化量,C为____________的能量。若该生态系统中草的同化量为E,则该生态系统中第一营养级与第二营养级的能量传递效率_____(填“大于”、“等于”或“小于”)B/E。
(2)图甲中缺少的生态系统组成成分是________。鹰的主要食物为鼠,从能量流动的角度分析,这是因为________。
(3)生态系统中能量单向流动,不可循环的原因是_______。
(4)在草原上,当草原返青时,“绿色”为食草昆虫提供了可以采食的信息,这说明信息能够调节_______,以维持生态系统的稳定。蛇由于某种原因数量下降,导致蟾蜍的数量先增多后减少,最后趋于稳定,这属于____________调节。
(5)从研究能量流动的意义角度分析,果农除草、治虫的目的是_________。
【答案】(1) 草 鼠用于自身生长、发育和繁殖 大于
(2) 分解者、非生物的物质和能量 食物链越长,能量损耗越大,故鹰在最短的食物链中获得的能量最多
(3)在生态系统中,能量流动只能从第一营养级流向第二营养级,再依次流向后面的各个营养级,不可逆转;各营养级呼吸作用散失的热能不能被重新利用 没有分解者,动植物的遗体和动物排遗物中的有机物不能分解为无机盐,无法回到生物群落
(4) 生物种间关系 负反馈
(5)合理地调整能量流动的关系,使能量持续高效地流向对人类最有益的部分
【分析】分析甲图:草为生产者、其余动物为消费者,还缺少生态系统的组成成分中的分解者、非生物的物质和能量。该食物网含3条食物链,分别是:草→食草昆虫→蟾蜍→蛇→鹰、草→鼠→蛇→鹰、草→鼠→鹰。分析乙图:A表示鼠的粪便量,B表示鼠的同化量,C表示用于鼠自身生长、发育和繁殖的能量,D表示遗体残骸被分解者分解。
【详解】(1)摄入量=同化量+粪便量,同化量=呼吸散失的能量+用于自身生长、发育和繁殖的能量,用于自身生长、发育和繁殖的能量包括被天敌摄入的能量、流向分解者的能量和未被利用的能量,因此A表示鼠的粪便量,B表示鼠的同化量,C表示用于鼠自身生长、发育和繁殖的能量,鼠的粪便量属于上一个营养级的同化量,因此图乙中的A属于图甲中草的同化量。若该生态系统中草的同化量为E,由于第二营养的同化量为食草昆虫和鼠的同化量之和,因此该生态系统中第一营养级与第二营养级的能量传递效率大于B/E。
(2)食物网是由生产者和消费者构成的,因此图甲中缺少的生态系统组成成分是分解者和非生物的物质和能量。由于能量沿着食物链逐级递减,鹰在“草→鼠→鹰”这条食物链上营养级靠前,获得的能量最多,所以主要食物为鼠。
(3)在生态系统中,能量流动只能从第一营养级流向第二营养级,再依次流向后面的各个营养级,不可逆转,并且各营养级呼吸作用散失的热能不能被重新利用,所以生态系统中能量流动不可循环流动。
(4)“绿色”为食草昆虫提供了可以采食的信息,这说明信息能够调节生物种间关系,以维持生态系统的稳定。蛇由于某种原因数量下降,导致蟾蜍的数量先增多后减少,最后趋于稳定,这属于负反馈调节。
(5)农民除草、治虫的目的是调整能量流动的关系,使能量持续高效地流向对人类最有益的部分。
23.苯酚是含酚工业废水的主要成分,具有致癌、致畸和致突变作用。某污水处理厂检测出要处理的废水中含有较高浓度的苯酚,为了降解废水中的苯酚,研究人员欲从淤泥中筛选出能高效降解苯酚的菌株,筛选的主要步骤如下图所示,回答下列问题:
(1)培养基甲和乙营养成分相同,都要加入________作为唯一的碳源,甲中还加入了_______使其与乙物理性质不同;甲、乙两种培养基按用途划分均属于选择培养基,其机理是____________。
(2)图中振荡培养可以使_____________。将C培养基中的菌液稀释并涂布在平板上,所得的菌落数比活菌数目偏少,原因是________。
(3)在统计菌落数目时,要选取菌落数目稳定时的记录数据作为结果,这样可防止_____________。
(4)实验结束后,使用过的培养基应该进行灭菌处理后才能丢弃。原因是________。
【答案】(1) 苯酚 琼脂或凝固剂 该培养基允许苯酚分解菌的生长,同时会抑制或阻止其他种类微生物的生长
(2) 使菌体与培养液、空气充分接触,利于菌体获得更多的营养物质 两个或多个细胞连在一起时,平板上观察到的只是一个菌落
(3)培养时间不足而导致计数时遗漏部分菌落
(4)为了避免微生物污染环境
【分析】1.在微生物学中,将允许特定种类的微生物生长,同时抑制或阻止其他种类微生物生长的培养基,称为选择培养基。虽然各种培养基的具体配方不同,但一般都含有水、碳源(提供碳元素的物质)、氮源(提供氮元素的物质)和无机盐。另外还需要满足微生物生长对pH、特殊营养物质以及氧气的要求。例如,培养乳酸杆菌时需要在培养基中添加维生素,培养霉菌时需将培养基的pH调至酸性,培养细菌时需将pH调至中性或微碱性,培养厌氧微生物时则需要提供无氧的条件。
2.稀释涂布平板法,(1)原理:当样品的稀释度足够高时,培养基表面生长的一个菌落,来源于样品稀释液中的一个活菌.通过统计平板上的菌落数,就能推测出样品中大约含有多少活菌。(2)操作:①设置重复组,增强实验的说服力与准确性;②为了保证结果准确,一般选择菌落数在30~300的平板进行计数。(3)计算公式:每克样品中的菌株数=(c÷V)×M,其中c代表某一稀释度下平板上生长的平均菌落数,V代表涂布平板时所用的稀释液的体积(mL),M代表稀释倍数。
【详解】(1)培养基甲的作用是通过选择作用初步获得能够分解苯酚的菌株,培养基乙的作用是进一步的纯化培养,故培养基甲和乙营养成分相同,都要加入苯酚作为唯一的碳源,甲中还加入了琼脂或凝固剂使其与乙物理性质不同;甲、乙两种培养基按用途划分,均属于选择培养基,因为在该培养基上只有分解苯酚的微生物能生长,其他微生物的生长被抑制。
(2)图中振荡培养的目的是使菌体与培养液、空气充分接触,利于菌体获得更多的营养物质,以达到扩大培养的目的。因为当两个或多个细胞连在一起时,平板上观察到的只是一个菌落,所得菌落数比活菌数目偏少,因此,统计结果一般用菌落数而不是用活菌数来表示。
(3)在统计菌落数目时,一定要选取菌落数目稳定时的记录数据作为结果,这样 可以避免培养时间不足而导致计数时遗漏部分菌落,从而导致实验数据不准确。
(4)实验结束后,使用过的培养基需要进行灭菌处理后才能丢弃,这样可避免培养的菌种污染环境。
24.人乳铁蛋白是一种重要的药用保健蛋白下图表示利用乳腺生物反应器生产人乳铁蛋白的部分过程,图中Tetr表示四环素抗性基因,Ampr表示氨苄青霉素抗性基因,五种限制酶的识别序列及切割位点如表所示。回答下列问题:
限制酶
BamHⅠ
BaeⅢ
BclⅠ
Sau3AⅠ
NotⅠ
识别序列及切割位点
(1)一个基因表达载体的组成必须有启动子、终止子、复制原点、___________、___________等。若选用牛作为转基因动物可将人乳铁蛋白基因与___________的启动子等调控组件重组在一起,可通过_____________方法将基因表达载体导入受精卵中,然后使其发育成转基因动物。
(2)要将人乳铁蛋白基因插入质粒,若只允许使用一种限制酶,应选择的限制酶是___________。据图分析,筛选含有重组质粒的受体细胞首先需要在含______________(填“四环素”“氨苄青霉素”或“四环素或氨苄青霉素”)的培养基上进行,原因是_____________________。
(3)若要检测转基因动物DNA上是否插入了目的基因,检测方法是采用____________技术,该技术需要用___________来解旋,在复性过程中,__________会结合到互补的DNA模板链上,在延伸阶段,____________酶会发挥作用。
(4)利用转基因大肠杆菌(工程菌)不能生产有活性的人乳铁蛋白,这是因为______________。
【答案】(1) 标记基因 目的基因 牛乳腺蛋白基因 显微注射
(2) Sau3AⅠ 氨苄青霉素 用限制酶切割后破坏了Tetr基因,但不会破坏Ampr基因,导入重组质粒的受体细胞(对氨苄青霉素具有抗性),能在含氨苄青霉素的培养基上生存下来
(3) PCR 高温 两种引物 耐高温的DNA聚合酶
(4)大肠杆菌为原核生物,无内质网和高尔基体,不具备加工人乳铁蛋白的能力
【分析】1、基因工程的主要步骤:目的基因的获取、基因表达载体的构建、将目的基因导入受体细胞、目的基因的检测与表达。
2、一个基因表达载体的组成必须有启动子、终止子、标记基因和目的基因。
3、将目的基因导入动物细胞最有效的方法是显微注射法。
【详解】(1)一个基因表达载体的组成必须有启动子、终止子、复制原点、标记基因和目的基因。若用牛作为转基因动物生产人乳铁蛋白,需要人的乳铁蛋白基因在牛的乳腺细胞内表达,因此可以将人乳铁蛋白基因与牛乳腺蛋白基因的启动子等调控组件重组在一起,可通过显微注射方法将基因表达载体导入受精卵中,然后使其发育成转基因动物。
(2)根据表中五种酶的识别序列及切割位点可知,限制酶Sau3A I还可以切割限制酶BclⅠ和限制酶BamHI的识别序列,因此若只允许使用一种限制酶将人乳铁蛋白基因插入质粒,应选择的限制酶是Sau3AⅠ,既能切割获取目的基因,也能将目的基因插入质粒BamHI相应位点中。据图分析,构建重组质粒的过程中用限制酶Sau3A I切割后破坏了Tetr基因,但不会破坏Ampr基因, Ampr基因可以作为重组质粒的标记基因,导入重组质粒的受体细胞(对氨苄青霉素具有抗性),能在含氨苄青霉素的培养基上生存下来,所以,筛选含有重组质粒的受体细胞需要在含氨苄青霉素的培养基上进行,能生存下来的说明其具有标记基因。
(3)若要检测转基因动物DNA上是否插入了目的基因,在分子水平上可采用PCR技术,即用放射性同位素或荧光物质等标记的人乳铁蛋白基因(目的基因)作探针,如果显示出杂交带,该技术需要用90°C以上的高温来解旋,在复性过程中,两种引物会结合到互补的DNA模板链上,在延伸阶段,耐高温的DNA聚合酶会根据碱基互补配对原则合成新的DNA链。
(4)人乳铁蛋白是真核细胞产生的分泌蛋白,由于大肠杆菌为原核生物,无内质网和高尔基体,不具备加工人乳铁蛋白的能力,所以利用转基因大肠杆菌(工程菌)不能生产有活性的人乳铁蛋白。
四、实验题
25.下图是培养耐盐植株的实验流程,回答下列问题。
(1)在一定的______等条件的诱导下,已经分化的细胞可以经过脱分化,即失去特有的结构和功能,转变为未分化的细胞,进而形成__________,称为愈伤组织。
(2)将愈伤组织经再分化形成根芽的过程一般____(填“不需要”或“需要”)提供光照,原因是____________。用射线处理愈伤组织而不直接处理茎段的原因是_________,处理2中添加的物质X为__________。
(3)培育脱毒苗时,一般选择植物的_________进行组织培养,理由是_______。
(4)利用植物体细胞杂交技术也能培育耐盐植株,该技术的原理是____________,意义是___________。
(5)无菌技术也是成功诱导出耐盐植株的重要因素,下列各项中用化学药剂进行消毒的是_____,采用灼烧方法进行灭菌的是________。(两空均填序号)。
①培养皿 ②培养基 ③实验操作者的双手 ④三角锥形瓶 ⑤接种环 ⑥茎段
【答案】(1) 激素和营养 不定形的薄壁组织
(2) 需要 叶绿素的合成需要光照 愈伤组织细胞分裂能力强,易诱发突变 氯化钠##盐分
(3) 分生组织(茎尖、根尖) 该部位携带病毒少或不携带病毒
(4) 细胞膜的流动性、植物细胞的全能性 打破生殖隔离,实现远缘杂交育种
(5) ③⑥ ⑤
【分析】植物组织培养的原理是植物细胞具有全能性,其过程为:离体的植物组织,器官或细胞经过脱分化过程形成愈伤组织,愈伤组织经过再分化过程形成胚状体,进一步发育成为植株。植物体细胞杂交是指将不同来源的植物体细胞,在一定条件下融合成杂种细胞,并把杂种细胞培育成新植物体的技术。
【详解】(1)植物组织培养的条件:①细胞离体和适宜的外界条件(如适宜温度、适时的光照、pH和无菌环境等),②一定的营养(无机、有机成分)和植物激素(生长素和细胞分裂素),因此一定的激素和营养等条件的诱导下,已经分化的细胞可以经过脱分化,即失去特有的结构和功能,转变为未分化的细胞,进而形成愈伤组织,愈伤组织是植物细胞脱分化后形成和一种无定形状态的薄壁细胞。
(2)将愈伤组织经再分化形成根芽的过程一般需要提供光照,因为此时有叶绿素的合成,而叶绿素的合成需要光;愈伤组织是由离体的茎段经脱分化过程形成的,用γ射线处理愈伤组织而不直接处理茎段的原因是愈伤组织细胞分裂能力强,易受到培养条件和外界环境的影响而发生基因突变;处理2中添加的物质X为NaCl(或盐分),适应一定浓度盐的愈伤组织才可以生长,不适应的愈伤组织死亡。
(3)培育脱毒苗时,一般选择植物的分生组织(茎尖、根尖)进行组织培养,理由是该部位携带病毒少或不携带病毒,该方法获得的脱毒苗不具有抗病毒能力。
(4)植物体细胞杂交技术需要将不同生物的体细胞进行去壁、融合后再进行组织培养,涉及的原理包括细胞膜的流动性,植物细胞的全能性;利用植物体细胞杂交技术的优点是打破生殖隔离,克服远缘杂交不亲和的障碍。
(5)无菌技术也是成功诱导出花粉植物的重要因素,使用化学药剂进行消毒的对象为要保持活性的材料和实验者自身,即③实验操作者的双手和⑥茎段;采用灼烧方法进行灭菌的可以是金属用具,如⑤接种环。
2022-2023学年河北省沧州市任丘市一中高三上学期期中生物试题-含解析: 这是一份2022-2023学年河北省沧州市任丘市一中高三上学期期中生物试题-含解析,共28页。试卷主要包含了单选题,多选题,综合题,实验题等内容,欢迎下载使用。
2022-2023学年河北省沧州市任丘市一中高三10月期中生物试题含解析: 这是一份2022-2023学年河北省沧州市任丘市一中高三10月期中生物试题含解析,共28页。试卷主要包含了单选题,多选题,综合题,实验题等内容,欢迎下载使用。
2022-2023学年河北省沧州市任丘市一中高二上学期第一次月考生物试题含解析: 这是一份2022-2023学年河北省沧州市任丘市一中高二上学期第一次月考生物试题含解析,共28页。试卷主要包含了单选题,多选题,综合题等内容,欢迎下载使用。

