2022-2023学年天津市塘沽一中高三上学期第三次月考生物试题含解析
展开天津市塘沽一中2022- 2023学年高三上学期第三次月考
生物试题
学校:___________姓名:___________班级:___________考号:___________
一、单选题
1.下列物质或结构中含有糖类的是( )
①ATP ②DNA ③染色体 ④细胞膜 ⑤淀粉酶
A.①②③④ B.①③④⑤ C.①②④⑤ D.②③④⑤
【答案】A
【分析】ATP分子中含有核糖;DNA分子中含有脱氧核糖;染色体中含有脱氧核糖,细胞膜外表面含有多糖;淀粉酶属于蛋白质不含糖类。
【详解】①ATP中A代表腺苷,包括腺嘌呤和核糖,①符合题意;
②DNA的基本单位是脱氧核糖核苷酸,其中的五碳糖是脱氧核糖,②符合题意;
③染色体是由DNA和蛋白质构成的,DNA中含有脱氧核糖,③符合题意;
④细胞膜的主要成分是磷脂和蛋白质,细胞膜的外表面含有糖被,即糖类和蛋白质结合而成的糖蛋白结构,④符合题意;
⑤淀粉酶的化学本质是蛋白质,不含有糖类,⑤不符合题意。
综上可知,含有糖类的物质或者结构是①②③④。
故选A。
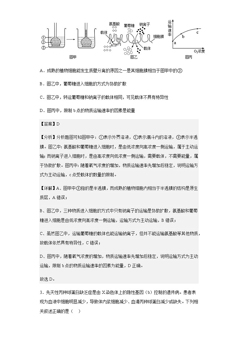
2.下列关于图甲、图乙、图丙的叙述,正确的是( )
A.成熟的植物细胞能发生质壁分离的原因之一是其细胞膜相当于图甲中的③
B.图乙中,葡萄糖进入细胞的方式为协助扩散
C.图乙中,转运葡萄糖和钠离子的载体相同,可见载体不具有特异性
D.图丙中,限制b点的物质运输速率的因素是能量
【答案】D
【分析】分析题图可知图甲中:①表示外界溶液,②表示漏斗内的溶液,③表示半透膜。图乙中:氨基酸和葡萄糖进入细胞时,是由低浓度向高浓度一侧运输,属于主动运输;而钠离子进入细胞时,是由高浓度向低浓度一侧运输,需要载体,不需要能量,属于协助扩散。图丙中:随着氧气浓度的增加,物质运输速率先增加后稳定,说明运输方式为主动运输,c点受载体的数量的限制。
【详解】A、图甲中③指的是半透膜,而成熟的植物细胞内相当于半透膜的结构是原生质层,A错误;
B、图乙中,三种物质进入细胞的方式中只有钠离子的运输是协助扩散,氨基酸和葡萄糖进入细胞是由低浓度向高浓度一侧运输,运输方式为主动运输,B错误;
C、虽然图乙中,运输葡萄糖的载体也能运输钠离子,但并不能运输氨基酸等其他物质,故载体依然具有特异性,C错误;
D、图丙中,随着氧气浓度的增加,物质运输速率先增加后稳定,说明运输方式为主动运输,限制b点的物质运输速率的因素为能量,D正确。
故选D。
3.先天性丙种球蛋白缺乏症是由X染色体上的隐性基因(b)控制的遗传病。患者表现为血液中细胞明显减少,导致体内浆细胞减少、血清丙种球蛋白减少或缺失。下列相关叙述正确的是( )
A.b基因的频率与男性中的发病率相同 B.男性患者的b基因可能来自其祖父
C.可在患者的家系中调查该病的发病率 D.患者的特异性免疫能力不会出现缺陷
【答案】A
【分析】伴X染色体隐性遗传病的特点:男性患者多于女性患者。交叉遗传,男患者的致病基因来自于母亲,只能传给女儿。一般为隔代遗传。
【详解】A、b基因是X染色体上的隐性基因,男性群体的基因型是XBY、XbY,b的基因频率与XbY的基因型频率相同,即与男性中的发病率相同,A正确;
B、男性患者的b基因来自其母亲,不可能来自其祖父,B错误;
C、只能在人群中调查该病的发病率,C错误;
D、先天性丙种球蛋白缺乏,导致抗体减少,患者的特异性免疫能力出现缺陷,D错误。
故选A。
4.图1是某组织局部结构模式图。图2所示为甲状腺激素在细胞内的作用机理,其中PB表示甲状腺激素的血浆运输蛋白、P表示RNA聚合酶、TH表示甲状腺激素。下列叙述不正确的是( )
A.图1中,红细胞通过协助扩散吸收血糖进行无氧呼吸产生CO2
B.图1中,A液中含有Na+、K+、CO2、抗体、葡萄糖、尿素等物质
C.图2中,pre-mRNA需加工才作为合成蛋白质的模板
D.结合图2分析,人成熟红细胞内没有甲状腺激素发挥其调节功能的基础
【答案】A
【分析】PB表示甲状腺激素的血浆运输蛋白,将甲状腺激素运输至细胞核内,甲状腺激素和其它的因子结合,启动基因的转录,转录形成mRNA,RNA翻译形成蛋白质。
【详解】A、图1中,红细胞通过协助扩散吸收血糖进行无氧呼吸产生乳酸,A错误;
B、图1中,A液为组织液,含有Na+、K+、CO2、抗体、葡萄糖、尿素等物质,B正确;
C、图2中,pre-mRNA需剪切加工成为成熟的RNA后才作为合成蛋白质的模板,C正确;
D、结合图2分析,甲状腺激素的受体位于细胞核内,人成熟红细胞内没有细胞核,因此没有甲状腺激素发挥其调节功能的基础,D正确。
故选A。
5.细胞内部与外部通过细胞膜进行营养物质和代谢产物的交换,以保障细胞内部环境相对稳定。当细胞内部环境恶化到一定程度时会触发细胞分裂、凋亡过程,其关系如图所示(横坐标表示细胞内部环境,范围0~1,0为最差,1为最好)。下列相关叙述错误的是( )
A.随细胞分裂的进行,细胞内部环境的恶化程度增大
B.细胞分裂、凋亡是内部环境恶化程度决定的被动过程
C.若某细胞发生突变,使B点右移、A点左移则该细胞可能变成癌细胞
D.若细胞内部环境经常处于略低于B的状态,则细胞更容易发生癌变
【答案】B
【分析】分析题图知:在细胞环境由1恶化到0的过程中,随着细胞分裂的进行,A点的细胞内部环境恶化程度高于B点;细胞分裂、调亡由细胞内部环境恶化程度触发的主动过程,不属于被动过程;因细胞突变导政B点右移的结果是细胞更易分裂,左移的结果是细胞更不易凋亡,这样最终结果是细胞数量增加,可能导致癌症;环境经经处中略低于B的状态时,细胞更易分裂,在分裂程中容易变异,所以更容易发生癌变。
【详解】A、由图可知,在细胞环境由1恶化到0的过程中,随着细胞分裂的进行,A点的细胞内部环境恶化程度高于B点,即随细胞分裂的进行,细胞内部环境的恶化程度增大,A正确;
B、细胞分裂、凋亡是由细胞内部环境恶化程度触发的主动过程,不属于被动过程,B错误;
C、若某细胞因细胞突变导政B点右移的结果是细胞更易分裂,左移的结果是细胞更不易凋亡,这样最终结果是细胞数量增加,.可能导致癌症,C正确;
D、环境经经处中略低于B的状态时,细胞更易分裂,在分裂程中容易变异,所以更容易发生癌变,D正确。
故选B。
6.雄性东亚飞蝗体细胞中有23条染色体,其性染色体组成为XO型,雌性蝗虫的性染色体组成为XX型。染色体A和B为一对同源染色体。研究人员统计了300个细胞在同一时期的染色体行为,发现X染色体与染色体A的组合出现146次,与B的组合出现154次。以下叙述错误的是( )
A.减数第一次分裂前期,初级精母细胞中有11个四分体
B.上述事实支持基因的分离定律
C.上述事实支持基因的自由组合定律
D.雄蝗虫精巢细胞中X染色体条数为0条或1条
【答案】D
【分析】X染色体与染色体A的组合出现146次,与B的组合出现154次,说明X染色体与A、B这对同源染色体结合机会相等,即同源染色体的分离是随机的,同时说明非同源染色体之间发生了自由组合。
【详解】A、雄性东亚飞蝗体细胞中有23条染色体,性染色体组成为XO型,说明其含22条常染色体和一条X,减数第一次分裂前期,初级精母细胞中的22条常染色体形成11个四分体,A正确;
BC、X染色体与染色体A的组合出现146次,与B的组合出现154次,几率几乎相同,说明A、 B这对同源染色体在减数分裂时分离后随机移向两极,支持基因的分离定律和自由组合定律,BC正确;
D、雄蝗虫精巢细胞中,精原细胞只有一条X染色体,初级精母细胞含有1条X,减数第一次分裂后,X染色体随机进入其中一个次级精母细胞,另一次级精母细胞没有X染色体,减数第二次分裂后期着丝粒(点)分裂有2条X染色体,因此次级精母细胞中可能含有l条、2条或者0条X染色体,D错误。
故选D。
7.科研人员测定某噬菌体单链DNA的序列,得到其编码蛋白质的一些信息,如下图所示。据此作出的分析,不正确的是( )
A.谷氨酸(Glu)至少有两种密码子 B.D基因、E基因的终止密码子分别为TAA和TGA
C.一个碱基对替换可能引起两种蛋白发生改变 D.基因重叠能经济地利用DNA的遗传信息量
【答案】B
【分析】1、绝大多数氨基酸都有几个密码子,这一现象称作密码子的简并。
2、UAA、UAG、UGA都是终止密码子,特殊情况下UGA也可以编码硒代半胱氨酸。
3、碱基对的替换引起基因结构的改变导致基因突变。
【详解】A、据图信息“某噬菌体单链DNA序列中149位(-GAA-)和90位(-GAG-)都编码谷氨酸,可知谷氨酸至少有两种密码子。A正确;
B、密码子是mRNA序列中编码一个氨基酸的三个相邻的碱基,D基因、E基因中都没有密码子,其对应的mRNA的终止密码子中也不可能出现T,B错误;
C、据图知D和E两个基因共用一个DNA分子片段,则一个碱基对替换可能引起两种蛋白发生改变。C正确;
D、图中D基因的碱基序列中包含了E基因的起始到终止,两基因序列发生了重叠,这样就增大了遗传信息储存的容量。D正确。
故选B。
8.小鼠常染色体上的Igf2基因存在促生长的A和无此功能的a两种类型。DNA甲基化修饰通常会抑制基因的表达。甲基化修饰对Igf2基因传递的影响如下图。对该图的分析不正确的是( )
A.雌鼠的A基因来自它的父本 B.雌雄鼠基因型相同表型不同
C.雌雄鼠杂交子代的表型比例为3:1 D.甲基化不改变Igf2基因碱基序列
【答案】C
【分析】据图可知,雄鼠产生的雄配子中A基因去甲基化,a基因没有甲基化,雌鼠产生的雌配子中无论含有A还是a基因的都会发生甲基化。
【详解】A、由于雌鼠产生的雌配子中A基因发生了甲基化,而雄鼠产生的雄配子中A基因没有甲基化,因此雌鼠中没有发生甲基化的A基因来自它的父本,A正确;
B、雄鼠中A基因发生了甲基化,不能表达,但a基因可以表达,雌鼠中a基因发生了甲基化,不能表达,但A基因能表达,A基因具有促生长作用,a基因无此功能,因此雌雄鼠基因型相同表型不同,B正确;
C、设甲基化的基因用1标记,则A1a雄鼠产生的雄配子为A∶a=1∶1,Aa1雌鼠产生的雌配子为A1∶a1=1∶1,因此雌雄鼠杂交子代的基因型和比例为AA1∶A1a∶Aa1∶aa1=1∶1∶1∶1,发生甲基化的A基因不能表达,因此子代表型比例为1∶1,C错误;
D、DNA甲基化修饰通常会抑制基因的表达,但不改变Igf2基因碱基序列,D正确。
故选C。
9.女子单人雪车是2022年北京东奥会新增小项之一。运动员单人驾驶雪车在赛道中进行,最高时速可达160km/h。下列对该项比赛中运动员机体生理功能调节的叙述,合理的是( )
A.神经系统对躯体运动有分级调控,对内脏活动无调控
B.交感神经和副交感神经同时兴奋,使心跳加快、支气管扩张
C.下丘脑—垂体—靶腺轴兴奋,促进甲状腺激素等的分泌,提高代谢速率
D.比赛在寒冷环境中进行,运动员机体的产热量和散热量无法维持平衡
【答案】C
【分析】1、神经系统的分级调节
(1)人的中枢神经系统:包括脑和脊髓。脑包括大脑、小脑、间脑(主要由丘脑和下丘脑构成)、中脑、脑桥、延髓。
(2)神经中枢:中枢神经系统内调节某一特定生理功能的神经元群。包括:大脑皮层、躯体运动中枢、躯体感觉中枢、语言中枢、视觉中枢、听觉中枢等。
2、体温的平衡:人体的产热量与散热量的动态平衡;
热量来源:有机物氧化分解放能;
体温调节的中枢:下丘脑;
感受器为温度感受器,分冷觉和温觉感受器;
体温调节的方式:神经调节和体液调节。
【详解】A、神经系统对内脏活动、躯体运动均有分级调节,A错误;
B、当人体处于兴奋状态时,交感神经活动占据优势,心跳加快,支气管扩张,此时副交感神经受抑制,B错误;
C、甲状腺激素的分泌是通过下丘脑—垂体—靶腺轴完成的,能够促进甲状腺激素等的分泌,提高代谢速率,C正确;
D、比赛在寒冷环境中进行,运动员机体的产热量和散热量维持平衡,体温维持相对稳定,D错误。
故选C。
10.研究种群和群落的特征,在野生动物资源的合理利用和保护、害虫的防治等方面有着重要意义。下图是某群落中甲、乙、丙三个不同生物种群的个体数量与年龄结构示意图,相关叙述错误的是( )
A.若甲、乙、丙都是动物种群,则一段时间后丙种群数量可能下降
B.若甲、乙、丙是具有捕食关系的三个动物种群,甲为植食性动物,则乙、丙的关系可能是种间竞争或捕食
C.田鼠种群变化趋势如乙种群,但田鼠数量随季节波动的主要原因是食物量的变化
D.在研究该群落时,可通过统计多个样方内的植物种类并取平均值的方式调查植物丰富度
【答案】D
【分析】种群特征包括:
①种群数量特征:出生率、死亡率,迁入率、迁出率,年龄组成,性别比例
②种群空间特征:集群分布,随机分布,均匀分布
③种内关系:种内竞争,种内互助。
群落特征包括:群落的物种组成,种间关系,群落的空间结构,群落的季节性
【详解】A、若甲、乙、丙都是动物种群,则一段时间后种群数量下降的可能是丙,因为其年龄组成是衰退型,A正确;
B、若甲、乙、丙是具有捕食关系的三个动物种群,甲为植食性动物,则乙可能捕食丙,或者丙捕食乙,或者乙和丙共同捕食甲,乙、丙为种间竞争或捕食关系,B正确;
C、据图示可知,乙种群年龄组成为稳定型,持续数年调查田鼠,其种群变化趋势与乙种群相似,但在一年内田鼠数量随季节波动,出现这一现象的主要原因是食物随季节发生变化,C正确;
D、调查群落中的植物丰富度时,取平均值会影响调查结果的准确性,D错误。
故选D。
二、选择题组
阅读下列材料,完成下面小题。
植物侧芽的生长受生长素(IAA)及其他物质的共同影响。有人以豌豆完整植株为对照进行了以下实验:
实验一:
分组进行去除顶芽、去顶并在切口涂抹IAA处理后,定时测定侧芽长度,见下左图;
实验二:
用14CO2饲喂叶片,测定去顶8h时侧芽附近14C放射性强度和IAA含量,见下右图。
11.根据实验一及所学知识,以下说法正确的是( )
A.侧芽细胞合成IAA需要核糖体等细胞器的直接参与
B.顶芽合成的IAA通过主动运输方式向下运输
C.实验一说明侧芽生长受抑制仅与顶芽运输来的生长素有关
D.去顶的侧芽在第9h-24h时生长速度最大
12.综合两个实验的数据,以下说法及推测错误的是( )
A.去顶8h时Ⅰ组侧芽附近的IAA浓度大于Ⅱ组
B.氮、磷、镁等元素供应的多少会影响实验中含14C有机物的观测
C.14CO2进入叶绿体后,首先能检测到含14C的有机物是C3
D.Ⅱ组侧芽长度明显大于Ⅰ组是因为去顶后往侧芽分配光合产物增多,促进侧芽生长
【答案】11.B 12.A
【分析】光合作用的光反应阶段(场所是叶绿体的类囊体膜上):水的光解产生[H]与氧气,以及ATP的形成。
光合作用的暗反应阶段(场所是叶绿体的基质中):CO2被C5固定形成C3,C3在光反应提供的ATP和[H]的作用下还原生成有机物。
11.A、侧芽细胞合成IAA不需要核糖体等细胞器的直接参与,因为生长素的化学本质不蛋白质,而核糖体是合成蛋白质的场所,A错误;
B、IAA以极性运输的方式由形态学上端向形态学下端运输,极性运输是细胞的主动运输。即顶芽合成的IAA通过主动运输方式向下运输,B正确;
C、由实验一可知,Ⅰ组(完整)和Ⅲ组(去顶+IAA)处理的实验结果有差异,说明侧芽生长受抑制不仅与顶芽运输来的生长素有关,C错误;
D、根据图中数据可知, 去顶的侧芽在第25h-32h时生长速度最快,D错误。
故选B。
12.A、实验二数据可知,去顶8h时Ⅰ组(完整)侧芽附近的IAA浓度和Ⅱ组(去顶)基本相同,A错误;
B、 氮、磷、镁等元素参与植物的光合作用,如镁是植物叶绿素的组成元素,氮、磷是合成ATP和还原氢的原料,因此, 氮、磷、镁等元素供应的多少会影响实验中含14C有机物的观测,B正确;
C、14CO2进入叶绿体后,与C5结合形成C3,因此,首先能检测到含14C的有机物是C3,C正确;
D、 结合实验二信息可知,b组去顶后侧芽的生长素含量与a组基本无差别,但去顶后14C放射性强度的含量明显大于对照组(a组),据此可推测,实验一中,Ⅱ组侧芽长度明显大于Ⅰ组是因为去顶后往侧芽分配的光合产物增多,促进侧芽生长引起的,D正确。
故选A。
三、综合题
13.图甲表示基因型为AaBb的某高等动物在进行细胞分裂时的图象(图中只画出了两对同源染色体的变化),图乙为该种生物的细胞内染色体及核DNA相对含量变化的曲线图。根据此曲线和图示回答下列问题:
(1)图甲中属于有丝分裂过程的图有(填字母)____,不具有姐妹染色单体的细胞有____。
(2)图甲中B发生的染色体的主要变化为_______。对应图乙中_______区段。
(3)图甲中B一次分裂完成后形成C、D两个细胞,C分裂完成后产生的生殖细胞基因型为ab,则D细胞的基因型为_______。
(4)图乙细胞内不含同源染色体的区间是_______(用数字表示),图乙中8处过程完成依赖于细胞膜具_______特点。
(5)图乙中9-10区段中,该细胞与高等植物细胞相比较,发生的典型变化_______。
【答案】(1) A A、C
(2) 同源染色体分离,非同源染色体自由组合 3~4
(3)AABB
(4) 5~8 流动性
(5)由中心体发出星射线形成纺锤体
【分析】分析图甲:A细胞含同源染色体,且着丝点分裂,应处于有丝分裂后期;B细胞含有同源染色体,且同源染色体正在分离,处于减数第一次分裂后期;C细胞不含同源染色体,且着丝点分裂,处于减数第二次分裂后期。分析图乙:图乙是该生物细胞核内染色体及DNA相对含量变化的曲线图,a表示DNA含量变化曲线,b表示染色体数目变化曲线。0~8表示减数分裂;8位点表示受精作用;8~13表示有丝分裂。
【详解】(1)据图分析,A细胞含同源染色体,且着丝点分裂,应处于有丝分裂后期;B细胞含有同源染色体,且同源染色体正在分离,处于减数第一次分裂后期;C细胞不含同源染色体,且着丝点分裂,处于减数第二次分裂后期,故属于有丝分裂时期的只有图A;着丝点分裂后,细胞中不存在姐妹染色单体,则图中不具有姐妹染色单体的是A和C。
(2)图甲的B处于减数第一次分裂后期,此时染色体的主要行为是同源染色体分离,非同源染色体自由组合;对应乙图中的3~4段。
(3)图甲的B处于减数第一次分裂后期,B一次分裂完成后形成C、D两个细胞,C分裂完成后产生的生殖细胞基因型为ab,则C的基因型是ab,该个体基因型为AaBb,则D的基因型是AABB。
(4)减数第二次分裂过程中不含同源染色体,对应图中的5~8;图乙中8是受精作用,该过程完成依赖于细胞膜具有流动性的特点。
(5)9-10区段位于有丝分裂前期,与高等植物细胞作比较,高等动物细胞有中心体,因此高等动物细胞有丝分裂所特有的表现是:前期由中心体发出星射线形成纺锤体。
14.水稻(2N=24)是重要的粮食作物之一。请分析回答下列有关遗传学问题:
(1)某水稻品种3 号染色体上的基因S、s 和N,n 各控制一对相对性状,基因S 编码蛋白质时,控制最前端几个氨基酸的DNA 序列如图1 所示。已知起始密码子为AUG或GUG。
①基因S 发生转录时,作为模板链的是图1 中的_____________链。
②如果进行水稻的基因组测序,需要检测_____________条染色体的DNA 序列。
③某基因型为SsNn 的植株为自花传粉,后代出现了4 种表型,其原因是在减数分裂过程中发生了_______________________。
(2)水稻的高秆易倒伏(H)对矮秆抗倒伏(h)为显性,抗病(R)对易感病(r)为显性,两对基因分别位于两对同源染色体上。上图2 表示利用品种甲(HHRR)和乙(hhrr)通过三种育种方法(Ⅰ~Ⅲ)培育优良品种(hhRR)的过程。
①利用方法Ⅰ培育优良品种时,获得hR 植株常用的方法为_____________。图2 所示的三种方法(Ⅰ~Ⅲ)中,最难获得优良品种(hhRR)的是方法_____________,其原因是_____________。
②用方法Ⅱ培育优良品种时,先将基因型为HhRr 的植株自交获得子代(F2),F2 代植株中自交会发生性状分离的基因型共有_____种。若将F2 代的全部高秆抗病植株去除雄蕊,用F2 代矮秆抗病植株的花粉随机授粉,则杂交所得子代中的纯合矮秆抗病植株占_______。
【答案】(1) b 10 同源染色体的非姐妹染色单体之间互换
(2) 花药离体培养 Ⅲ 基因突变频率很低,且是不定向的 5 4/27
【分析】根据题意和图示分析可知:
图1中,因为起始密码子为AUG或GUG,故其对应的模板链碱基为TAC或CAC,因为b链中有TAC序列,故为模板链;
图2中Ⅰ为单倍体育种,利用该方法工培育优良品种时,获得hR植株常用的方法为花药离体培养;Ⅱ为杂交育种,Ⅲ为诱变育种,这种方法最难获得优良品种(hhRR),因基因突变频率很低而且是不定向的。
【详解】(1)①因为起始密码子为AUG或GUG,故其对应的模板链碱基为TAC或CAC,因为b链中有TAC序列,故为模板链。
②因为玉米雌雄同体,细胞内没有性染色体,所以进行玉米的基因组测序,只需要检测10条染色体的DNA序列。
③基因S、s和M、m都位于2号染色体上,应该为连锁遗传,基因型为SsMm的植株自花传粉后代应该有3种表现型,但后代出现了4种表现型,原因是在此过程中同源染色体的非姐妹染色单体之间发生了交叉互换,出现的变异类型属于基因重组。
(2)①据图示可知,Ⅰ为单倍体育种,利用该方法工培育优良品种时,获得hR植株常用的方法为花药离体培养;Ⅲ为诱变育种,这种方法最难获得优良品种(hhRR)的原因是基因突变频率很低而且是不定向的。
②将基因型为HhRr的植株自交获得子代(F2),F2代植株中自交后代基因型共有9种,其中纯合体为4种,杂合体即发生性状分离的基因型为5种;F2代的全部高秆抗病植株基因型为H_R_,矮秆抗病植株基因型为hhr_,hh占比例为1/3,其中RR占1/3,Rr占2/3,则R的频率为2/3,r的频率为1/3,随机授粉所得RR占2/3×2/3=4/9,故后代中纯合矮秆抗病植株hhRR概率为4/27。
15.我们吃辣的食物,嘴巴会有灼热感。这是怎么回事呢?2021 年诺贝尔生理学或医学奖获得者戴维•朱利叶斯和阿代姆•帕塔博蒂安为我们提供了该问题的答案(如图所示)。
(1)在食用辣椒时,辣椒素与TRPV1 结合,图中所示的离子通道打开,导致感觉神经元产生___________电位,兴奋处的膜外电位分布为_________,最终传至__________产生热、痛感,即辣觉。热刺激也可开启TRPV1 的离子通道,吃辣椒时喝热饮会__________(填“加重”或“不影响”或“减轻”)痛觉,该过程_________(填“属于”或“不属于”)反射。
(2)下列各种情形中,与辣椒素特异性结合TRPV1 的机制的特点类似的是_________。
A.胰岛素和胰岛素受体 B.淀粉酶和葡萄糖
C.氨基酸和mRNA D.神经递质和神经递质受体
(3)在TRPV1 的发现历程中,研究者利用大鼠能够感知疼痛的神经元为材料,提取细胞中的总RNA,通过逆转录得到____________,将扩增的基因片段构建成表达载体,分别导入辣椒素______(选填“敏感”或“不敏感”)细胞,再经辣椒素处理后,通过特定技术手段,确定了可被辣椒素激活的TRPV1。
(4)关于图中①和②处发生的变化,下列描述正确的是__________。
A.均发生膜电位的变化 B.均有神经递质的合成和释放
C.均发生离子通道通透性的改变 D.均发生电信号→化学信号→电信号的转变
(5)无独有偶,薄荷糖能特异性结合并激活口腔内凉爽感觉神经元的TRPM8 离子通道,后者将信号传至大脑另一区域,在炎热的夏天给人以低于27℃的“凉爽”感觉。据此判断,下列实验操作能使小鼠吃辣椒后产生“凉爽”感的是__________。
A.通过基因操作破坏小鼠TRPV1 的编码基因
B.进一步提升小鼠口腔中TRPM8 蛋白的表达水平
C.在小鼠热痛感觉神经元中用TRPM8 置换TRPV1
D.在小鼠凉爽感觉神经元中表达TRPV1 的编码基因
【答案】(1) 动作 负电位 大脑皮层 加重 不属于
(2)AD
(3) cDNA 不敏感
(4)AC
(5)D
【分析】1、由图示可知,①为突触,②为感觉神经末梢。根据题意,在口腔或皮肤的感觉神经末梢中,存在对辣椒素敏感的离子通道蛋白TRPV1,所以人吃辣椒后,辣椒素会与TRPV1结合,进行信息传递。2、炎热环境→皮肤温觉感受器→下丘脑体温调节中枢→增加散热(毛细血管舒张、汗腺分泌增加)→体温维持相对恒定。
【详解】(1)在食用辣椒时,辣椒素与TRPV1结合,离子通道打开,导致感觉神经元产生动作电位;兴奋处的膜电位分布为外负内正;产生热、痛感,即辣觉的部位是大脑皮层;热刺激也可开启TRPV1的离子通道,因此吃辣椒时喝热饮会加重痛觉;该过程没有完整的反射弧,因此不属于反射。
(2)由图示可知,辣椒素可与TRPV1特异性结合,因此类似于胰岛素和胰岛素受体、神经递质和神经递质受体的特异性结合,AD正确。故选AD。
(3)RNA通过逆转录得到的是cDNA;将扩增的基因片段构建成表达载体,分别导入辣椒素不敏感细胞,再经辣椒素处理后,通过特定技术手段,可确定被辣椒素激活的TRPV1。
(4)A 、两处均发生膜电位的变化, A 正确;
B 、②处无神经递质的合成和释放,B错误;
C 、两处都产生兴奋,因此均发生离子通道通透性的改变,C 正确;
D 、②处只发生电信号的转变,D 错误。
故选AC。
(5)A、通过基因操作破坏小鼠TRPV1的编码甚因,TRPV1离子通道蛋白不能合成,膜上TRPV1离子通道蛋白数量减少,小鼠吃辣椒后,不会引起灼热的感觉,不会产生“凉爽”感,A错误;
B、提升小鼠,口腔中TRPMS蛋白的表达水平,口腔内凉爽感觉神经元的TRPMS离子通道蛋白增多,但小鼠吃辣椒后,辣椒素仍然能与TRPV1离子通道蛋白结合,从而引1起灼热的感觉,不会产生、凉爽“感,B错误;
C、在小鼠热痛感觉神经元中用TRPMS置换TRPV1,小鼠吃辣椒后,照样引起热痛感觉神经元兴奋,从而引起灼热的感觉,不会产生〝凉爽”感,C错误;
D、在小鼠凉爽感觉神经元中表达TRPV1的编码基因,凉爽感觉神经元含有TRPV1离子通道蛋白,小鼠吃辣椒后,辣椒素能与凉爽感觉神经元上的TRPV1离子通道蛋白结合,引起口腔内凉爽感觉神经元兴奋,从而引起“凉爽”感,D正确。
故选D。
16.研究发现光合作用光反应产生的ATP与NADPH数量比是2.57∶2,而暗反应消耗的ATP与NADPH数量比是3∶2,NADPH积累成为光合作用限速因素之一。我国科学家向蓝细菌中导入合成异丙醇(一种工业原料)的三种关键酶基因辅酶A转移酶(CTFAB)基因、乙酰乙酸脱羧酶(ADC)基因、仲醇脱氢酶(sADH)基因,以期提高细胞光合速率,相关机理如下图1.
(1)蓝细菌光反应将光能转化为_____,完成这一过程需要光合片层上附着的_____等参与。根据图示引入异丙醇合成途径可能提高光合速率,原因是______。
(2)研究人员培育出了两种蓝细菌SM6、SM7,提取两种蓝细菌的总RNA利用RT-PCR(逆转录-聚合酶链反应)对SM6、SM7细胞中三种关键酶基因进行扩增,对扩增产物进行电泳得到图2所示结果。与野生型蓝细菌相比SM6细胞中积累的物质最可能是______。野生型、SM6、SM7三种菌株在适宜条件下,光合速率最快的可能是________,原因是________。
(3)挑选出符合要求的菌株后,需进一步探究引入异丙醇合成途径对其光合速率的影响。取等量的野生型和符合要求的菌株分别置于两个密闭的透明装置中,在适宜光照条件下培养,测定一段时间内装置中氧气的增加量再将装置进行______处理,测定_____,通过计算得出______。
【答案】(1) ATP(和NADPH)中的化学能(或化学能) 光合色素、酶 在此途径中消耗了NADPH,降低NADPH的积累,提高光合速率
(2) 丙酮 SM7 SM7导入了CTFAB基因、ADC基因、sADH基因,可消耗NADPH
(3) 遮光 一段时间内装置中氧气的减少量 不同菌株的光合速率
【分析】1、蓝细菌属于原核生物,细胞内含有光合色素(藻蓝素、叶绿素),是能进行光合作用的自养型生物。
【详解】(1)蓝细菌光反应将光能转化为ATP和NADPH中的化学能,完成这一过程需要光合片层上附着的光合色素、酶等参与。根据图1示丙酮和NADPH在sADH的催化下生成异丙醇可知,在此途径中消耗了NADPH,降低NADPH的积累,提高光合速率,故图示引入异丙醇合成途径可能提高光合速率。
(2)RT-PCR技术即逆转录-聚合酶链式反应,原理是:提取组织或细胞中的总RNA,以其中的mRNA作为模板,利用逆转录酶反转录成cDNA,再以cDNA为模板进行PCR扩增,而获得目的基因或检测基因表达。据图2所示结果可知,SM6中有CTFAB基因、ADC基因,无sADH基因,而sADH能将丙酮催化生成异丙醇,故与野生型蓝细菌相比,SM6细胞中积累的物质最可能是丙酮。SM7导入了CTFAB基因、ADC基因、sADH基因,可消耗NADPH,从而提高光合速率。故三种菌株在适宜条件下,光合速率最快的可能是SM7。
(3)探究菌株的净光合速率,可在光照下测定密闭容器中氧气的含量变化。挑选出符合要求的菌株后,需进一步探究引入异丙醇合成途径对其净光合速率的影响。可设计实验方案:取等量的野生型和符合要求的菌株置于密闭的透明装置中,在适宜条件下培养,测定一段时间内装置中氧气的增加量(净光合速率),再将装置进行遮光处理,测定一段时间内装置中氧气的减少量(呼吸速率),通过计算(光合速率=净光合速率+呼吸速率)得出不同菌株的光合速率。
17.人工湿地是由人工建造和控制运行的与沼泽地类似的地面,将污水、污泥有控制的投配到经人工建造的湿地上,污水与污泥在沿一定方向流动的过程中,主要利用土壤、人工介质、植物、微生物的物理、化学、生物三重协同作用,对污水、污泥进行处理的一种技术。如图甲是某人工湿地公园污水处理示意图。回答下列问题:
(1)人工湿地公园的不同区域选择种植不同类型的植物,在净化水体的同时又能美化环境, A 区域中以挺水植物芦苇为主,B、C 区域以沉水植物伊乐藻、苦草为主,体现了群落的__________结构。
(2)在人工湿地中微生物可将污水中的有机物分解为无机物,有利于水质的净化,此过程发生的能量变化是____________________。
(3)图乙表示该人工湿地公园草鱼的种群数量增长速率随时间的变化情况,如果在t2 时用标记重捕法调查草鱼的种群密度,第一次捕获60 条全部标记释放,一段时间后进行了第二次捕捉,其中没有标记的30 条、标记的20 条,估算草鱼种群在t1 时是__________条。
(4)为提高生物多样性的价值,某地进一步建立了一个集种植、养殖和休闲为一体的新型人工生态系统。科研小组对该新型人工生态系统的能量流动进行定量分析,得出相关数据,如下表所示(部分数据未给出,能量单位为J/cm2·a,肉食性动物作为只占据一个营养级研究)。
生物类型
X
传递给分解者的能量
未利用的能量
传给下一营养级的能量
外来有机物输入的能量
生产者
44.0
5.0
95.0
20.0
0
植食性动物
9.5
1.5
11.0
Y
5.0
肉食性动物
6.3
0.5
6.5
0.7
11.0
据表分析,流入该生态系统的总能量为__________J/cm2·a,X 是指__________的能量,数据Y 为__________J/cm2·a。
【答案】(1)水平
(2)有机物中稳定的化学能转变为ATP中活跃的化学能和热能
(3)750
(4) 180 呼吸作用散失 3
【分析】分析图甲:图甲为城市湿地景观公园,主要利用土壤、人工介质、植物、微生物的物理、化学、生物三重协同作用,对污水、污泥进行处理的一种技术。
分析图乙:表示的种群增长速率的变化曲线,在t1点时,种群增长速率最大。
【详解】(1)ABC不同区域种植的植物不同,是水平方向上的变化,体现了群落的水平结构。
(2)人工湿地中植物的根系不能吸收有机物,微生物可将污水中的有机物分解为无机物,将有机物中的化学能转变为ATP中的化学能和热能。
(3)分析图乙,t1时种群有最大增长速率,对应种群增长曲线中的K/2值,t2时对应的是种群的K值,如果在t2时用标志重捕法调查草鱼的种群密度,第一次捕获60条全部标志释放,一段时间后进行了第二次捕捉,其中没有标志的30条、标志的20条,则t1时种群数量为60×(20+30)÷20×1/2=750条。
(4)结合表中数据,流入该生态系统的总能量=生产者固定的量+外来有机物输入的能量=(44.0+5.0+95.0+20)+(5.0+11.0)=180.0J/cm2·a;并且可以判断出表中X代表的为呼吸作用散失的能量;根据表中的数据,植食性动物流向下一营养级是能量即肉食性动物的同化量为Y,根据上述能量分配关系有 Y+11=6.3+0.5+6.5+0.7,所以Y=3。
天津市滨海新区塘沽第一中学2021-2022学年高三上学期第三次月考生物试题+: 这是一份天津市滨海新区塘沽第一中学2021-2022学年高三上学期第三次月考生物试题+,文件包含生物试卷docx、生物答案docx等2份试卷配套教学资源,其中试卷共10页, 欢迎下载使用。
2022-2023学年天津市第一中学高三上学期第三次月考生物试题含解析: 这是一份2022-2023学年天津市第一中学高三上学期第三次月考生物试题含解析,共39页。试卷主要包含了单项选择题,主观题等内容,欢迎下载使用。
2023天津市一中高三上学期第三次月考生物试题含解析: 这是一份2023天津市一中高三上学期第三次月考生物试题含解析,文件包含天津市一中2022-2023学年高三上学期第三次月考生物试题含解析docx、天津市一中2022-2023学年高三上学期第三次月考生物试题docx等2份试卷配套教学资源,其中试卷共40页, 欢迎下载使用。

