所属成套资源:【题型解密】2023年春物理新中考二轮复习考点精讲精练(江苏专用)
备战2023物理新中考二轮复习考点精讲精练(江苏专用)专题08常见的力
展开
这是一份备战2023物理新中考二轮复习考点精讲精练(江苏专用)专题08常见的力,文件包含备战2023物理新中考二轮复习考点精讲精练江苏专用专题08常见的力解析版docx、备战2023物理新中考二轮复习考点精讲精练江苏专用专题08常见的力原卷版docx等2份试卷配套教学资源,其中试卷共23页, 欢迎下载使用。
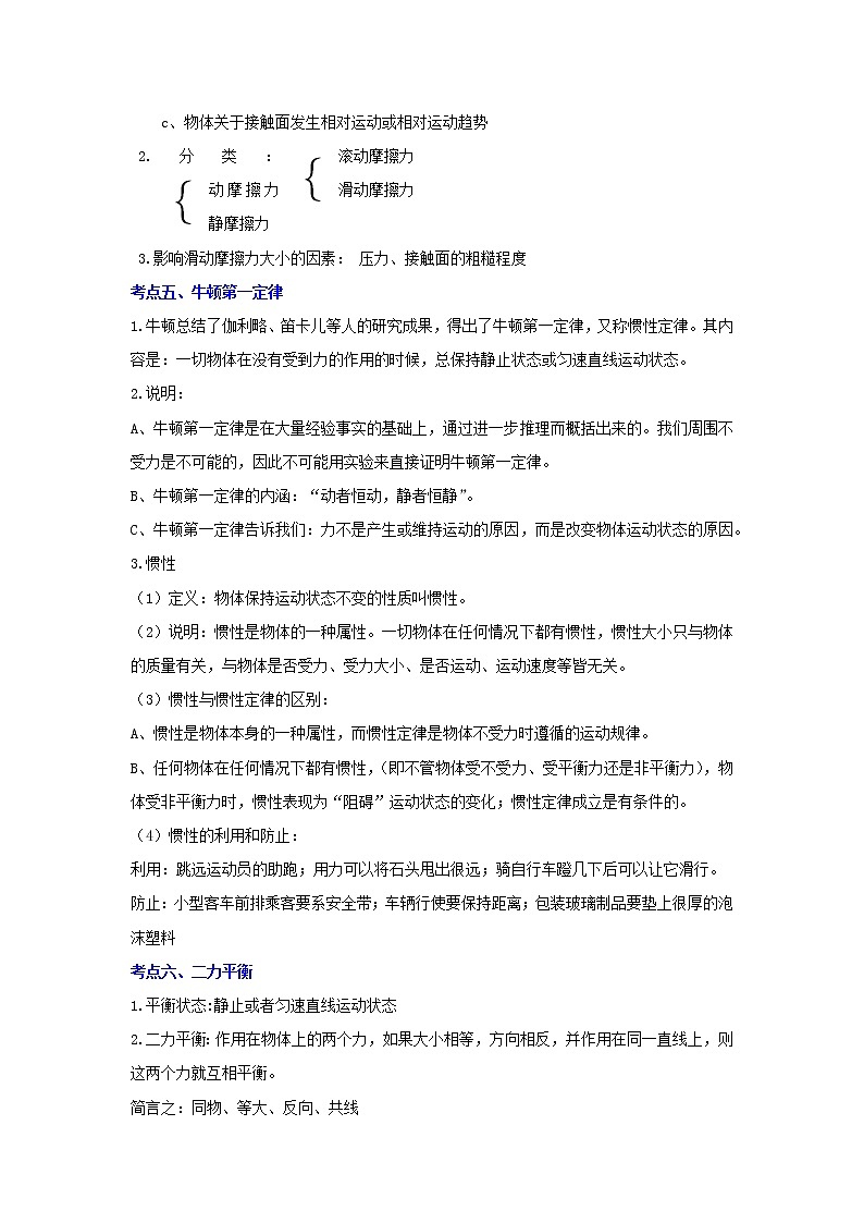
考点总结考点一、力1.定义:力是物体对物体的相互作用。 力的作用是相互的。也就是说,一个物体对别的物体施力的同时也受到这个物体对它的力的作用。2.力的作用效果 (1)力可以改变物体的形状:用手拉弹簧使弹簧变长,用橡皮泥可捏成各种动物 (2)力可以改变物体的运动状态:运动静止、速度、方向3.力的三要素:大小、方向、作用点 (1)力可以改变物体的形状:用手拉弹簧使弹簧变长,用橡皮泥可捏成各种动物 (2)力可以改变物体的运动状态:运动静止、速度、方向4.力的三要素:大小、方向、作用点考点二、弹力1.定义:物体由于弹性形变而产生的力。 2.弹性形变:物体受力发生形变,失去力又恢复到原来的形状的性质叫弹性。3.塑性形变:在受力时发生形变,失去力时不能恢复原来形状的性质叫塑性。4.弹力的产生条件:接触;发生弹性形变考点三、重力 1.重力的产生 2.重力的大小:重力的大小跟它的质量成正比。G=mg 3.重力的方向: 4.作用点--重心: (1)质地均匀、规则物体:几何中心 (2)不规则物体:利用悬挂法,又叫两次悬挂法。考点四、摩擦力 1.产生原因: a、物体接触表面是粗糙的; b、物体对接触表面有挤压作用; c、物体关于接触面发生相对运动或相对运动趋势 2.分类: 滚动摩擦力 动摩擦力 滑动摩擦力静摩擦力 3.影响滑动摩擦力大小的因素: 压力、接触面的粗糙程度考点五、牛顿第一定律1.牛顿总结了伽利略、笛卡儿等人的研究成果,得出了牛顿第一定律,又称惯性定律。其内容是:一切物体在没有受到力的作用的时候,总保持静止状态或匀速直线运动状态。2.说明:A、牛顿第一定律是在大量经验事实的基础上,通过进一步推理而概括出来的。我们周围不受力是不可能的,因此不可能用实验来直接证明牛顿第一定律。B、牛顿第一定律的内涵:“动者恒动,静者恒静”。C、牛顿第一定律告诉我们:力不是产生或维持运动的原因,而是改变物体运动状态的原因。3.惯性(1)定义:物体保持运动状态不变的性质叫惯性。(2)说明:惯性是物体的一种属性。一切物体在任何情况下都有惯性,惯性大小只与物体的质量有关,与物体是否受力、受力大小、是否运动、运动速度等皆无关。(3)惯性与惯性定律的区别:A、惯性是物体本身的一种属性,而惯性定律是物体不受力时遵循的运动规律。B、任何物体在任何情况下都有惯性,(即不管物体受不受力、受平衡力还是非平衡力),物体受非平衡力时,惯性表现为“阻碍”运动状态的变化;惯性定律成立是有条件的。(4)惯性的利用和防止:利用:跳远运动员的助跑;用力可以将石头甩出很远;骑自行车蹬几下后可以让它滑行。防止:小型客车前排乘客要系安全带;车辆行使要保持距离;包装玻璃制品要垫上很厚的泡沫塑料考点六、二力平衡1.平衡状态:静止或者匀速直线运动状态2.二力平衡:作用在物体上的两个力,如果大小相等,方向相反,并作用在同一直线上,则这两个力就互相平衡。简言之:同物、等大、反向、共线 考点突破一、单选题1.(2021·江苏常州·中考真题)小明想通过一个例子给同学讲解惯性,下列事例中最恰当的是( )A.手压气球,气球变形 B.利用重垂线检查墙壁是否竖直C.用手指压铅笔尖,手指感到疼痛 D.百米跑运动员抵达终点时难以立即停下2.(2021·江苏宿迁·中考真题)兴趣小组利用如图所示生活用品探究摩擦力方向,鞋刷1固定在水平面上,向右缓慢拉动鞋刷2,下列对实验现象的描述或分析正确的是( )A.鞋刷1的毛向左弯曲B.鞋刷1受到摩擦力的方向水平向右C.鞋刷2对鞋刷1的摩擦力大于鞋刷1对鞋刷2的摩擦力D.鞋刷2对鞋刷1的摩擦力和鞋刷1对鞋刷2的摩擦力是一对平衡力3.(2021·江苏无锡·中考真题)如图所示,摆球由A点静止释放,经过最低点O到达B点,A、B两点等高。关于摆球,下列说法中正确的是( )A.从A点到B点的过程中机械能守恒B.在B点时处于平衡状态C.在O点时重力势能最大D.从A点到O点动能转化为重力势能4.(2021·江苏无锡·中考真题)如图所示,当铁锤的锤头松动时,握住铁锤的木柄迅速向下撞击坚硬的地面,锤头会紧紧地套在木柄上、这是因为木柄撞击地面时( )A.锤头由静止变为运动,木柄由于惯性仍要继续向下运动B.锤头由运动变为静止,木柄由于惯性仍要保持静止状态C.木柄由静止变为运动,锤头由于惯性仍要保持静止状态D.木柄由运动变为静止,锤头由于惯性仍要继续向下运动二、填空题5.(2021·江苏淮安·中考真题)如图所示,在太空飞行的人造卫星,A、B为卫星上的两个喷气发动机,根据表中指令的编码可知,当卫星收到编码为“11011 10001”的信息并执行指令后,卫星沿图中速度v的方向做______(填“匀速”“加速”或“减速”)运动,这说明了力可以改变物体的______。指令编码发动机A00100发动机B11011点火10001熄火01110 6.(2021·江苏淮安·中考真题)如图所示,磁悬浮列车是一种快速、舒适、经济、无污染、低能耗的现代交通工具。它利用磁极间相互作用,使车轮与轨道不接触,从而减小______,提高车速。列车上的GPS定位利用______传递信息。7.(2021·江苏无锡·中考真题)一位质量为75kg的消防战士穿着25kg的装备沿着竖直滑竿匀速下滑15m,用时3s。则下滑过程中速度是______m/s,他受到的摩擦力是______N。(g取10N/kg)8.(2021·江苏·中考真题)冬奥训练场上,滑雪运动员佩戴的护目镜能有效防止______(选填“红外线”或“紫外线”)的伤害。滑雪手套的掌心处很粗糙,这是为了增大手套与滑雪杖之间的______;滑过终点,运动员不能立即停下,这是因为人具有______。9.(2021·江苏·中考真题)如图所示,小球从斜面上由静止滚下,最后停在粗糙水平面上的B点处。小球滚下过程中______能转化为动能。从A点到B点的运动过程中,小球的速度______(填“变大”“变小”或“不变”),原因是小球受到粗糙水平面对它的______力。10.(2021·江苏泰州·中考真题)乘客在动车站台候车时一定要站在警戒线以内,否则动车进站时,乘客易被“吸”向车身而造成伤害事故,这是因为流体的流速越大,压强越________;如图是进站后的动车静止在水平轨道上,此时它受到的重力和_________是一对平衡力。三、实验题11.(2021·江苏镇江·中考真题)小华使用图甲装置来探究影响滑动摩擦力大小的因素。 (1)实验中,应沿___________方向拉动弹簧测力计,使木块在水平木板上作___________运动。(2)某次正确实验中,弹簧测力计的指针位置如图乙所示,木块受到的滑动摩擦力大小为___________N,方向为___________。(3)小华利用图丙中场景①和②来探究滑动摩擦力与压力的关系。请指出她在实验中明显的不当之处:___________。(4)在某次实验中,小华拉动木块在木板上运动,木块运动的路程一时间图像如图丁所示。若用和分别表示和时间内弹簧测力计的示数,则可判断___________ (填“>”“=”或“<”)。12.(2021·江苏常州·中考真题)常州某小学大门口,设有护学岗标志牌及其固定装置:铁杆左端固定在墙上、右端固定有铁夹,铁夹夹着重4N的护学岗标志牌,铁夹张开幅度越大,夹得越紧。放学时,值班教师用13N的力可将标志牌竖直向上匀速拔出,此过程中,标志牌杆受到铁夹的摩擦力方向 ______、大小为 ______N。雨天,标志牌杆拔出铁夹过程中受到铁夹的摩擦力会发生怎样的变化?同学们展开合理猜想; 猜想1:考虑到“雨天木质标志牌杆受潮膨胀”,导致标志牌杆拔出铁夹过程中,受到铁夹的摩擦力变大,理由是 ______;猜想2:考虑到“雨天木质标志牌杆表面湿润”,导致标志牌杆拔出铁夹过程中,受到铁夹的摩擦力变小,理由是 ______;同学们讨论后,认为猜想1、猜想2都合理,为确定哪一种猜想起主导作用,同学们先采用原始方案,测量时发现超出测力计的量程,于是设计出改进方案1、改进方案2,如图所示,每个滑轮重均为0.3N,不计绳重及滑轮处摩擦;应采用改进方案 ______进行探究,实验时,匀速拔出过程中,测力计示数为4.4N,拔出后静止时,测力计示数为1.6N。淋湿、吸水后标志牌重为 ______N。雨天,标志牌杆拔出铁夹过程中受到铁夹的摩擦力为 ______N,猜想 ______起主导作用。13.(2021·江苏苏州·中考真题)在探究“阻力时物体运动的影响”时,使用的器材有斜面、木板、棉布、毛巾和小车.(1)实验时要固定斜面,并将小车从斜面上______(同一/不同)位置由静止释放;(2)从实验现象可推理,若水平面绝对光滑,则运动的小车将在水平面上______;(3)如图,若实验中小车仅在木板上滑行时滑出了右端,是否需要重做本实验以获取可靠的证据?答:______(需要/不需要) (4)在本实验中,“小车在水平面上运动的距离”反映的是______。A.小车在水平面上所受阻力大小B.阻力对小车运动的影响情况C.A、B选项均正确四、综合题14.(2021·江苏泰州·中考真题)目前有一种倍受关注的喷气飞行背包。如图,人背上后能通过该设备获得动力,实现人类自由单人飞翔的梦想。(1)该背包发动机将汽油燃烧后的气体通过喷气孔喷出,使人获得飞行动力,这是利用物体间___________,同时说明了力可以改变物体的___________。(2)该背包每小时消耗10kg汽油,这些汽油完全燃烧放出的热量为___________J。汽油燃烧将________能转化为内能,用来对人和飞行背包做功,还有部分内能散失到空气中,但这些内能却无法再被利用来对人和飞行背包做功,说明能量的转移和转化具有________。(q汽油=4.6×107J/kg)(3)该背包飞行高度可达近3000m,在此高度人会感到有所不适,这是因为大气压随高度的增加而_______。五、计算题15.(2021·江苏·中考真题)如图为南通“濠河国际龙舟邀请赛”的比赛场景。500m直线赛项目的冠军队所使用龙舟的质量为300kg,运动员总质量为1500kg,比赛用时2min30s。假设比赛中龙舟作匀速直线运动,且龙舟受到的阻力是龙舟和运动员总重力的0.1倍,g取10N/kg。求:(1)龙舟的重力;(2)运动员坐上龙舟后龙舟排开水的体积;
相关试卷
这是一份备战2023物理新中考二轮复习考点精讲精练(江苏专用)专题16电和磁,文件包含备战2023物理新中考二轮复习考点精讲精练江苏专用专题16电和磁解析版docx、备战2023物理新中考二轮复习考点精讲精练江苏专用专题16电和磁原卷版docx等2份试卷配套教学资源,其中试卷共26页, 欢迎下载使用。
这是一份备战2023物理新中考二轮复习考点精讲精练(江苏专用)专题14欧姆定律,文件包含备战2023物理新中考二轮复习考点精讲精练江苏专用专题14欧姆定律解析版docx、备战2023物理新中考二轮复习考点精讲精练江苏专用专题14欧姆定律原卷版docx等2份试卷配套教学资源,其中试卷共38页, 欢迎下载使用。
这是一份备战2023物理新中考二轮复习考点精讲精练(江苏专用)专题13电压和电阻,文件包含备战2023物理新中考二轮复习考点精讲精练江苏专用专题13电压和电阻解析版docx、备战2023物理新中考二轮复习考点精讲精练江苏专用专题13电压和电阻原卷版docx等2份试卷配套教学资源,其中试卷共29页, 欢迎下载使用。

