所属成套资源:江苏省苏北四市2022-2023学年高三各学科上学期期末考试试卷(Word版附答案)
江苏省苏北四市2022-2023学年高三政治上学期期末考试试卷(Word版附答案)
展开相关试卷
这是一份江苏省南通市通州区2022-2023学年高三政治上学期期末考试试卷(Word版附答案),共15页。试卷主要包含了 单项选择题, 非选择题等内容,欢迎下载使用。
这是一份江苏省海安市2022-2023学年高三政治上学期期末考试试卷(Word版附答案),共8页。
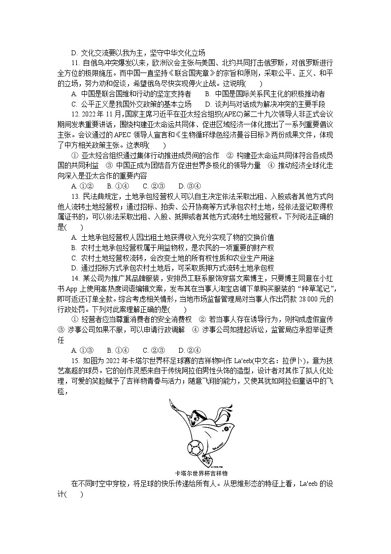
这是一份江苏省南通市2022-2023学年高三政治上学期期末考试试卷(Word版附答案),共7页。

