初中数学中考复习 第12讲 运动路径长度问题-2020年中考数学《二轮冲刺核心重点难点热点15讲》(全国通用)原卷板
展开
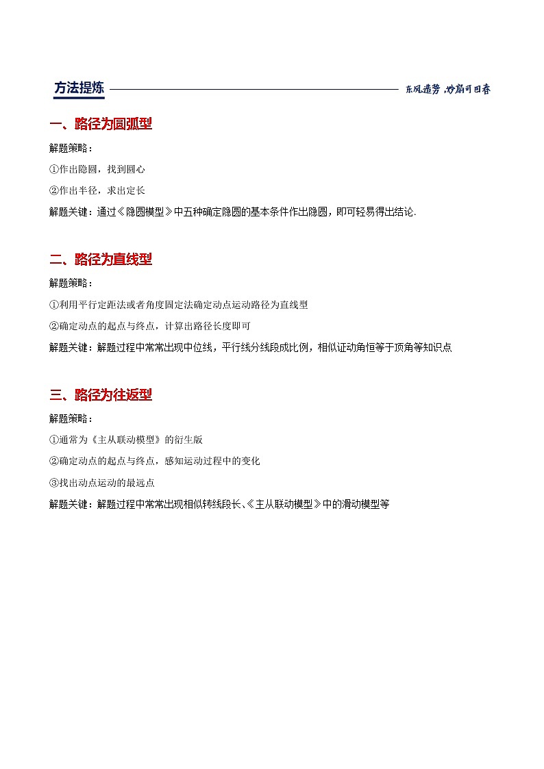
这是一份初中数学中考复习 第12讲 运动路径长度问题-2020年中考数学《二轮冲刺核心重点难点热点15讲》(全国通用)原卷板,共16页。试卷主要包含了路径为圆弧型,路径为直线型,路径为往返型等内容,欢迎下载使用。
硬核:狙击2020中考数学重点/难点/热点 想要对运动路径长度问题掌握得信手拈来,那么建议你对以下知识点进行提前学习会更好:《隐圆模型》《共顶点模型》-也可称“手拉手模型”《主从联动模型》-也可称“瓜豆原理模型”《旋转问题》—本系列的第二讲中所阐述的旋转相似模型此外,还需要明白的动点类型还有:线段垂直平分线——到线段两端点距离相等的动点一定在这条线段的垂直平分线上角平分线——到角两边距离相等的动点一定在这个角的角平分线上三角形中位线——动点到某条线的距离恒等于某平行线段的一半平行线分线段成比例——动点到某条线的距离与某平行线段成比例两平行线的性质——平行线间的距离,处处相等 Ps强烈建议:如果您之前没有对上述模型进行过学习,建议您先到学科网搜索下载独家精品出版的:《中考数学几何模型能力提升篇》专题系列资料包,您一定可以大有提升! 一、路径为圆弧型解题策略:①作出隐圆,找到圆心②作出半径,求出定长解题关键:通过《隐圆模型》中五种确定隐圆的基本条件作出隐圆,即可轻易得出结论. 二、路径为直线型解题策略:①利用平行定距法或者角度固定法确定动点运动路径为直线型②确定动点的起点与终点,计算出路径长度即可解题关键:解题过程中常常出现中位线,平行线分线段成比例,相似证动角恒等于顶角等知识点 三、路径为往返型解题策略:①通常为《主从联动模型》的衍生版②确定动点的起点与终点,感知运动过程中的变化③找出动点运动的最远点解题关键:解题过程中常常出现相似转线段长、《主从联动模型》中的滑动模型等 【例题1】如图,等腰Rt△AOB中,∠AOB=90°,OA=,⊙O与AB相切,分别交OA、OB于N、M,以PB为直角边作等腰Rt△BPQ,点P在弧MN上由点M运动到点N,则点Q运动的路径长为( )A. B. C. D. 【例题2】已知⊙O,AB是直径,AB=4,弦CD⊥AB且过OB的中点,P是劣弧BC上一动点,DF垂直AP于F,则P从C运动到B的过程中,F运动的路径长度( )A.π B. C.π D.2 【例题3】如图,⊙O的半径为1,弦AB=1,点P为优弧AB上一动点,AC⊥AP交直线PB于点C,则△ABC的最大面积是 . 【例题4】 如图,等腰Rt△ABC中,斜边AB的长为2,O为AB的中点,P为AC边上的动点,OQ⊥OP交BC于点Q,M为PQ的中点,当点P从点A运动到点C时,点M所经过的路线长为( )A. B. C. 1 D. 2 【例题5】 已知:如图1,平面直角坐标系中,点A的坐标是(0,6),点B在x轴上,且∠BAO=30°,点D是线段OA上的一点,以BD为边向下作等边△BDE.(1)如图2,当∠ODB=45°时,求证:OE平分∠BED.(2)如图3,当点E落在y轴上时,求出点E的坐标.(3)利用图1探究并说理:点D在y轴上从点A向点O滑动的过程中,点E也会在一条直线上滑动;并直接写出点E运动路径的长度. 【例题6】 如图,Rt△ABC中,BC=4,AC=8,Rt△ABC的斜边在x轴的正半轴上,点A与原点重合,随着顶点A由O点出发沿y轴的正半轴方向滑动,点B也沿着x轴向点O滑动,直到与点O重合时运动结束.在这个运动过程中,点C运动的路径长是 . 【例题7】如图1,已知抛物线y=x2+bx+c经过原点O,它的对称轴是直线x=2,动点P从抛物线的顶点A出发,在对称轴上以每秒1个单位的速度向上运动,设动点P运动的时间为t杪,连结OP并延长交抛物线于点B,连结OA,AB.(1)求抛物线的函数解析式;(2)当△AOB为直角三角形时,求t的值;(3)如图2,⊙M为△AOB的外接圆,在点P的运动过程中,点M也随之运动变化,请你探究:在1≤t≤5时,求点M经过的路径长度. 【例题8】如图,OM⊥ON,A、B分别为射线OM、ON上两个动点,且OA+OB=5,P为AB的中点.当B由点O向右移动时,点P移动的路径长为( )A.2 B.2 C. D.5 【例题9】如图1,在Rt△ABC中,∠C=90°,AC=6,BC=8,动点P从点A开始沿边AC向点C以1个单位长度的速度运动,动点Q从点C开始沿边CB向点B以每秒2个单位长度的速度运动,过点P作PD∥BC,交AB于点D,连接PQ分别从点A、C同时出发,当其中一点到达端点时,另一点也随之停止运动,设运动时间为t秒(t≥0),在整个运动过程中,求出线段PQ中点M所经过的路径长.
【例题10】(1)如图1,已知AB=2,点D是等腰Rt△ABC斜边AC上一动点,以BD为一边向右下方作等边△BDE,当点D由点A运动到点C时,求点E运动的路径长;(2)如图2,已知AB=2,点D是等腰Rt△ABC斜边AC上一动点,以BD为一边向右下方作以E为直角顶点的等腰Rt△BDE,当点D由点A运动到点C时,求点E运动的路径长;(3)如图3,已知AB=2,点D是等腰Rt△ABC斜边AC上一动点,以BD为一边向右下方作以D为直角顶点的等腰Rt△BDE,当点D由点A运动到点C时,求点E运动的路径长;(4)如图4,已知AB=2,点D是等腰Rt△ABC斜边AC上一动点,以BD为一边向右下方作以D为直顶点的等腰△BDE,且∠BDE=120°,当点D由点A运动到点C时,求点E运动的路径长; 【例题11】如图,已知扇形AOB中,OA=3,∠AOB=120°,C是在 上的动点.以BC为边作正方形BCDE,当点C从点A移动至点B时,点D经过的路径长是________. 1.如图,在等腰Rt△ABC中,AC=BC=,点P在以斜边AB为直径的半圆上,M为PC的中点,当点P沿半圆从点A运动至点B时,点M运动的路径长是 .2.已知线段AB=8,C、D是AB上两点,且AC=2,BD=4,P是线段CD上一动点,在AB同侧分别作等腰三角形APE和等腰三角形PBF,M为线段EF的中点,若∠AEP=∠BFP,则当点P由点C移动到点D时,点M移动的路径长度为 .3.已知线段AB=10,P是线段AB上一动点,在AB同侧分别作等边三角形APE和等边三角形PBF,G为线段EF的中点,点P由点A移动到点B时,G点移动的路径长度为 .4.如图,AB为⊙O的直径,AB=3,弧AC的度数是60°,P为弧BC上一动点,延长AP到点Q,使AP•AQ=AB2.若点P由B运动到C,则点Q运动的路径长为 .5.如图,矩形ABCD中,AB=4,AD=6,点E在边AD上,且AE:ED=1:2.动点P 从点A出发,沿AB运动到点B停止.过点E作EF⊥PE交射线BC于点F . 设点M是线段EF的中点,则在点P运动的整个过程中,点M的运动路径长为________.
6.等边三角形ABC的边长为2,在AC,BC边上各有一个动点E,F,满足AE=CF,连接AF,BE相交于点P.(1)∠APB的度数;(2)当E从点A运动到点C时,试求点P经过的路径长;(3)连结CP,直接写出CP长度的最小值. 7.如图,AB为半圆O的直径,AB=2,C,D为半圆上两个动点(D在C右侧),且满足∠COD=60°,连结AD,BC相交于点P若点C从A出发按顺时针方向运动,当点D与B重合时运动停止,则点P所经过的路径长为________. 8.如图,A(﹣3,0),B(0,3),C(﹣1,4),P,C,M按逆时针顺序排列,动点P在线段AB上,∠C=90°,∠CPM=30°,请求出当P点从A运动到B点时,点M运动的路径时什么?并求出M点运动路径长度. 9.如图,矩形ABCD中,AB=6,BC=6,动点P从点A出发,以每秒个单位长度的速度沿线段AD运动,动点Q从点D出发,以每秒2个单位长度的速度沿折线段D﹣O﹣C运动,已知P、Q同时开始移动,当动点P到达D点时,P、Q同时停止运动.设运动时间为t秒.(1)当t=1秒时,求动点P、Q之间的距离;(2)若动点P、Q之间的距离为4个单位长度,求t的值;(3)若线段PQ的中点为M,在整个运动过程中;直接写出点M运动路径的长度为 . 10.(2019秋•江岸区校级月考)如图,正△ABC中,AB=2,AD⊥BC于D,P,Q分别是AB,BC上的动点,且PQ=AD,点M在PQ的右上方且PM=QM,∠M=120°,当P从点A运动到点B时,M运动的路径长为 .(看成固定三角板滑动处理/或反其道而行之) 11.如图,在四边形ABCD中,∠C=60°,∠A=30°,CD=BC.(1)求∠B+∠D的度数.(2)连接AC,探究AD,AB,AC三者之间的数量关系,并说明理由.(3)若BC=2,点E在四边形ABCD内部运动,且满足DE2=CE2+BE2,求点E运动路径的长度. 12.已知在扇形AOB中,圆心角∠AOB=120°,半径OA=OB=8.(1)如图1,过点O作OE⊥OB,交弧AB于点E,再过点E作EF⊥OA于点F,则FO的长是 ,∠FEO= °;(2)如图2,设点P为弧AB上的动点,过点P作PM⊥OA于点M,PN⊥OB于点N,点M,N分别在半径OA,OB上,连接MN,则①求点P运动的路径长是多少?②MN的长度是否是定值?如果是,请求出这个定值;若不是,请说明理由;(3)在(2)中的条件下,若点D是△PMN的外心,直接写出点D运动的路经长. 13.如图,AB为⊙O的直径,且AB=4,点C在半圆上,OC⊥AB,垂足为点O,P为半圆上任意一点,过P点作PE⊥OC于点E,设△OPE的内心为M,连接OM、PM.(1)求∠OMP的度数;(2)当点P在半圆上从点B运动到点A时,求内心M所经过的路径长. 14.(2019•兴化市模拟)正方形ABCD的边长为4,P为BC边上的动点,连接AP,作PQ⊥PA交CD边于点Q.当点P从B运动到C时,线段AQ的中点M所经过的路径长( )A.2 B.1 C.4 D.15.(2019•武汉模拟)如图,半径为2cm,圆心角为90°的扇形OAB的弧AB上有一运动的点P,从点P向半径OA引垂线PH交OA于点H.设△OPH的内心为I,当点P在弧AB上从点A运动到点B时,内心I所经过的路径长为( )A.π B.π C.π D.π16.如图,BC是⊙O的直径,BC=4,M、N是半圆上不与B、C重合的两点,且∠MON=120°,△ABC的内心为E点,当点A在上从点M运动到点N时,点E运动的路径长是( )A. B. C. D.17.(2020•河北模拟)如图,在正方形ABCD中,AB=1,P是边BC上的一个动点,由点B开始运动,运动到C停止.连接AP,以AP为直角边向右侧作等腰直角三角形,另一个顶点为Q.则点P从B运动到C的过程中,点Q的运动路径长为( )A.π B. C. D.118.无论a取什么实数,点P(a﹣1,2a﹣3)都在直线l上.Q(m,n)是直线l上的点,则(2m﹣n+3)2的值等于 . 19.如图,已知点C是以AB为直径的半圆的中点,D为弧AC上任意一点,过点C作CE⊥BD于点E,连接AE,若AB=4,则AE的最小值为 .20.如图,正方形OABC的边长为2,以O为圆心,EF为直径的半圆经过点A,连接AE,CF相交于点P,将正方形OABC从OA与OF重合的位置开始,绕着点O逆时针旋转90°,交点P运动的路径长是 .21.如图,在平面直角坐标系中,点A(8,0),点P(0,m),将线段PA绕着点P逆时针旋转90°,得到线段PB,连接AB,OB,则BO+BA的最小值为 . 22.如图,P为边长为2的正方形ABCD的边BC上一动点,将线段DP绕P逆时针旋转90°得到线段PE(E为D的对应点),M为线段PE的中点,当点P从点C运动到点B的过程中,点M的运动路径长为____________. 23.等边△ABC的边长为18,在AC,BC边上各取一点D,E,连接AE,BD相交于点P,若AE=BD,当D从点A运动到点C时,点P所经过的路径长为 . 24.(2020•武汉模拟)如图,定直线l经过圆心O,P是半径OA上一动点,AC⊥l于点C,当半径OA绕着点O旋转时,总有OP=OC,若OA绕点O旋转60°时,P、A两点的运动路径长的比值是 .25.如图,已知正方形ABCD的边长为4,点P是AB边上一个动点,连接CP,过点P作PC的垂线交AD于点E,以 PE为边作正方形PEFG,顶点G在线段PC上,对角线EG、PF相交于点O.(1)若AP=1,则AE= ;(2)①求证:点O一定在△APE的外接圆上;②当点P从点A运动到点B时,点O也随之运动,求点O经过的路径长;(3)在点P从点A到点B的运动过程中,△APE的外接圆的圆心也随之运动,求该圆心到AB边的距离的最大值. 26.如图,正方形ABCD的边长为2,动点E从点A出发,沿边AB﹣BC向终点C运动,以DE为边作正方形DEFG(点D、E、F、G按顺时针方向排列).设点E运动速度为每秒1个单位,运动的时间为x 秒.(1)如图1,当点E在AB上时,求证:点G在直线BC上;(2)设正方形ABCD与正方形DEFG重叠部分的面积为S,求S与x之间的函数关系式;(3)直接写出整个运动过程中,点F经过的路径长.
相关试卷
这是一份初中数学中考复习 第14讲 数学思想应用专题-2020年中考数学《二轮冲刺核心重点难点热点15讲》(全国通用)原卷板,共17页。
这是一份初中数学中考复习 第13讲 新定义材料理解问题-2020年中考数学《二轮冲刺核心重点难点热点15讲》(全国通用)原卷板,共26页。试卷主要包含了 涉及到定义知识的新情景问题, 涉及到数学理论应用探究问题, 涉及到日常生活中的实际问题,29,08,00等内容,欢迎下载使用。
这是一份初中数学中考复习 第12讲 运动路径长度问题-2020年中考数学《二轮冲刺核心重点难点热点15讲》(全国通用)解析版,共33页。试卷主要包含了路径为圆弧型,路径为直线型,路径为往返型等内容,欢迎下载使用。

