资料中包含下列文件,点击文件名可预览资料内容
还剩19页未读,
继续阅读
山东省德州市重点中学2022-2023学年高二上学期1月期末考试化学试题(解析版)
展开
这是一份山东省德州市重点中学2022-2023学年高二上学期1月期末考试化学试题(解析版)
相关试卷
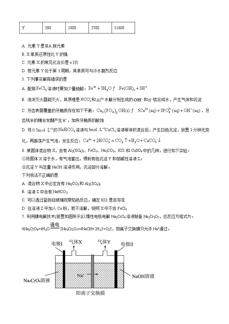
山东省德州市2022-2023学年高二下学期7月期末考试化学试题(解析版):
这是一份山东省德州市2022-2023学年高二下学期7月期末考试化学试题(解析版),共21页。试卷主要包含了5 C 59, 下列说法正确的个数为等内容,欢迎下载使用。
期中 山东省德州市10校联考2020-2021学年高二上学期期中化学试题(解析版):
这是一份期中 山东省德州市10校联考2020-2021学年高二上学期期中化学试题(解析版),共20页。试卷主要包含了 设NA为阿伏加德罗常数的值, 下列说法中错误的是, 一定温度下,把2, 已知反应等内容,欢迎下载使用。
山东省淄博市重点中学2022-2023学年高二上学期期末学情自测化学试题(解析版):
这是一份山东省淄博市重点中学2022-2023学年高二上学期期末学情自测化学试题(解析版)

